ASM贴片机 X 系列机型电路图 - 第257页
3 - 1 3 Stromlaufpläne / Circuit di agrams 0035462 6-140 301LD4 S tr omverso rgung (B l. 1 v . 7 ) Power supply (sh. 1 of 7) Date Drawn Check ed Standards Na me Modification Sheet of 2 1 6 5 4 3 A B C D Date Desi gner 9 …
3 - ii
Wirkschaltplanmappe SIPLACE X-Serie / SIPLACE X-Series Detailed Circuit Diagrams Folder
Ausgabe 02/2011 DE/EN Edition

3 - 1
3 Stromlaufpläne / Circuit diagrams
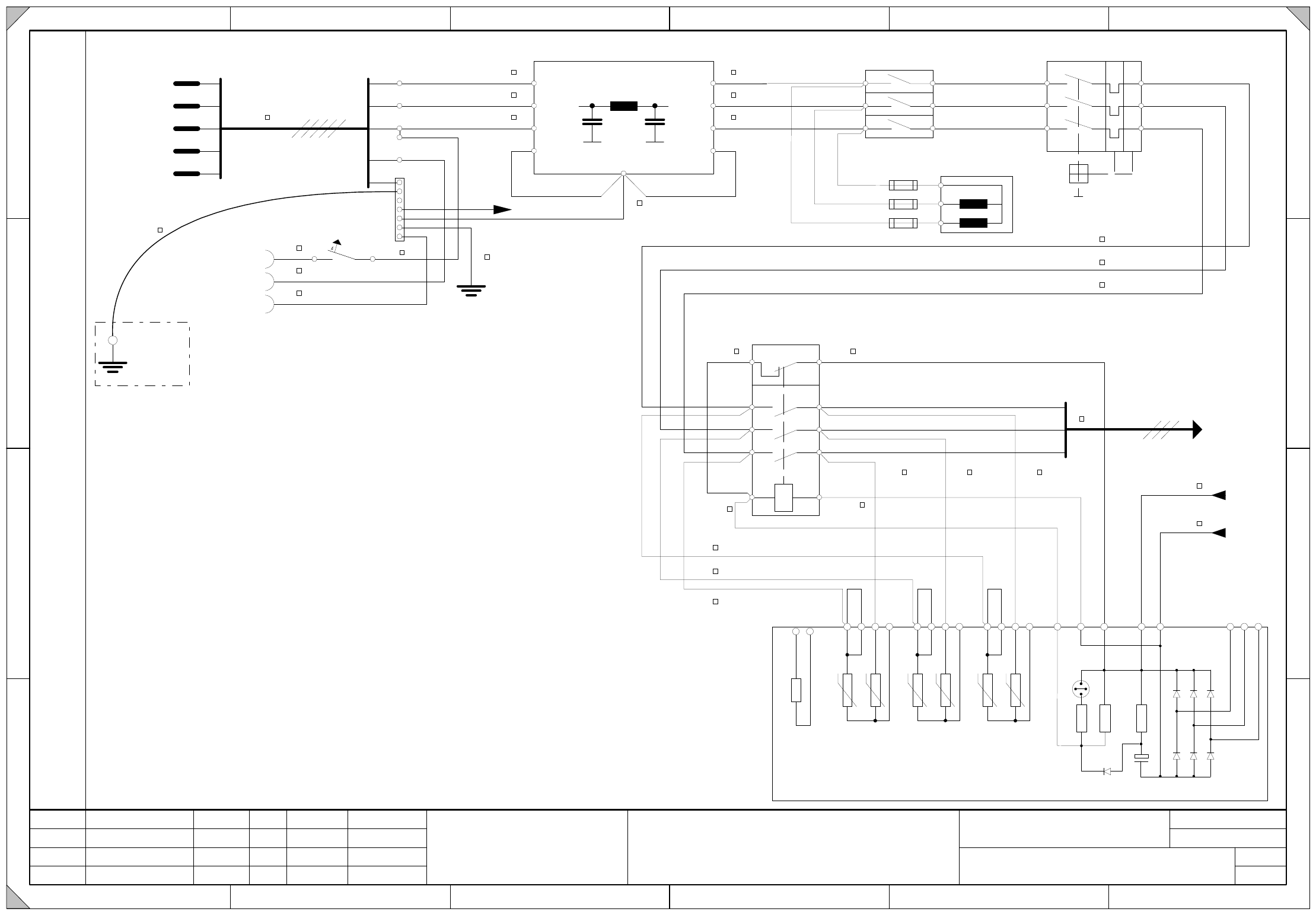
00354626-140301LD4 Stromversorgung (Bl. 1 v. 7)
Power supply (sh. 1 of 7)
Date
Drawn
Checked
StandardsNameModification
Sheet
of
21 6543
A
B
C
D
Date
Designer 9
21 6543
A4
Document-No. / Dokumentennummer:
Stat.
Item name / Benennung
W
e
it
e
r
g
a
b
e
s
o
w
ie
V
e
r
v
ie
lf
a
e
lt
ig
u
n
g
d
ie
s
e
r
U
n
t
e
r
la
g
e
,
V
e
r
w
e
r
t
u
n
g
u
n
d
M
it
t
e
ilu
n
g
ih
r
e
s
I
n
h
a
lt
s
n
ic
h
t
g
e
s
t
a
t
t
e
t
,
s
o
w
e
it
n
ic
h
t
a
u
s
d
r
u
e
c
k
lic
h
z
u
g
e
s
t
a
n
d
e
n
.
Z
u
w
id
e
r
h
a
n
d
lu
n
g
e
n
v
e
r
p
f
lic
h
t
e
n
z
u
S
c
h
a
d
e
n
e
r
s
a
t
z
.
A
ll
e
R
e
c
h
t
e
f
u
e
r
d
e
n
F
a
ll
d
e
r
P
a
t
e
n
t
e
r
t
e
ilu
n
g
o
d
e
r
G
e
b
r
a
u
c
h
m
u
s
t
e
r
-
E
in
t
r
a
g
u
n
g
v
o
r
b
e
h
a
lt
e
n
.
C
o
p
y
in
g
o
f
t
h
is
d
o
c
u
m
e
n
t
,
a
n
d
g
iv
in
g
it
t
o
o
t
h
e
r
s
a
n
d
t
h
e
u
s
e
o
r
c
o
m
m
u
n
ic
a
t
io
n
o
f
t
h
e
c
o
n
t
e
n
t
s
t
h
e
r
e
o
f
,
a
r
e
f
o
r
b
id
d
e
n
w
it
h
o
u
t
e
x
p
r
e
s
s
a
u
t
h
o
r
it
y
.
O
f
f
e
n
d
e
r
s
a
r
e
lia
b
le
t
o
t
h
e
p
a
y
m
e
n
t
o
f
d
a
m
a
g
e
s
.
A
ll
r
ig
h
t
s
a
r
e
r
e
s
e
r
v
e
d
in
t
h
e
e
v
e
n
t
o
f
t
h
e
g
r
a
n
t
o
f
a
p
a
t
e
n
t
o
r
t
h
e
r
e
g
is
t
r
a
t
io
n
o
f
a
u
t
ilit
y
m
o
d
e
l
o
r
d
e
s
ig
n
.
P
r
iv
ile
g
e
d
b
u
s
in
e
s
s
in
f
o
r
m
a
t
io
n
.
D
o
n
o
t
r
e
le
a
s
e
.
Copyright ©
ASM Assembly Systems
GmbH & Co. KG
21.05.2002
Tekin
FS14
404611
Tek
29.06.10
Stromversorgung
Power Supply
00354626-140301LD4
7
Schnedlitz W.
US04
404611
Tek
02.08.10
RS03
404762
Tek
11.11.10
X
1
-
1
4
X
1
-
1
3
X
1
-
1
2
X
1
-
1
1
L1
L2
L3
N
PE
PE
N
PE
F1
A1(+)
A2(-)
1
3
5
2
4
6
K1.1
2
SZ1(-)
I>
I>
I>
SZ1(+)
6A
4
2,5
2,5
2,5
6 br
6
6
6
6
1,5
1,5
4
6
6 br
6 br 6 br
6 br
6 br
6 br
1
6
X1
X102
0,75
0,750,75
0,75
0,75
X100
Z1
L1
L2
L3
L1
L2
L3
L1
L2
L3
L1'
L2'
L3'
T1
T2
T3
L1
L2
L3
T1
T2
T3
F1
L20
F23
3 xT6,3A
F22
F21
1
MPG MainGroundingPoint (frame)
RPG RackGroundingPoint
Frame
MGP
Three-phase power plug
Service socket
RGP
RGP
(Sheet 7)
Line filter
Main power switch Q1
Power switch Q2
main contactor K1
Contactor relay block (NC)
TransfPrim
(Sheet 2)
(Sheet 2/5)
(Sheet 2)
Inrush current limiter
transformer
R1-R6 = PTC Typ J201 20 Ohm
R
9
6
8
R
470uF/63V
R
8
6
8
R
R
7
4
7
R
D1
+
-
C1
D2 D4 D6
D3 D5 D7
D1-D7 =1N4007
S1
1 (off)
on
Hinweis!
Schalter S1 in Stellung "on".
R
2
R
4
R
6
R
3
R
1
R
5
R
1
0
0,75
X
5
-
4
1
X
5
-
4
2
X
5
-
4
3
X
5
-
4
4
X
5
-
4
5
X
6
-
1
X
6
-
2
X
6
-
3
1,51,5
1,5
1,5
X
3
-
3
4
X
3
-
3
3
X
3
-
3
2
X
3
-
3
1
X
2
-
2
4
X
2
-
2
3
X
2
-
2
2
X
2
-
2
1
X
4
-
4
7
X
4
-
4
6

3 - 2
00354626-140301LD4 Stromversorgung (Bl. 2 v. 7)
Power supply (sh. 2 of 7)
Date
Drawn
Checked
StandardsNameModification
Sheet
of
21 6543
A
B
C
D
Date
Designer 9
21 6543
A4
Document-No. / Dokumentennummer:
Stat.
Item name / Benennung
W
e
it
e
r
g
a
b
e
s
o
w
ie
V
e
r
v
ie
lf
a
e
lt
ig
u
n
g
d
ie
s
e
r
U
n
t
e
r
la
g
e
,
V
e
r
w
e
r
t
u
n
g
u
n
d
M
it
t
e
ilu
n
g
ih
r
e
s
I
n
h
a
lt
s
n
ic
h
t
g
e
s
t
a
t
t
e
t
,
s
o
w
e
it
n
ic
h
t
a
u
s
d
r
u
e
c
k
lic
h
z
u
g
e
s
t
a
n
d
e
n
.
Z
u
w
id
e
r
h
a
n
d
lu
n
g
e
n
v
e
r
p
f
lic
h
t
e
n
z
u
S
c
h
a
d
e
n
e
r
s
a
t
z
.
A
ll
e
R
e
c
h
t
e
f
u
e
r
d
e
n
F
a
ll
d
e
r
P
a
t
e
n
t
e
r
t
e
ilu
n
g
o
d
e
r
G
e
b
r
a
u
c
h
m
u
s
t
e
r
-
E
in
t
r
a
g
u
n
g
v
o
r
b
e
h
a
lt
e
n
.
C
o
p
y
in
g
o
f
t
h
is
d
o
c
u
m
e
n
t
,
a
n
d
g
iv
in
g
it
t
o
o
t
h
e
r
s
a
n
d
t
h
e
u
s
e
o
r
c
o
m
m
u
n
ic
a
t
io
n
o
f
t
h
e
c
o
n
t
e
n
t
s
t
h
e
r
e
o
f
,
a
r
e
f
o
r
b
id
d
e
n
w
it
h
o
u
t
e
x
p
r
e
s
s
a
u
t
h
o
r
it
y
.
O
f
f
e
n
d
e
r
s
a
r
e
lia
b
le
t
o
t
h
e
p
a
y
m
e
n
t
o
f
d
a
m
a
g
e
s
.
A
ll
r
ig
h
t
s
a
r
e
r
e
s
e
r
v
e
d
in
t
h
e
e
v
e
n
t
o
f
t
h
e
g
r
a
n
t
o
f
a
p
a
t
e
n
t
o
r
t
h
e
r
e
g
is
t
r
a
t
io
n
o
f
a
u
t
ilit
y
m
o
d
e
l
o
r
d
e
s
i
g
n
.
P
r
iv
ile
g
e
d
b
u
s
in
e
s
s
in
f
o
r
m
a
t
io
n
.
D
o
n
o
t
r
e
le
a
s
e
.
Copyright ©
ASM Assembly Systems
GmbH & Co. KG
21.05.2002
Tekin
FS14
404611
Tek
29.06.10
Stromversorgung
Power Supply
00354626-140301LD4
7
Schnedlitz W.
US04
404611
Tek
02.08.10
RS03
404762
Tek
11.11.10
415V
400V
380V
F4
U_XY
V_XY
W_XY
BusVoltageS(+)
D10A
177V
D32A
T1
F5
4
4
2,5
2,5
6
6
6
BusVoltageS_R
1,5
2,5
204V
230V
415V
400V
380V
204V
230V
415V
400V
380V
204V
230V
SZ1(+)
SZ1(-)
1A
23,8V
U8
F11
1,5
1,5
1,5
0,75
0,75
1,5
2U1
6
6
62V1
2W1
2N
3U1
3V1
3W1
4U1
4V1
4W1
1,5
F7
6A
4
4
39,4V
2,5
GND_P
Vin(+)
Vin(-)
47 000µFU7
C1
4
2,5
R1
2,5
22k
U6
GND_P
2,5
6A
F12
Vin(+)ill
R2
T1A
T1A
F111
F112
F10
16A
4
4
1
3
5
1
3
5
1
3
5
2
4
6
2
4
6
2
4
6
2,5
Vin(+)axis
Vin(-)axis
47 000µF
U70
C2
2,5
R3
2,5
22k
U60
GND_P
2,5
R4
AC_Vin
U3
X4
PCB1
47
46
4
4
4
2
Earthing clip
Transf. 1
(Sheet 1)
TransfPrim
(Sheet4)
(Sheet 7)
(Sheet 4)
(Sheet 7)
(Sheet 4)
(Sheet 7)
(Sheet 4)
(Sheet 7)
(Sheet 7)
(Sheet 1)
(Sheet 1/5)
(Sheet 5)
(Sheet 5)
(Sheet 3)
On-board power
supply system
(Sheet 4)
(Sheet 7)