ASM贴片机 X 系列机型电路图 - 第262页
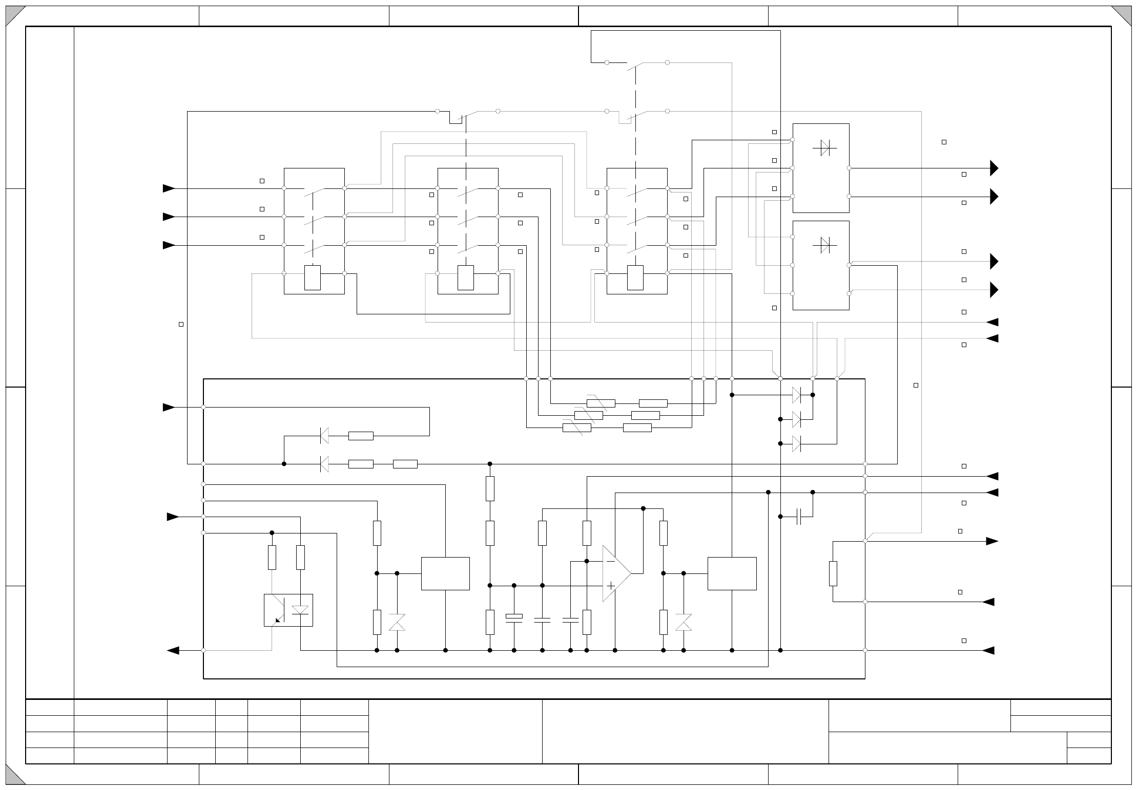
3 - 6 sm 0035462 6-140 301LD4 S tr omverso rgung (B l. 6 v . 7 ) Power supply (sh. 6 of 7) Date Drawn Check ed Standards Na me Modification Sheet of 2 1 6 5 4 3 A B C D Date Desi gner 9 2 1 6 5 4 3 A4 Docu me nt-No. / Do…

3 - 5
00354626-140301LD4 Stromversorgung (Bl. 5 v. 7)
Power supply (sh. 5 of 7)
Date
Drawn
Checked
StandardsNameModification
Sheet
of
21 6543
A
B
C
D
Date
Designer 9
21 6543
A4
Document-No. / Dokumentennummer:
Stat.
Item name / Benennung
W
e
it
e
r
g
a
b
e
s
o
w
ie
V
e
r
v
ie
lf
a
e
lt
ig
u
n
g
d
ie
s
e
r
U
n
t
e
r
la
g
e
,
V
e
r
w
e
r
t
u
n
g
u
n
d
M
it
t
e
ilu
n
g
ih
r
e
s
I
n
h
a
lt
s
n
ic
h
t
g
e
s
t
a
t
t
e
t
,
s
o
w
e
it
n
ic
h
t
a
u
s
d
r
u
e
c
k
lic
h
z
u
g
e
s
t
a
n
d
e
n
.
Z
u
w
id
e
r
h
a
n
d
lu
n
g
e
n
v
e
r
p
f
lic
h
t
e
n
z
u
S
c
h
a
d
e
n
e
r
s
a
t
z
.
A
ll
e
R
e
c
h
t
e
f
u
e
r
d
e
n
F
a
ll
d
e
r
P
a
t
e
n
t
e
r
t
e
ilu
n
g
o
d
e
r
G
e
b
r
a
u
c
h
m
u
s
t
e
r
-
E
in
t
r
a
g
u
n
g
v
o
r
b
e
h
a
lt
e
n
.
C
o
p
y
in
g
o
f
t
h
is
d
o
c
u
m
e
n
t
,
a
n
d
g
iv
in
g
it
t
o
o
t
h
e
r
s
a
n
d
t
h
e
u
s
e
o
r
c
o
m
m
u
n
ic
a
t
io
n
o
f
t
h
e
c
o
n
t
e
n
t
s
t
h
e
r
e
o
f
,
a
r
e
f
o
r
b
id
d
e
n
w
it
h
o
u
t
e
x
p
r
e
s
s
a
u
t
h
o
r
it
y
.
O
f
f
e
n
d
e
r
s
a
r
e
lia
b
le
t
o
t
h
e
p
a
y
m
e
n
t
o
f
d
a
m
a
g
e
s
.
A
ll
r
ig
h
t
s
a
r
e
r
e
s
e
r
v
e
d
in
t
h
e
e
v
e
n
t
o
f
t
h
e
g
r
a
n
t
o
f
a
p
a
t
e
n
t
o
r
t
h
e
r
e
g
is
t
r
a
t
io
n
o
f
a
u
t
ilit
y
m
o
d
e
l
o
r
d
e
s
ig
n
.
P
r
iv
ile
g
e
d
b
u
s
in
e
s
s
in
f
o
r
m
a
t
io
n
.
D
o
n
o
t
r
e
le
a
s
e
.
Copyright ©
ASM Assembly Systems
GmbH & Co. KG
21.05.2002
Tekin
FS14
404611
Tek
29.06.10
Stromversorgung
Power Supply
00354626-140301LD4
7
Schnedlitz W.
US04
404611
Tek
02.08.10
RS03
404762
Tek
11.11.10
ServoXY
W_XY
V_XY
A2(-)
1
3
5
2
4
6
A1(+)
1
3
5
2
4
6
A1(+) A2(-)
U1
K2
K3
10
0,75
0,75
U_XY
1
3
5
2
4
6
A1(+) A2(-)
K4
6
6
6
6
6
6
10
0,75
1,5
1,5
1,5
1,5
1,5
1,5
6
6
6
1,5
1,5
1,5
1212
K3.3
34
K4.3
K4.1
1,5
1,5
0,75
0,75
0,75
0,75
1,5
1,5
U2
10
10
1,5
5
BusVoltageS_R
(Sheet 7)
EmergStopLoop
S_EmergStopLoopOK
(Sheet 2)
Inrush current limiter - servo
GND(24V)
(Sheet 4)
(Sheet 3)
BusVoltageZ/DP_R
(Sheet 7)
RGP
(Sheet1)
SZ1(+)
(Sheet 4)
"+24V"
(Sheet 7)
BusVoltageX/Y(-)
(Sheet 6)
S_TapeCutter
(Sheet 6)
S_XY
BusVoltageX/Y(+)
BusVoltageX/Y(-)
(Sheet 7)
BusVoltageX/Y(+)
Contactor relay blocks
Contactor
(Sheet 2)
not used (GND (X6))
not used (EmergStopLoop2)
150R
BTS117
10K
33K
10K
10K
100n
6,2V
12K
49K9
47K
3 x
1N4007
1µ10n
150R
BTS117
10K
33K
6,2V
SFH610-3
2K4
1
2
3
4
510R
X7-18
X
7
-
1
3
BTS117
X7-14
X8-15
X6-16
X6-9
X8-17
X
7
-
1
2
X
7
-
1
1
X7-10
X
6
-
6
X
6
-
4
X
6
-
2
X
6
-
5
X
6
-
3
X
6
-
1
X7-8
X8-19
X8-20
X8-21
(X8-22)
X8-23
X7-7
150R 150R
1
2
3
1
2
3
49K9
3 x 33
17W
22µ
3 x PTC 6

3 - 6
sm
00354626-140301LD4 Stromversorgung (Bl. 6 v. 7)
Power supply (sh. 6 of 7)
Date
Drawn
Checked
StandardsNameModification
Sheet
of
21 6543
A
B
C
D
Date
Designer 9
21 6543
A4
Document-No. / Dokumentennummer:
Stat.
Item name / Benennung
W
e
it
e
r
g
a
b
e
s
o
w
ie
V
e
r
v
ie
lf
a
e
lt
ig
u
n
g
d
ie
s
e
r
U
n
t
e
r
la
g
e
,
V
e
r
w
e
r
t
u
n
g
u
n
d
M
it
t
e
ilu
n
g
ih
r
e
s
I
n
h
a
lt
s
n
ic
h
t
g
e
s
t
a
t
t
e
t
,
s
o
w
e
it
n
ic
h
t
a
u
s
d
r
u
e
c
k
lic
h
z
u
g
e
s
t
a
n
d
e
n
.
Z
u
w
id
e
r
h
a
n
d
lu
n
g
e
n
v
e
r
p
f
lic
h
t
e
n
z
u
S
c
h
a
d
e
n
e
r
s
a
t
z
.
A
ll
e
R
e
c
h
t
e
f
u
e
r
d
e
n
F
a
ll
d
e
r
P
a
t
e
n
t
e
r
t
e
ilu
n
g
o
d
e
r
G
e
b
r
a
u
c
h
m
u
s
t
e
r
-
E
in
t
r
a
g
u
n
g
v
o
r
b
e
h
a
lt
e
n
.
C
o
p
y
in
g
o
f
t
h
is
d
o
c
u
m
e
n
t
,
a
n
d
g
iv
in
g
it
t
o
o
t
h
e
r
s
a
n
d
t
h
e
u
s
e
o
r
c
o
m
m
u
n
ic
a
t
io
n
o
f
t
h
e
c
o
n
t
e
n
t
s
t
h
e
r
e
o
f
,
a
r
e
f
o
r
b
id
d
e
n
w
it
h
o
u
t
e
x
p
r
e
s
s
a
u
t
h
o
r
it
y
.
O
f
f
e
n
d
e
r
s
a
r
e
lia
b
le
t
o
t
h
e
p
a
y
m
e
n
t
o
f
d
a
m
a
g
e
s
.
A
ll
r
ig
h
t
s
a
r
e
r
e
s
e
r
v
e
d
in
t
h
e
e
v
e
n
t
o
f
t
h
e
g
r
a
n
t
o
f
a
p
a
t
e
n
t
o
r
t
h
e
r
e
g
is
t
r
a
t
io
n
o
f
a
u
t
ilit
y
m
o
d
e
l
o
r
d
e
s
ig
n
.
P
r
iv
ile
g
e
d
b
u
s
in
e
s
s
in
f
o
r
m
a
t
io
n
.
D
o
n
o
t
r
e
le
a
s
e
.
Copyright ©
ASM Assembly Systems
GmbH & Co. KG
21.05.2002
Tekin
FS14
404611
Tek
29.06.10
Stromversorgung
Power Supply
00354626-140301LD4
7
Schnedlitz W.
US04
404611
Tek
02.08.10
RS03
404762
Tek
11.11.10
13 23 33 43 53
14 24 34 44 54 66
65L+
L- X4
X3
X6
X5
K5
A2(-)
A1(+)
K5 K5
K5
5
6
1
2
3
4
12 12
K2.4 K3.4
X1
1,5
0,75
0,75
0,75
1,5
1,5
1,5
1,5
1,5
1,5
1,5
1,5
1,5
1,5
0,75
1,5
1,5
3
4
K1.4
0,75
12
K4.4
1,5
V51
K6
6
PCC
(protective contactor combination)
(Sheet 7)
PCC44
PCC54
Peripheral modules
(Sheet 7)
PCC53
PCC43
Safety circuit
S_XY
S_TapeCutter
VoltageTapeCutter
VoltageConveyor_mot
(Sheet 5)
(Sheet 7)
(Sheet 7)
(Sheet 5)
(Sheet 7)
StartButtonON
C_SoftwareOn
(Sheet 4)
GND(24V)
(Sheet 7)
Contactor relay blocks
(Sheet 7)
S_Ready
EmergStopLoop
VoltageConveyor(+)
(Sheet 7)
(Sheet 4)
"+24V"
(Sheet 3/7)
CHANNEL2CHANNEL1POWER
0,75

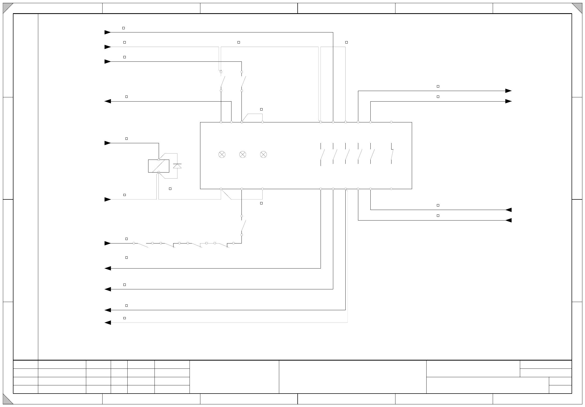
3 - 7
00354626-140301LD4 Stromversorgung (Bl. 7 v. 7)
Power supply (sh. 7 of 7)
Date
Drawn
Checked
StandardsNameModification
Sheet
of
21 6543
A
B
C
D
Date
Designer 9
21 6543
A4
Document-No. / Dokumentennummer:
Stat.
Item name / Benennung
W
e
it
e
r
g
a
b
e
s
o
w
ie
V
e
r
v
ie
lf
a
e
lt
ig
u
n
g
d
ie
s
e
r
U
n
t
e
r
la
g
e
,
V
e
r
w
e
r
t
u
n
g
u
n
d
M
it
t
e
ilu
n
g
ih
r
e
s
I
n
h
a
lt
s
n
ic
h
t
g
e
s
t
a
t
t
e
t
,
s
o
w
e
it
n
ic
h
t
a
u
s
d
r
u
e
c
k
lic
h
z
u
g
e
s
t
a
n
d
e
n
.
Z
u
w
id
e
r
h
a
n
d
lu
n
g
e
n
v
e
r
p
f
lic
h
t
e
n
z
u
S
c
h
a
d
e
n
e
r
s
a
t
z
.
A
ll
e
R
e
c
h
t
e
f
u
e
r
d
e
n
F
a
ll
d
e
r
P
a
t
e
n
t
e
r
t
e
ilu
n
g
o
d
e
r
G
e
b
r
a
u
c
h
m
u
s
t
e
r
-
E
in
t
r
a
g
u
n
g
v
o
r
b
e
h
a
lt
e
n
.
C
o
p
y
in
g
o
f
t
h
is
d
o
c
u
m
e
n
t
,
a
n
d
g
iv
in
g
it
t
o
o
t
h
e
r
s
a
n
d
t
h
e
u
s
e
o
r
c
o
m
m
u
n
ic
a
t
io
n
o
f
t
h
e
c
o
n
t
e
n
t
s
t
h
e
r
e
o
f
,
a
r
e
f
o
r
b
id
d
e
n
w
it
h
o
u
t
e
x
p
r
e
s
s
a
u
t
h
o
r
it
y
.
O
f
f
e
n
d
e
r
s
a
r
e
lia
b
le
t
o
t
h
e
p
a
y
m
e
n
t
o
f
d
a
m
a
g
e
s
.
A
ll
r
ig
h
t
s
a
r
e
r
e
s
e
r
v
e
d
in
t
h
e
e
v
e
n
t
o
f
t
h
e
g
r
a
n
t
o
f
a
p
a
t
e
n
t
o
r
t
h
e
r
e
g
is
t
r
a
t
io
n
o
f
a
u
t
ilit
y
m
o
d
e
l
o
r
d
e
s
ig
n
.
P
r
iv
ile
g
e
d
b
u
s
in
e
s
s
in
f
o
r
m
a
t
io
n
.
D
o
n
o
t
r
e
le
a
s
e
.
Copyright ©
ASM Assembly Systems
GmbH & Co. KG
21.05.2002
Tekin
FS14
404611
Tek
29.06.10
Stromversorgung
Power Supply
00354626-140301LD4
7
Schnedlitz W.
US04
404611
Tek
02.08.10
RS03
404762
Tek
11.11.10
X
1
6
_
5
X
1
6
_
6
X
1
6
_
7
X
1
6
_
8
X
1
7
_
3
X
1
7
_
4
X
1
7
_
5
X
1
7
_
6
m
in
u
s
p
lu
s
m
in
u
s
p
lu
s
X
3
_
1
X
3
_
2
X
3
_
3
X
4
_
1
X
4
_
2
X
4
_
3
X
5
_
1
X
5
_
2
X
5
_
3
X
6
_
1
X
6
_
2
X
6
_
3
X
6
_
4
X
7
_
1
X
7
_
2
X
7
_
3
X
7
_
4
X
8
_
1
X
8
_
2
X
8
_
3
X
8
_
4
m
in
u
s
p
lu
s
m
in
u
s
p
lu
s
X
9
_
1
X
9
_
2
X
9
_
3
X
9
_
4
X
2
_
1
X
2
_
2
X
2
_
3
X
1
1
X
1
2
X
1
3
_
1
0
X
1
7
_
2
X
1
7
_
1
X
1
6
_
1
0
X
1
6
_
9
X
1
6
_
1
1
X
1
6
_
1
2
X
1
6
_
2
X
1
6
_
1
X
1
6
_
3
X
1
6
_
4
X
1
0
X
1
5
_
7
X
1
5
_
6
X
1
5
_
8
X
1
5
_
9
X
1
5
_
3
X
1
5
_
1
X
1
5
_
4
X
1
5
_
2
X
1
3
_
7
X
1
3
_
8
X
1
3
_
9
X
1
3
_
1
X
1
3
_
2
X
1
3
_
3
X
1
3
_
4
X
1
3
_
5
X
1
3
_
6
X
1
3
_
1
2
X
1
3
_
1
1
X
1
5
_
5
X
1
4
_
1
0
X
1
4
_
7
X
1
4
_
8
X
1
4
_
9
X
1
4
_
1
X
1
4
_
2
X
1
4
_
3
X
1
4
_
4
X
1
4
_
5
X
1
4
_
6
X
1
4
_
1
2
X
1
4
_
1
1
X
1
8
_
3
X
1
8
_
4
X
1
8
_
5
X
1
8
_
6
X
1
8
_
2
X
1
8
_
1
X
1
8
_
9
X
1
8
_
8
X
1
8
_
7
V
in
(
-
)
MainDistributorSubDistributor
7
Interface
CO table
(Sheet 3)
C
o
n
v
e
y
o
r
C
O
t
a
b
le
4
C
O
t
a
b
le
3
C
O
t
a
b
le
2
C
O
t
a
b
le
1
M
o
n
it
o
r
2
M
o
n
it
o
r
1
C
o
m
p
u
t
e
r
u
n
it
1
M
a
in
d
is
t
r
i
b
u
t
o
r
M
a
in
d
i
s
t
r
ib
u
t
o
r
A
x
is
u
n
it
2
A
x
i
s
u
n
it
1
A
x
is
u
n
it
V
in
(
+
)
ill
V
in
(
-
)
n
.
u
.
V
i
n
(
+
)
ill
n
.
u
.
n
.
u
.
P
C
C
5
3
P
C
C
5
4
(
S
h
e
e
t
6
)
P
C
C
4
4
P
C
C
4
3
G
N
D
_
P
E
a
r
t
h
in
g
c
lip
s
R
G
P
V
o
lt
a
g
e
C
o
n
v
e
y
o
r
(
-
)
V
o
lt
a
g
e
C
o
n
v
e
y
o
r
(
+
)
V
o
lt
a
g
e
C
o
n
v
e
y
o
r
_
m
o
t
(
+
)
G
N
D
(
+
2
4
V
2
)
(
S
h
e
e
t
6
)
"
+
2
4
V
2
"
n
.
u
.
n
.
u
.
n
.
u
.
E
a
r
t
h
in
g
c
lip
B
u
s
V
o
lt
a
g
e
Z
/
D
P
(
+
)
B
u
s
V
o
lt
a
g
e
S
(
+
)
(
S
h
e
e
t
2
)
E
a
r
t
h
in
g
c
lip
(
S
h
e
e
t
3
)
P
o
w
e
r
F
a
ilu
r
e
A
x
is
(
S
h
e
e
t
4
)
(
S
h
e
e
t
4
)
"
+
2
4
V
2
"
B
u
s
V
o
lt
a
g
e
Z
/
D
P
(
-
)
V
in
(
+
)
A
x
is
(
S
h
e
e
t
2
)
(
S
h
e
e
t
3
)
G
N
D
(
+
2
4
V
2
)
(
S
h
e
e
t
4
)
V
in
(
-
)
A
x
is
S
e
r
v
o
E
n
a
b
le
P
o
w
e
r
f
a
ilu
r
e
(
S
h
e
e
t
4
)
(
S
h
e
e
t
2
)
(
S
h
e
e
t
4
)
S
_
G
a
n
t
r
y
C
r
a
s
h
(
S
h
e
e
t
7
)
G
N
D
(
+
5
V
)
"
+
2
4
V
"
G
N
D
(
+
2
4
V
)
E
m
e
r
g
S
t
o
p
L
o
o
p
O
K
(
S
h
e
e
t
4
)
(
S
h
e
e
t
5
)
E
m
e
r
g
S
t
o
p
L
o
o
p
S
t
a
r
t
B
u
t
t
o
n
O
N
C
_
S
o
f
t
w
a
r
e
O
N
S
_
R
e
a
d
y
V
o
lt
a
g
e
T
a
p
e
C
u
t
t
e
r
"
+
5
V
"
(
S
h
e
e
t
6
)
(
S
h
e
e
t
6
)
(
S
h
e
e
t
6
)
(
S
h
e
e
t
6
)
(
S
h
e
e
t
6
)
(
S
h
e
e
t
4
)
(
S
h
e
e
t
2
)
S
e
v
o
E
n
a
b
le
P
o
w
e
r
f
a
ilu
r
e
(
S
h
e
e
t
4
)
(
S
h
e
e
t
4
)
V
in
(
+
)
A
x
is
B
u
s
V
o
lt
a
g
e
X
/
Y
(
-
)
(
S
h
e
e
t
5
)
B
u
s
V
o
lt
a
g
e
Z
/
D
P
(
+
)
E
a
r
t
h
in
g
c
lip
B
u
s
V
o
lt
a
g
e
S
(
+
)
B
u
s
V
o
lt
a
g
e
X
/
Y
(
+
)
(
S
h
e
e
t
5
)
(
S
h
e
e
t
2
)
(
S
h
e
e
t
3
)
(
S
h
e
e
t
3
)
V
in
(
-
)
A
x
is
B
u
s
V
o
lt
a
g
e
Z
/
D
P
(
-
)
(
S
h
e
e
t
2
)
P
o
w
e
r
F
a
ilu
r
e
A
x
is
(
S
h
e
e
t
4
)
E
a
r
t
h
i
n
g
c
lip
E
a
r
t
h
in
g
c
lip
V
o
lt
a
g
e
M
o
n
it
o
r
(
+
)
V
o
lt
a
g
e
M
o
n
it
o
r
(
-
)
E
a
r
t
h
in
g
c
lip
V
o
lt
a
g
e
M
o
n
it
o
r
(
-
)
E
a
r
t
h
in
g
c
l
ip
V
o
lt
a
g
e
M
o
n
it
o
r
(
+
)
F
a
n
-
Y
-
M
o
t
o
r
(
-
)
F
a
n
-
Y
-
M
o
t
o
r
(
+
)
P
C
(
S
h
e
e
t
2
)
(
S
h
e
e
t
3
)
(
S
h
e
e
t
3
)
V
in
(
-
)
V
in
(
+
)
E
a
r
t
h
in
g
c
li
p
E
a
r
t
h
in
g
c
lip
E
a
r
t
h
in
g
c
lip
(
S
h
e
e
t
3
/
6
)
E
a
r
t
h
in
g
c
lip
(
S
h
e
e
t
3
)
(
S
h
e
e
t
4
)
(
S
h
e
e
t
4
)
Please note: only use MATE-N_LOK split pins to reduce engaging force
n
.
u
.