ASM贴片机 X 系列机型电路图 - 第268页
3 - 12 0304622 6-010 101LD3 Unterve rteiler (Bl. 1 v. 4) Sub-dist ributor (sh. 1 of 4 ) SIPLACE X-Series 030462 26-010101LD 3 4 15.03.2006 Huber M. 05.04.06 Huber new 402181 Huber M. Unterverteiler Sub-distributor Orig. …

3 - 11
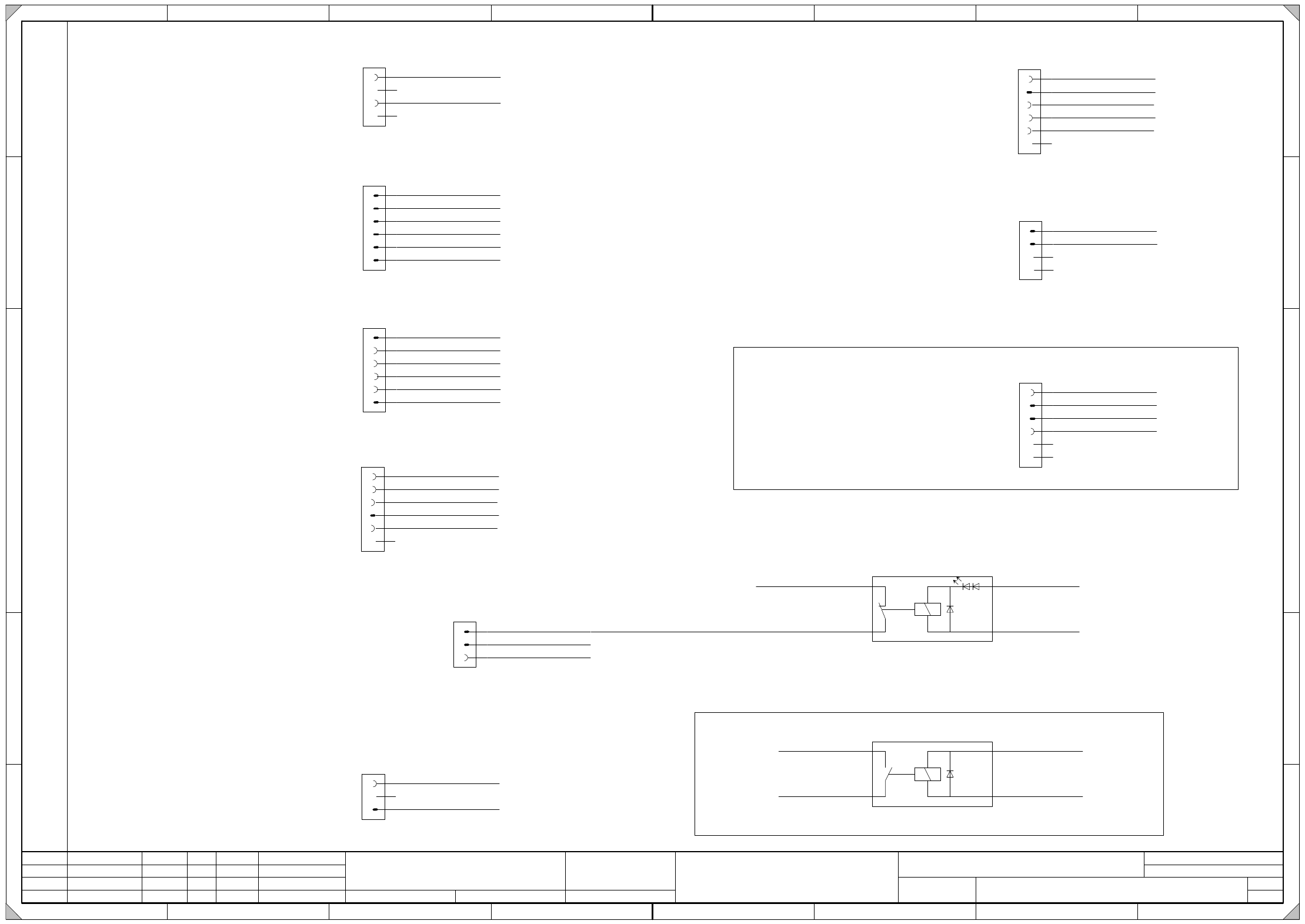
03046225-010101LD3 Hauptverteiler (Bl. 4 v. 4)
Main distributor (sh. 4 of 4)
Hauptverteiler
Main Distributor
03046225-010101LD3
4
29.03.2006
Huber M.
Huber M.05.04.06
Huber
new 402181
SIPLACE X-Series
Orig. Repl. by.Repl. f.
W
e
it
e
r
g
a
b
e
s
o
w
ie
V
e
r
v
ie
lfä
lt
ig
u
n
g
d
ie
s
e
r
U
n
te
r
la
g
e
,
V
e
r
w
e
r
t
u
n
g
u
n
d
M
it
t
e
ilu
n
g
ih
r
e
s
I
n
h
a
lts
n
ic
h
t
g
es
t
a
tt
e
t,
s
o
w
e
it
n
ic
h
t
a
u
s
d
r
ü
c
k
lic
h
z
u
g
e
s
t
a
n
d
e
n
.
Z
u
w
id
e
r
h
a
n
d
lu
n
g
e
n
v
e
r
p
f
lic
h
t
e
n
z
u
S
c
h
a
d
e
n
e
r
s
a
t
z
.
A
lle
R
e
c
h
te
v
o
r
b
e
h
a
lt
e
n
,
in
s
b
e
s
o
n
d
e
r
e
fü
r
d
e
n
F
a
ll
d
e
r
P
a
t
e
n
t
e
r
t
e
ilu
n
g
o
d
e
r
G
M
-
E
i
n
tr
a
g
u
n
g
.
P
r
o
p
r
ie
t
a
r
y
d
a
t
a
,
c
o
m
p
a
n
y
c
o
n
fid
e
n
t
ia
l.
A
ll r
ig
h
t
s
r
e
s
e
r
v
e
d
.
C
o
n
f
ie
a
t
it
r
e
d
e
s
e
c
r
e
t
d
'e
n
t
r
e
p
r
is
e
.
T
o
u
s
d
r
o
it
s
r
e
s
e
r
v
e
s
.
C
o
m
u
n
ic
a
d
o
c
o
m
o
s
e
g
r
e
d
o
e
m
p
r
e
s
a
r
ia
l.
R
e
s
e
r
v
a
d
o
s
to
d
o
s
o
s
d
ir
e
it
o
s
.
C
o
n
f
ia
d
o
c
o
m
o
s
e
c
r
e
te
in
d
u
s
t
r
ia
l.
N
o
s
r
e
s
e
r
v
a
m
o
s
to
d
o
s
lo
s
d
e
r
e
c
h
o
s
.
21 786543
21 786543
A
B
E
F
A
B
E
F
Date
Author
Checked
StandardNameModificationStat. Date
Sheet
Designer 9
Item name / Benennung
of
Document No. /
Dokumentennummer:
Copyright ©
ASM Assembly Systems
GmbH & Co. KG
4
X18qa
2
1
3
OG (UL) /1,5mm²
4
BK (UL) / 0,5mm²
5 BK (UL) / 0,5mm²
6
WH (UL) / 1,5mm²
BK (UL) / 0,5mm²
24V
GND
8 BK (UL) / 0,5mm²
7
9 BK (UL) / 0,5mm²
X19qa
2
1
3
OG (UL) /1,5mm²
4
BK (UL) / 0,5mm²
5
BK (UL) / 0,5mm²
6
Spare
Reserve
S_CompTable 2
M_BE-Tisch 2
S_Flap M_Klappe
S_Emerg.StopButtonMTC
M_NotHaltTasteMTC
24V
GND
8 WH (UL) / 1,5mm²
7
9
X24qa
2
1
3
OG (UL) /1,5mm²
4
5
6
WH (UL) / 1,5mm²
24V
8
7
9
BK (UL) / 0,5mm²
SecurityLoop1in
SecurityLoop1out
SecurityLoopMTC2out
SecurityLoopMTC2in
Spare
Reserve
Spare
Reserve
S_ControlOn
M_SteuerungEin
BK (UL) / 0,5mm²
BK (UL) / 0,5mm²
X23qa_3
X14qa_3
X3qa_3
X3qa_4
X5qb_3
X72qa_2
X13qa_4, X5qb_2
X1qa_24V
X1qa_0V
Spare Reserve
GND
S_hood 3
M_Haube 3
S_ControlON M_SteuerungEin
X1qa_0V
X1qa_24V
X14qa_4, X5qb_6
X19qa_7, X73qa_6
X1qc
X2qc
1
2
3
4
1
2
3
4
5
7
6
8
24V
24V
24V
VbelB
VT (UL) / 1,5mm²
VT (UL) / 1,5mm²
GY (UL) / 1,5mm²
GY (UL) / 1,5mm²
WH (UL) / 1,5mm²
WH (UL) / 1,5mm²
9
10
11
12
13
VbelB
VbelB
VbelB
VbelA
VbelA
VbelA
VbelA
Bel_BE
Bel_LP
GND
GND
Vin(+)bel
Vin(+)bel
X6qc
X
3
q
c
X
4
q
c
S
c
h
le
p
p
I
n
t
e
r
f
a
c
e
g
a
n
t
r
y
in
t
e
r
f
a
c
e
X
5
q
c
S
c
h
le
p
p
I
n
t
e
r
f
a
c
e
g
a
n
t
r
y
in
t
e
r
f
a
c
e
DC/DC-converter vision
A2 (qc)
X1qa_0V
X1qa_0V
X1qa_Vin(+)bel
X1qa_Vin(+)bel
Spare Reserve
Spare Reserve
Spare Reserve
X24qa_7
S_hood2 M_Haube2
X1qa_Flap
X1qa_24V
X1qa_0V
X71qa_3 (VTL33,Vision)
X71qa_8 (VbelA,Sub)
BK (UL) / 1,5mm²
X23qa
2
1
3
WH (UL) /1,5mm²
4
BK (UL) / 0,5mm²
5
BK (UL) / 0,5mm²
6
Spare Reserve
BK (UL) / 0,5mm²
24V
GND
8 BK (UL) / 0,5mm²
7
OG (UL) / 1,5mm²
9
SecurityLoop1in
SecurityLoop1out
Spare
Reserve
Spare
Reserve
S_Flap M_Klappe
X2qa_4
X18qa_4
X1qa_24V
X1qa_0V
X1qa_Flap
X5qb_7
S_CompTable 3 M_BE-Tisch 3
Spare
Reserve
Spare
Reserve
Spare
Reserve
BK (UL) / 0,5mm²
X22qa
2
1
OG (UL) / 1,5mm²
3
4 BK (UL) / 0,5mm²
5
6
GNYE (UL) / 1,5mm²
24V
X17qa
2
1 WH (UL) / 1,5mm²
3
4 BK (UL) / 0,5mm²
5
6
GNYE (UL) / 1,5mm²
C
O
s
i
g
n
a
l
i
n
g
2
5V
GND
Ctrl_tape cutter St_Gurtschneider
PE
Spare Reserve
X1qa_24V
X1qa_PE
X17qa_4
X1qa_0V
X1qa_5V
PK (UL) / 1,5mm²
WH (UL) / 1,5mm²
X1qa_0V
X1qa_5V
X1qa_PE
X71qa_6, X22qa_4
X1qa_24V
OG (UL) / 1,5mm²
PK (UL) / 1,5mm²
24V
5V
GND
Ctrl_tape cutter St_Gurtschneider
PE
Spare Reserve
X71qa_7 (VbelB,Sub)
GY (UL) / 1,5mm²
C
O
s
i
g
n
a
l
i
n
g
3
C
O
s
a
f
e
t
y
3
D
o
c
k
i
n
g
u
n
i
t
C
O
t
a
b
l
e
3
C
O
s
a
f
e
t
y
2
D
o
c
k
i
n
g
u
n
i
t
C
O
t
a
b
l
e
2

3 - 12
03046226-010101LD3 Unterverteiler (Bl. 1 v. 4)
Sub-distributor (sh. 1 of 4)
SIPLACE X-Series
03046226-010101LD3
4
15.03.2006
Huber M.
05.04.06
Huber
new 402181 Huber M.
Unterverteiler
Sub-distributor
Orig. Repl. by.Repl. f.
W
e
it
e
r
g
a
b
e
s
o
w
ie
V
e
r
v
ie
lfä
lt
ig
u
n
g
d
ie
s
e
r
U
n
te
r
la
g
e
,
V
e
r
w
e
r
t
u
n
g
u
n
d
M
it
t
e
ilu
n
g
ih
r
e
s
I
n
h
a
lts
n
ic
h
t
g
es
t
a
tt
e
t,
s
o
w
e
it
n
ic
h
t
a
u
s
d
r
ü
c
k
lic
h
z
u
g
e
s
t
a
n
d
e
n
.
Z
u
w
id
e
r
h
a
n
d
lu
n
g
e
n
v
e
r
p
f
lic
h
t
e
n
z
u
S
c
h
a
d
e
n
e
r
s
a
t
z
.
A
lle
R
e
c
h
te
v
o
r
b
e
h
a
lt
e
n
,
in
s
b
e
s
o
n
d
e
r
e
fü
r
d
e
n
F
a
ll
d
e
r
P
a
t
e
n
t
e
r
t
e
ilu
n
g
o
d
e
r
G
M
-
E
i
n
tr
a
g
u
n
g
.
P
r
o
p
r
ie
t
a
r
y
d
a
t
a
,
c
o
m
p
a
n
y
c
o
n
fid
e
n
t
ia
l.
A
ll r
ig
h
t
s
r
e
s
e
r
v
e
d
.
C
o
n
f
ie
a
t
it
r
e
d
e
s
e
c
r
e
t
d
'e
n
t
r
e
p
r
is
e
.
T
o
u
s
d
r
o
it
s
r
e
s
e
r
v
e
s
.
C
o
m
u
n
ic
a
d
o
c
o
m
o
s
e
g
r
e
d
o
e
m
p
r
e
s
a
r
ia
l.
R
e
s
e
r
v
a
d
o
s
to
d
o
s
o
s
d
ir
e
it
o
s
.
C
o
n
f
ia
d
o
c
o
m
o
s
e
c
r
e
te
in
d
u
s
t
r
ia
l.
N
o
s
r
e
s
e
r
v
a
m
o
s
to
d
o
s
lo
s
d
e
r
e
c
h
o
s
.
21 786543
21 786543
A
B
E
F
A
B
E
F
Date
Author
Checked
StandardNameModificationStat. Date
Sheet
Designer 9
Item name / Benennung
of
Document No. /
Dokumentennummer:
Copyright ©
ASM Assembly Systems
GmbH & Co. KG
GND5V
Spare
Reserve
X1ra_5V
X1ra_0V
X1ra_24V
X1ra_0V
X3ra
Vin(+)bel
2
1
3
4 OG (UL) / 1,5mm²
5 WH (UL) / 1,5mm²
6
7
8
9
P
o
w
e
r
s
u
p
p
l
y
X
1
8
X4ra
+15V
GND15V
Spare Reserve
S_ControlON
M_SteuerungEin
2 BU (UL) / 1,5mm²
1 RD (UL) / 1,5mm²
3 WH (UL) / 1,5mm²
4 BK (UL) / 0,5mm²
5
6 BK (UL) / 0,5mm²
X5ra
+24V
KEY
2
X1ra_-15V
BU (UL) / 1,5mm²
1 OG (UL) / 1,5mm²
3 RD (UL) / 1,5mm²
4 WH (UL) / 1,5mm²
5 PK (UL) / 1,5mm²
6
M
a
i
n
d
i
s
t
r
i
b
u
t
o
r
s
i
g
n
a
l
s
X74ra
2
X1ra_-15V
BU (UL) / 1,5mm²
1
X1ra_+15V
RD (UL) / 1,5mm²
3 WH (UL) / 1,5mm²
M
a
i
n
d
i
s
t
r
i
b
u
t
o
r
(
u
s
e
i
n
2
-
g
a
n
t
r
y
o
p
e
r
a
t
i
o
n
o
n
l
y
)
5V
24V
GND24V
Vin(-)bel
Spare Reserve
-15V
S_GantryCrash2
M_PortalCrash2
X4rb_6, X73ra_6
-15V
+15V
GND
5V
X1ra_+15V
X1ra_0V
X1ra_5V
X6ra
+24V
KEY
2
X1ra_-15V
BU (UL) / 1,5mm²
1 OG (UL) / 1,5mm²
3 RD (UL) / 1,5mm²
4 WH (UL) / 1,5mm²
5 PK (UL) / 1,5mm²
6
-15V
+15V
GND
5V
X1ra_+15V
X1ra_0V
X1ra_5V
VoltageTapeCutter
Spg.GurtSchneider
+15V
-15V
GND15V
S_StartButton M_StartTaste
S_StopButton
M_StopTaste
S_Flap M_Klappe
S_ControlON
M_SteuerungEin
Emerg.StopLoop1OK
NotHaltSchleife1OK
X73ra
2 BK (UL) / 0,5mm²
1
3
4
5
6 BK (UL) / 0,5mm²
7
8
9 BK (UL) / 0,5mm²
X4rb_4
X1ra_0V
X1ra_-15V
X1ra_+15V
X1ra_Start_Buttom
X4ra_6, X24ra_7
X1ra_0V
Spare
Reserve
WH (UL) / 1,5mm²
PK (UL) / 1,5mm²
G
a
n
t
r
y
i
n
t
e
r
f
a
c
e
4
(
I
n
t
h
e
X
s
e
r
i
e
s
g
a
n
t
r
y
4
o
n
l
y
)
X1ra_24V
X1ra_24V
X17ra_4
X2rc_4 (VbelB,Main)
X3rb_1
BK (UL) / 0,5mm²
Spare Reserve
X71ra
2
1
3
4
5
6
7
8
9
Spare
Reserve
S_Emerg.StopButtonMTC M_NotHaltTasteMTC
SecurityLoopMTC4in
SecurityLoopMTC4out
SecurityLoop1input
X23ra_9
X23ra_5
X23ra_6
X23ra_4
X72ra
Spare Reserve
2 BK (UL) / 0,5mm²
1
3 BK (UL) / 0,5mm²
4 BK (UL) / 0,5mm²
5
6 BK (UL) / 0,5mm²
M
a
i
n
d
i
s
t
r
i
b
u
t
o
r
s
a
f
e
t
y
BK (UL) / 0,5mm²
X1ra_Stop_Buttom
Spare
Reserve
X1ra_Flap
X9ra
4 WH (UL) / 1,5mm²
2
1
3
WH (UL) /1,5mm²
OG (UL) / 1,5mm²
GY (UL) / 1,5mm²
X1ra_0V
X2rc_5(VLT33,Vision)
X1ra_0V
X1ra_24V
GND
+24V
+42V
GND
VoltageBelA (42V)
5
6
Spare Reserve
Spare
Reserve
GND
VoltageBelB (42V)
WH (UL) / 1,5mm²
GY (UL) / 1,5mm²
GY (UL) / 1,5mm²
BK (UL) / 0,5mm²
X1ra_0V
Spare Reserve
M
a
i
n
d
i
s
t
r
i
b
u
t
o
r
p
o
w
e
r
X2rc_8 (VbelA,Main)
WH (UL) / 1,5mm²
GY (UL) / 1,5mm²
X1ra_0V
X1ra_Vin(+)bel
Spare
Reserve
Spare Reserve
Spare
Reserve
Spare Reserve
X2ra
USB-Hub +5V
Spare Reserve
2 WH (UL) / 1,5mm²
1 PK (UL) / 1,5mm²
3 PK (UL) / 1,5mm²
4 WH (UL) / 0,5mm²
5
6
P
o
w
e
r
U
S
B
-
H
u
b
/
v
i
d
e
o
m
u
l
t
i
p
l
e
x
e
r
GND
X1ra_0V
X1ra_5V
X1ra_5V
Spare
Reserve
Video-Mux +5V
GND
X1ra_0V
1
G
a
n
t
r
y
i
n
t
e
r
f
a
c
e
1
(
I
n
t
h
e
X
s
e
r
i
e
s
g
a
n
t
r
y
1
o
n
l
y
)
A
x
i
s
u
n
i
t
2
(
I
n
t
h
e
X
s
e
r
i
e
s
g
a
n
t
r
y
1
/
4
o
n
l
y
)
P
o
w
e
r
V
L
T
33
v
i
s
i
o
n

3 - 13
03046226-010101LD3 Unterverteiler (Bl. 2 v. 4)
Sub-distributor (sh. 2 of 4)
SIPLACE X-Series
03046226-010101LD3
4
15.03.2006
Huber M.
05.04.06
Huber
new 402181 Huber M.
Unterverteiler
Sub-distributor
Orig. Repl. by.Repl. f.
W
e
it
e
r
g
a
b
e
s
o
w
ie
V
e
r
v
ie
lfä
lt
ig
u
n
g
d
ie
s
e
r
U
n
te
r
la
g
e
,
V
e
r
w
e
r
t
u
n
g
u
n
d
M
it
t
e
ilu
n
g
ih
r
e
s
I
n
h
a
lts
n
ic
h
t
g
es
t
a
tt
e
t,
s
o
w
e
it
n
ic
h
t
a
u
s
d
r
ü
c
k
lic
h
z
u
g
e
s
t
a
n
d
e
n
.
Z
u
w
id
e
r
h
a
n
d
lu
n
g
e
n
v
e
r
p
f
lic
h
t
e
n
z
u
S
c
h
a
d
e
n
e
r
s
a
t
z
.
A
lle
R
e
c
h
te
v
o
r
b
e
h
a
lt
e
n
,
in
s
b
e
s
o
n
d
e
r
e
fü
r
d
e
n
F
a
ll
d
e
r
P
a
t
e
n
t
e
r
t
e
ilu
n
g
o
d
e
r
G
M
-
E
i
n
tr
a
g
u
n
g
.
P
r
o
p
r
ie
t
a
r
y
d
a
t
a
,
c
o
m
p
a
n
y
c
o
n
fid
e
n
t
ia
l.
A
ll r
ig
h
t
s
r
e
s
e
r
v
e
d
.
C
o
n
f
ie
a
t
it
r
e
d
e
s
e
c
r
e
t
d
'e
n
t
r
e
p
r
is
e
.
T
o
u
s
d
r
o
it
s
r
e
s
e
r
v
e
s
.
C
o
m
u
n
ic
a
d
o
c
o
m
o
s
e
g
r
e
d
o
e
m
p
r
e
s
a
r
ia
l.
R
e
s
e
r
v
a
d
o
s
to
d
o
s
o
s
d
ir
e
it
o
s
.
C
o
n
f
ia
d
o
c
o
m
o
s
e
c
r
e
te
in
d
u
s
t
r
ia
l.
N
o
s
r
e
s
e
r
v
a
m
o
s
to
d
o
s
lo
s
d
e
r
e
c
h
o
s
.
21 786543
21 786543
A
B
E
F
A
B
E
F
Date
Author
Checked
StandardNameModificationStat. Date
Sheet
Designer 9
Item name / Benennung
of
Document No. /
Dokumentennummer:
Copyright ©
ASM Assembly Systems
GmbH & Co. KG
X12ra
2 BK (UL) / 0,5mm²
1 OG (UL) / 1,5mm²
3 BK (UL) / 0,5mm²
4 BK (UL) / 0,5mm²
5
6 BK (UL) / 0,5mm²
X15ra
2
1
X1ra_24V
OG (UL) / 1,5mm²
3
WH (UL) / 1,5mm²
4
X1ra_0V
P
n
e
u
m
a
t
i
c
s
y
s
t
e
m
m
a
i
n
v
a
l
v
e
X20ra
2
X3rb_6
BK (UL) / 0,5mm²
1 BK (UL) / 0,5mm²
3 WH (UL) / 1,5mm²
X1ra_0V
A1
A2
12
11
K1
24VDC
X1ra_0V
X7rb_6
X1qa_24V
S_PressureSensor Main valve M_DruckSensor Hauptventil
St_Druckluft Hauptventil
Ctrl_compressed air main valve
Compressed air off Main valve
Druckluft Aus Hauptventil
GND
OG (UL) / 1,5mm²
BK (UL) / 0,5mm²
BK (UL) / 0,5mm²
WH (UL) / 1,5mm²
Ctrl_tape cutter St_Gurtschneider
GND
X1ra_0V
BK (UL) / 0,5mm²
X1ra_24V
S_StartButton M_StartTaste
24V
S_Emerg.StopButtonPCB-Input M_NotHaltTaste
SecurityLoop1in
SecurityLoop1out
S_StopButton
M_StopTaste
C
o
n
t
r
o
l
e
l
e
m
e
n
t
s
P
C
B
i
n
p
u
t
r
i
g
h
t
X13ra_3
X13ra
2 BK (UL) / 0,5mm²
1 OG (UL) / 1,5mm²
3
4 BK (UL) / 0,5mm²
5
6
WH (UL) / 1,5mm²
BK (UL) / 0,5mm²
24V
S_Hood 1 M_Haube 1
SecurityLoop1in
SecurityLoop1out
GND
Spare
Reserve
X1ra_0V
X1qa_0V
H
o
o
d
1
H
o
o
d
4
X11ra_3
X13ra_2
X5rb_5
X14ra_2
X12ra_3
X1ra_24V
X18ra_3
T
a
p
e
c
u
t
t
e
r
m
a
i
n
v
a
l
v
e
Spare Reserve
X22ra_4
GND
24V
Spare
Reserve
Spare
Reserve
X14ra
2 BK (UL) / 0,5mm²
1 OG (UL) / 1,5mm²
3
4 BK (UL) / 0,5mm²
5
6
WH (UL) / 1,5mm²
BK (UL) / 0,5mm²
24V
S_Hood 1
M_Haube 4
SecurityLoop1in
SecurityLoop1out
GND
Spare
Reserve
X1ra_24V
P
o
w
e
r
1
w
i
r
e
C
A
T
5
d
i
s
t
r
i
b
u
t
e
r
X21ra
2
1 BK (UL) / 0,5mm²
3 WH (UL) / 1,5mm²
X1ra_Stop_Buttom
X1ra_Start_Buttom
X19ra_4
X24ra_4
X16ra
2 BK (UL) / 0,5mm²
1 OG (UL) / 1,0mm²
3 BK (UL) / 0,5mm²
4 BK (UL) / 0,5mm²
5
6
S_vacuum pump ON M_VakuumpumpeEin
Spare Reserve
X3rb_7
K2_14
V
a
c
u
u
m
p
u
m
p
24V
18V
operation with pump Betrieb mit Pumpe
Spare
Reserve
K2_13
X1ra_24V
Option vacuum pump
A1
A2
14
13
K2 24VDC
relay vacuum pump (option)
BK (UL) / 0,5mm²
WH (UL) / 0,5mm²
BK (UL) / 0,5mm²
BK (UL) / 0,5mm²
X1ra_0V
X7rb_7X16ra_3
X16ra_4
C
o
n
t
r
o
l
e
l
e
m
e
n
t
s
P
C
B
i
n
p
u
t
l
e
f
t
X11ra
S_StartButton M_StartTaste
2 OG (UL) / 1,5mm²
1 OG (UL) / 1,5mm²
3 BK (UL) / 0,5mm²
4 BK (UL) / 0,5mm²
5
6 BK (UL) / 0,5mm²
24V
S_HoodPCB-input
M_HaubeLP-Eingabe
SecurityLoop1in
SecurityLoop1out
S_StopButton
M_StopTaste
BK (UL) / 0,5mm²
X5rb_4
X12ra_2
X1ra_24V
X1ra_24V
X1ra_Start_Buttom
X1ra_Stop_Buttom
C
o
m
p
u
t
e
r
u
n
i
t
f
a
n
X10ra
4
WH (UL) / 1,5mm²
2
1
3
OG (UL) / 1,5mm²
X1ra_0V
X1ra_24V
24V
GND
Spare
Reserve
Spare Reserve
2