ASM贴片机 X 系列机型电路图 - 第62页
1 - 49 0306361 0-010 601FX4 Kabel baum Einz ug X-Serie Cabel harness COT insert, X-series Maßstab Format A4 Date Drawn Checke d Standards Name Modification / ECO No. Sheet of Date Documen t-No. / Unter lagen- Nr. (FS RS …

1 - 48
03058420-010301FD3Übersicht: Bestückkopf C+P20 ohne Kamera
Summary: Placement head C+P20 without camera
03058420-010301FD3
1
SMD-Bestückautomat SIPLACE
SMD-PLACEMENT MACHINE SIPLACE
03.07.2007
Bichler Th.
Übersicht: Bestückkopf C+P20 ohne Kamera
Summary: Placement head C+P20 without camera
Reiser M.
Date
Author
Checked
StandardDate NameModificationStat.
Orig.
Repl. by.
Repl. f.
Designer 9
Sheet
of
W
e
it
e
r
g
a
b
e
s
o
w
ie
V
e
r
v
ie
lf
ä
lt
ig
u
n
g
d
ie
s
e
r
U
n
t
e
r
la
g
e
,
V
e
r
w
e
r
t
u
n
g
u
n
d
M
it
t
e
ilu
n
g
ih
r
e
s
In
h
a
lt
s
n
ic
h
t
g
e
s
t
a
t
t
e
t
,
s
o
w
e
it
n
ic
h
t
a
u
s
d
r
ü
c
k
lic
h
z
u
g
e
s
t
a
n
d
e
n
.
Z
u
w
id
e
r
h
a
n
d
lu
n
g
e
n
v
e
r
p
f
l
ic
h
t
e
n
z
u
S
c
h
a
d
e
n
e
r
s
a
t
z
.
A
ll
e
R
e
c
h
t
e
v
o
r
b
e
h
a
lt
e
n
,
in
s
b
e
s
o
n
d
e
r
e
f
ü
r
d
e
n
F
a
ll
d
e
r
P
a
t
e
n
t
e
r
t
e
ilu
n
g
o
d
e
r
G
M
-
E
in
t
r
a
g
u
n
g
.
P
r
o
p
r
ie
t
a
r
y
d
a
t
a
,
c
o
m
p
a
n
y
c
o
n
f
id
e
n
t
ia
l.
A
ll
r
ig
h
t
s
r
e
s
e
r
v
e
d
.
C
o
n
f
ie
a
t
it
r
e
d
e
s
e
c
r
e
t
d
'e
n
t
r
e
p
r
is
e
.
T
o
u
s
d
r
o
it
s
r
e
s
e
r
v
e
s
.
C
o
m
u
n
ic
a
d
o
c
o
m
o
s
e
g
r
e
d
o
e
m
p
r
e
s
a
r
ia
l
.
R
e
s
e
r
v
a
d
o
s
t
o
d
o
s
o
s
d
ir
e
it
o
s
.
C
o
n
f
ia
d
o
c
o
m
o
s
e
c
r
e
t
e
in
d
u
s
t
r
i
a
l.
N
o
s
r
e
s
e
r
v
a
m
o
s
t
o
d
o
s
lo
s
d
e
r
e
c
h
o
s
.
21 786543
21 786543
A
B
C
D
E
F
A
B
C
D
E
F
Document No. /
Dokumentennummer:
Item name / Benennung:
Copyright ©
ASM Assembly Systems
GmbH & Co. KG
1
Adapter board /C+P 03002942-xx
X6
X8
X4
X3
X15
X12
X17
X9
X19
X1 X2
Z motor/C+P20A
03058632-xx
M
Star motor
encoder
03031887-xx
M
Star motor
encoder
03043813-xx
Return motion cylinder
03007697-xx
Vacuum sensor
holding circuit
03020263-xx
Sensor
Z_BOTTOM
03007833-xx
Pressure control valve
03005070-xx
Component sensor
03006742-xx
X20
M
DP-Antrieb/C+P20A
03058627-xx
20x
ED-Verteiler kpl. /C+P20 03007946-xx
ED- transducer/drum C+P20
03058629-xx
C
a
b
le
s
e
t
/
C
+
P
2
0
0
3
0
1
2
0
9
7
-
x
x
W
1
C
a
b
le
s
e
t
/
C
+
P
2
0
0
3
0
1
2
0
9
7
-
x
x
W
2
C
o
m
p
o
n
e
n
t
s
e
n
s
o
r
,
V
H
S
c
o
n
n
e
c
t
in
g
c
a
b
le
0
3
0
0
6
7
4
2
-
x
x
C
o
n
n
e
c
t
in
g
c
a
b
le
,
s
e
n
s
o
r
/
Z
_
B
O
T
T
O
M
,
C
+
P
2
0
0
3
0
0
7
8
3
3
-
x
x
V
H
S
c
o
n
n
e
c
t
in
g
c
a
b
le
0
3
0
4
3
8
1
3
-
x
x
M
S
1
0
0
V
H
S
c
a
b
le
0
3
0
5
8
6
3
2
-
x
x
Z
d
r
iv
e
0
3
0
5
8
6
3
2
-
x
x
S
t
a
r
d
r
v
ie
m
o
t
o
r
0
3
0
3
1
8
8
7
-
x
x
F
la
t
r
ib
b
o
n
c
a
b
le
,
p
r
e
s
s
u
r
e
c
o
n
t
r
o
l
v
a
lv
e
/C
+
P
2
0
0
3
0
2
1
1
6
6
-
x
x
W
1
F
la
t
r
ib
b
o
n
c
a
b
le
,
E
D
t
r
a
n
s
d
u
c
e
r
/
C
+
P
2
0
0
3
0
2
1
1
6
6
-
x
x
W
2
Z drive complete/C+P20A
03058631-xx
Star motor, complete/C+P20
03037847-xx

1 - 49
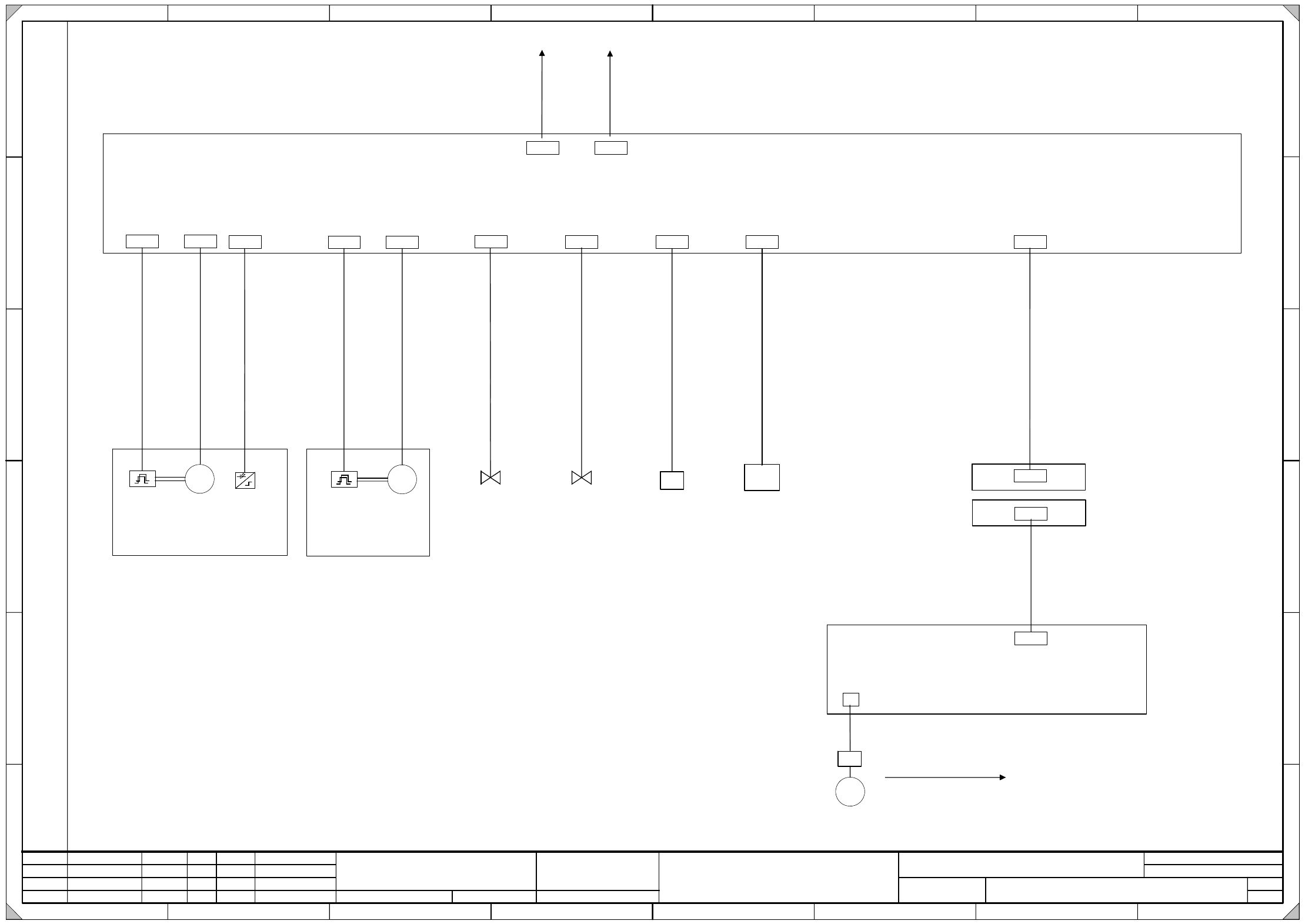
03063610-010601FX4 Kabelbaum Einzug X-Serie
Cabel harness COT insert, X-series
Maßstab Format A4
Date
Drawn
Checked
Standards
Name
Modification / ECO No.
Sheet
of
Date
Document-No. / Unterlagen-Nr. (FS RS US UA SP F)
Item name / Benennung
NameStat.
Designer 9
All dimensions are in mm
alle Masse in mm
ASM Assembly Systems
GmbH & Co. KG
Copyright ©
W
e
it
e
r
g
a
b
e
s
o
w
ie
V
e
r
v
ie
lf
a
e
lt
ig
u
n
g
d
ie
s
e
r
U
n
t
e
r
la
g
e
,
V
e
r
w
e
r
t
u
n
g
u
n
d
M
it
t
e
ilu
n
g
ih
r
e
s
I
n
h
a
lt
s
n
ic
h
t
g
e
s
t
a
t
t
e
t
,
s
o
w
e
it
n
ic
h
t
a
u
s
d
r
u
e
c
k
lic
h
z
u
g
e
s
t
a
n
d
e
n
.
Z
u
w
id
e
r
h
a
n
d
lu
n
g
e
n
v
e
r
p
flic
h
t
e
n
z
u
S
c
h
a
d
e
n
e
r
s
a
t
z
.
A
ll
e
R
e
c
h
t
e
f
u
e
r
d
e
n
F
a
ll
d
e
r
P
a
t
e
n
t
e
r
t
e
ilu
n
g
o
d
e
r
G
e
b
r
a
u
c
h
m
u
s
t
e
r
-
E
in
t
r
a
g
u
n
g
v
o
r
b
e
h
a
lt
e
n
.
C
o
p
y
in
g
o
f
t
h
is
d
o
c
u
m
e
n
t
,
a
n
d
g
iv
i
n
g
it
t
o
o
t
h
e
r
s
a
n
d
t
h
e
u
s
e
o
r
c
o
m
m
u
n
ic
a
t
io
n
o
f
t
h
e
c
o
n
t
e
n
t
s
t
h
e
r
e
o
f
,
a
r
e
f
o
r
b
id
d
e
n
w
i
t
h
o
u
t
e
x
p
r
e
s
s
a
u
t
h
o
r
it
y
.
O
f
f
e
n
d
e
r
s
a
r
e
lia
b
le
t
o
t
h
e
p
a
y
m
e
n
t
o
f
d
a
m
a
g
e
s
.
A
ll
r
i
g
h
t
s
a
r
e
r
e
s
e
r
v
e
d
in
t
h
e
e
v
e
n
t
o
f
t
h
e
g
r
a
n
t
o
f
a
p
a
te
n
t
o
r
t
h
e
r
e
g
is
t
r
a
t
io
n
o
f
a
u
t
ilit
y
m
o
d
e
l
o
r
d
e
s
ig
n
.
P
r
iv
ile
g
e
d
b
u
s
in
e
s
s
in
f
o
r
m
a
t
io
n
.
D
o
n
o
t
r
e
le
a
s
e
.
Kabelbaum Einzug X-Serie
Cable harness COT-Insert X series
03063610-010601FX4
2007.09.24 Tekin
1
Tekin10.06.30RS05 404454
2010.12.07 Langer D.
Steckerbezeichnung / Materialnummer und Kabelbezeichnung / Steckerbezeichnung
Plug designation / material number and cable designation / Plug designation
X
2
*
1
X
1
X
2
1
*
p
X
2
3
*
p
X
7
*
p
X
1
1
*
p
X
2
*
n
X
2
4
*
p
X
1
*
2
X
1
1
*
p
(
X
1
)
X
2
0
*
a
0306 3599 - W1 Leistung / Power
0306 3600 - W1 Entriegelungsleiste / Feeder unlock device
0306 3601 - W1 Abwurfbehälter / Reject box
0306 3602 - W1 Pipettenstation C+P20 / Nozzle station C+P20
0306 3605 - W1 Signalisierung / Signaling
X
3
*
p
X
1
*
5
0306 3607 CAN-Bus
X
1
*
6
X
1
2
*
p
X
1
*
a
0306 3608 - W1 PPW 1 /
NC 1
X
1
3
*
p
0306 3608 - W2 PPW 2 /
NC 2
X
1
*
b
X
5
*
p
(
X
1
)
X
8
*
p
(
X
1
)
X
7
*
p
(
X
1
)
X
9
*
p
(
X
1
)
X
1
0
*
p
(
X
1
)
X
6
*
p
(
X
1
)
X
1
*
h
0306 3609 - W1 Gurtschneider / Tape cutter
X
2
*
3
X
1
*
3
0306 3606 - W1 Sicherheit / Safety
0306 3606 - W2 Sicherheit / Safety
S1
Sicherheitsschalter
Safety switch
0306 3605 - W2 Signalisierung / Signaling
0306 3604 - W1 Einzugsteuerung
/ COT-Insert control
X
2
*
4
0306 3603 - W2 Ventil COT Ein_Aus /
Valve COT in_out
0306 3603 - W1 Ventil COT Ein_Aus /
Valve COT in_out
X1_EIN_12 / X1_IN_12
X1_AUS_14 / X1_OUT_14
X
2
6
*
p
X
2
5
*
p
0306 3598 - W1 Power-Einzugsteuerung / Power COT-Insert control
X
2
*
5
X
1
3
*
p
(
X
1
)
1
Wirkschaltplanmappe SIPLACE X-Serie / SIPLACE X-Series Detailed Circuit Diagrams Folder
Ausgabe 02/2011 DE/EN Edition
2 - i
2 Wirkschaltpläne / Detailed circuit diagrams
NH-090101LD3 NOTHALT-Schleife, Stromversorgung (Bl. 1 v. 5)
Emergency-stop loop, power supply (sh. 1 of 5) 2 - 1
NH-090101LD3 NOTHALT-Schleife, Hauptverteiler (Bl. 2 v. 5)
Emergency-stop loop, main distributor (sh. 2 of 5) 2 - 2
NH-090101LD3 NOTHALT-Schleife, Hauptverteiler (Bl. 3 v. 5)
Emergency-stop loop, main distributor (sh. 3 of 5) 2 - 3
NH-090101LD3 NOTHALT-Schleife, Hauptverteiler (Bl. 4 v. 5)
Emergency-stop loop, main distributor (sh. 4 of 5) 2 - 4
NH-090101LD3 NOTHALT-Schleife, Hauptverteiler (Bl. 5 v. 5)
Emergency-stop loop, main distributor (sh. 5 of 5) 2 - 5
X01_X2-030202LD3 X-Achse, Portal 1, SIPLACE X2 (Bl. 1 v. 2)
X axis, gantry 1, SIPLACE X2 (sh. 1 of 2) 2 - 6
X01_X2-030202LD3 X-Achse, Portal 1, SIPLACE X2 (Bl. 2 v. 2)
X axis, gantry 1, SIPLACE X2 (sh. 2 of 2) 2 - 7
X01_X3X4X4I-030202LD3 X-Achse, Portal 1, SIPLACE X3/X4/X4I (Bl. 1 v. 2)
X axis, gantry 1, SIPLACE X3/X4/X4I (sh. 1 of 2) 2 - 8
X01_X3X4X4I-030202LD3 X-Achse, Portal 1, SIPLACE X3/X4 (Bl. 2 v. 2)
X axis, gantry 1, SIPLACE X3/X4 (sh. 2 of 2) 2 - 9
X02_X4X4I-030301LD3 X-Achse, Portal 2, SIPLACE X4/X4I (Bl. 1 v. 2)
X axis, gantry 2, SIPLACE X4/X4I (sh. 1 of 2) 2 - 10
X02_X4X4I-030301LD3 X-Achse, Portal 2, SIPLACE X4/X4I (Bl. 2 v. 2)
X axis, gantry 2, SIPLACE X4/X4I (sh. 2 of 2) 2 - 11
X03-030202LD3 X-Achse, Portal 3, SIPLACE X2/X3/X4/X4I (Bl. 1 v. 2)
X axis, gantry 3, SIPLACE X2/X3/X4/X4I (sh. 1 of 2) 2 - 12
X03-030202LD3 X-Achse, Portal 3, SIPLACE X2/X3/X4/X4I (Bl. 2 v. 2)
X axis, gantry 3, SIPLACE X2/X3/X4/X4I (sh. 2 of 2) 2 - 13
X04_X3X4X4I-030301LD3 X-Achse, Portal 4 SIPLACE X3/X4/X4I (Bl. 1 v. 2)
X axis, gantry 4, SIPLACE X3/X4/X4I (sh. 1 of 2) 2 - 14
X04_X3X4X4I-030301LD3 X-Achse, Portal 4, SIPLACE X3/X4/X4I (Bl. 2 v. 2)
X axis, gantry 4, SIPLACE X3/X4/X4I (sh. 2 of 2) 2 - 15
Y01_X2-030202LD3 Y-Achse, Portal 1, SIPLACE X2 (Bl. 1 v. 2)
Y axis, gantry 1, SIPLACE X2 (sh. 1 of 2) 2 - 16
Y01_X2-030202LD3 Y-Achse, Portal 1, SIPLACE X2 (Bl. 2 v. 2)
Y axis, gantry 1, SIPLACE X2 (sh. 2 of 2) 2 - 17
Y01_X3X4X4I-030202LD3 Y-Achse, Portal 1, SIPLACE X3/X4/X4I (Bl. 1 v. 2)
Y axis, gantry 1, SIPLACE X3/X4/X4I (sh. 1 of 2) 2 - 18
Y01_X3X4X4I-030202LD3 Y-Achse, Portal 1, SIPLACE X3/X4/X4I (Bl. 2 v. 2)
Y axis, gantry 1, SIPLACE X3/X4/X4I (sh. 2 of 2) 2 - 19
Y02_X4X4I-030301LD3 Y-Achse, Portal 2, SIPLACE X4/X4I (Bl. 1 v. 2)
Y axis, gantry 2, SIPLACE X4/X4I (sh. 1 of 2) 2 - 20
Y02_X4X4I-030301LD3 Y-Achse, Portal 2, SIPLACE X4/X4I (Bl. 2 v. 2)
Y axis, gantry 2, SIPLACE X4/X4I (sh. 2 of 2) 2 - 21
Y03-030202LD3 Y-Achse, Portal 3, SIPLACE X2/X3/X4/X4I (Bl. 1 v. 2)
Y axis, gantry 3, SIPLACE X2/X3/X4X4I (sh. 1 of 2) 2 - 22
Y03-030202LD3 Y-Achse, Portal 3, SIPLACE X2/X3/X4/X4I (Bl. 2 v. 2)
Y axis, gantry 3, SIPLACE X2/X3/X4/X4I (sh. 2 of 2) 2 - 23
Y04_X3X4X4I-030301LD3 Y-Achse, Portal 4, SIPLACE X3/X4/X4I (Bl. 1 v. 2)
Y axis, gantry 4, SIPLACE X3/X4/X4I (sh. 1 of 2) 2 - 24
Y04_X3X4X4I-030301LD3 Y-Achse, Portal 4, SIPLACE X3/X4/X4I (Bl. 2 v. 2)
Y axis, gantry 4, SIPLACE X3/X4/X4I (sh. 2 of 2) 2 - 25
S01_20X2-030202LD3 Sternachse, C&P20-Kopf, Portal 1, SIPLACE X2 (Bl. 1 v. 2)
Star axis, C&P20 head, gantry 1, SIPLACE X2 (sh. 1 of 2) 2 - 26
S01_20X2-030202LD3 Sternachse, C&P20-Kopf, Portal 1, SIPLACE X2 (Bl. 2 v. 2)
Star axis, C&P20 head, gantry 1, SIPLACE X2 (sh. 2 of 2) 2 - 27