00193696-01 - 第55页
SIPLACE S oftwareanleitung SR.504.xx 4 SIPLA CE- Linie ein- und ausschalten Ausgabe 01/03 DE 4.1 SIPLACE-Linie einsc halten 55 4.1. 4 Fl ussdi agram m „Ei nscha lten der SIPL ACE-Lin ie“ Das folgend e Flussdiagr amm zeig…

4 SIPLACE- Linie ein- und ausschalten SIPLACE Softwareanleitung SR.504.xx
4.1 SIPLACE-Linie einschalten Ausgabe 01/03 DE
54
HINWEIS
Im Statusfeld wird in der Zeile „Zustand“ der jeweils aktuelle Zustand der Station angezeigt, und
in der Zeile „Aktion:“ wird die Aktion angezeigt, die Sie ausführen sollen (siehe Abb. 4.1 - 2). 4
Å Drücken Sie bei Aufforderung „Start-Taste betätigen“ eine der Start-Tasten.
(Start-Tasten befinden sich auf der Eingabeseite, Ausgabeseite und auf den Bedienfeldern an
der linken und rechten Seite der Station.)
Mit allen Achsen wird ein Referenzlauf durchgeführt. Nach Abschluss des Referenzlaufes ist
die Station betriebsbereit.
Das Symbol wird im Arbeitsbereich der Bedienoberfläche angezeigt.
4

SIPLACE Softwareanleitung SR.504.xx 4 SIPLACE- Linie ein- und ausschalten
Ausgabe 01/03 DE 4.1 SIPLACE-Linie einschalten
55
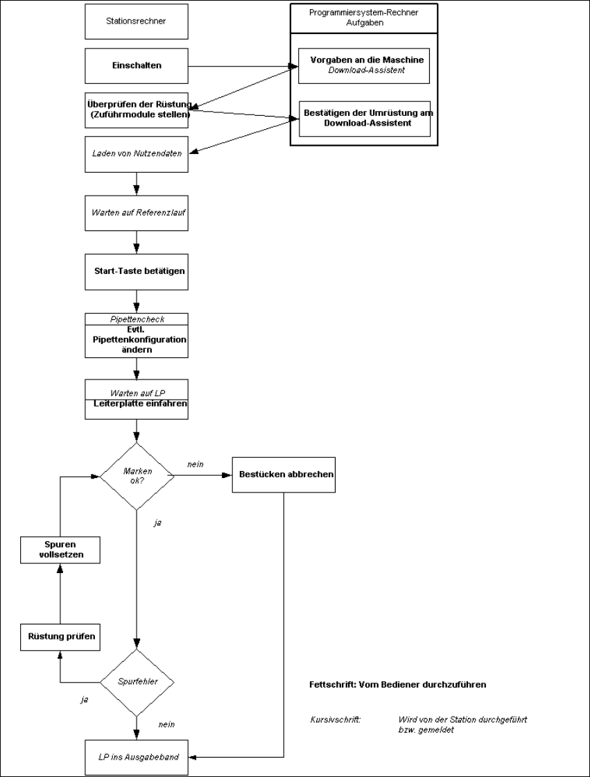
4.1.4 Flussdiagramm „Einschalten der SIPLACE-Linie“
Das folgende Flussdiagramm zeigt die Aktionen, die während des Einschaltens und des Hochfah-
rens der SIPLACE-Linie durchgeführt werden. 4
4
Abb. 4.1 - 3 Flussdiagramm „SIPLACE-Linie einschalten“

4 SIPLACE- Linie ein- und ausschalten SIPLACE Softwareanleitung SR.504.xx
4.2 SIPLACE-Linie abschalten Ausgabe 01/03 DE
56
4.2 SIPLACE-Linie abschalten
ACHTUNG
Beachten Sie vor Abschalten der Linie unbedingt folgendes:
– Alle Bestückvorgänge an den Stationen müssen beendet sein.
– Die z-Achsen sämtlicher Bestückköpfe müssen sich in ihrer oberen Endstellung befinden.
– An keinem Bestückkopf sollen sich noch Bauelemente befinden.
– Alle Portale sind in die Warteposition gefahren.
– Die Stationsrechner sind ordnungsgemäß heruntergefahren.
4.2.1 Siplace Pro (Windows) abschalten
Å
Stoppen Sie die Produktion über Line Control GUI. Beenden Sie Line Control GUI.
Å Gehen Sie in der Menüleiste von SIPLACE Pro auf Objekt --> Beenden.
Å Schließen Sie alle weiteren Programme auf Rechner.
Å Gehen Sie unter dem Windows- Startmenü auf Beenden.
4.2.2 Stationen abschalten
Gehen Sie zum Abschalten der Station wie folgt vor: 4
Å Beenden Sie alle Bestückvorgänge.
Å Überprüfen Sie, ob sich die z-Achsen sämtlicher Bestückköpfe in ihrer oberen Endstellung be-
finden.
Å Überprüfen Sie, ob sich an den Bestückköpfen noch Bauelemente befinden und entfernen Sie
diese gegebenenfalls.
Å Fahren Sie ggf. alle Portale mit Hilfe der entsprechenden Portalfunktionen (siehe Betriebsan-
leitung der entsprechenden Maschine) in die Warteposition.
HINWEIS
Im Normalfall werden alle Portale automatisch in die Warteposition gefahren. 4
Å Beenden Sie die Stationsrechner Software mit dem Menü Betrieb --> Rechner herunterfah-
ren...
Å Schalten Sie jetzt die Station am Hauptschalter aus.