KE-2040-Rev09 - 第138页
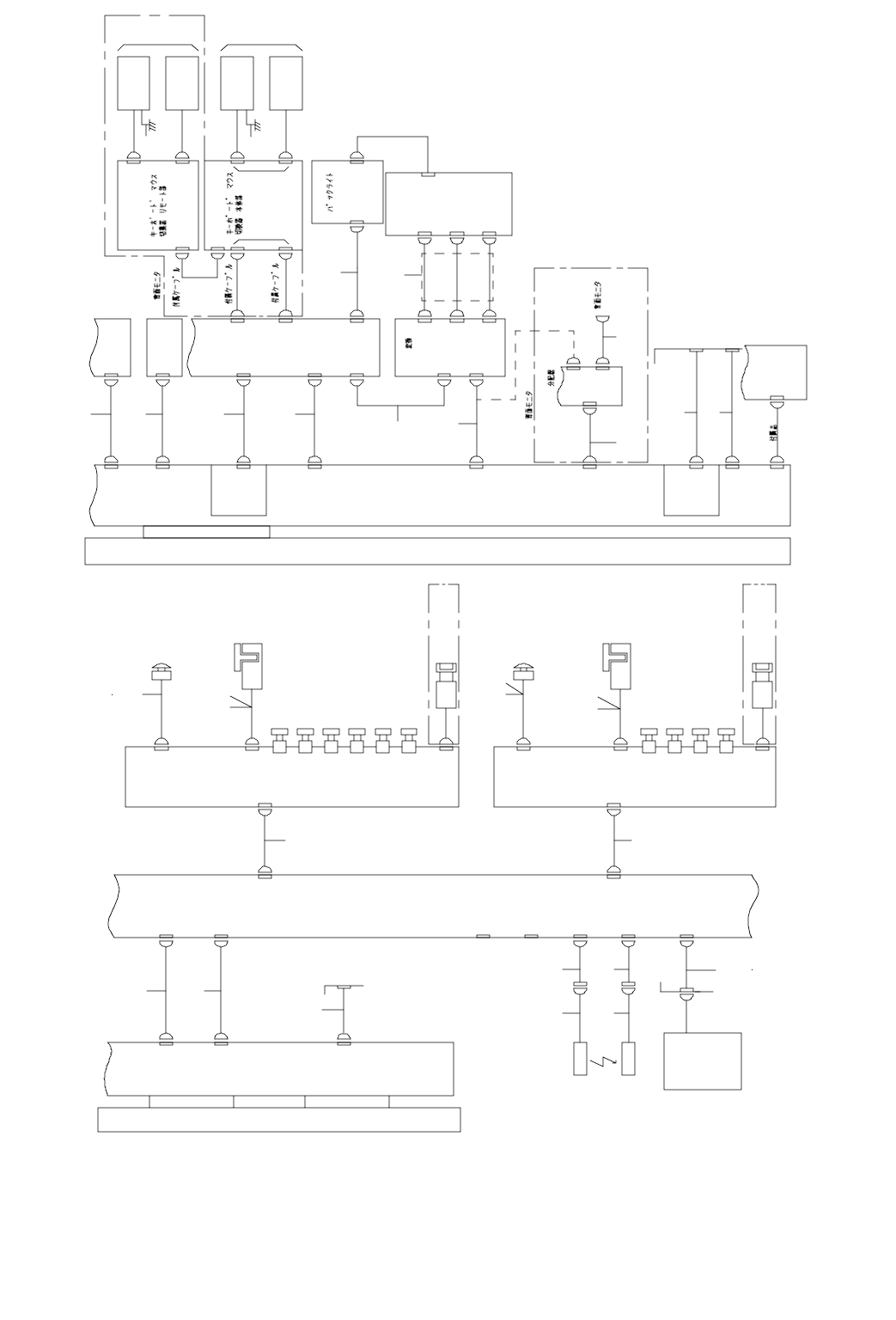
- 13 3 - 7 0 .W IR IN G DI AG RA M (8 ) WIRING DIAGRAM(8) M E V 2 P 1 P I/O CT RL P CB. 5-1D OP ERA RIO N PC B. 6-1B 7- 4A CN 11 LS3- 11 LS3- 8 CN 8 CN 10 CN703 1 M TC I/F (R ) CN12 CN 721 CN21 CN738 CN1 CN3 CN14 CN23 CN…

- 132 -
NOTE( 注記 ) #01....FOR EN EN 用
REF.NO NOTE PART NO D E S C R I P T I O N
品 名
Qty
1 E9378-729-0A0 SMEMA CABLE (L) ASM.
スメマケ−ブル(L)組
1
2 E9379-729-0A0 SMEMA CABLE(R) ASM.
スメマケ−ブル(R)組
1
3 E9381-729-0A0 SAFETY CABLE ASM.
セ−フティ−ケ−ブル組
1
4 E9435-729-0A0 CARRY SENSOR RELAY CABLE ASM.
CARRY センサ中継ケ−ブル組
1
5
#01
E9379-729-0A0 SMEMA CABLE(R) ASM.
スメマケ−ブル(R)組
1
6
#01
E9378-729-0A0 SMEMA CABLE (L) ASM.
スメマケ−ブル(L)組
1
7 E9732-729-000 SAFETY LMT CABLE
セ−フティ− LMT ケ−ブル
1
8 E9733-729-000 Z/THETA ALM CABLE(1)
Z / θ ALM ケ−ブル(1)
1
9 E9734-729-000 Z/THETA ALM CABLE(2)
Z / θ ALM ケ−ブル(2)
1
10 E9735-729-000 Z/THETA ALM CABLE(3)
Z / θ ALM ケ−ブル(3)
1
11 E9439-729-0A0 FEEDER DETECT SENSOR ASM.
フィ−ダ検出センサ(投光)組
1
12 E9440-729-0A0 FEEDER DETECT SENSOR ASM.
フィ−ダ検出センサ(受光)組
1
13 E9367-729-0A0 LIGHT RECEVING SENSOR FF ASM.
フィ−ダ浮き受光センサ(FF)組
1
14 E9368-729-0A0 FEEDER FLOATING SENSOR FR ASM.
フィ−ダ浮き投光センサ(FR)組
1
15 E9370-729-0A0 FEEDER FLOATING SENSOR RF ASM.
フィ−ダ浮き投光センサ(RF)組
1
16 E9373-729-0A0 LIGHT RECEVING SENSOR RR ASM.
フィ−ダ浮き受光センサ(RR)組
1
17 E9366-729-0A0 FEEDER FLOATING SENSOR FF ASM.
フィ−ダ浮き投光センサ(FF)組
1
18 E9369-729-0A0 LIGHT RECEVING SENSOR FR ASM.
フィ−ダ浮き受光センサ(FR)組
1
19 E9371-729-0A0 LIGHT RECEVING SENSOR RF ASM.
フイ−ダ浮き受光センサ(RF)組
1
20 E9372-729-0A0 FEEDER FLOATING SENSOR RR ASM.
フィ−ダ浮き投光センサ(RR)組
1
21 E9459-729-0A0 IN SENSOR ASM.
IN センサ組
1
22 E9460-729-0A0 OUT SENSOR ASM.
OUT センサ組
1
23 E9461-729-0A0 WAIT SENSOR ASM.
ウェイトセンサ組
1
24 E9462-729-0A0 STOP SENSOR (L) ASM.
STOP センサ(L)組
1
25 E9464-729-0A0 C. OUT SENSOR (L) ASM.
C.OUT センサ(L)組
1
26 E9466-729-0A0 BU ZERO SENSOR (L) ASM.
BU 電源センサ(L)組
1
27 E9472-729-0A0 T. PIN SENSOR (L) ASM.
T.PIN センサ(L)組
1
28 E9485-729-0A0 SENSOR RELAY CABLE (L) ASM.
CARRY センサ中継ケ−ブル(L)組
1
29 E9486-729-0A0 SENSOR RELAY CABLE (R) ASM.
CARRY センサ中継ケ−ブル(R)組
1
30 E9476-729-0A0 SENSOR ASM.
自動幅調センサ組
1
31 E9474-729-0A0 SENSOR (ILLUMINATING) ASM.
BU PIN 検出センサ(投光)組
1
32 E9475-729-0A0 SENSOR (LIGHT RECEIVING) ASM.
BU PIN 検出センサ(受光)組
1
33 E9374-729-0A0 BANK UP SENSOR (FL) ASM.
バンクアップセンサ(FL)組
1

- 133 -
70.WIRING DIAGRAM (8)
WIRING DIAGRAM(8)
M
E
V
2
P
1
P
I/O CTRL
PCB.
5-1D
OPERARION
PCB.
6-1B
7-4A
CN11
LS3-11
LS3-8
CN 8
CN10
CN703
1
MTC I/F
(R)
CN12
CN721
CN21
CN738
CN1
CN3
CN14
CN23
CN2
CN4
23
LS3-10
13
CN797
CN01
CN714
CN723
CN702
CN798
2
2
23
2120
19
26
HOD BOX
R AREA SENSOR
CN748
CN704
14
OPERATION
SW(F)
PCB.
CN7
CN737
CN6
CN736
EMG SW_FR
COVER OPEN
SW(F)
17 24
SW2
SW1
SW6
SW5
SW9
CN1
SW10
ON LINE SW
ORIGIN SW
START SW
STOP SW
SERVO FREE SW
CYCLE SW
FEEDER SW(F)
OPTION(NON-STOP OP.)
CN731
OPERARION
SW(R)
PCB.
SW6
SW9
SW5
SW10
START SW
STOP SW
SERVO FREE SW
CYCLE SW
FEEDER SW(R)
CN1
OPTION(NON-STOP OP.)
CN731
CN8
CN8
CN7
CN6
CN747
CN746
COVER OPEN
SW(R)
EMG SW_RR
C
P
C
I
1-3B
CPU PCB.
FDD I/F
HDD I/F
MOUSE
578
MOUSE
I/F
MOUSE
KE
4
FDD
HDD
CN719
CN717
CN725
1-3C
7-1D
OPERATION
PCB.
FDD
HDD
CN19
CN17
CN25
CN18
CN20
CN16
11
CN765
CN764
VGA
VGA(A)
CN5
CN4
CN1
CN2
CN3
9
VGA
VGA(A)
CN766
VGA(A)
VGA(B) VGA
A
B
1-5D
RGB
PCB.
VGA
(1-4C)
30
29
OPTION( )
PRINTER
I/F
LPT
CN13
COM1
RS-232C
( )
1-4C
UP S
6
OPTION
(
)
(
)
(
)
(
)
.
( )
REMORT
MAIN:A OUT
.
( )
CN1 CN2
CN716
CN781
12
PCB.
10
LCD
CN1
CN2
CN3
CN718
CN720
CN718
CN720
KEY BOARD
TRACK BALL
KEY BOARD
TRACK BALL
REAR
FRONT
27
15
18
25
28
16
32
32
31
LAN

- 134 -
NOTE( 注記 ) #01....FOR USE IN JAPAN 日本用
#02....FOR CE CE 用
#03....FOR CE,EN CE,EN 用
REF.NO NOTE PART NO D E S C R I P T I O N
品 名
Qty
1 E9574-729-0A0 MTC I/F(R) CABLE ASM.
MTC I / F(R)ケ−ブル組
1
2 E9383-729-0A0 RS232C CABLE ASM.
RS 232 C ケ−ブル組
1
3 E9385-729-0A0 SERIAL PARALLEL CABLE ASM.
オペパネシリパラケ−ブル組
1
4 E9751-729-000 KEYBOARD RELAY I/F CABLE
キ−ボ−ド中継 I / F ケ−ブル
1
5 E9752-729-000 MOUSE RELAY I/F CABLE
マウス中継 I / F ケ−ブル
1
6 E9546-729-0A0 PRINTER I/F CABLE ASM.
プリンタ I / F ケ−ブル組
1
7 E9555-729-0A0 HDD I/F CABLE ASM.
HDD I / F ケ−ブル組
1
8 E9556-729-0A0 FDD I/F CABLE ASM.
FDD I / F ケ−ブル組
1
9 E9558-729-0A0 VGA CABLE ASM.
VGA ケ−ブル組
1
10 E9617-729-000 LCD CONNECTION CABLE
LCD 接続用ケ−ブル
1
11 E9397-729-0A0 LCD POWER SOURCE CABLE ASM.
LCD 電源ケ−ブル組
1
12 E9398-729-0A0 POWER SOURCE CABLE ASM.
バックライト電源ケ−ブル組
1
13 E9386-729-0A0 F OPERATION SWITCH CABLE ASM.
F オペパネスイッチケ−ブル組
1
14 E9387-729-0A0 R OPERATION SWITCH CABLE ASM.
R オペパネスイッチケ−ブル組
1
15 E9392-729-0A0 F COVER OPEN SW CABLE ASM.
F カバ−オ−プン SW ケ−ブル組
1
16 E9393-729-0A0 R COVER OPEN SW CABLE ASM.
R カバ−オ−プン SW ケ−ブル組
1
17
#01
E9388-729-0A0 EMERGENCY SW CABLE(FR) ASM.
エマジェンシ− SW ケ−ブル(FR)組
1
18
#01
E9389-729-0A0 EMERGENCY SW CABLE(RR) ASM.
エマジェンシ− SW ケ−ブル(RR)組
1
19
#01
E9394-729-0A0 HOD BOX I/F CABLE ASM.
HOD BOX I / F ケ−ブル組
1
20
#01
E9528-729-AA0 RELAY CABLE ASM.
R エリアセンサ(投光)中継ケーブル組
1
21
#01
E9529-729-AA0 RELAY CABLE ASM.
R エリアセンサ(受光)中継ケーブル組
1
22
#01
E9543-729-0A0 SENSOR(ILLUMINATING) ASM.
R エリアセンサ(ト投光)組
1
23
#01
E9544-729-0A0 SENSOR(LIGHT RECEIVING) ASM.
R エリアセンサ(受光)組
1
24
#02
E9516-729-EA0 EMERGENCY SW CABLE(FR) ASM.
エマージェンシ SW ケーブル(FR)組
1
25
#02
E9519-729-DA0 EMERGENCY SW CABLE(RR) ASM.
エマージェンシ SW ケーブル(RR)組
1
26
#03
E9394-729-DA0 HOD BOX I/F CABLE ASM.
HOD BOX I / F ケーブル組
1
27
#02
E9513-729-DA0 F COVER OPEN SW CABLE ASM.
F カバーオープン SW ケーブル組
1
28
#02
E9515-729-DA0 R COVER OPEN SW CABLE ASM.
R カバーオープン SW ケーブル組
1
29 E9559-729-0A0 VGA DISTRIBUTION CABLE ASM.
VGA 分配ケーブル組
1
30 E9560-729-0A0 VGA DISTRIBUTION CABLE ASM.
背面モニタ VGA 分配ケーブル組
1
31 HW-0018100-80 LAN CABLE
LAN ケーブル
1
32 E9878-729-0A0 FG CABLE ASM.
コプラ FG ケーブル組
1