KE-2040-Rev09 - 第141页
- 13 6 - N OT E ( 注記 ) # 01 ....F O R EN E N 用 REF .NO N O TE PART NO D E S C R I P T I O N 品 名 Q ty 1 E9 5 01 -7 2 9-DA0 SAF ETY CIRCUIT I/F C ABLE ASM. 安全回路 I / F ケ−ブル組 1 2 #0 1 E9504-729-HA0 AC POWER IN PUT CABLE ASM …

- 135 -
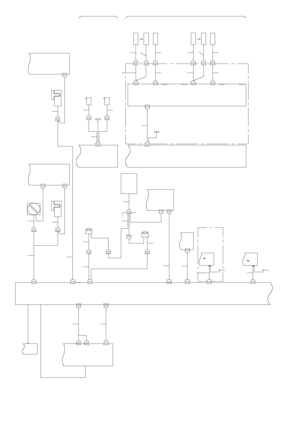
71.WIRING DIAGRAM (9)
WIRING DIAGRAM(9)
5
7
11
10
12
22
23
24
25
27 24
25
27
26 2928
4
3
5
6
9
8
14
13
15
16
17
18
19
20
21
12
POWE R UNIT
1-4D
OUT
1-2A
CN02 7
CN04 0
CN020
TF1
AC34 V
AC34V
SAFET Y UNIT
CN902
CN90 3
CN901
CN90 5
CN908
CN90 6
CN91 0
CN91 1
CN91 2
9-3B
TB2
BU(L) D RIVER
TB
2-4B
DRIVE R
OPTI ON(A WC)
AWC DRI VER
TB2
TB
5
2-4C
PCB
CARR Y
6-4C
CN1
CN601
CN706
CN70 2
7-4B
OPERA TION
PCB.
CN2
CN6
CN92 9
EMG SW_ R
CN931
CN01
HOD BO X
EMG SW_F
CN928
CN93 0
MAI NTENA NCE SW( F)
COVER OPEN SW(F)
CN92 1
CN922
CN6
CN73 6
CN5
SW(F) PCB.
OPE RATIO N
7-2B
CN735
9-2D
SAFET Y
UNIT
CN90 4
CN904
SAFETY
UNIT
9-2D
7-2D
OPERA TION
SW(R ) PCB.
CN746
CN6
COVER OPEN SW(R)
CN924
CN932
CN936
CN934
CARR Y PCB.
(5-2B)
BK UP SEN SOR(R )
BK UP SEN SOR( F)
PATTERN
PATTERN
F AREA SEN SOR
BK UP SE NSOR( F)
FLBUP
CN798 FL
CN79 7FL
A
B
(5-2 B)
CARRY P CB.
CN936
OPTIO N(NO N-STO P OP.)
NON-S TOP UNI T
CN971
CN972
CN973
CN974
CN975
CN976
CN977
CN978
CN979
BK UP SEN SOR( R)
R AREA S ENSOR
CN797RL
CN798 RL
RLBUP
DRIVE R

- 136 -
NOTE( 注記 ) #01....FOR EN EN 用
REF.NO NOTE PART NO D E S C R I P T I O N
品 名
Qty
1 E9501-729-DA0 SAFETY CIRCUIT I/F CABLE ASM.
安全回路 I / F ケ−ブル組
1
2
#01
E9504-729-HA0 AC POWER INPUT CABLE ASM.
搬送モータ AC 入力ケ−ブル組
1
3
#01
E9509-729-HA0 RELAY CABLE (F) ASM.
カバーオープン SW 中継ケーブル(F)組
1
4 E9512-729-DA0 F MAINTENANCE SW CABLE ASM.
F メンテナンス SW ケ−ブル組
1
5
#01
E9513-729-HA0 F COVER OPEN SW CABLE ASM.
F カバーオープン SW ケ−ブル組
1
6
#01
E9510-729-HA0 RELAY CABLE (R) ASM.
カバーオープン SW 中継ケーブル(R)組
1
7
#01
E9515-729-HA0 R COVER OPEN SW CABLE ASM.
R カバーオープン SW ケ−ブル組
1
8
#01
E9511-729-HA0 SW RELAY CABLE ASM.
エマージェンシー SW 中継ケ−ブル組
1
9
#01
E9516-729-HA0 EMERGENCY SW CABLE (F) ASM.
エマージェンシー SW ケーブル(F)組
1
10
#01
E9801-729-HA0 SW RELAY CABLE ASM.
バンク検知チ SW 中継ケ−ブル組
1
11
#01
E9802-729-HA0 SW (FL) CABLE ASM.
バンク SW ケーブル(FL)組
1
12
#01
E9804-729-HA0 BANK SW CABLE (RL) ASM.
バンク SW ケーブル(RL)組
1
13 E9394-729-DA0 HOD BOX I/F CABLE ASM.
HOD BOX I / F ケ−ブル組
1
14
#01
E9650-729-000 HOD ASM. (CE)
HOD クミ(CE)
1
15
#01
E9519-729-HA0 EMERGENCY SW CABLE (R) ASM.
エマージェンシー SW ケーブル(R)組
1
16
#01
E9508-729-HA0 EMERGENCY CABLE ASM.
エマージェンシ伝達ケ−ブル組
1
17
#01
E9505-729-HA0 AC OUTPUT CABLE ASM.
搬送モータ AC 出力ケ−ブル組
1
18
#01
E9524-729-HA0 DRV POWER SOURCE CABLE ASM.
自動幅調 DRV 電源ケ−ブル組
1
19
#01
E9258-729-HA0 WIDTH ADJUST DRV FG CABLE ASM.
自動幅調 DRV FG ケ−ブル組
1
20
#01
E9507-729-HA0 BU UP DRV OUTPUT CABLE ASM.
BU UP DRV 出力ケ−ブル組
1
21
#01
E9256-729-HA0 BU DRV FG CABLE ASM.
BU DRV FG ケ−ブル組
1
22
#01
E9807-729-HA0 I/F CABLE ASM.
ノンストップユニット I / F ケ−ブル組
1
23
#01
E9808-729-HA0 SENSOR RELAY CABLE ASM.
CE エリアセンサ中継ケーブル(F)組
1
24 E9543-729-0A0 SENSOR(ILLUMINATING) ASM.
R エリアセンサ(投光)組
1
25 E9544-729-0A0 SENSOR(LIGHT RECEIVING) ASM.
R エリアセンサ(受光)組
1
26
#01
E9812-729-HA0 SENSOR RELAY CABLE ASM.
BUP 圧力センサ中継ケーブル(F)組
1
27
#01
E9816-729-HA0 SENSOR RELAY CABLE ASM.
BUP 圧力センサ中継ケ−ブル組
1
28
#01
E9810-729-HA0 SENSOR RELAY CABLE ASM.
CE エリアセンサ中継ケーブル(R)組
1
29
#01
E9814-729-HA0 SENSOR RELAY CABLE ASM.
BUP 圧力センサ中継ケーブル(R)組
1

- 137 -
72.WIRING DIAGRAM (FOR COPLANARITY UNIT)
WIRING DIAGRAM (コプラナリティユニット用)