KE-2040-Rev09 - 第72页
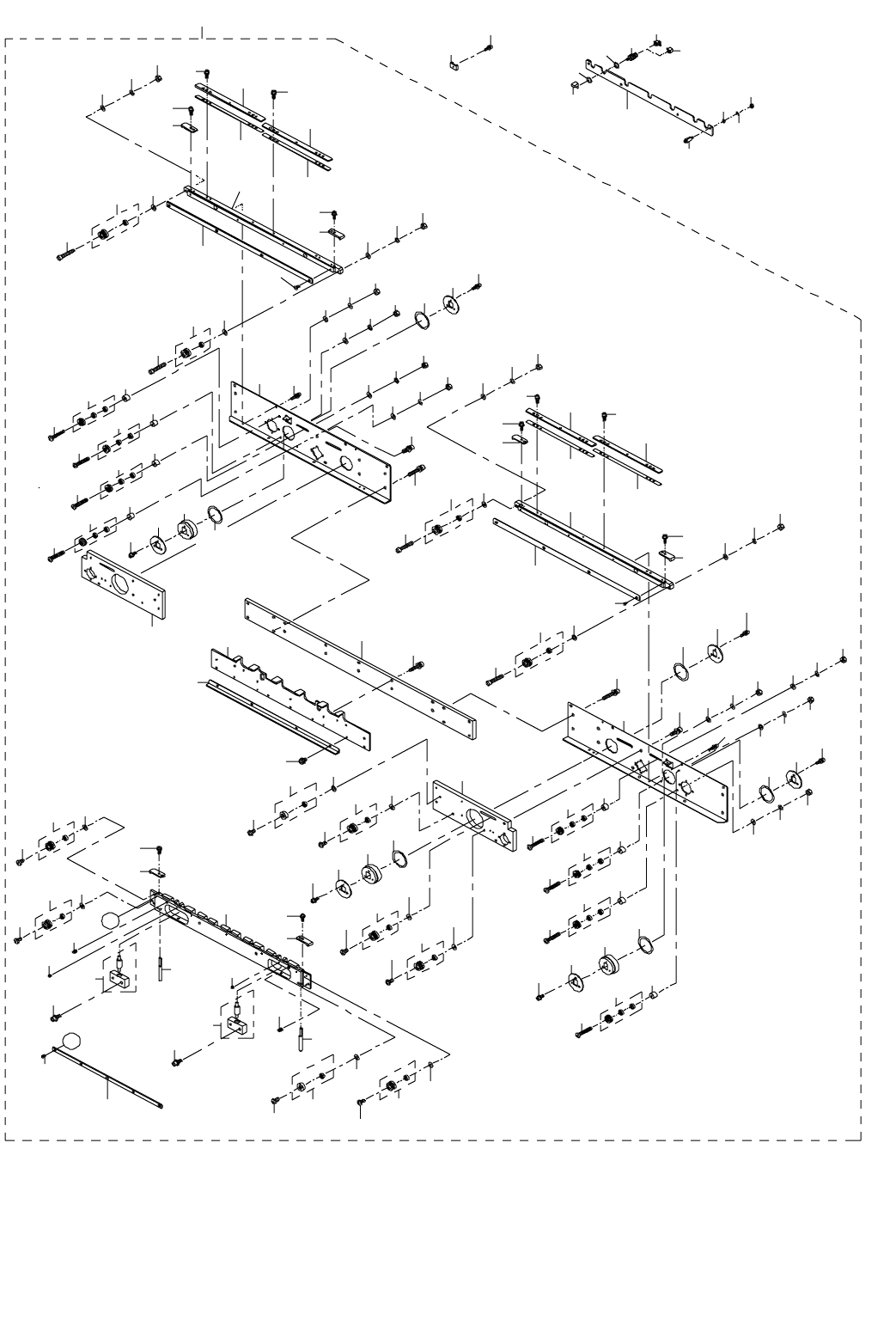
- 67 - 34. P WB CONVE YOR COMP O N ENTS ( 2) 2 040M ( 2) 基板搬送関係(2)2040 M(2) 8 8 25 26 34 37 38 37 38 39 39 40 41 40 41 43 42 4 7 6 8 9 9 8 11 11 12 12 13 32 30 29 28 5 6 7 8 9 8 11 11 12 12 13 13 29 28 29 32 30 22 23 21 …

- 66 -
NOTE( 注記 ) *INSTALLATION PSITION AND DIRECTION VARY IF THE PWB TRANSFER
REFERENCE IS DIFFERENT.
基板搬送基準が異なると取付位置、方向が変わります。
REF.NO NOTE PART NO D E S C R I P T I O N
品 名
Qty
1 E4044-729-0A0 CONVEYOR RAIL F ASM. (M)
搬送レ−ル F 組 M
1
2 E2048-725-000 RAIL PLATE FR
レールプレート FR
(1)
3 SM-0050801-SC SCREW
トラスねじ M 5 L =8
(4)
4 SL-6041492-TN SCREW
座金付き六角穴ボルト
(2)
5 E2047-725-000 RAIL PLATE FL
レールプレート FL
(1)
6 SM-0050801-SC SCREW トラスねじ M 5 L =8 (4)
7 SL-6041492-TN SCREW
座金付き六角穴ボルト
(2)
8 E4049-729-000 CONVEYOR RAIL (M)
搬送レール(M)
(2)
9 SL-6031092-TN SCREW
座金付き六角穴ボルト
(2)
10 SL-6031292-TN SCREW
座金付き六角穴ボルト
(8)
11 E2046-725-000 PWB INNER
PWB インナ
(6)
12 SL-6031092-TN SCREW
座金付き六角穴ボルト
(8)
13 SL-4031081-SC SCREW M3 X 10
なべねじセムス M 3 L =10
(4)
14 E2041-725-000 PWB GUIDE U
PWB ガイド U
(4)
15 E4042-729-000 PW GUIDE L (M)
PWB ガイド L(M)
(4)
16 SL-6031092-TN SCREW
座金付き六角穴ボルト
(8)
17 E4110-729-0A0 CONVEYOR PULLEY A ASM.
搬送プ−リ A 組
(8)
18 E4111-729-0A0 CONVEYOR PULLEY B ASM.
搬送プ−リ B 組
(1 0)
19 E4112-729-0A0 CONVEYOR PULLEY C ASM. 搬送プ−リ C 組 (2)
20 E2055-721-000 PULLEY SPACER
プーリスペーサ
(1 0)
21 SM-6042510-SC SCREW M4X0.7 L=25
平小ねじ M 4 X 0.7 L =25
(2)
22 WP-0430800-SC WASHER M4
平座金小形丸 M 4
(1 0)
23 WP-0430801-SC WASHER 4.3X9X0.8
平座金 4.3 X 9 X 0.8
(1 2)
24 WS-0410002-KN SPRING WASHER
ばね座金 M 4
(1 2)
25 SM-6040810-SC SCREW M4X0.7 L=8
平小ねじ M 4 X 0.7 L =8
(8)
26 NM-6040001-SC NUT M4
六角ナット M 4
(1 2)
27 SM-4042501-SC SCREW M4X0.7 L=25
なべ小ねじ M 4 X 0.7 L =25
(1 0)
28 E2050-725-000 PULLEY BRACKET
プーリブラケット
(2)
29 SL-6041092-TN SCREW
座金付き六角穴ボルト
(4)
30 WP-0531001-SC WASHER 平座金みがき丸 M 5 (1 2)
31 WS-0510002-KN SPRING WASHER
ばね座金 5.1 X 9.2 X 1.3
(4)
32 NM-6050001-SC NUT M5
六角ナット M 5 X 0.8 1種
(4)
33 SM-6052502-TN HEXAGONAL-HOLE BOLT
六角穴ボルト
(4)
34 WP-0320500-SF WASHER 3.2X7X0.5
平座金小形丸 M 3
(4)
35 WP-0330516-SC WASHER 3.3X8X0.5
平座金 3.3 X 8 X 0.5
(4)
36 SM-6031002-TN BOLT M3 L=10
六角穴ボルト M 3 L =10
(2)
37 E2012-721-000 ADJUST PLATE
アジャストプレート
(2)
38 SL-6030692-TN SCREW
座金付き六角穴ボルト
(4)
39 E4043-729-000 RAIL GUIDE F (M)
レールガイド F(M)
(1)
40 SL-6041492-TN SCREW
座金付き六角穴ボルト
(4)
41 E4044-729-000 CONVEYOR RAIL FC (M)
搬送レール FC(M)
(1)
42 E4065-729-000 CONVEYOR BELT GUIDE (M)
搬送ベルトガイド(M)
(1)
43 SM-1030601-SC SCREW M3 L=6 皿小ねじ M 3 X 0.5 L =6 (5)
44 E4105-729-0A0 SHAFT SUPPORT B ASM.
シャフトサポート組
(2)
45 SL-6041092-TN SCREW
座金付き六角穴ボルト
(4)
46 SM-8030302-TP SCREW M3X0.5 L=3
止めねじ M 3 X 0.5 L =3
(2)
47 E2176-721-000 RAIL GUIDE SHAFT
レールガイドシャフト
(2)
48 SM-8040502-TP SCREW M4X0.7 L=5
止めねじ M 4 X 0.7 L =5
(2)
49 E2090-725-000 WEIGHT SENSOR BLOCK
ウェイトセンサブロック
(1)
50 SL-6031492-TN SCREW
座金付き六角穴ボルト
(2)
51 E4045-729-000 GUIDE RAIL (M)
ガイドレール(M)
(1)
52 SL-6041042-TN SCREW
座金付き六角穴ボルト
(4)
53 E4113-729-000 GUIDE RAIL SPACER
ガイドレールスペーサ
(4)
54 HX-0034400-00 HARNESS PARTS
束線パーツ
(3)
55 SL-6030692-TN SCREW
座金付き六角穴ボルト
(1)
56 SL-6030592-TN SCREW M3 L=5 座金付き六角穴ボルト (1)
57 E4050-729-000 CONVEYOR BELT GUIDE S (M)
搬送ベルトガイド S(M)
(2)
58 SM-1030601-SC SCREW M3 L=6
皿小ねじ M 3 X 0.5 L =6
(8)
59 WP-0531001-SC WASHER
平座金みがき丸 M 5
(1 2)
60 E2157-721-000 PULLEY B
プーリ B
(2)
61 E2016-715-000 IDLER PULLEY
アイドラプーリ
(2)
62 E2017-715-000 M LINER BUSH
M ライナブッシュ
(8)
63 E2018-715-000 PULLEY SLEEVE
プーリ スリーブ
(4)
64 CM-3002000-03 ATTENTION LABEL
指けが注意シール(31.5)
2

- 67 -
34.PWB CONVEYOR COMPONENTS (2) 2040M (2)
基板搬送関係(2)2040 M(2)
8
8
25
26
34
37
38
37
38
39
39
40
41
40
41
43
42
4
7
6
8
9
9
8
11
11
12
12
13
32
30
29
28
5
6
7
8
9
8
11
11
12
12
13
13
29
28
29
32
30
22
23
21
19
14
18
16
35
36
A
A
49
48
50
51
52
56
55
54
53
57
57
47
46
45
45
44
44
9
23
21
22
19
14
18
22
21
23
23
21
22
2
18
14
19
13
23
21
22
30
29
28
22
23
21
19
14
18
31
33
31
27
29
30
30
29
27
28
28
10
17
19
14
1
10
17
17
16
17
20
15
24
30
24
15
20
20
15
24
28
27
3
23
21
22
20
15
24
20
24
15
20
24
15
21
22
23
22
23
21
21
23
22
14
19
19
14
14
17
19
14
17
19
17
14
19
19
19
17
21
23
22
20
15
24
21
23
22
20
15
24

- 68 -
NOTE( 注記 ) #01....FOR OUT LINE REFERENCE 外形基準用
*INSTALLATION PSITION AND DIRECTION VARY IF THE PWB TRANSFER
REFERENCE IS DIFFERENT.
基板搬送基準が異なると取付位置、方向が変わります。
REF.NO NOTE PART NO D E S C R I P T I O N
品 名
Qty
1 E4073-729-0A0 CONVEYOR RAIL R ASM.
搬送レ−ル R 組 M
1
2 E2070-725-000 RAIL PLATE RL
レールプレート RL
(1)
3 SL-6041092-TN SCREW
座金付き六角穴ボルト
(2)
4 E2071-725-000 RAIL PLATE RR
レールプレート RR
(1)
5 SL-6041092-TN SCREW
座金付き六角穴ボルト
(2)
6 E4049-729-000 CONVEYOR RAIL (M)
搬送レール(M)
(2)
7 SL-6031292-TN SCREW
座金付き六角穴ボルト
(8)
8 E2046-725-000 PWB INNER
PWB インナ
(6)
9 SL-6031092-TN SCREW
座金付き六角穴ボルト
(8)
10 SL-4031081-SC SCREW M3 X 10
なべねじセムス M 3 L =10
(4)
11 E2041-725-000 PWB GUIDE U
PWB ガイド U
(4)
12 E4042-729-000 PWB GUIDE L (M)
PWB ガイド L(M)
(4)
13 SL-6031092-TN SCREW
座金付き六角穴ボルト
(8)
14 E4110-729-0A0 CONVEYOR PULLEY A ASM.
搬送プ−リ A 組
(10)
15 E4111-729-0A0 CONVEYOR PULLEY B ASM.
搬送プ−リ B 組
(8)
16 E4112-729-0A0 CONVEYOR PULLEY C ASM.
搬送プ−リ C 組
(2)
17 SM-6040810-SC SCREW M4X0.7 L=8
平小ねじ M 4 X 0.7 L =8
(8)
18 SM-6042510-SC SCREW M4X0.7 L=25
平小ねじ M 4 X 0.7 L =25
(4)
19 WP-0430800-SC WASHER M4
平座金小形丸 M 4
(12)
20 SM-4042501-SC SCREW M4X0.7 L=25
なべ小ねじ M 4 X 0.7 L =25
(8)
21 WP-0430801-SC WASHER 4.3X9X0.8
平座金 4.3 X 9 X 0.8
(12)
22 NM-6040001-SC NUT M4
六角ナット M 4
(12)
23 WS-0410002-KN SPRING WASHER
ばね座金 M 4
(12)
24 E2055-721-000 PULLEY SPACER
プーリスペーサ
(8)
25 E4074-729-000 SUPPORT PLATE C (M)
サポートプレート C(M)
(1)
26 SL-6041692-TN SCREW
座金付き六角穴ボルト M 4 L =16
(10)
27 E4118-729-000 DRIVE PULLEY R
ドライブプーリ R
(3)
28 E2160-721-000 PULLEY FLANGE
プーリフランジ
(6)
29 SL-6030892-TN SCREW
座金付き六角穴ボルト
(18)
30 E3931-750-000 PULLEY WASHER
プーリ スラスト ワッシャ
(6)
31 E2076-725-000 SUPPORT PLATE S
サポートプレート S
(2)
32 SL-6042092-TN SCREW M4 L=20
座金付き六角穴ボルト
(7)
33 E4072-729-000 RAIL GUIDE R (M)
レールガイド R(M)
(1)
34 E4073-729-000 CONVEYOR RAIL C (M)
搬送レール RC(M)
(1)
35 E4065-729-000 CONVEYOR BELT GUIDE (M)
搬送ベルトガイド(M)
(1)
36 SM-1030601-SC SCREW M3 L=6
皿小ねじ M 3 X 0.5 L =6
(5)
37 E4105-729-0A0 SHAFT SUPPORT B ASM.
シャフトサポート組
(2)
38 SL-6041092-TN SCREW
座金付き六角穴ボルト
(4)
39 SM-8030302-TP SCREW M3X0.5 L=3
止めねじ M 3 X 0.5 L =3
(2)
40 E2176-721-000 RAIL GUIDE SHAFT
レールガイドシャフト
(2)
41 SM-8040502-TP SCREW M4X0.7 L=5
止めねじ M 4 X 0.7 L =5
(2)
42 E2075-725-000 SAFETY BAR
セーフティバー
(1)
43 SL-4040841-SE SCREW M4 L=8
なべねじセムス M 4 L =8
(4)
44 E4050-729-000 CONVEYOR BELT GUIDE S (M)
搬送ベルトガイド S(M)
(2)
45 SM-1030601-SC SCREW M3 L=6
皿小ねじ M 3 X 0.5 L =6
(8)
46
#01
HX-0029400-00 FIXED BASE
固定ベース
1
47
#01
SL-6041092-TN SCREW
座金付き六角穴ボルト
1
48
#01
E2120-725-000 PUSHER PLATE
プッシャプレート
1
49
#01
E2161-721-000 PUSHER
プッシャ
5
50
#01
PA-0600505-A0 AIR CYLINDER
エアシリンダ
5
51
#01
PJ-0460525-01 ELBOW
バ−ブエルボ
1
52
#01
PJ-0460590-05 CONNECTOR
バーブ継手
4
53
#01
E2165-721-000 PUSHER SPACER
プッシャスペーサ
4
54
#01
WP-0430801-SC WASHER 4.3X9X0.8
平座金 4.3 X 9 X 0.8
4
55
#01
WS-0410002-KN SPRING WASHER
ばね座金 M 4
4
56
#01
NM-6040001-SC NUT M4
六角ナット M 4
4
57
#01
WP-1052000-SD WASHER M10
平座金 M 10
10