KE-3020_KE-3020R-Rev05 - 第201页
- - REF.NO NOTE PARTNO DESCRI PTION Qty 1 400-9 2568 LEFTSENSASM 1 2 400-9 2557 LEFTSENSCABLEASM 1 3 400-9 2569 BUPINSENSOREMISS IONASM 1 4 400-9 2558 BUPIN(EMISSION)CAB LEASM 1 5 400-9 257…

- -
97.SYSTEMDIAGRAM(4)
A T X - P O W E R
S T O P P E R S V
0 O N S O L
S W
V O U T
F L U X S V
E V
A W C M
A W C E
1
2
3
4
5 7 9
1 1
1 2
1 3
1 4
1 5
1 6
1 7
1 8
1 9
2 0
2 1
2 2
2 3
2 4
2 5
2 6
2 7
2 8 2 9
3 0 3 2
3 1 3 3
4 2
4 3
4 4 4 5
3 4
3 5
3 7
3 9
3 6 4 0
4 6 4 8
4 94 7
5 0
5 1
5 3
5 4 5 6
5 75 55 2
6 0
6 1 6 2
5 8 5 9
6 3 6 4
9 9
9 8
9 7
9 4
9 5
9 6
9 1
9 0
8 98 88 4
8 5
8 6 8 7
8 2 8 3
8 0 8 1
7 8 7 9
7 57 2
7 6 7 7
7 3
7 0
6 9 7 1 7 4
1 0 7
1 0 8
1 0 9
1 1 0
1 1 1
1 1 2
1 1 6
1 1 7
1 1 8
1 1 9
1 2 0
1 1 4
1 1 5
1 1 3
1 2 1
1 2 2
8
1 0 0
1 06
6 5 6 6
6 7 6 8
5 0 5 0
5 3 5 3
1 2 8
1 0 7
1 0 8
1 0 3
1 0 2
1 0 1
1 0 4 1 4 3
1 2 4
1 2 5
1 0 6
1 3 0
1 0 5
1 2 7
1 2 6
1 2 9
1 2 3
1 3 6
1 3 4
1 3 7
1 4 1
1 4 0
1 3 9
1 3 1
1 3 2
1 3 5
3 8 4 1
1 3 3
1 3 8 1 4 2
F L U X E R 2
9 2
9 3

- -
REF.NO NOTE PARTNO DESCRIPTION Qty
1 400-92568 LEFTSENSASM 1
2 400-92557 LEFTSENSCABLEASM 1
3 400-92569 BUPINSENSOREMISSIONASM 1
4 400-92558 BUPIN(EMISSION)CABLEASM 1
5 400-92570 WAITSENSORASM 1
6 400-48083 15INCHLCDMODULE 1
7 400-92571 STOPSENSORASM 1
8 400-48032 PANELLINKCABLE4.5M 1
9 400-92572 C.OUTSENSORASM 1
10 400-02264 OP-232CCABLEASM 1
11 400-92573 BUORGSENSASM 1
12 400-92562 BUORGSENSCABLEASM 1
13 400-92574 BULOCKSENSASM 1
14 400-92563 BULOCKSENSCABLEASM 1
15 400-92575 BUPINSENSORRECEIVERASM 1
16 400-92564 BUPIN(RECEVING)CABLEASM 1
17 400-92576 T.PINSENSASM 1
18 400-92565 TPINSENSCABLEASM 1
19 400-92577 AWCORGSENSASM 1
20 400-92566 AWCORGSENSCABLEASM 1
21 400-92578 RIGHTSENSASM 1
22 400-92567 RIGHTSENSCABLEASM 1
23 400-02147 VCSOPSENSASM 1
24 400-02146 VCSSTSENSASM 1
25 400-02148 VCSSVCABLEASM 1
26 400-66578 BOTTOMLIGHTPCBASM 1
27
#01
400-02145 VCSLIGHTRELAYCABLEASM 1
28 400-92595 VCSLIGHTCABLEASM 1
29
#02
400-92596 VCSLIGHT(OP)CABLEASM 1
30 400-02142 BACKLIGHTWIREASM 1
31 400-66577 BACKLIGHTPCBASM 1
32 400-02143 SIDELIGHTWIREASM 1
33 400-71183 SIDELIGHTASM 1
34 400-66576 COAXIALLIGHTPCBASM 1
35 400-92597 VCSCAMERASTCABLEASM 1
36 400-71669 VCSCAMERA 1
37 400-92598 VCSCAMERAOPCABLEASM 1
38 400-71669 VCSCAMERA 1
39 E9623-721-000 PORTRAITMONITORCABLE 1
40 400-71668 LENZESTD 1
41 400-71667 LENZEOPT 1
42 400-92594 LIGHTCONTROLPOWERASM 1
43 400-92556 SBCABLEASM 1
44 400-92634 BASE-IOSPWR-LRRLYCABLEASM 1
45 400-92631 BASE-IOSENSRLYCABLEASM 1
46 400-92630 BASE-IOPOWERRLYCABLEASM 1
47 400-92552 BASE-IOPWRCABLEASM
1
48 400-92628 BASE-IOMTR1-3RLYCABLEASM 1
49 400-92543 MT1-3PULSECABLEASM 1
50 HM-0013200-00 MOTORDRIVER 3
51 400-92540 IN-MOTORCABLEASM 1
52 400-92537 INMOTORPWRCABLEASM 1
53 400-48074 CENTERMOTORASM 3
54 400-92541 CENT-MOTORCABLEASM 1
55 400-92538 CENTMOTORPWRCABLEASM 1
56 400-92542 OUT-MOTORCABLEASM 1
57 400-92539 OUTMOTORPWRCABLEASM 1
58 HX-0042000-00 5PHASESTEPDRIVER 1
59
#01
HX-0054500-00 5PHASESTEPDRIVER 1
60 400-92629 BASE-IOMTR4-5RLYCABLEASM 1
61 400-92544 BUDRIVECABLEASM 1
62
#01
400-92545 BUDRIVECABLEASM(EN) 1
63 400-92429 BUDRVPWRCABLEASM 1
64
#01
400-92430 BUDRVPWRCABLEASM(EN) 1
65 400-92546 BUMOTORCABLEASM 1
66
#01
400-92547 BUMOTORCABLEASM(EN) 1
67 400-92431 BUDRVFGCABLEASM 1
68
#01
400-92432 BUDRVFGCABLEASM(EN) 1
69 400-48076 BACKUPMOTORASM 1
70 400-92548 BUENCCABLEASM 1
71 E9433-729-0A0 BUENCASM. 1
72 400-92626 BASE-IOENCRLYCABLEASM 1
73 400-92551 AWCENCCABLEASM 1
74 400-48077 AWCMOTORASM 1
75 400-92629 BASE-IOMTR4-5RLYCABLEASM 1
76 400-92660 AWCDRIVECABLEASM 1
77
#01
400-92661 AWCDRIVECABLEASM(EN) 1
78 400-92425 AWCDRVPWRCABLEASM 1
79
#01
400-92426 AWCDRVPWRCABLEASM(EN) 1
80 400-92549 AWCMOTORCABLEASM 1
81
#01
400-92550 AWCMOTORCABLEASM(EN) 1
82 400-92427 AWCDRVFGCABLEASM 1
83
#01
400-92428 AWCDRVFGCABLEASM(EN) 1
84 400-92633 BASE-IOSOLRLYCABLEASM 1
85 400-97625 SVCABLEASM 1
86 400-97606 SVWIREASM 1
87
#01
400-97607 SVWIREASM(EN) 1
88 400-92554 SMEMAINCABLEASM 1
89 400-92555 SMEMAOUTCABLEASM 1
90 400-92632 BASE-IOSENS-FXRLYCABLEASM 1
91 400-97608 FLUXERRELAYCABLEASM 1
92 400-99908 FLUXERBASERELAYCABLEASM 1
93 400-99909 FLUXERBANKRELAYCABLEASM 1
94 400-92624 BASE-IOAN-INRLYCABLEASM 1
95 400-95132 LOADCELLANAROGCABLEASM 1
96 400-32128 LOADCELLAMPLIFIER 1
97 400-92592 LOADCELLCTRLCABLEASM 1
98 400-31620 LOADCELLASM 1
99 400-92591 LOADCELLAMPPWRCABLEASM 1
100 400-92589 RLCDPOWERCABLEASM 1
101 400-44522 USBRELAYCABLE 1
102 400-44522 USBRELAYCABLE 1
103 400-47492 HDDI/FCABLEASM 1
104
#03
400-71558 SSDASM 1
105 400-03312 PANELLINKCABLE 1
106 400-03282 MOUSE/KEYBOARDSELECTORCABLEASM 1
107 400-03318 KEYBOARDSPASM 2
108 400-80173 OPTICALSCROLLMOUSE 2
109 400-02302 KEYBOARDCABLEASM 1
110 400-02301 MOUSECABLEASM 1
111 400-99474 R-KEYBOARDCABLEASM 1
112 400-99473 R-MOUSECABLEASM 1
113 400-03281 MOUSE/KEYBOARDSELECTOR 1
114 400-02264 OP-232CCABLEASM 1
115 400-48082 SUPERINPAUSEBOARD 1
116 400-47937 OP-232CCABLE(R)ASM 1
117 400-27815 F-232CCABLEASM 1
118 400-48083 15INCHLCDMODULE 1
119 400-48031 PANELLINKCABLE1M 1
120 400-92588 FLCDPOWERCABLEASM 1
121 400-48030 UPS232CCABLEASM 1
122 400-92590 INPAUSEBOARDPWRCABLEASM 1
123 400-02325 HDDACCESSLAMPASM 1
124 HW-0018100-80 SHIELDEDCABLE 1
125 400-48031 PANELLINKCABLE1M 1
126 400-97209 CPUBOARD 1
127 400-97426 COPLALANCABLE 1
128 400-97422 COPLANARITYSENSOR 1
129 400-97434 COPLAMONITORSWITCHBOARD 1
130 400-48031 PANELLINKCABLE1M 1
131 400-48003 IEEE1394BOARD 1
132 401-01187 CVSCOMMCABLEASM 1
133 401-01186 CVSPOWERCABLEASM 1
134 401-03180 CVSCONTACTCABLE(+)ASM 1
135 401-05380 CVSCONTACTCABLE(-)ASM 1
136 401-01188 CVSPROBECABLEASM 1
137 400-95117 CVSPCBASM 1
138
#03
400-44475 CPUBOARD 1
139 400-94736 POWERUNIT 1
140 400-71680 BASEIOPCBASM 1
141 400-71300 IPX7ASM 1
142
#04
401-13723 CPUBOARD 1
143
#04
401-13004 SSDASM(132) 1

- -
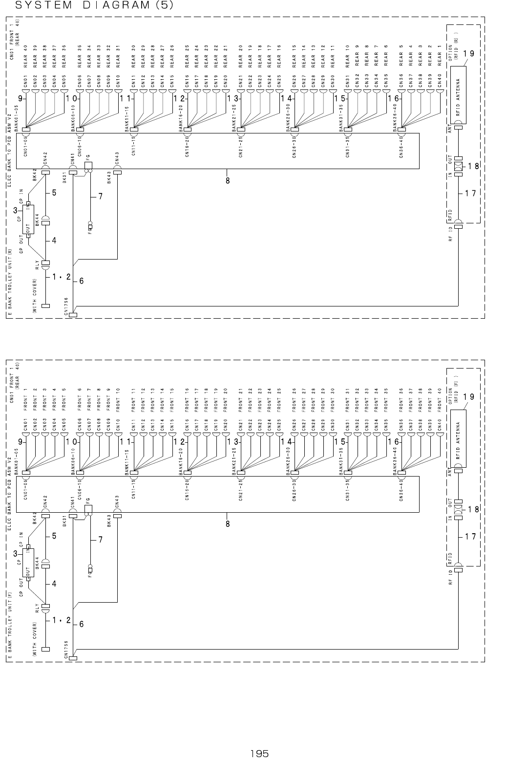
98.SYSTEMDIAGRAM(5)