JM-20-Rev09 - 第63页
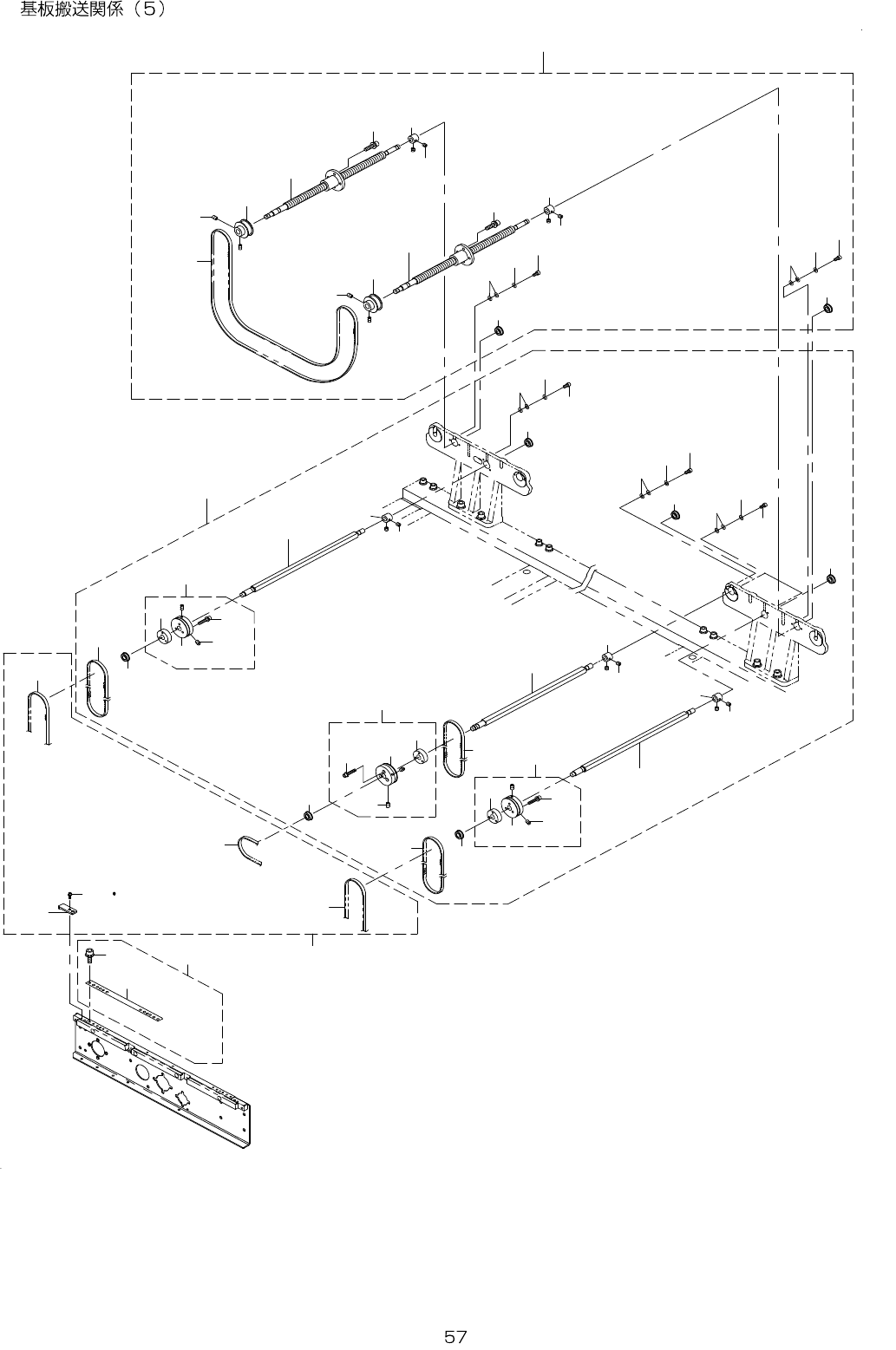
- - REF.NO NOTE PARTNO DESCRIPTION Qty 1 400-00860 PWBGUIDEASM 1 2 400-00861 PWBGUIDEU (8) 3 SL-6031092-TN SCREWM3L=10 (16) 4 400-01003 SCREWSHAFTASM(L) 1 5 SM-8040602-TP S CREWM4X0.7L=6 (4) …

- -
29.PWBCONVEYORCOMPONENTS(5)
3 6
3 5
3 1
1
2 1
2 1
2 1
1 6
4
2 6
3
1 4
1 1
7
6
3 0
1 8
1 7
2 6
3 0
1 8
1 7
2 6
3 5
2 0
2 0
3 3 3 4
3 2
2
1 7
1 8
3 0
1 9
2 2
2 4
2 3
2 5
2 6
2 8
2 7
1 4
1 0
1 3
5
2 4
5
6
1 9
8
1 0
2 8
8
2 2
2 2
1 1
7
2 9
2 3
2 5
1 9
1 5
1 2
1 5
2 4
2 3
2 5
2 6
2 6
9
2 7
9
2 8
2 7
1 2

- -
REF.NO NOTE PARTNO DESCRIPTION Qty
1 400-00860 PWBGUIDEASM 1
2 400-00861 PWBGUIDEU (8)
3 SL-6031092-TN SCREWM3L=10 (16)
4 400-01003 SCREWSHAFTASM(L) 1
5 SM-8040602-TP SCREWM4X0.7L=6 (4)
6 WP-0330516-SC WASHER3.3X8X0.5 (4)
7 SM-6030602-TN SCREWM3X6 (4)
8 E2141-721-000 STOPPERCOLLAR (2)
9 SM-8040402-TP SCREWM4X0.7L=4 (4)
10 E2156-721-000 PULLEYA (2)
11 WP-0320500-SF WASHERM3 (8)
12 SL-6041692-TN SCREWM4L=16 (8)
13 E2146-721-000 TIMINGBELT (1)
14 SB-1080002-00 SIDEBEARING (4)
15 400-15578 SCREWSHAFT(L) (2)
16 400-54803 DRIVESHAFTASML(6) 1
17 WP-0330516-SC WASHER3.3X8X0.5 (6)
18 SM-6030602-TN SCREWM3X6 (6)
19 E2152-721-000 DRIVESHAFTC (3)
20 400-46033 DRIVEBELTS(6) (2)
21 400-00849 DRIVEPULLEYFASM (3)
22 SL-6031642-TN SCREW (3)
23 400-00850 DRIVEPULLEYF (1)
24 SM-8040602-TP SCREWM4X0.7L=6 (2)
25 400-00851 MOTORPULLEYB (1)
26 SB-1080002-00 SIDEBEARING (6)
27 SM-8040402-TP SCREWM4X0.7L=4 (6)
28 E2141-721-000 STOPPERCOLLAR (3)
29 400-01005 DRIVEBELTC(L) (1)
30 WP-0320500-SF WASHERM3 (12)
31 400-01068 CONVEYORBELTASM(L) 1
32 E2046-725-000 PWBINNER (12)
33 SL-4031091-SC SCREWM3L=10 (8)
34 SL-6031092-TN SCREWM3L=10 (16)
35 400-00863 CONVEYORBELTS (4)
36 400-01070 CONVEYORBELTC(L) (2)

- -
30.PWBCONVEYORCOMPONENTS(6)