RX-6_RX-6B_RX-6R-Rev11 - 第150页
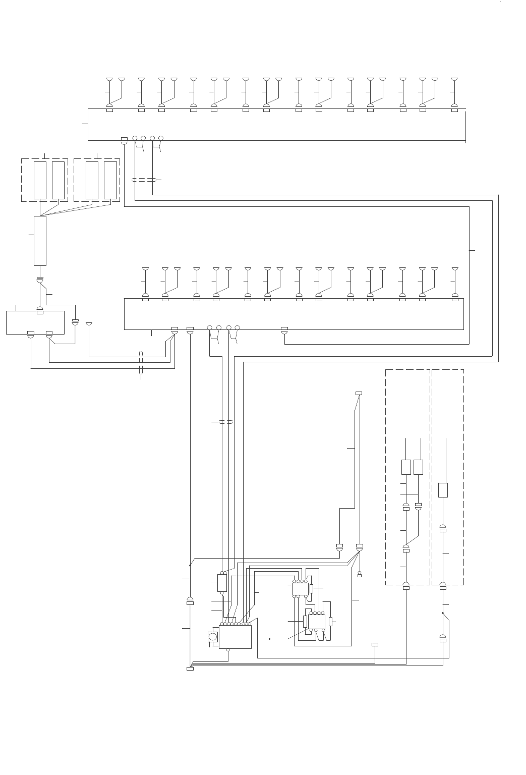
- 145 - 73. SYSTEM DIAGRAM(RF BANK) SYSTEM DIAGRA M(RF BANK) 㸫㹔 㸫㹔 㸩㹔 㹁㹌㸯㸴 㹁㹌㸱㸷ࠉ㹄 㹐㹍㹌㹒ࠉ㸱 㸷ࠉ㸦㹐㹃㸿㹐 ࠉ㸰㸧 㹁㹌㸱㸶ࠉ㹄 㹐㹍㹌㹒ࠉ㸱 㸶ࠉ㸦㹐㹃㸿㹐 ࠉ㸱㸧 㹁㹌㸯㸳 㹁㹌㸱㸵ࠉ㹄 㹐㹍㹌㹒ࠉ㸱 㸵ࠉ㸦㹐㹃㸿㹐 ࠉ㸲㸧 㹁㹌㸯㸲 㹁㹌㸱㸱ࠉ㹄 㹐㹍㹌㹒ࠉ㸱 㸱ࠉ㸦㹐㹃㸿㹐 ࠉ㸶㸧 㹁㹌㸱㸰ࠉ㹄 㹐㹍㹌㹒ࠉ㸱 㸰ࠉ㸦㹐㹃㸿㹐 ࠉ㸷㸧 㹁㹌㸯㸱 …

- 144 -
NOTE( 注記 ) #01....FOR EN EN 用
#02....UNTIL M/C REV.A(TROLLEY BANK) マシン REV.A 以前(トロリーバンク)
#03....AFTER M/C REV.B(TROLLEY BANK) マシン REV.B 以降(トロリーバンク)
#04....UNTIL M/C REV.A(TROLLEY BANK) マシン REV.A 以前(トロリーバンク)
UNTIL M/C REV.C(FIXED BANK) マシン REV.C 以前(固定バンク)
#05....AFTER M/C REV.B(TROLLEY BANK) マシン REV.B 以降(トロリーバンク)
AFTER M/C REV.D(FIXED BANK) マシン REV.D 以降(固定バンク)
REF.NO NOTE PART NO D E S C R I P T I O N
品 名
Qty
1 400-84841 EF ARRANGE CBL 1 BRACKET ASM
EFアレンジケーブル1ブラケット組
1
2
#01
400-84833 EF ARRANGE CBL 1 ASM
EFアレンジケーブル1組
1
3 HA-0052400-00 CIRCUIT PROTECTOR
サーキットプロテクタ
1
4 401-29279 EF CP OUTPUT CABLE ASM
EF CP出力ケーブル組
1
5 400-92656 EF CP INPUT CABLE ASM
電動フィーダーCP出力束線組
1
6 401-29249 E BANK SERIAL CABLE ASM
Eバンクシリアルケーブル組
1
7 401-74567 E BANK SERIAL RELAY CABLE ASM
Eバンクシリアル中継ケーブル組
1
8
#04
HX-0069200-00 POWER SUPPLY
電源
1
9
#05
HX-0071800-00 POWER SUPPLY
電源
1
10
#02
401-29250 E BANK PWR WIRE2 ASM
Eバンクパワーワイヤー2組
1
11
#03
401-58150 E BANK PWR WIRE2 ASM2
Eバンクパワー束線2組2
1
12 400-84840 ELEC BANK TOROLY FG WIRE ASM
ELECバンクトロリーFGワイヤー組
1
13
#02
HA-0052700-0A CIRCUIT PROTECTOR
サーキットプロテクタ
1
14
#03
HA-0052700-00 CIRCUIT PROTECTOR
サーキットプロテクタ
1
15
#02
401-29278 E BANK PWR WIRE ASM
Eバンク電源ケーブル組
1
16
#03
401-58151 E BANK PWR WIRE ASM2
Eバンクパワー束線組2
1
17
#02
401-29287 PS-RL2 WIRE2 ASM
PS−RL2ワイヤー2組
1
18
#03
401-58153 PS-RL2 WIRE2 ASM2
PS−RL2束線2組2
1
19
#02
401-29286 PS-RL2 WIRE1 ASM
PS−RL2ワイヤー1組
1
20
#03
401-58152 PS-RL2 WIRE1 ASM2
PS−RL2束線1組2
1
21 HB-0017900-00 TIMER
タイマー
1
22 HB-0012500-20 RELAY
リレーソケット
1
23 HB-0011000-00 RELAY
リレー
1
24 401-29288 RL1 WIRE-1 ASM
RL1 WIRE−1組
1
25 401-29289 RL1 WIRE-2 ASM
RL1 WIRE−2組
1
26 401-29290 RL1 WIRE-3 ASM
RL1 WIRE−3組
1
27
#02
401-29291 PS WIRE1 ASM
PS ワイヤー1組
1
28
#03
401-60151 PS WIRE1 ASM2
PSワイヤー1組2
1
29 401-74568 E BANK PWR WIRE3 ASM
Eバンクパワーワイヤー3組
1
30 401-69045 BANK ID PCB ASM
バンクID基板組
1
31 400-71185 ELEC BANK 10 PCB ASM
電動バンク10基板組
1
32 400-92647 EF IF CBL 1-5 ASM
電動フィーダーIF1−5組
1
33 400-92648 EF IF CBL 6-10 ASM
電動フィーダーIF6−10組
1
34 400-92649 EF IF CBL 11-15 ASM
電動フィーダーIF11−15組
1
35 400-92650 EF IF CBL 16-20 ASM
電動フィーダーIF16−20組
1
36 400-92651 EF IF CBL 21-25 ASM
電動フィーダーIF21−25組
1
37 400-92652 EF IF CBL 26-30 ASM
電動フィーダーIF26−30組
1
38 400-92653 EF IF CBL 31-35 ASM
電動フィーダーIF31−35組
1
39 400-92654 EF IF CBL 36-40 ASM
電動フィーダーIF36−40組
1
40 401-29292 PW01 WIRE ASM
PW01ワイヤー組
1
41
#02
401-51640 PS-24VRTN WIRE ASM
PS−24VRTNワイヤー組
1
42
#03
401-60150 PS-24VRTN WIRE ASM2
PSー24VRTN束線組2
1
43 401-33027 ROTARY FLUXER CABLE ASM
ロータリーフラクサケーブル組
1
44 401-22787 ROTARY FLUXER MOTOR CABLE ASM
ロータリーフラクサモーターケーブル組
1
45 401-22788 ROTARY FLUXER MOTOR ASM
ロータリーフラクサモーター組
1
46 401-22789 ROTARY FLUXER SWITCH ASM
ロータリーフラクサスイッチ組
1
47 401-07113 AC_MOTOR_D5N
ACモータ_D5N
1
48 HA-0005900-00 POWER SWITCH
電源スイッチ
1
49 401-33026 FLUXER BANK RELAY CABLE ASM
フラクサバンク中継ケーブル組
1
50 400-97610 FLUXER CYLINDER BANK UNIT ASM
フラクサシリンダバンクユニット組
1
51 HK-0651200-80 MODULAR KAPLA
モジュラーカプラ
1
52 HW-0018100-80 LAN CABLE
LANケーブル
1
53 401-23242 CPU BOARD
CPUボード
1
54 401-29282 RFID LAN CABLE (1.8M) ASM
RFID LANケーブル(1.8M)組
1
55 401-29242 EU P115 WIRE ASM(EN)
EU P115ワイヤー組(EN)
1
56 401-02830 LAN CABLE(CAT6)
LANケーブル(Cat6)
1
57 401-27537 PSU_UNIT_B(ST)
PSU_ユニット_B(ST)
1
58
#01
401-27563 PSU_UNIT_B(EN)
PSU_ユニット_B(EN)
1
59 401-74565 EU-HUB/MPC PWR RELAY CABLE ASM
EU−HUB/MPCパワー中継ケーブル組
1
60 400-73033 SWITCHING HUB
スイッチングハブ
1
61 401-67749 LAN CABLE ASM
LANケーブル組
1
62 401-69048 MPC-CAN
MPC−CAN
1
63 401-74563 MPC-CAN F SERIAL CABLE ASM
MPC−CAN Fシリアルケーブル組
1
64 401-29126 HUB-MTS SERIAL WIRE ASM(IS)
HUB−MTSシリアルワイヤー組(IS)
1
65 401-74564 MPC-CAN R SERIAL CABLE ASM
MPC−CAN Rシリアルケーブル組
1
66 401-23242 CPU BOARD
CPUボード
1
67 HW-0022600-40 SHIELDED CABLE
シールドケーブル
1
68 401-73481 USB REPEATER CABLE
USBリピーターケーブル
1
69 401-73482 USB BARCORD READER CABLE(4M)
USBバーコードリーダーケーブル(4M)
1
70 EZ-1458644-11 READER BAR CODE
バ−コ−ドリ−ダ(GD4430−BK)
1
71 401-29932 2D PROTECT MODULE(USB)
2Dプロテクトモジュール(USB)
1
72 401-74566 HUB/MPC POWER CABLE ASM
HUB/MPCパワーケーブル組
1

- 145 -
73.SYSTEM DIAGRAM(RF BANK)
SYSTEM DIAGRAM(RF BANK)
㸫㹔
㸫㹔
㸩㹔
㹁㹌㸯㸴
㹁㹌㸱㸷ࠉ㹄㹐㹍㹌㹒ࠉ㸱㸷ࠉ㸦㹐㹃㸿㹐ࠉ㸰㸧
㹁㹌㸱㸶ࠉ㹄㹐㹍㹌㹒ࠉ㸱㸶ࠉ㸦㹐㹃㸿㹐ࠉ㸱㸧
㹁㹌㸯㸳
㹁㹌㸱㸵ࠉ㹄㹐㹍㹌㹒ࠉ㸱㸵ࠉ㸦㹐㹃㸿㹐ࠉ㸲㸧
㹁㹌㸯㸲
㹁㹌㸱㸱ࠉ㹄㹐㹍㹌㹒ࠉ㸱㸱ࠉ㸦㹐㹃㸿㹐ࠉ㸶㸧
㹁㹌㸱㸰ࠉ㹄㹐㹍㹌㹒ࠉ㸱㸰ࠉ㸦㹐㹃㸿㹐ࠉ㸷㸧
㹁㹌㸯㸱 㹁㹌㸱㸯ࠉ㹄㹐㹍㹌㹒ࠉ㸱㸯ࠉ㸦㹐㹃㸿㹐ࠉ㸯㸮㸧
㹁㹌㸯㸰
㹁㹌㸰㸵ࠉ㹄㹐㹍㹌㹒ࠉ㸰㸵ࠉ㸦㹐㹃㸿㹐ࠉ㸯㸲㸧
㹁㹌㸰㸴ࠉ㹄㹐㹍㹌㹒ࠉ㸰㸴ࠉ㸦㹐㹃㸿㹐ࠉ㸯㸳㸧
㹁㹌㸯㸯
㹁㹌㸰㸳ࠉ㹄㹐㹍㹌㹒ࠉ㸰㸳ࠉ㸦㹐㹃㸿㹐ࠉ㸯㸴㸧
㹁㹌㸯㸮
㹁㹌㸰㸯ࠉ㹄㹐㹍㹌㹒ࠉ㸰㸯ࠉ㸦㹐㹃㸿㹐ࠉ㸰㸮㸧
㹁㹌㸰㸮ࠉ㹄㹐㹍㹌㹒ࠉ㸰㸮ࠉ㸦㹐㹃㸿㹐ࠉ㸰㸯㸧
㹁㹌㸷
㹁㹌㸯㸷ࠉ㹄㹐㹍㹌㹒ࠉ㸯㸷ࠉ㸦㹐㹃㸿㹐ࠉ㸰㸰㸧
㹁㹌㸶
㹁㹌㸯㸳ࠉ㹄㹐㹍㹌㹒ࠉ㸯㸳ࠉ㸦㹐㹃㸿㹐ࠉ㸰㸴㸧
㹁㹌㸯㸲ࠉ㹄㹐㹍㹌㹒ࠉ㸯㸲ࠉ㸦㹐㹃㸿㹐ࠉ㸰㸵㸧
㹁㹌㸵
㹁㹌㸯㸱ࠉ㹄㹐㹍㹌㹒ࠉ㸯㸱ࠉ㸦㹐㹃㸿㹐ࠉ㸰㸶㸧
㹁㹌㸴
㹁㹌㸷ࠉ㹄㹐㹍㹌㹒ࠉ㸷ࠉ㸦㹐㹃㸿㹐ࠉ㸱㸰㸧
㹁㹌㸶ࠉ㹄㹐㹍㹌㹒ࠉ㸶ࠉ㸦㹐㹃㸿㹐ࠉ㸱㸱㸧
㹁㹌㸳
㹁㹌㸵ࠉ㹄㹐㹍㹌㹒ࠉ㸵ࠉ㸦㹐㹃㸿㹐ࠉ㸱㸲㸧
㹁㹌㸲
㹁㹌㸱ࠉ㹄㹐㹍㹌㹒ࠉ㸱ࠉ㸦㹐㹃㸿㹐ࠉ㸱㸶㸧
㹁㹌㸰ࠉ㹄㹐㹍㹌㹒ࠉ㸰ࠉ㸦㹐㹃㸿㹐ࠉ㸱㸷㸧
㹁㹌㸱
㹁㹌㸯ࠉ㹄㹐㹍㹌㹒ࠉ㸯ࠉ㸦㹐㹃㸿㹐ࠉ㸲㸮㸧
㹃㹊㹃㹁ࠉ㹀㸿㹌㹉
㹊㹍㹕ࠉ㹑㹇㹂㹃
㹎㹁㹀ࠉ㸿㹑㹋
㹁㹌㸯㸴 㹁㹌㸲㸮ࠉ㹄㹐㹍㹌㹒ࠉ㸲㸮ࠉ㸦㹐㹃㸿㹐ࠉ㸯㸧
㹁㹌㸱㸴ࠉ㹄㹐㹍㹌㹒ࠉ㸱㸳ࠉ㸦㹐㹃㸿㹐ࠉ㸳㸧
㹁㹌㸯㸳
㹁㹌㸱㸳ࠉ㹄㹐㹍㹌㹒ࠉ㸱㸳ࠉ㸦㹐㹃㸿㹐ࠉ㸴㸧
㹁㹌㸯㸲
㹁㹌㸱㸲ࠉ㹄㹐㹍㹌㹒ࠉ㸱㸲ࠉ㸦㹐㹃㸿㹐ࠉ㸵㸧
㹁㹌㸱㸮ࠉ㹄㹐㹍㹌㹒ࠉ㸱㸮ࠉ㸦㹐㹃㸿㹐ࠉ㸯㸯㸧
㹁㹌㸯㸱
㹁㹌㸰㸷ࠉ㹄㹐㹍㹌㹒ࠉ㸰㸷ࠉ㸦㹐㹃㸿㹐ࠉ㸯㸰㸧
㹁㹌㸯㸰
㹁㹌㸰㸶ࠉ㹄㹐㹍㹌㹒ࠉ㸰㸶ࠉ㸦㹐㹃㸿㹐ࠉ㸯㸱㸧
㹁㹌㸰㸲ࠉ㹄㹐㹍㹌㹒ࠉ㸰㸲ࠉ㸦㹐㹃㸿㹐ࠉ㸯㸵㸧
㹁㹌㸯㸮
㹁㹌㸰㸱ࠉ㹄㹐㹍㹌㹒ࠉ㸰㸱ࠉ㸦㹐㹃㸿㹐ࠉ㸯㸶㸧
㹁㹌㸷
㹁㹌㸰㸰ࠉ㹄㹐㹍㹌㹒ࠉ㸰㸰ࠉ㸦㹐㹃㸿㹐ࠉ㸯㸷㸧
㹁㹌㸯㸶ࠉ㹄㹐㹍㹌㹒ࠉ㸯㸶ࠉ㸦㹐㹃㸿㹐ࠉ㸰㸱㸧
㹁㹌㸶
㹁㹌㸯㸵ࠉ㹄㹐㹍㹌㹒ࠉ㸯㸵ࠉ㸦㹐㹃㸿㹐ࠉ㸰㸲㸧
㹁㹌㸵
㹁㹌㸯㸴ࠉ㹄㹐㹍㹌㹒ࠉ㸯㸴ࠉ㸦㹐㹃㸿㹐ࠉ㸰㸳㸧
㹁㹌㸯㸰ࠉ㹄㹐㹍㹌㹒ࠉ㸯㸰ࠉ㸦㹐㹃㸿㹐ࠉ㸰㸷㸧
㹁㹌㸴
㹁㹌㸯㸯ࠉ㹄㹐㹍㹌㹒ࠉ㸯㸯ࠉ㸦㹐㹃㸿㹐ࠉ㸱㸮㸧
㹁㹌㸳
㹁㹌㸯㸮ࠉ㹄㹐㹍㹌㹒ࠉ㸯㸮ࠉ㸦㹐㹃㸿㹐ࠉ㸱㸯㸧
㹁㹌㸴ࠉ㹄㹐㹍㹌㹒ࠉ㸴ࠉ㸦㹐㹃㸿㹐ࠉ㸱㸳㸧
㹁㹌㸲
㹁㹌㸳ࠉ㹄㹐㹍㹌㹒ࠉ㸳ࠉ㸦㹐㹃㸿㹐ࠉ㸱㸴㸧
㹁㹌㸱
㹁㹌㸲ࠉ㹄㹐㹍㹌㹒ࠉ㸲ࠉ㸦㹐㹃㸿㹐ࠉ㸱㸵㸧
㹒㹀㸰
㹒㹀㸯
㹒㹀㸲
㹒㹀㸱
㹁㹌㸯
㹒㹀㸰
㹒㹀㸯
㹒㹀㸲
㹒㹀㸱
㹃㹊㹃㹁ࠉ㹀㸿㹌㹉
㹓㹎ࠉ㹑㹇㹂㹃
㹎㹁㹀ࠉ㸿㹑㹋
㹁㹌㸯㸯
㹁㹌㸯㸵
㹁㹌㸯
㹄㸿㹌
㹄㹊㹓㹖㹃㹐㸰㹝㹀
㹄㹊㹓㹖㹃㹐㸰㹝㸿
㹄㹊㹓㹖㹃㹐㸰
㹍㹎㹒㹇㹍㹌
㸦㹑㹊㹇㹂㹃ࠉ㹄㹊㹓㹖㹃㹐ࠉ㹄㹍㹐ࠉ㹀㸿㹌㹉㸧
㹍㹎㹒㹇㹍㹌
㸦㹐㹍㹒㸿㹐㹗ࠉ㹄㹊㹓㹖㹃㹐㸧
㹄㹊㹓㹖㹃㹐㸰
㹄㹊㹓㹖ࠉ㹀㸿㹌㹉
㹐㹒ࠉ㹄㹊㹓㹖
㹄㹊㹓㹖ࠉ㹐㹊㹗㸯
㹑㹕㹇㹒㹁㹆
㹋㹍㹒㹍㹐
㹑㹕㹇㹒㹁㹆
㹋㹍㹒㹍㹐
㹑㹊㹇㹂㹃ࠉ㹄㹊㹓㹖㹃㹐ࠉ㹓㹌㹇㹒
㹁㹌㸯㸵㸳㸵
㸲㸮㸯㸱㸱㸮㸰㸴
㹐㹊㸰
㹁㹌㸯㸵㸳㸶
㹎㹕㸮㸯
㹁㹌㸯㸵㸳㸷
㹍㹓㹒
㹇㹌
㸩㹔
㹇㹌
㹎㹑ࠉ㹓㹌㹇㹒
㹁㹌㸯㸵㸴㸮
㹁㹌㸯㸵㸳㸴
㹄㹅
㸰
㸯
㸱
㸳
㸴
㸲
㸵
㸷㸷
㸶㸴㸰
㹐㹊㸯
㸯㸮
㸯㸰
㸯㸯
㸯㸱
㸯㸲
㸯㸳
㸰㸯
㸯㸴
㸯㸷
㸯㸵
㸯㸶㸰㸮 㸰㸰
㸰㸱
㸰㸲
㸰㸳
㸰㸷
㸱㸮 㸱㸯
㸱㸰 㸱㸱 㸱㸲 㸱㸳 㸱㸴 㸱㸵 㸱㸶 㸱㸷 㸲㸮 㸲㸯 㸲㸰 㸲㸱 㸲㸲
㸲㸳
㸲㸴
㸱㸮 㸱㸯
㸲㸵
㸲㸶 㸲㸷 㸳㸮 㸳㸯 㸳㸰 㸳㸱 㸳㸲
㸳㸳 㸳㸴 㸳㸵 㸳㸶 㸳㸷 㸴㸮 㸴㸯
㹁㹌㸰
㹁㹌㸯
㹀㸿㹌㹉ࠉ㹇㹂ࠉ
㹎㹁㹀ࠉ㸦㹐㹄㸧ࠉ
㸿㹑㹋
㸲㸮㸯㸴㸷㸲㸵㸱
㹄㹇㹀㹃㹐ࠉ㹑㹃㹌㹑㹍㹐ࠉ㸿㹋㹎ࠉ㸿㹑㹋
㹁㹌㸷
㸩㸰㸲㹔
㹃㹋㹇㹒ࠉ㹄
㹄㹊㹍㸿㹒ࠉ㹑㹃㹌㹑
㹐㹄ࠉ㹄㹊㹍㸿㹒ࠉ㹑㹃㹌㹑㹍㹐
㸦㹃㹫㹧㹲㹲㹣㹰㸧
㹄㹇㹀㹃㹐ࠉ㹑㹃㹌㹑㹍㹐
㹐㹄ࠉ㹄㹊㹍㸿㹒ࠉ㹑㹃㹌㹑㹍㹐
㸦㹐㹣㹡㹣㹧㹴㹣㹰㸧
㹐㹄ࠉ㹄㹊㹍㸿㹒ࠉ㹑㹃㹌㹑㹍㹐
㸦㹃㹫㹧㹲㹲㹣㹰㸧
㹄㹇㹀㹃㹐ࠉ㹑㹃㹌㹑㹍㹐
㹐㹄ࠉ㹄㹊㹍㸿㹒ࠉ㹑㹃㹌㹑㹍㹐
㸦㹐㹣㹡㹣㹧㹴㹣㹰㸧
㸰㸴
㸰㸶
㸰㸵
㸴㸱 㸴㸱

- 146 -
REF.NO NOTE PART NO D E S C R I P T I O N
品 名
Qty
1 401-29249 E BANK SERIAL CABLE ASM
Eバンクシリアルケーブル組
1
2 401-68999 E BANK SERIAL RELAY CABLE ASM
Eバンクシリアル中継ケーブル組
1
3 HX-0069200-00 POWER SUPPLY
電源
1
4 401-29250 E BANK PWR WIRE2 ASM
Eバンクパワーワイヤー2組
1
5 HA-0052700-0A CIRCUIT PROTECTOR
サーキットプロテクタ
1
6 401-29286 PS-RL2 WIRE1 ASM
PS−RL2ワイヤー1組
1
7 401-29287 PS-RL2 WIRE2 ASM
PS−RL2ワイヤー2組
1
8 HB-0017900-00 TIMER
タイマー
1
9 HB-0011000-00 RELAY
リレー
1
10 401-29288 RL1 WIRE-1 ASM
RL1 WIRE−1組
1
11 401-29290 RL1 WIRE-3 ASM
RL1 WIRE−3組
1
12 401-29289 RL1 WIRE-2 ASM
RL1 WIRE−2組
1
13 401-29291 PS WIRE1 ASM
PS ワイヤー1組
1
14 401-51640 PS-24VRTN WIRE ASM
PS−24VRTNワイヤー組
1
15 401-33027 ROTARY FLUXER CABLE ASM
ロータリーフラクサケーブル組
1
16 401-22787 ROTARY FLUXER MOTOR CABLE ASM
ロータリーフラクサモーターケーブル組
1
17 401-22788 ROTARY FLUXER MOTOR ASM
ロータリーフラクサモーター組
1
18 401-07113 AC_MOTOR_D5N
ACモータ_D5N
1
19 401-22789 ROTARY FLUXER SWITCH ASM
ロータリーフラクサスイッチ組
1
20 HA-0005900-00 POWER SWITCH
電源スイッチ
1
21 401-33026 FLUXER BANK RELAY CABLE ASM
フラクサバンク中継ケーブル組
1
22 400-97610 FLUXER CYLINDER BANK UNIT ASM
フラクサシリンダバンクユニット組
1
23 401-29292 PW01 WIRE ASM
PW01ワイヤー組
1
24 401-69000 E BANK POWER CABLE ASM 2
Eバンク電源ケーブル組 2
1
25 401-73404 BANK CABLE(IFS-NX)ASM
バンクケーブル(IFS−NX)組
1
26 401-69473 BANK ID PCB (RF) ASM
バンクID基板( RF)組
1
27 401-81789 FIBER SENSOR RLY CABLE ASM
ファイバーセンサ中継ケーブル組
1
28 401-81732 FIBER SENSOR AMP ASM
ファイバーセンサアンプ組
1
29 401-79224 ELEC BANK UP_SIDE PCB ASM
ELECバンク UP_SIDE基板組
1
30 401-69001 E BANK POWER CABLE ASM 3
Eバンク電源ケーブル組 3
1
31 401-69002 E BANK POWER CABLE ASM 4
Eバンク電源ケーブル組 4
1
32 401-69022 BANK CABLE (4- UP CN3) ASM
バンク ケーブル組
1
33 401-69023 BANK CABLE (5_6- UP CN4) ASM
バンク ケーブル組
1
34 401-69024 BANK CABLE (10- UP CN5) ASM
バンク ケーブル組
1
35 401-69025 BANK CABLE (11_12- UP CN6) ASM
バンク ケーブル組
1
36 401-69026 BANK CABLE (16- UP CN7) ASM
バンク ケーブル組
1
37 401-69027 BANK CABLE (17_18- UP CN8) ASM
バンク ケーブル組
1
38 401-69028 BANK CABLE (22- UP CN9) ASM
バンク ケーブル組
1
39 401-69029 BANK CABLE (23_24- UP CN10) ASM
バンク ケーブル組
1
40 401-69030 BANK CABLE (28- UP CN12) ASM
バンク ケーブル組
1
41 401-69031 BANK CABLE (29_30- UP CN13) ASM
バンク ケーブル組
1
42 401-69032 BANK CABLE (34- UP CN14) ASM
バンク ケーブル組
1
43 401-69033 BANK CABLE (35_36- UP CN15) ASM
バンク ケーブル組
1
44 401-69034 BANK CABLE (40- UP CN16) ASM
バンク ケーブル組
1
45 401-69003 CAN JAMPER CABLE ASM
CANジャンパーケーブル組
1
46 401-69000 E BANK POWER CABLE ASM 2
Eバンク電源ケーブル組 2
1
47 401-79225 ELEC BANK LOW_SIDE PCB ASM
ELECバンク LOW_SIDE基板組
1
48 401-69005 BANK CABLE (1_2 - LOW CN3) ASM
バンク ケーブル組
1
49 401-69006 BANK CABLE (3 - LOW CN4) ASM
バンク ケーブル組
1
50 401-69010 BANK CABLE (7_8 - LOW CN5) ASM
バンク ケーブル組
1
51 401-69011 BANK CABLE (9 - LOW CN6) ASM
バンク ケーブル組
1
52 401-69012 BANK CABLE (13_14 - LOW CN7) ASM
バンク ケーブル組
1
53 401-69013 BANK CABLE (15 - LOW CN8) ASM
バンク ケーブル組
1
54 401-69014 BANK CABLE (19_20 - LOW CN9) ASM
バンク ケーブル組
1
55 401-69015 BANK CABLE (21 - LOW CN10) ASM
バンク ケーブル組
1
56 401-69016 BANK CABLE (25_26 - LOW CN11)
バンク ケーブル組
1
57 401-69017 BANK CABLE (27 - LOW CN12) ASM
バンク ケーブル組
1
58 401-69018 BANK CABLE (31_32- LOW CN13) ASM
バンク ケーブル組
1
59 401-69019 BANK CABLE (33- LOW CN14) ASM
バンク ケーブル組
1
60 401-69020 BANK CABLE (37_38- LOW CN15) ASNM
バンク ケーブル組
1
61 401-69021 BANK CABLE (39- LOW CN16) ASM
バンク ケーブル組
1
62 HB-0012500-20 RELAY
リレーソケット
1
63 401-81730 FIBER SENSOR
ファイバーセンサ
2