雅马哈串行编码器电池错误的解决方案.pdf - 第8页

对于驗工程师 粵 YAMAHA 服务资讯 5 更换串行编码器电池 5.1 更換零件 項据受影响的电池状选择以下 & ~  ^ 牛 . 要件号 LA - M 459 X - 0 零件名称 评论 CTTi 电池坦件总成 K 1 个 獅电鹽 1 理电池 电池 KCA " M 53 G { H ) _ 1 个 5.2 更换程序 机器电源关  时 . 请更換裡电池 . 连接电池 在打开机器并执行原点复归之前 , 请先插入连接…

100%1 / 8
对于服务工程师
服务资讯
YAMAHA
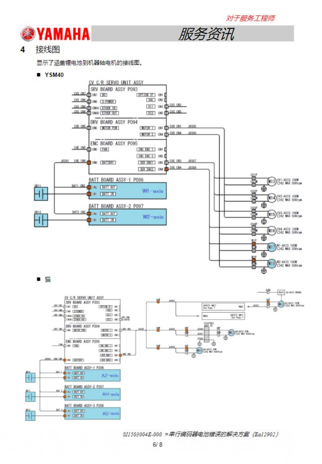
4
显示了涵盖浬电池到扒器轴电机的接线匿
s
YSM
40
I
V
V
I
IS
1
1
L
.
f
GV
G
SRV
mm
ASSY
P
093
I
S
:
in
on
ran
-
TL
[
|
jm
^
[
J
nrm
}
_
m
i
083
A
J
I
>
:
hi
f
j
[
F
mi
.
1
*
6
L
1
SSIJJCU
DRV
BOARD
ASSY
POM
a
&
(
)
og
i
lOTai
i
mi
CHL
cus
cm
cm
CHI
wi
[
y
3
H
[
>
I
»
JM
]
I
I
1
EMC
~
B
(
)
AFD
ASSY
<
(
*
:
-
um
mrj
W
TV
1
011
[
OKI
r
^
Fwi
mj
BUM
prt
go
-
xm
®
mnw
\
I
^
I
-
IV
.
BAtt
6
QW
ASSY
I
PQ
%
,
CV
1
U
|
£
1
ffit
!
aiz
HJE
VXam
I
>
L
-
rjf
A
1
«
.
[
BAJT
>
JT
]
Hi
W
1
axt
&
ON
LMIT
J
J
'
-
v
?
ul
$
i
<
ni
RM
HSrm
:
«
BATT
BOARD
ASSY
-
2
P
097
HL
L
:
H
*
TT
JJ
1
j
Hf
W
2
-
dJKi
«
m
i
|
1
$
10
»
l
W
42
I
m
4
^
»
ii
mm
Dr
c
^
SWVP
jin
ASST
it
MM
4
D
USf
P
?
0
]
ink
]
w
f
|
n
-
*
^
<
3
*
1
rr
T
^
ri
ffLT
ryrrwT
'
}
_
]
I
SO
Hi
I
EOD
w
!
urn
i
*
i
MaA
rmr
ir
4
Ef
f
-
II
DW
Hm
>
«
04
x
i
i
-
Jji
m
~
i
m
ii
»
M
.
t
IKt
'
I
i
ati
[
i
w
EK
tGifiD
mi
ras
^
_
HT
1
H
-
rwr
^
-
n
K
frwi
mi
|
|
*
J
0
^
J
¥
^
imxi
T
-
1
[
EISC
A
V
imm
A
/
-
^
m
KMmrimL
AK
KH
M
抑咜抑
!
^
*
1
[
Else
-
*
*
CE
^
IB
SIJ
503004
E
^
000
二皋行编码器电浊镛误的解央方案
(
Eal
902
)
6
/
8
对于服务工程师
YAMAHA
服务资讯
YSM
20
«
ST
-
!
<
I
QD
r
y
>
»
p
_
®
應迎論
rmm
cm
-
m
am
匪腳
u
rPI
m
T
TOM
i
^
TTI
»
*
[
^
-
*
*
_
me
«
11
IBt
L
m
'
tS
*
m
rad
m
*
m
IMIKII
ranci
*
MM
)
m
uae
ii
«
^
4
,
J
3
E
flf
:
H
StPVll
IHIIT
*
sa
-
i
Sft
VMO
(
LiSi
w
Q
rl
^
JISLJLAti
.
-
J
)
_
:
rtr
~
p
~
w
am
A
»
R
*
T
,
-
Bwn
-
ci
^
OHO
*
rue
S
>
MI
u
*
PC
4
U
men
.
a
m
|
u
*
*
"
^
*
-
v
hoi
i
.
r
'
.
i
i
ii
^
1
'
i
"
i
r
W
1
-
MB
|
«
H
-
i
PLjTO
-
2
FV
32
LlCl
.
CI
r
ir
^
TI
m
m
*
m
M
m
mm
»
rsi
^
:
n
q
PTM
EH
HIM
言年党
CV
C
R
SRV
B
(
SERVO
glT
ASST
DARO
mr
pm
m
or
u
cr
i
m
CHI
t
:
TJfJE
Id
:
CVS
QG
l
\
P
r
[
fm
^
Cl
Jc
rumw
\
rrr
^
wi
rgiri
CK
DRV
BOARD
ASSY
P
094
'
w
C
]
LK
.
=
~
irr
MU
I
wa
j
aw
£
ENTBOARD
ASSY
P
095
aE
r
;
ac
f
j
an
l
X
-
15
T
i
;
^
c
m
:
:
i
[
£
^
©
i
sa
HE
I
i
A
:
|
}
«
-
«
SS
IVX
H A
_
cw
[
BAIT
BOARD
ASSY
P
096
-
-
W
tlKISa
S
11
S
0
S
004
E
-
0
O
0
二串行编码器电浊错误的解央方案
(
Eal
2902
)
7
/
8
对于驗工程师
YAMAHA
服务资讯
5
更换串行编码器电池
5.1
更換零件
項据受影响的电池状选择以下
&
~
^
.
要件号
LA
-
M
459
X
-
0
零件名称
评论
CTTi
电池坦件总成
K
1
獅电鹽
1
理电池
电池
KCA
"
M
53
G
{
H
)
_
1
5.2
更换程序
机器电源关
.
请更換裡电池
.
连接电池
在打开机器并执行原点复归之前
请先插入连接器
1
步开窟关
的机器
1
步骠
2
取下的盖上的涅电池通过松开安裝螺丝的所述盖与一个
十字
41
丝刀或六角板手
1
有关理电池的位蛋
请参阅
~
2
串行编码器电池的布局
'
歩戥
3
使用剪钳或类似工具翦下并卸下固走电池的塑抖扎带
妇果要
M
痪电池组件
请过此步菝
=
步翳
4
断开的裡电池
_
连接亂
单独更经电浊时
请新开
^
CNr
连接器上的电池电什
么时候
更换电浊组件
.
斷开
=
CN
2
_
:
S
接器上的电池电缆
然后开
电池板
,
然后拆下整个电池适件
=
步驟
5
安装的新的逄窗电尥的反向顺序的步篮
2
6
步打开上的机器
:
在机器启进过程中
出现蓿误消息
:
_
Ea
12902
'
忽培该消烏弁
7
步执行的回归到原点的过程
步骤
&
连接的电池在吴连接器
-
步睽
9
重新启动的抓器和符合该设有错误消皂出现
歩睽
10
重新安裝的盖子上的涅电池
ms
请垄照当胞立规正确处理度旧电油
SJ
1503004
E
.
OO
0
=
蓽行
_
码器电油镳误的解决方
g
(
Eal
902
)
8
/
8