5M-1752-003w_G5S - 第154页
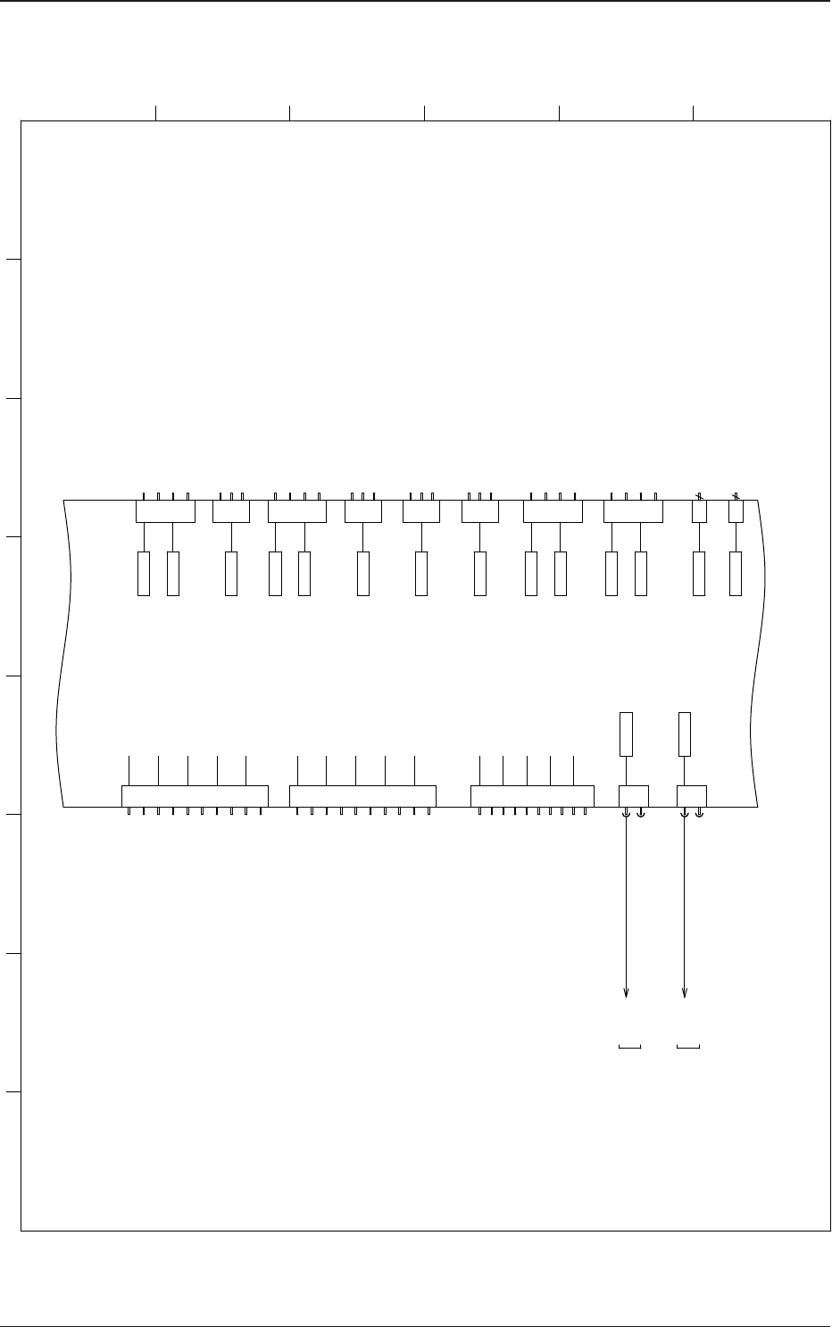
4-31 5OM-1752 1305-001-(31010WD---1008) I/O 线路板 U01 连接电路 8 1 2 3 4 5 6 7 8 A B C D E F U01 IO PCB 2 1 CN1 1 ID1 Di06 Haed InterLock(B1)Real 2 1 CN12 2 1 CN14 Haed InterLock(B2)Real Tray InterLock(B2)Real ID1 Di07 ID1 Di0…

4-30
5OM-1752
1305-001-(31010WD---1007)
I/O 线路板 U01 连接电路 7
1 2 3 4 5 6 7 8
A
B
C
D
E
F
U01
IO PCB
1
2
3
4
1
2
3
CN41
CN33
ID6 Di12
ID6 Do08
Reserve IO
ID6 Do09
CN37
CN42
1
2
3
4
1
2
3
CN34
ID6 Di13
ID6 Do10
ID6 Do11
CN38
CN35
CN36
ID6 Di15
1
2
3
4
1
2
3
4
Coplanarity Power OFF
ID6 Do13
ID6 Do14
Coplanarity Measurement
Start-up (B1)
Coplanarity Measurement
Start-up (B2)
ID6 Do15
Coplanarity Extension
Switching
ID6 Do12
3
2
1
6
5
4
9
8
7
10
3
2
1
6
5
4
9
8
7
10
CN40
ID6 Di14
CN39
2P
2P
24A3
24A3
24A3
24A3
24A3
24A3
24A3
24A3
24A3
24A3
24A1
24A1
24A6
10
24A1
24A1
24A6
10
24A1
24A1
24A1
24A1
10
CN27
1
2
3
4
5
6
7
8
9
2
CN51
1
2
CN52
1
Pick-up Error Component
Detection Power OFF (B1)
Pick-up Error Component
Detection Power OFF (B2)
B0514
B0515
ID5 Do14
ID5 Do15
[D-/06/1D]
[D-/06/8D]
B0514OFF
B0515OFF
24A3
24A3
24A2
24A2
24A2
24A2
24A2
Reserve IO
Reserve IO
Reserve IO
Reserve IO
Reserve IO
Out Port
Out Port
Out Port
Out Port
Out Port
Out Port
Out Port
Out Port
Out Port
Out Port
Out Port
Out Port
Out Port
Out Port
Out Port
1
2
3
ID2 Di14
CN47
24A6
10
1
2
3
ID2 Di15
CN50
24A6
10
Component Trash Box
Presence/Absence Check (Rear)
Component Trash Box
Presence/Absence Check (Front)
Reserve IO
Reserve IO

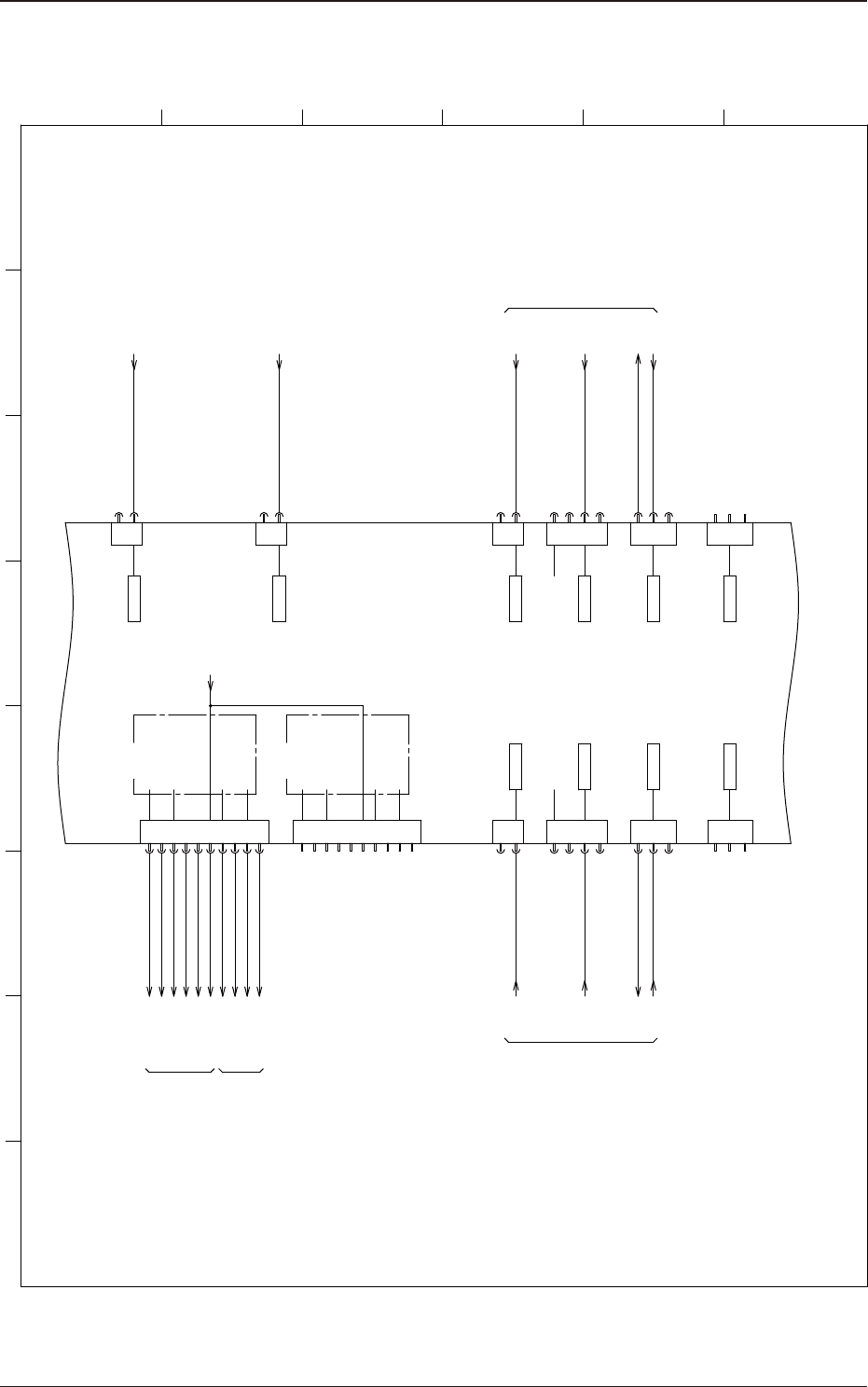
4-31
5OM-1752
1305-001-(31010WD---1008)
I/O 线路板 U01 连接电路 8
1 2 3 4 5 6 7 8
A
B
C
D
E
F
U01
IO PCB
2
1
CN11
ID1 Di06
Haed InterLock(B1)Real
2
1
CN12
2
1
CN14
Haed InterLock(B2)Real
Tray InterLock(B2)Real
ID1 Di07
ID1 Di09
CN8
1
2
3
4
5
6
7
8
9
10
CN9
1:EXSTP1
2:EXSTP2
47:EMI COM
[F-/02/7B]
U82DI (1CH)
[F-/02/7D]
U82DI (2CH)
3
2
1
CN44
ID4 Di06
X0114
X0108
Connection Check A (B1)
ID3 Di10
X0130
ID3 Di14
3
2
CN48
1
X0147
10
24A6
1
2
3
4 10
24A2
Connection Check B (B1)
CN30
10
24A6
24A3
24A3
10
24A3
24A3
24A3
24A3
10
24A3
24A3
ID1 Di08
2
CN13
1
X0113
10
Tray InterLock(B1)Real
512
648
10
540
from X30D1-B
[B-/06/5B]
Transfer INLK(A)
ID4 Di05
2
3 24A6
10
1
CN43
2
1
CN49
X0149
3
2
ID3 Di11
3
4
1
CN32
X0132
Connection Check
A (B2)
Connection Check
B(B2)
ID3 Di15
513
680
10
538
from X30D1-F
[B-/07/5B]
10
24A6
24A2
10
10
10
10
1
2
3
4
5
6
7
8
9
10
XY STP B1
XY STP B2
HEAD STP B1
HEAD STP B2
446
Stage1
XY STP B1
XY STP B2
HEAD STP B1
HEAD STP B2
446
Stage2
from U01-CN9:9
[D-/02/4F]
Out Port Out Port
23:COM1
48:COM2
22:EMI
1:EXSTP1
2:EXSTP2
23:COM1
48:COM2
from U02-CN20
[D-/10/2E]
from U02-CN23
[D-/10/7E]
HEAD1 INLK
HEAD2 INLK
Transfer INLK(B)

4-32
5OM-1752
1305-001-(31010WD---1009)
I/O 线路板 U01 连接电路 9
1 2 3 4 5 6 7 8
A
B
C
D
E
F
CN1
U01
IO PCB
LVDS UP
[F-/03/7D]
from U85-DN
CN2
LVDS DN
CN3
LVDS T
CN4
LVDS T
CN5
LVDS T
CN7
LVDS T
1
2
3
4
5
6
GND
TCK
TDI
TMS
3.3V
TDO
CN60
CN6
LVDS T
X01C2
X01C4
1
2
3
4
5
6
7
8
X01C1
UP_RX+
UP_RX-
UP_TX+
SG
SG
UP_TX-
SG
SG
FG
RX+
RX-
TX+
SG
SG
TX-
SG
SG
[B-/07/1D]
to X30F
1
2
3
4
5
6
7
8
DN_RX+
DN_RX-
DN_TX+
SG
SG
DN_TX-
SG
SG
FG
RX+
RX-
TX+
SG
SG
TX-
SG
SG
1
2
3
4
5
6
7
8
T_RX+
T_RX-
T_TX+
SG
SG
T_TX-
SG
SG
FG
[D-/10/2B]
to U02-CN1
1
2
3
4
5
6
7
8
T_TX+
T_TX-
T_RX+
SG
SG
T_RX-
SG
SG
FG
RX+
RX-
TX+
SG
SG
TX-
SG
SG
1
2
3
4
5
6
7
8
T_TX+
T_TX-
T_RX+
SG
SG
T_RX-
SG
SG
FG
1
2
3
4
5
6
7
8
UP_RX+
UP_RX-
UP_TX+
SG
SG
UP_TX-
SG
SG
FG
1
2
3
4
5
6
7
8
UP_RX+
UP_RX-
UP_TX+
SG
SG
UP_TX-
SG
SG
FG