5M-1752-003w_G5S - 第174页
4-51 5OM-1752 1305-001-(31010WR---1006) U95 连接电路 4 1 2 3 4 5 6 7 8 9 10 11 12 13 14 15 16 17 18 19 20 21 22 23 24 +52V N.C +52V +52V NC +52V +52V +52V +52V 31 32 33 34 35 36 37 38 39 40 41 42 +52V +52V +52V +52V 25 26 27…

4-50
5OM-1752
1305-001-(31010WR---1005)
U95 连接电路 3
1
2
3
4
5
6
7
8
9
10
11
12
13
14
15
16
17
18
19
20
21
22
23
24
+52V
N.C
+52V
+52V
+52V
+52V
+52V
+52V
31
32
33
34
35
36
37
38
39
40
41
42
+52V
+52V
+52V
+52V
25
26
27
28
29
30
+52V
+52V
43
44+52V
45
46
47
48
49
50
GND
+52V
+52V
9
10
11
12
13
14
15
16
17
18
19
20
21
22
23
24
25
26
27
28
29
30
1
2
3
4
5
6
7
8
+52V
+52V
+52V
+52V
+52V
+52V
N.C
E191 (1)
1
2
3
4
5
+52V
2
1
+52V
E192 (1)
E193 (1)
1-XE192
1-XE193
1-XE191
X9505
CN5
OUT1-1
OUT1-2
OUT1-3
OUT1-4
OUT1-5
OUT1-7
OUT1-9
OUT1-11
OUT1-13
OUT1-15
OUT1-21
OUT1-23
OUT1-25
OUT1-27
OUT1-17
OUT1-18
OUT1-19
OUT1-20
OUT1-29
OUT1-30
N.C
N.C
N.C
N.C
N.C
N.C
N.C
N.C
N.C
N.C
N.C
N.C
N.C
N.C
N.C
N.C
N.C
N.C
N.C
N.C
N.C
N.C
N.C
N.C
N.C
N.C
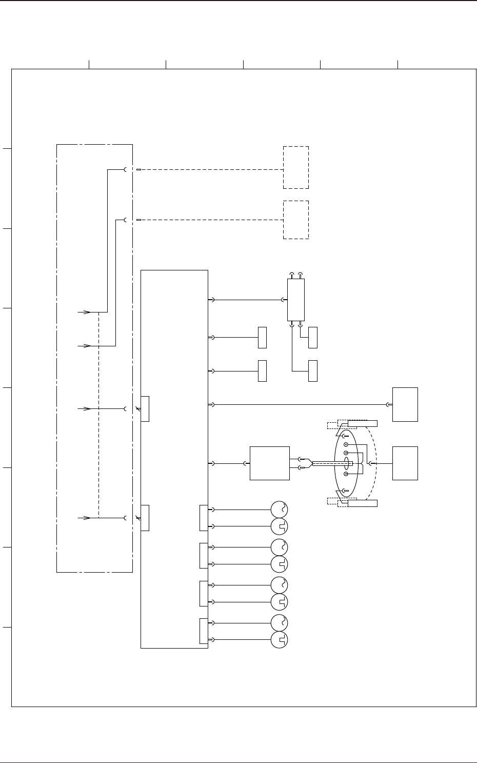
U95
LED Light Control PCB
1 2 3 4 5 6 7 8
A
B
C
D
E
F
Base Mark (Rear)
(Back Lighting(Rear Left))
Component Recognition
Ring Lamp 1
(Back Lighting(Rear Right))
(Back Lighting(Front Left))
(Back Lighting(Front Right))
Upper Reflection Lighting(Rear)
Upper Reflection Lighting(Front)
Middle Reflection Lighting(Rear)
Middle Reflection Lighting(Front)
Upper Reflection(Rear)
Upper Reflection(Front)
BGA Upper Lighting(Rear)
BGA Upper Lighting(Front)
BGA Rower Lighting(Rear)
BBGA Rower Lighting(Front)
Coaxial Lamp(Rear)
Coaxial Lamp(Left)
Coaxial Lamp(Fropnt)
Coaxial Lamp(Light)
Base Mark Lamp(Front)
Base Mark Lamp 1A
Component Recognition
Coaxial Lamp 1

4-51
5OM-1752
1305-001-(31010WR---1006)
U95 连接电路 4
1
2
3
4
5
6
7
8
9
10
11
12
13
14
15
16
17
18
19
20
21
22
23
24
+52V
N.C
+52V
+52V
NC
+52V
+52V
+52V
+52V
31
32
33
34
35
36
37
38
39
40
41
42
+52V
+52V
+52V
+52V
25
26
27
28
29
30
+52V
+52V
43
44+52V
45
46
47
48
49
50
GND
+52V
+52V
9
10
11
12
13
14
15
16
17
18
19
20
21
22
23
24
25
26
27
28
29
30
1
2
3
4
5
6
7
8
+52V
+52V
+52V
+52V
+52V
+52V
N.C
E191 (2)
1
2
3
4
5
+52V
2
1
+52V
E192 (2)
E193 (2)
2-XE192
2-XE193
2-XE191
X9506
CN6
OUT2-1
OUT2-2
OUT2-3
OUT2-4
OUT2-5
OUT2-7
OUT2-9
OUT2-11
OUT2-13
OUT2-15
OUT2-21
OUT2-23
OUT2-25
OUT2-27
OUT2-17
OUT2-18
OUT2-19
OUT2-20
OUT2-29
OUT2-30
N.C
N.C
N.C
N.C
N.C
N.C
N.C
N.C
N.C
N.C
N.C
N.C
N.C
N.C
N.C
N.C
N.C
N.C
N.C
N.C
N.C
N.C
N.C
N.C
U95
LED Light Control PCB
1 2 3 4 5 6 7 8
A
B
C
D
E
F
Base Mark (Rear)
(Back Lighting(Rear Left))
Component Recognition
Ring Lamp 2
(Back Lighting(Rear Right))
(Back Lighting(Front Left))
(Back Lighting(Front Right))
Upper Reflection Lighting(Rear)
Upper Reflection Lighting(Front)
Middle Reflection Lighting(Rear)
Middle Reflection Lighting(Front)
Upper Reflection(Rear)
Upper Reflection(Front)
BGA Upper Lighting(Rear)
BGA Upper Lighting(Front)
BGA Rower Lighting(Rear)
BBGA Rower Lighting(Front)
Coaxial Lamp(Rear)
Coaxial Lamp(Left)
Coaxial Lamp(Fropnt)
Coaxial Lamp(Light)
Base Mark Lamp(Front)
Base Mark Lamp 1A
Component Recognition
Coaxial Lamp 2

4-52
5OM-1752
1305-001-(31011WM---1001)
高速安装头模块图
1 2 3 4 5 6 7 8
A
B
C
D
E
F
J1
Valve 1
15 Nozzle head
U37
Slip Ring
U06
IO PCB
PWR HSIO
Valve 15
Bad board
reject sensor
PCB height
detection sensor
OptionOption
X10421
SIGPW
U03
Side View
U04
Side View
PW SIG & DIO
3
M
CN6
SSG
XIB XIH
3
M
CN5
SSG
3
M
CN4
SSG
3
M
CN3
SSG
U07
Connector PCB
CN7 CN11
Y0707 Y0711
Air blow
HL Point Detection
B0502
NS Position
Detection
B0503
NLInter Lock
CN9CN8
U05
Light PCB
X10422
CN10
Connector PCB
CN1 CN2
20P 44P
X0702X0701
Robot Cable
XIB XIH
G5S Main Machine PH
M32
NS
M33
HL
M34
NL
M31
DD
Camera