5M-1752-003w_G5S - 第178页
4-55 5OM-1752 1305-001-(3101 1WM---1004) I/O 线路板 U06 连接电路 1 2 3 4 5 6 7 8 A B C D E F U06 IO PCB 2 1 X0615 X10421:1 X10421:2 R BK TP1 TP2 TP3 TP5 TP4 TP6 TP7 TP8 TP9 GND IN DC5V U04 Y W PK X0401 :2 :1 :3 Side View Light …

4-54
5OM-1752
1306-002A(31011WM--1003)
高速安装头部电路 2
1 2 3 4 5 6 7 8
A
B
C
D
E
F
PT
S_RXD-
SHD
S_RXD+
GND
S_TXD+
S_TXD-
DC24V
1
2
3
4
5
6
7
CN8
CN2
1
2
3
4
5
6
7
8
9
10
11
12
13
14
15
16
17
18
19
20
21
22
23
24
25
26
27
28
29
31
32
33
34
35
36
37
38
39
30
40
41
42
43
44
MRR_1
P5G
MR_1
P5
MRR_2
MR_2
MRR_3
MR_3
MRR_4
MR_4
BAT
S_TXD+
S_TXD-
S_RXD+
S_RXD-
EXPOSURE
NL_INTLK
NS_ORGN
HL_ORGN
AIR_BROW
I2C_CTRL_RXD-
I2C_CTRL_TXD+
I2C_CTRL_TXD-
I2C_CTRL_RXD+
DAT_TXD+
DAT_TXD-
8V
U07
Connector PCB
1
2
3
4
5
6
PT
2
1
PT PT
3
4
1
2
1
2
3
4
5
6
1
2
3
(+)
(-)
L.ON
D.ON
1
2
3
(+)
(-)
L.ON
D.ON
1
2
3
1
2
3
U05
Connector PCB
GND
DC24V
NL_INTLK
NS_ORGN
U37
Slip Ring
1
2
3
4
5
6
1
2
3
4
5
6
9
10
7
8
11
CN1
U03
Side View
1
2
3
4
5
6
7
8
9
10
11
Camera
DC8V
GND
FG
DAT_TXD-
S.GND
I2C_CTRL_RXD-
DAT_TXD+
I2C_CTRL_RXD+
I2C_CTRL_TXD-
I2C_CTRL_TXD+
EXPOSURE
12
(+)
(-)
L.ON
D.ON
A
C
B
24A6
AIR_BROW
1
2
10
24A6
HL_ORIGN
1
2
3
B0503
B0502
B0711
Y0707
X0707
X0711
X0710
X0709
X0708
CN9
CN10
CN11
X3701
X0501
X0301
X0503
X0502
X10421
X10422
CN2
CN3
CN4
CN1
CN5
CN7
:TP2
:TP1
:TP8
:TP9
1
2
3
CN12
1
2
3
CN13
1
2
3
CN14
1
2
3
CN15
1
2
3
CN16
1
2
3
CN17
1
2
3
CN18
DC50V
DO
DO
U07
Connector PCB
to U06-TP
[M-/04/7C]
(-)
(+)
N.C
N.C
N.C
N.C
N.C
S.GND
N.C
SW1
1 8
2 7
3 6
4 5
24A6
12
J1
BK
R
GR
BL
:TP6
:TP7
O
Y
Not Used
Not Used
Not Used
Not Used
Not Used
Not Used
Not Used
HEAD Connection Check
HL Origin Detection
NLInter Rock
NS Position Detection
Center shaft
Coupling
Air blow

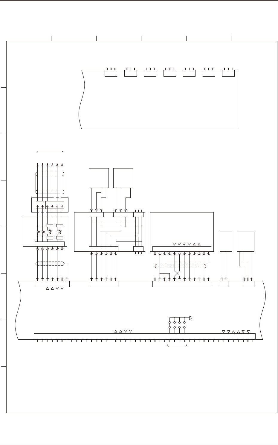
4-55
5OM-1752
1305-001-(31011WM---1004)
I/O 线路板 U06 连接电路
1 2 3 4 5 6 7 8
A
B
C
D
E
F
U06
IO PCB
2 1
X0615
X10421:1
X10421:2
R
BK
TP1
TP2
TP3
TP5
TP4
TP6
TP7
TP8
TP9
GND
IN
DC5V
U04
Y
W
PK
X0401
:2
:1
:3
Side View Light PCB
BR
W
V
X10422:1
X10422:2
X10422:3
X10422:4
O
Y
GR
BL
2 1
X0614
2 1
X0613
2 1
X0612
2 1
X0611
2 1
X0610
2 1
X0609
2 1
X0608
2
1
X0607
2 1
X0606
2 1
X0605
2 1
X0604
2 1
X0603
2 1
X0602
2 1
X0601
CN1
CN2
CN3
CN4
CN5
CN6
CN7
CN8
CN9
CN10
CN11
CN12
CN13
CN14
CN15
Y0615
Y0614
Y0613
Y0612
Y0611
Y0610
Y0609
Y0608
Y0607
Y0606
Y0605
Y0604
Y0603
Y0602
Y0601
from U37
[M-/03/6A]
from U37
[M-/03/6A]
STLT_HD2

4-56
5OM-1752
1305-001-(31012WN---1001)
单程搬送模块图
1 2 3 4 5 6 7 8
A
B
C
D
E
F
A11
Stepping Motor Driver
M45 M46
NA_BL NA_BR
MM
Connection destination with the back-up OP mounted
XAE2CH XAE_CT
CN1 CN5
U85-2CH
N1 N2
AE-LINK
24A6
48D
Transfer Section
Load Sensor
Servo Motor AMP
A63B
XAE2CH XAE_CT
Backup Base OP
Single Transfer Unit
POWER
CN10
XCV-L
DC24,48V
A10
Stepping Motor Driver
M41 M42 M43 M44
NL_L NA_L NR_L NA_W
MMMM
X1X2
U08
IO PCB
Bundled Connector
XAE1CH XAE_CT
CN7 CN8 CN9 CN10
CN1
UP
CN2
DN
CN3
T
U85-T(X85T) X30C1-BU85-1CH
Servo Motor AMP
A63F
N1 N2
AE-LINK
24A6
48D
24A3
XCV-R
DC24,48V
POWER
CN6
HSIO
Transfer Section
Load Sensor
Transfer Section
Load Sensor