YS100_kjj_e - 第17页
Confidential & P roprietary P A G E 200V 208V 220V 240V 380 V 400V 416V N N 200V 208V 220V 240V 380 V 400V 416V N N V10 U10 V10 U10 V10 U10 V10 U10 V10 U10 V10 U10 V10 U10 N N N R2 R2 R2 R2 R2 R2 R2 S2 S2 S2 S2 S2 S2…

Confidential & Proprietary
PAGE
TCN24R
TCN28R
CN34
See Page 4
REAR(Right side)
TERMINAL BOARD ASSY
I/O CONVEYOR BOARD ASSY
See Page 5
CN3
ION CN3R
J0876
(FRONT ONLY SPEC.)
CN1
CN2
J0875
CN1 R J0874
CN3
CN1
CN2 J0873
CN1 F J0872
ION F ION R
REAR SAFETY COVER
FRONT SAFETY COVER
IONIZER A21
ION I/F BOARD ASSY P026
ION I/F BOARD ASSY P027
J0871 ION CN3R
ION CN3F
IONIZER A22
J0878
J0877
CC.V5
14
IONIZER ASSY(OPTION)
YS100

Confidential & Proprietary
PAGE
200V 208V 220V 240V 380V 400V 416V
N N
200V 208V 220V 240V 380V 400V 416V
N N
V10
U10
V10
U10
V10
U10
V10
U10
V10
U10
V10
U10
V10
U10
N N N R2
R2
R2
R2
R2
R2
R2
S2
S2
S2
S2
S2
S2
S2
T2
T2
T2
T2
T2
T2
T2
TM11:The selection of POWER SOURCE 1.7KVA
100V
100V
0V
0V
100V
100V
0V
0V
100V
100V
0V
0V
100V
100V
0V
0V
100V
100V
0V
0V
100V
100V
0V
0V
100V
100V
0V
0V
240V
0V
190V
200V
208V
220V
240V
0V
190V
200V
208V
220V
0V
100V
240V
0V
190V
200V
208V
220V
240V
0V
190V
200V
208V
220V
0V
100V
240V
0V
190V
200V
208V
220V
240V
0V
190V
200V
208V
220V
0V
100V
240V
0V
190V
200V
208V
220V
240V
0V
190V
200V
208V
220V
0V
100V
240V
0V
190V
200V
208V
220V
240V
0V
190V
200V
208V
220V
0V
100V
240V
0V
190V
200V
208V
220V
240V
0V
190V
200V
208V
220V
0V
100V
240V
0V
190V
200V
208V
220V
240V
0V
190V
200V
208V
220V
0V
100V
R2
S2
R2
S2
R2
S2
R2
S2
R2
S2
R2
S2
R2
S2
TC11:The selection of POWER SOURCE 1.5KVA(STD)/1.75KVA(with UPS)
240V
220V
208V
200V
190V
0V
240V
220V
208V
200V
190V
0V
240V
220V
208V
200V
190V
0V
240V
220V
208V
200V
190V
0V
240V
220V
208V
200V
190V
0V
240V
220V
208V
200V
190V
0V
230V
230V
230V
W
V
U
220V
220V
220V
240V
220V
208V
200V
190V
0V
240V
220V
208V
200V
190V
0V
240V
220V
208V
200V
190V
0V
240V
220V
208V
200V
190V
0V
240V
220V
208V
200V
190V
0V
240V
220V
208V
200V
190V
0V
230VW
V
U
240V
220V
208V
200V
190V
0V
240V
220V
208V
200V
190V
0V
240V
220V
208V
200V
190V
0V
240V
220V
208V
200V
190V
0V
240V
220V
208V
200V
190V
0V
240V
220V
208V
200V
190V
0V
230VW
V
U
240V
220V
208V
200V
190V
0V
240V
220V
208V
200V
190V
0V
240V
220V
208V
200V
190V
0V
240V
220V
208V
200V
190V
0V
240V
220V
208V
200V
190V
0V
240V
220V
208V
200V
190V
0V
230VW
V
U
240V
220V
208V
200V
190V
0V
240V
220V
208V
200V
190V
0V
240V
220V
208V
200V
190V
0V
240V
220V
208V
200V
190V
0V
240V
220V
208V
200V
190V
0V
240V
220V
208V
200V
190V
0V
230VW
V
U
240V
220V
208V
200V
190V
0V
240V
220V
208V
200V
190V
0V
240V
220V
208V
200V
190V
0V
240V
220V
208V
200V
190V
0V
240V
220V
208V
200V
190V
0V
240V
220V
208V
200V
190V
0V
230VW
V
U
230V
230V
220V
220V
220V
230V
230V
220V
220V
220V
230V
230V
220V
220V
220V
230V
230V
220V
220V
220V
230V
230V
220V
220V
220V
240V
220V
208V
200V
190V
0V
240V
220V
208V
200V
190V
0V
240V
220V
208V
200V
190V
0V
240V
220V
208V
200V
190V
0V
240V
220V
208V
200V
190V
0V
240V
220V
208V
200V
190V
0V
230VW
V
U
230V
230V
220V
220V
220V
W50
V50
U50
W50 W50 W50W50 W50 W50
V50
U50
V50
U50
V50
U50
V50
U50
V50
U50
V50
U50
CC.V5
15
POWER TRANSFORMER
YS100

Confidential & Proprietary
PAGE
LCD1
LCD2
LCD POWER
J0080
See Page 17
HA01
AC220V: DRIVE
AC220V
W50
U50
V50
4241
3433
J0009
J0052
J0054
J0054
30ΩJ
R1
R1
R1
J0055
0V48
0V48
XT31
0V48
MAX660V/22A
0V48
I/O HEAD BOARD ASSY P041
See Page6
POW/EMG CN1
A1
B1
A2
B2
A3
B3B3
A3
B2
A2
B1
A1
+24V
GND+24V
+48V
GND+48V
11
66
J0044J0043
5 5
2
3
4
3
2
4
J0055
2
4
2
4
33
1 1
H+48V
+48B+48V
+48V
EMERGENCY CIRCUIT
J0091
E3
E2
E1 J0003
QS11
MAX690V/25A
QF11 20A(x20)
MAX690V
NOTE:
Icu≧6KA(AC440V)
J0001
L3
L2
L1
L2
L3
T2
T1
T3
L1 T1
T2
T3 T1
S1
R1 L1
L2
L3 T3
T2
T1 R2
S2
T2
J0001
BRACKET MAIN SWITCH
dYTF(OPTION)
P013
DRIVER
CONVEYOR
DCN1
1
22
1
I/O CONVEYOR BOARD ASSY P025
NF11
MAX250V/10A
6
5
4
E E
1
2
3
J0047
P011
E4
E5
J0234
J0235
11
22
11
22
LCD1
LCD2
J0252
J0253
AC100V
AC100V:CONTROL
1
2
3
ACIN
J0042H+24V
1
2
1
2
See Page3-5
3
4
1
2
3
4
1
2
+24VF3
+24VC1
CN43
A6
B6
A6
B6
A1
B1
A2
B2
A3
B3
A4
B4
A5
B5
A1
B1
A2
B2
A3
B3
A4
B4
A5
B5
+24VF5
CN27
J0046
1
2
3
4
1
2
3
4
CN1
+24V
+24V2
BARCODE READER(OPTION)
1
2
1
2
J0235
A43
1
2
1
2
J0235
A43
REAR
FRONT
J0891
See Page2
J0119BUZZER
1
2
1
2
J0028
BUZZER
B10
A10
B9
A9
B8
A8
B7
A7
B6
A6
B5
A5
B4
A4
B3
A3
B2
A2
B1
A1
+12V
+5V
+24V
EXT.PWR
2/T1 +48V
4/T2
6/T35/L3
3/L2
1/L1+48A+48A
+
FG
N
L
U51
FG
V51
KM11
J0047
QF25 4A
(45℃3.5Amax)
CONV+24V+24A
FDR+24V
QF24 20A
(45℃17.5Amax)
+24B
J0093
600W 27A
GS22
0V24B
+24BJ0031
L
N
FG
V10
U11C
FG
+
-
-
+
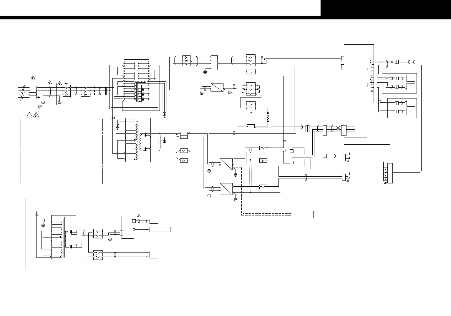
INTERCONNECTION DIAGRAM
See sATS,dYTF
TF+24V QF26
DRIVER
CONVEYOR
DCN1
1
22
1
POWER
MOTOR1
2
3
CONTROL BOX A1
J0092
1/L1
3/L2
6/T3
4/T2
2/T1
73 74
0V24A
+24A
J0046
+24V
QF23 12A
(45℃10.5Amax)
+24A+24A
+24A
KM12
MAX690V/6A
J0007
KM11A
CONV+24V CONV+24E
MAX660V/13A
U52
V52
W52 5/L3
U54
V54
W54
GS31 600W 7A
Peak 15.5A 10sec
0V48
-
220V
220V
220V
(3.3sq)
≧AWG12
UPS IN
UPS OUT
GB1
SIGNAL
UPS
At the UPS specification
TC11
J0753
U10
QF21
V10
XT21
CONTROL BOX (EXT POWER)
See Page 2
J0751
J0752
J0031
QF62 7A
V10
U10
J0026
J0027
240V
0V
190V
200V
208V
220V
J0019
J0018
S2
R2
J0069
J0070
U10A
V10A
QF61 15A
J0021
U10B
V10B
1.75kVA
240V
0V
190V
200V
208V
220V
0V
100V
0V
0V
100V
100V
V10B
U10B
V10
U10
J0022
U11C
High Voltage
*The charge mark is put on the place
that might be gotten an electric shock.
・Secondary side of UPS.
・Chemical capacity for motor power in
CONTROL BOX A1.
・On the front cover at CONTROL BOX A1.
・On the cover at the front right side.
・On the cover at the rear right side.
・On the cover at the rear center side.
・On the cover at the rear left side.
・On the left side of the base frame.
・On the right side of the base frame.
・Near the MAIN SW QS11.
・Between INCOMING SUPPLY TERMINAL BLOCKS XB11
and MAIN SW QS11.
・Lower of INCOMING SUPPLY TERMINAL BLOCKS XB11.
・Around J0001 harness.
Residual risk
when MAIN SW QS11 is OFF.
*
!
U11C
U11A
U11A
V10
V10
V10
XT21
MAX660V/22A
V10
V10
U10B
V10B
U10B
V10B
J0021
J0006
W52
V52
U52
W51
V51
U51
J0078
J0005
U51
V51
W51
U50
V50
W50
J0004
GS21
300W 14A
0V24A
0V24A
FG
N
L
+
+
-
-
J0023
FG
V10
U11A
QF21 7A
QF41 7A
J0022
J0026
J0027
TC11
See Page 12
240V
0V
190V
200V
208V
220V
100V
0V
220V
208V
200V
190V
0V
240V
100V
100V
0V
0V
1.5KVA
J0019
J0069
J0070
S2
R2
J0018
TM11
See Page 12
T2
R2
S2
1.7KVA
230V
230V
230V
N
0V
190V
200V
208V
220V
240V
0V
190V
200V
208V
220V
240V
0V
190V
200V
208V
220V
240V
0V
190V
200V
208V
220V
240V
0V
190V
200V
208V
220V
240V
0V
190V
200V
208V
220V
240V
U
V
W
J0075
J0076
J0077
J0017
J0016
J0020
J0015
J0014
J0013
J0012
J0011
J0010
XB11
MAX750V/40A
L1
L2
L3
PE
J0097
L3
L2
L1
QF31 set 5A
(4-6.3A)
Note : QF41 is not used at the UPS specification.
V10 V10
U11C
GS22 N
GS22 L
KM12A
CC.V5
16
POWER CIRCUIT
YS100