KE-2070_KE-2080_KE-2080R-Rev17 - 第157页
- 150 - NOTE( 注記 ) #01....FOR 2070E,20 80E,2080RE 2070 E,2080 E,2080 RE 用 #02....FOR 2 080,2080R 2080,2080 R 用 #03....REFER TO THE LAST PAGE 最終ページのマシン Rev 管理表を 参照下さい。 M/C REV CHART. #04....FOR 2 080,2080R 2080,2080 R 用 (…

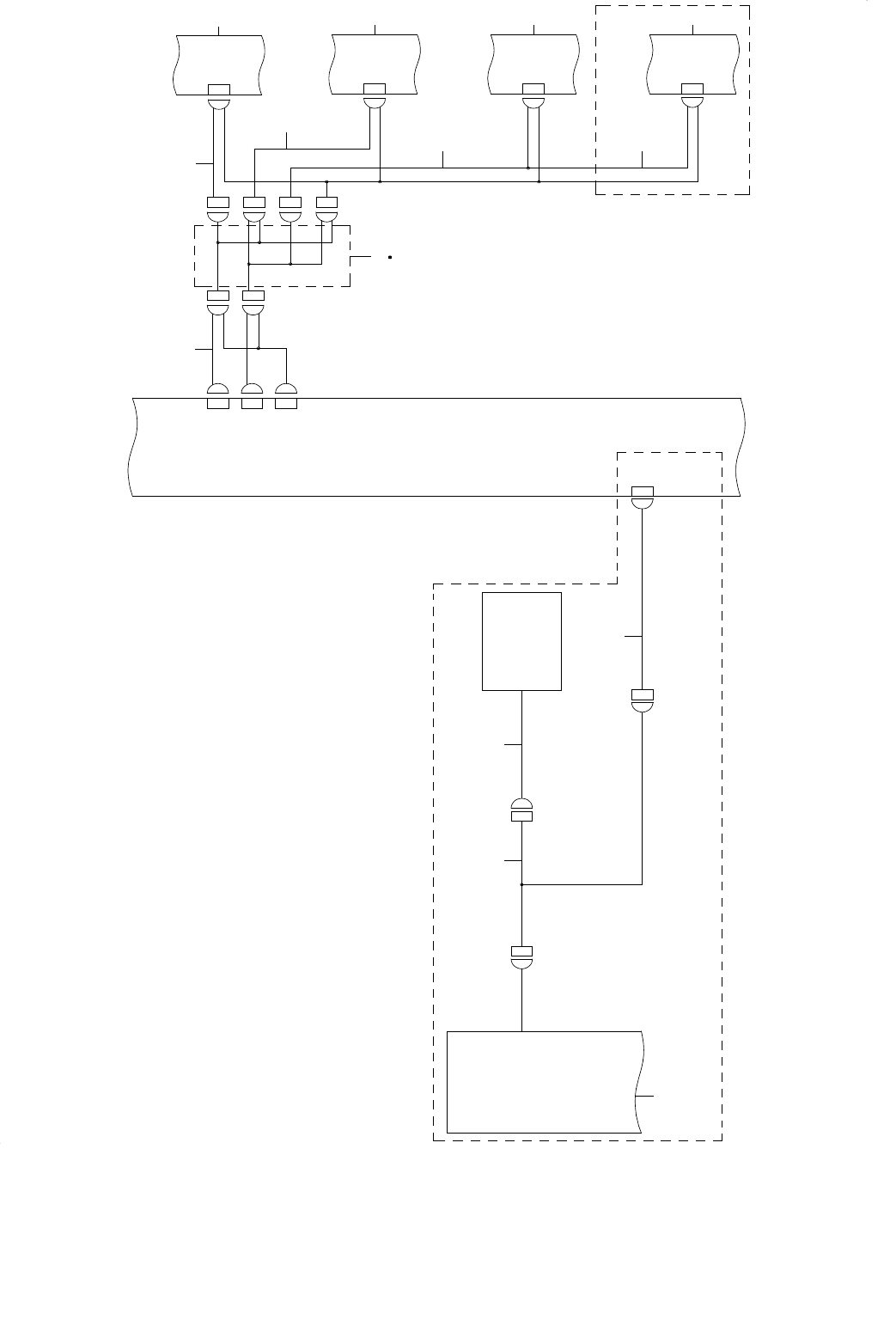
- 149 -
75. SYSTEM DIAGRAM (ZT POWER)
SYSTEM DIAGRAM(ZT POWER)
ONLY KE-2080
CN098
CN033
CN032
5-3A
5-2A
5-1A
XY BEAR CABLES(E)
XY BEAR CABLES
CN098
CN033
CN214
CN213
CN212
ZTACNP1
CN202
CN211
2-4B
CNP1
ZTA SERVO
AMP(2/5)
MR-MD100
CN201CN032
ZTDCNP1
ZTCCNP1
ZTBCNP1
5-4A
2-5B
ZTC SERVO
AMP(2/5)
MR-MD100
CNP1
2-5B
2-4B
ZTD SERVO
AMP(2/5)
MR-MD100
CNP1
CNP1
ZTB SERVO
AMP(2/5)
MR-MD100
1-4D
POWER UNIT
(3/13)
7-1D
SCS OPTION WIRING
CN016 CN016
CN056
BARCODE
READER
BR
CTRL UNIT
2CH SERIAL
COMMUNICATION
BOARD
EXT1
COM1
14
13
15
8
1
6
7
2
34
5
10 11 9
18-2C
12

- 150 -
NOTE( 注記 ) #01....FOR 2070E,2080E,2080RE 2070 E,2080 E,2080 RE 用
#02....FOR 2080,2080R 2080,2080 R 用
#03....REFER TO THE LAST PAGE 最終ページのマシン Rev 管理表を参照下さい。
M/C REV CHART.
#04....FOR 2080,2080R 2080,2080 R 用
(REFER TO THE LAST PAGE (最終ページのマシン Rev 管理表を参照下さい。)
M/C REV CHART.)
REF.NO NOTE PART NO D E S C R I P T I O N
品 名
Qty
1 400-45430 ZT PWR CABLE ASM A
ZTパワーケーブル組A
1
2 400-45431 ZT PWR CABLE ASM B
ZTパワーケーブル組B
1
3 400-45432 ZT PWR CABLE ASM C
ZTパワーケーブル組C
1
4
#02
400-45433 ZT PWR CABLE ASM D
ZTパワーケーブル組D
1
5
#03
401-55289 4AXIS SERVO AMP
4軸一体型サーボアンプ
1
6 400-58385 XY BEAR CABLES ASM
XYベアケーブル組
1
7
#01
400-59779 XY BEAR CABLES ASM(E)
XYベアケーブル組(E)
1
8 400-45429 ZT PWR RELAY CABLE ASM
ZTパワーリレーケーブル組
1
9
#04
401-55289 4AXIS SERVO AMP
4軸一体型サーボアンプ
1
10
#04
401-55289 4AXIS SERVO AMP
4軸一体型サーボアンプ
1
11
#04
401-55289 4AXIS SERVO AMP
4軸一体型サーボアンプ
1
12 401-35433 8-PORT COM BOARD
8−PORT COMボード
1
13 400-28458 BARCODE READER CABLE ASM
バーコードリーダケーブル組
1
14 HX-0061000-00 BARCODE READER
バーコードリーダ
1
15 400-52723 SCS POWER CABLE ASM
エスシーエスパワーケーブル組
1

- 151 -
76. SYSTEM DIAGRAM (Z MOTOR)
SYSTEM DIAGRAM(Z MOTOR)
CN2A
CN2B
CN2C
CN2D
CN2A
CN2B
CN2C
CN2D
CN2A
CN2B
CN2C
CN2D
ID
3
ID
2
ID
1
ID
0
CN2A
CN2B
CN2C
CN2D
6-2C6-2B6-2B6-2A
ONLY KE-2080
CN2C
CN2B
CN2A
CNP2D
CNP2C
CNP2B
T7 MOTOR
HC-BH0336LW-S4
CNP2A
Z7 MOTOR
HC-BH0336LW-S4
4-5C
CN2D
ZTD SERVO
AMP(3/5)
MR-MD100
CN2C
CN2B
CN2A
CNP2D
CNP2C
CNP2B
T6
MOTOR
HC-BP0136D-S1
Z6 MOTOR
HC-BH0336LW-S4
T5
MOTOR
HC-BP0136D-S1
CNP2A
Z5 MOTOR
HC-BH0336LW-S4
4-5C
CN2D
ZTC SERVO
AMP(3/5)
MR-MD100
CN2C
CN2B
CN2A
CNP2D
CNP2C
CNP2B
T4
MOTOR
HC-BP0136D-S1
Z4 MOTOR
HC-BH0336LW-S4
T3
MOTOR
HC-BP0136D-S1
CNP2A
Z3 MOTOR
HC-BH0336LW-S4
4-5B
CN2D
ZTB SERVO
AMP(3/5)
MR-MD100
CN2C
CN2B
CN2A
CNP2D
CNP2C
CNP2B
T2
MOTOR
HC-BP0136D-S1
Z2 MOTOR
HC-BH0336LW-S4
T1 MOTOR
HC-BP0136D-S1
CNP2A
Z1 MOTOR
HC-BH0336LW-S4
4-5B
CN2D
ZTA SERVO
AMP(3/5)
MR-MD100
1
6
11
16
2345
10987
12 13 14 15
1817