KE-2070_KE-2080_KE-2080R-Rev17 - 第189页
- 182 - NOTE( 注記 ) #01....FOR 2080E 2080 E 用 REF.NO NOTE PART NO D E S C R I P T I O N 品 名 Qty 1 400-66952 OCC LIGHT L CABLE ASM OCCライトLケーブル組 1 2 400-66947 HEAD RELAY PCB ASM ヘッドリレー基板組 1 3 400-66953 OCC OPASS L CABLE ASM…

- 181 -
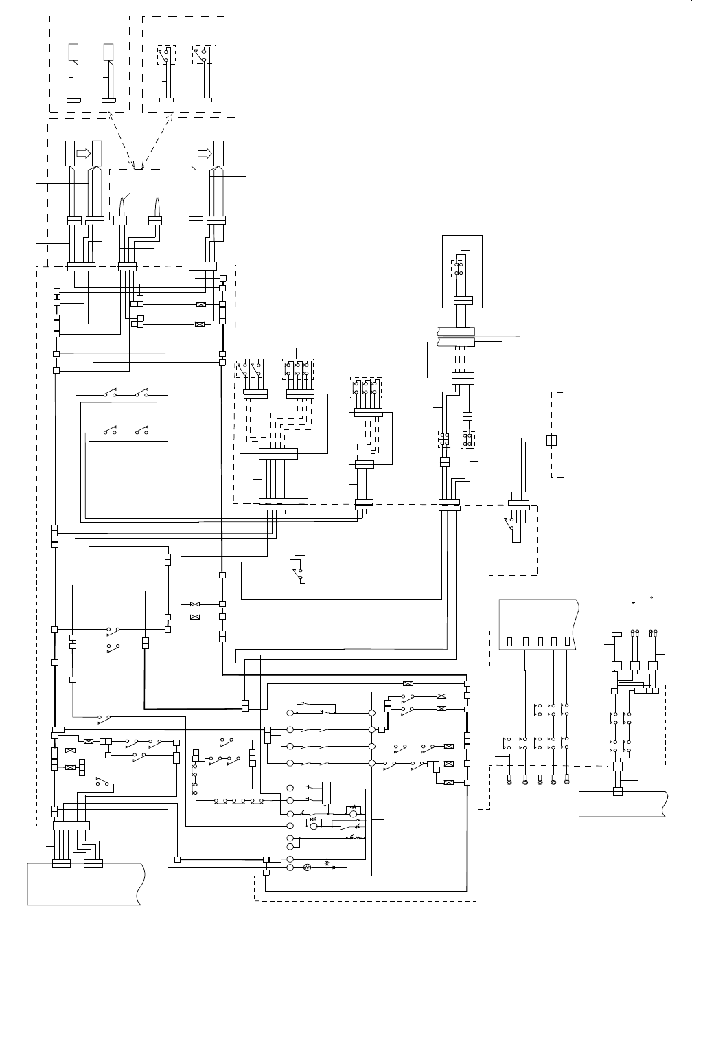
91. SYSTEM DIAGRAM (SOLDER REC OPTION)
SYSTEM DIAGRAM(SOLDER REC OPTION)
CN1
OCC-A LIGHT PCB
ASM(OPASS_R)
CN1
OCC-C LIGHT
PCB ASM
CN1
OPASS(R)
OCC2(R)
OCC-A LIGHT PCB
ASM(STD)
OCC1(R)
H/S-36 H/S-38CN38CN36
CN1
OCC-A LIGHT PCB
ASM(OPASS_L)
CN1
OCC-C LIGHT
PCB ASM
CN1
GX-6 2080(E)
CN824CN4
HEAD RELAY PCB
ASM(2/2)
H/S-35
OPASS(L)
OCC2(L)
OCC-A LIGHT PCB
ASM(STD)
H/S-37CN37CN35
HEAD RELAY PCB
ASM(1/2)
OCC1(L)
CN811
CN823
HEAD MAIN
PCB ASM
CN11
CN3
5
1
36
2
7
4

- 182 -
NOTE( 注記 ) #01....FOR 2080E 2080 E 用
REF.NO NOTE PART NO D E S C R I P T I O N
品 名
Qty
1 400-66952 OCC LIGHT L CABLE ASM
OCCライトLケーブル組
1
2 400-66947 HEAD RELAY PCB ASM
ヘッドリレー基板組
1
3 400-66953 OCC OPASS L CABLE ASM
OCC OPASS Lケーブル組
1
4
#01
400-66954 OCC LIGHT R CABLE ASM
OCCライトRケーブル組
1
5 400-90481 HEAD MAIN PCB ASM
ヘッドメイン基板組
1
6
#01
400-66955 OCC OPASS R CABLE ASM
OCC OPASS Rケーブル組
1
7 400-01982 OCC A LIGHT P.C.B ASM
OCC 角度照明基板組
1

- 183 -
92. SYSTEM DIAGRAM (SAFETY UNIT)
SYSTEM DIAGRAM(SAFETY UNIT)
(blue)
(blue )
(yellow)
R_AR
F_AR
Standard vers ion
Non-stop operation
version only (option)
Non-stop operation
version only (option)
HOD
COVER OPEN SW(F)
COVER OPEN SW(R)
CN707
OPERATION SW PCB
OPERATION PCB
Non-stop operat ion versio n (option)
Overall Feeder Exchange Tro lley version(option)
(RBUP)
R_BUP
F_BUP
3
1
2
3
1
2
(FBUP)
RBUP
3
1
2
RL BK UP
COM
NO
3
1
2
FBUP
FL BK UP
NO
COM
3
1
2
3
1
2
RBUP
FBUP
SW12
6
5
1
4
3
2
6
5
1
4
3
2
K9
SAFETY RELAY
4
2
3
1
4
3
21
CN644
1
4
2
3
1
4
2
3
2
1
1
2
CN716
6
5
4
3
1
2
6
5
4
3
1
2
4
3
1
2
4
3
1
2
6
5
4
3
1
2
6
5
4
3
1
2
3231
31
32
32
31
21
22
22
21
K4
K2
K1
K5
C
A
23
24
A
C
AD
A
D
A
C
T20
T19
C
A
B
34
33
34
33
K7
K6
44
K11
43
B
3
1
4
2
K11
5
3
1
6
4
2
T18
T23
13
14
K1
+24V
T21
B
A
C
K12
1
0
T22
B
A
C
C
1
0
K13
B
a
a
K1
K2
T22
K1
SA
Circuit
Cont rol
K1
K2
TH
-
+
T 21 T11
T32
T31
K11
K5
34
33
A2
A1
A
B
K2
C
B
A
23
24
24
23
K7
K6
A2
A1
A
A2
A1
K1
B
K5
K5
T26
K2
K2
K2
K1
6
5
K1
K1
4
3
2
1
4
3
K3
K3
21
CP1LT
CP1LS
CP1LR
POWER UNIT
CP2-N
CP2-L
BC
AC2
AC1
(to BU UP 5
DRIV ER L)
(to AWC 5
DRIV ER)
(to CARRY RELAY PWB)
CN908
1
2
CN601
AC2
AC1
C
B
1
2
1
2
CN907
CN906
1
2
1
2
1
2
1
2
T25
3
4
1
2
3
4
1
2
8
4
7
6
1
5
3
2
CN714
6
5
1
4
3
2
6
5
1
4
3
2
1
4
3
2
TF2-200/T
TF2 -200/ S
TF2-200/R
CN929
CN747
CN744
CN903
8
4
7
6
1
5
3
2
T24
JJ
T12
JJ
T6
C
B
T11
B
A
CA
4
3
1
2
4
3
1
2
CN798R
3
1
2
3
1
2
CN912
CN797R
B
T5
AC
A
CN911
CN910
3
1
2
3
1
2
CN798F
4
3
1
2
4
3
1
2
3
1
2
3
1
2
CN797F
CARRY
CN909
3433
K9
1
4
3
2
COVER
HEMG
1
4
3
2
1
4
3
2
CN99 1
1
4
3
2
1
4
3
2
24
12
23
11
24
12
23
11
OPERATION PCB
CN70 2
F_EMG
1
2
1
2
R_EMG
1
2
1
2
CN928
CN904
1
4
3
2
10
5
9
4
8
7
1
6
3
2
1
4
3
2
1
4
3
2
CN902
K13
K13
K12
K12
43
44
34
33
44
43
34
33
K9
44
43
10
5
9
4
1
4
3
2
8
7
1
6
3
2
A2
A1
K4
T14
B
J
J
A
J
J
T4
J
J
T2
T4
T17
T16
K8
23
24
B
C
A
K10
A
C
B
44
K9
23
24
43
1
0
C
43
44
44
43
A2
A1
K7
K6
K3
T9T8
J
J
C
K1
K2
A1
2414
4234
41
33
BC
A
T3
2313
T7
C
B
A2
T12
C
B
1
K10
1
K8
B
C
A
JJ
K8
DA
BA
C
D
C
B
A
T15
B
T2T2
K11
1
0
A
K10
T13
CBA
1
K7
1
K6
JJC
AB
T1T1
CN901
8
7
6
5
1
4
3
2
8
7
6
5
1
4
3
2
1
4
3
2
1
4
3
2
CN022
+24V
+24VRTN
+24VRTN
+24V
CARRY_SV_ON1
SERV O ON1
POWER MONITOR(-)
POWER MONITOR(+)
1
4
3
2
1
4
3
2
CN023
1
2
1
2
CN004
CN905
1
2
1
2
K4
K4
(from MAIN TRANSFORMER)
TF1-34/0
TF1-34
B
C
SAFETY UNIT
AC100V
4
2
3
1
UNIT
POWER
34
33
0
44
43
34
33
K8
0
00
T10
POWER UNIT
K3
1
2
3
4
5
6
7
8
15
13
14
12
10
11
9
16
20
21
24
23
17
18
26
28
25
27
22
19