SM471_TechnicalReference(Eng_Ver1.5) - 第115页
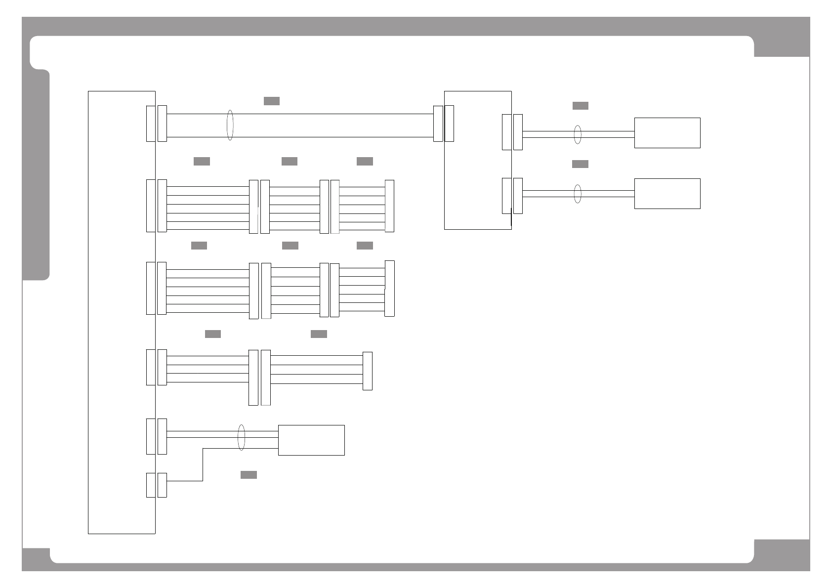
Page SAMSUNG TECHWIN 105 SM471 Camera IO Board NO. Lev . P ART NO. P ART NAME Q'TY Old No. Supply Supply L T Reference 1 AM03-005547 A CABLE ASSY -HD1_FL Y_CAM_PW_SYNC 1 SM471- VIS005 2 AM03-005549 A CABLE ASSY -HEA…

Page
SAMSUNG TECHWIN
104
SM471
Camera IO Board
VISION IF BOARD
01
02
03
04
06
07
08
09
11
14
12
15
01
02
03
04
06
07
08
09
11
14
12
15
01
02
03
04
06
07
08
09
11
14
12
15
01
02
03
04
06
07
08
09
11
14
12
15
01
02
03
04
06
07
08
09
11
14
12
15
01
02
03
04
06
07
08
09
11
14
12
15
01
02
03
04
06
07
08
09
11
14
12
15
01
02
03
04
06
07
08
09
11
14
12
15
#1 CN3
#2F-FL-13,14
M1-VSync+
M1-VSync-
M1-HSync+
M1-HSync-
M2-VSync+
M2-VSync-
M2-HSync+
M2-HSync-
+12VA
GND
+12VA
GND
01
02
03
04
06
07
08
09
11
12
13
14
#1 CN5
FLY1-SIG
SHIELD1
FLY2-SIG
SHIELD2
FLY3-SIG
SHIELD3
FLY4-SIG
SHIELD4
FLY5-SIG
SHIELD5
FLY6-SIG
SHIELD6
#1F-FL-13,14
P1
SM400 CAMERA IO BD #1, #2
P2
01
02
03
04
06
07
08
09
11
12
13
14
01
02
03
04
06
07
08
09
11
12
13
14
01
02
03
04
06
07
08
09
11
12
13
14
01
02
03
04
06
07
08
09
11
12
13
14
01
02
03
04
06
07
08
09
11
12
13
14
01
02
03
04
06
07
08
09
11
12
13
14
01
02
03
04
06
07
08
09
11
12
13
14
M1-VSync+
M1-VSync-
M1-HSync+
M1-HSync-
M2-VSync+
M2-VSync-
M2-HSync+
M2-HSync-
+12VA
GND
+12VA
GND
FLY1-SIG
SHIELD1
FLY2-SIG
SHIELD2
FLY3-SIG
SHIELD3
FLY4-SIG
SHIELD4
FLY5-SIG
SHIELD5
FLY6-SIG
SHIELD6
#1 SM471_VIS005
SM471_VIS006
#1 SM471_VIS008
SM471_VIS009
#2 CN8
#2R-FL-13,14
#2 CN10
#1R-FL-13,14
#2 SM471_VIS007
#2 SM471_VIS010
#1, #2
02
01
04
03
06
07
08
09
NC
COM1
COM2
COM3
COM4
COM5
02
01
04
03
06
07
08
09
NC
01
02
03
04
05
06
07
11
09
GD
FLY CAMERA 1
FLY CAMERA 2
FLY CAMERA 3
FLY CAMERA 4
FLY CAMERA 5
GND
+12V
FLY_SIG-GND
FLY-SIGNAL
HD
VD
TRG
HRS
02
01
04
03
06
07
08
09
NC
02
01
04
03
06
07
08
09
NC
01
02
03
04
05
06
07
11
09
GD
GND
+12V
FLY_SIG-GND
FLY-SIGNAL
HD
VD
TRG
HRS
02
01
04
03
06
07
08
09
NC
02
01
04
03
06
07
08
09
NC
01
02
03
04
05
06
07
11
09
GD
GND
+12V
FLY_SIG-GND
FLY-SIGNAL
HD
VD
TRG
HRS
02
01
04
03
06
07
08
09
NC
02
01
04
03
06
07
08
09
NC
01
02
03
04
05
06
07
11
09
GD
GND
+12V
FLY_SIG-GND
FLY-SIGNAL
HD
VD
TRG
HRS
02
01
04
03
06
07
08
09
NC
02
01
04
03
06
07
08
09
NC
01
02
03
04
05
06
07
11
09
GD
GND
+12V
FLY_SIG-GND
FLY-SIGNAL
HD
VD
TRG
HRS
1
2
3
4
5
6
7
8
9
10
11
12
FLY CAMERA 1 ~ 5
^4`
^5`
^8`
^7`
^6`
^9`

Page
SAMSUNG TECHWIN
105
SM471
Camera IO Board
NO. Lev. PART NO. PART NAME Q'TY Old No. Supply Supply LT Reference
1 AM03-005547A CABLE ASSY-HD1_FLY_CAM_PW_SYNC 1 SM471-VIS005
2 AM03-005549A CABLE ASSY-HEAD2 FLY CAM PWR/SYNC 1 SM471-VIS007
3 AM03-005548A CABLE ASSY-FLY_CAM_PWR-SYNC_EXT 1 SM471-VIS006
4 AM03-005550A CABLE ASSY-HEAD1 FLY CAM SIG 1 SM471-VIS008
5 AM03-005552A CABLE ASSY-HEAD2 FLY CAM SIG 1 SM471-VIS010
6 AM03-005551A CABLE ASSY-FLY CAM SIG EXT 1 SM471-VIS009

Page
SAMSUNG TECHWIN
106
SM471
Front Feeder Board Interface (1/2)
CN11P
34P
FRONT FEEDER I/F
BOARD
FRONT FEEDER
INPUT EXT B/D
+24V
GND
GND
+24V
/IO_RESET
+24G
+12G
+12V
CAN_H
CAN_L
CAN_H
CAN_L
/IO_RESET
+24G
+12G
+12V
4
5
6
4
5
6
4P
CN4P
6P
CN3P
B1
B2
B3
4
5
6
2
A2
3
A3
CN3S
1
A1
6P
CN2P
3
3
CN2S
1
2
1
2
CAN MASTER
CN1
CONV IF BD
CN3
4
1
4
1
CN4S
22
33
11
34
~
34
~
CN11S
11
34
~
34
~
CN1PCN11S
34P
SM_FD005
60 60
1
60P
~
CN3P
1
~
CN3S
11
60
60P
~
60
~
CN2P
CN2S
FEEDER #30~#58
RIGHT B/D
FRONT FEEDER BASE
SM_FD007
FEEDER #1~#29
FRONT FEEDER BASE
LEFT B/D
SM_FD006
FEEDER INPUT(#1~#58)
FEEDER INPUT(#59~#116)
A2
B2
A3
B3
B1
A1
SAFETY CONTROL B/D
SM471_CA102-1
CAN_H
CAN_L
/IO_RESET
+24G
+12G
+12V
4
5
6
3
2
1
SM411_CA201
SC-J7L-1
+24V
GND
GND
+24V
3
2
1
4
SM471_CA101-2
3
4
5
6
2
1
A2
B1
A1
A3
B2
B3
A2
B1
A1
A3
B2
B3
A2
B1
A1
A3
B2
B3
A2
B1
A1
A3
B2
B3
SM471_CA202
SM471_CA102
SC-J9L-1
SC-J4R-1
SM471_FD101
CN21
SC-J8L-1
A2
B1
A1
A3
B2
B3
A2
B1
A1
A3
B2
B3
SC-J3R-1
SM471_CA101-1
FRONT FEEDER BASE
RIGHT B/D
FEEDER #30~#58
SM_FD004
~
~
12 12
CN8P
12P
1
CN12S
1
11
60
60P
~
60
~
CN6P
CN6S
A2
B2
A3
B3
B1
A1
A2
B2
A3
B3
B1
A1
A2
B2
A3
B3
B1
A1
SM471_SC203
[2 ] [3 ]
[1 ]
[4 ]
[1 2 ]
[5 ] [6 ] [7 ]
[8 ] [9 ]
[1 0 ]
[1 1 ]