YSM20R_KMK-100_cwd - 第11页
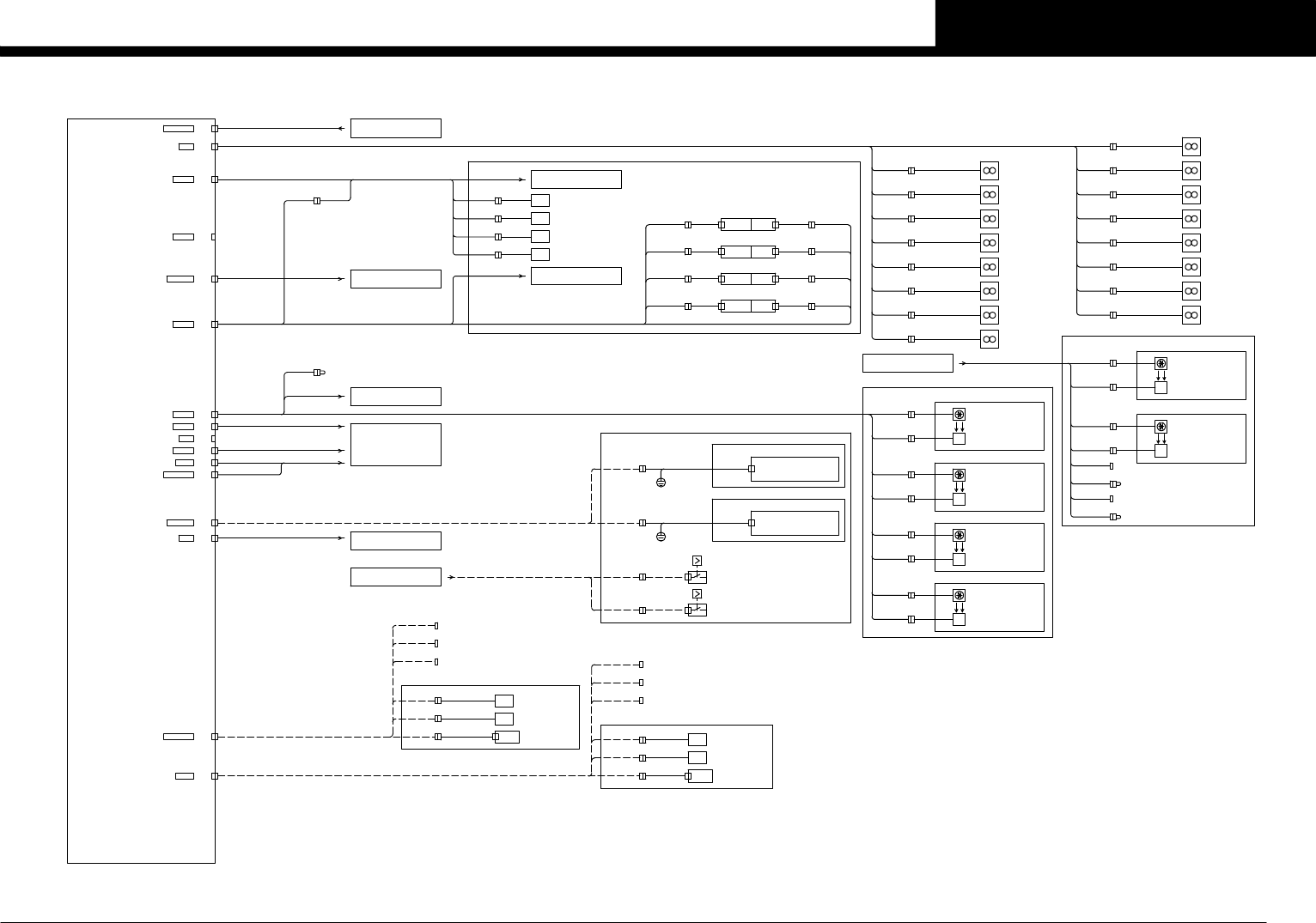
Confidential & P roprietary P A G E CLAMP CLAMP CLAMP CLAMP UNCLAM P UNCLAM P UNCLAM P UNCLAM P T0100006 /T010 0007 T0100004 /T010 0005 REAR1 FES32 Y V023 T0100002 /T010 0003 FRONT2 FES32 YV022 T0100000 /T010 0001 FR…

Confidential & Proprietary
PAGE
CVS1 CN5
I/O CONVEYOR -4-
CN41
CV+24V
CVP CN1J0401
POW BOARD ASSY P091
J0402
48V POW
IC POW
CAMERA SEL POW48V/24V/EMG
CV C/R I/O UNIT ASSY
CVP CN3
CN3
CN1
CN4CN2
XT31
QF53
See Page 2
CVP CN2
J0080POWER CIRCUIT
ENC BOARD ASSY P095
INC ENC 2CN2
INC ENC 1CN1
CN8 BATTERY
CN4MOTOR 2
CN1MOTOR 1
J0196
DI2 CN5CN8B ETHER OUT
CVD1 CN5
CN5 MOTOR POW
DRV BOARD ASSY P094
J0404 CVE1 CN8
CN4SER ENC2
DI2 CN5CN8B ETHER OUT
CVD2 CN5
CN1MOTOR 1
CN5 MOTOR POW
MOTOR 2 CN4
INC ENC 2CN2
INC ENC 1CN1
CN8 BATTERY
SER ENC1 CN3
FAN CN5
BATT BOARD ASSY-1 P101
DRV BOARD ASSY P097
ENC BOARD ASSY P098
E43
E44
J0417
FAN CN5
HE CN5
J0416
SER ENC1 CN3
SER ENC2 CN4
E41
E42
CV1P
CV1M
M11
E51
W1M
W1P
M15
E56
J0056
J0424CVE1 CN4
J0423CVE1 CN3
W1M
J0421
J0422
CVD1 CN1
CVD1 CN4
J0805
J0426CVE2 CN3
CVE2 CN4
ATAP
W4P
CV2P
CV2M
CV3P
CV3M
CV4P
CV4M
W2P
W2M
W3P
J1707
J0252
CV EMG
CN33
W1P
J0809
CVD2 CN1 J0425
CVD2 CN4
ATAM
W4M
W3M
HE CN5
J0412
REAR ATS
ATHBP
ATHBM
FRONT ATS
ATHAP
ATHAM
R ATS LAN
REAR ATS
REAR ATS(Option)
FRONT ATS(Option)
REAR ATS(Option)
□42 100W
□42 100W
W1-AXIS
CV1-AXIS
CV7
CV8
CV9
CV10
CV4 L
CVI CN7 J0411
I/O BOARD ASSY P092
DO INCN6
J0403 CVI CN6
CN8DO1
CN7DO0
CV1 R J0441
(Ext.Conv.op.)
SQ041
CV SEN CV SEN CV1 R
SQ074
CV4
(L>R,EXIT)
(R>L,ENTRANCE)
CONVEYOR1 RIGHT SENSOR
N2302000
N2302005/T2302705
N2302001/T2302701
CV SENSOR 2
N2302002/T2302702
CV SENSOR 3
N2302003/T2302703
CV SENSOR 4
N2302004/T2302704
(R>L,EXIT)
(L>R,ENTRANCE)
N2302006
CONVEYOR1 LEFT SENSOR
SQ071
CV1
SQ072
CV2
SQ073
CV3
SQ075
CV5
CV6
CV1 L J0443
SQ042
(Ext.Conv.op.)
CV1 LCV SEN CV SEN
CV SENSOR 1(L510/L810 Conv.op)
CV SENSOR 5(L510/L810 Conv.op)
CONTROL BOX -3-
SYS LAN3
CVS1 CN8
CVS1 CN6
SRV BOARD ASSY P093
CV C/R SERVO UNIT ASSY-1
CN8A ETHER IN
OPTION IF CN1
S-POWERCN6
DOCN7
CVS1 CN7
J0195 CVS1 CN3
VAC CN2
DI1 CN3
CVS2 CN6
SRV BOARD ASSY P096
CV C/R SERVO UNIT ASSY-2
CN8A ETHER IN
OPTION IF CN1
S-POWERCN6
DOCN7
CVS2 CN8
CVS2 CN5
DI1 CN3
VAC CN2
CN2 BATT OUT
CN1 BATT IN
GB11 BAT1 CN2
BAT2 CN2
See Page 19,21
See Page 18,20
See Page 19,21
See Page 6
See Page 11
CC.V0
7
CONVEYOR C/R
YSM20R-1

Confidential & Proprietary
PAGE
CLAMP
CLAMP
CLAMP
CLAMP
UNCLAMP
UNCLAMP
UNCLAMP
UNCLAMP
T0100006/T0100007
T0100004/T0100005
REAR1 FES32 YV023
T0100002/T0100003
FRONT2 FES32 YV022
T0100000/T0100001
FRONT1 FES32 YV021
REAR2 FES32 YV024
FES32 FEEDER STRUCTURE Spec.
FES DI/DO
F1 FWD
CN3 J0302 FES32 FEEDER
FES DO
J0303CN5
DI4,5,6 CN5
CN4DI3,4
SQ144A
SQ144B
SQ143A
SQ143B
SQ142A
SQ142B
SQ141A
SQ141B
SQ141A
SQ141B
SQ143A
SQ143B
SQ131
N0100425
N01004D0
N01004C7
I/O CONVEYOR -3-
CN28
F ION FLOW
R ION FLOW
F
FRONT IONIZER FLOW METER
REAR IONIZER FLOW METER
SF21
SF22
SAFETY UNIT(Standard)
J0311
J0310
R2 PIN ST
YV074
T0100043
R2 PIN STATION UP
YV073
T0100045
R1 PIN STATION UP
R1 PIN ST
CN16
BLOW CN16
CN15
DI11,DO4 CN15
CN14 J0309
KM11CN1424E
J0941CN13
F IONIZER
R IONIZER
J0942
ALARM DI :
ALARM DI :
F IONIZER
R IONIZER
REAR SAFETY COVER
REAR IONIZER A22
FRONT SAFETY COVER
FRONT IONIZER A21
N0100422
J0943
IONIZER ASSY(Option)
CN10 J0352
J0305
J0304CN7
J0351CN6
J0051CN1
CN2 J0301
FAN 9
C/R RIGHT-1
N0100390
FAN9 C/R R1
FAN 10
C/R RIGHT-2
N0100391
FAN10 C/R R2
FAN 11
Y-FRAME FRONT LEFT
N0100392
FAN11 FRONT YL
FAN 12
Y-FRAME FRONT RIGHT
N0100393
FAN12 FRONT YR
FAN 13
Y-FRAME REAR RIGHT
N0100394
FAN13 REAR YR
FAN 14
Y-FRAME REAR LEFT
N0100395
FAN14 REAR YL
FAN 15
TOP FRONT LEFT
N0100396
FAN15 F1 TOP
FAN 16
TOP REAR RIGHT
N0100397
FAN16 R1 TOP
FAN 1
REAR LEFT
N0100380
FAN1 REAR L
FAN 2
N0100381
POWER CIRCUIT
See Page 2
GS22
CN13IONIZER
CN12
CN11
NEXT CN11
CN12PREVIOUS
DO1,2 CN10
DI8 CN9
CN8
DI7,8 CN8
F1 FLT POW
R1 FLT POW
F2 FLT
R2 FLT
I/O CONVEYOR BOARD ASSY CN7
R2 FLT POW
FEEDER FLOAT SENSOR(FIX70 Spec.)
R FEEDER FLOAT SENSOR
N01003E4
R1 FEEDER FLOAT
R1 FLT
F2 FLT POW
F FEEDER FLOAT SENSOR
N01003E2
F1 FEEDER FLOAT
F1 FLT
CN7DI6,7
R1 FLT POW
FEEDER FLOAT SENSOR(FES32 Spec.)
N01003E2
F1 FLT POW
F1 FEEDER FLOAT
F1 FEEDER FLOAT SENSOR
F1 FLT
F2 FEEDER FLOAT SENSOR
N01003E3
F2 FLT POW
F2 FEEDER FLOAT
F2 FLT
N01003E4
R1 FEEDER FLOAT
R1 FEEDER FLOAT SENSOR
R1 FLT
R2 FEEDER FLOAT SENSOR
N01003E5
R2 FLT POW
R2 FEEDER FLOAT
R2 FLT
CN6DO0,1
N01003A2
F1 FEEDER STRUCTURE FORWARD
DI2,3 CN3
FAN CN2
CN1DC24V IN
I/O CONVEYOR BOARD ASSY P021
XA DI
FAN DI
J0381
HEAD
X ORG SENSOR
HEAD X FAN DI
I/O CONVEYOR -5-
I/O CONVEYOR -5-
See Page 13
F
FAN5 REAR R2
FAN 3
POWER TRANSFORMER
N0100382
FAN3 TM11
FAN 4
REAR RIGHT-1
N0100383
FAN4 REAR R1
FAN 5
REAR RIGHT-2
N0100384
FAN 6
C/R LEFT-1
N0100385
FAN6 C/R L1
FAN 7
C/R LEFT-2
N0100386
FAN7 C/R L2
POWER SUPPLY-2
N0100387
FAN 8FAN8 P.SUPPLY2
POWER SUPPLY-1
FAN2 P.SUPPLY1
F2 FWD
SQ132
N01003A5
F2 FEEDER STRUCTURE FORWARD
R1 FWD
SQ133
N01003B0
R1 FEEDER STRUCTURE FORWARD
R2 FWD
SQ134
I/O CONVEYOR -3-
COVER SW
N01003B3
R2 FEEDER STRUCTURE FORWARD
SQ189
R2 PIN DOWN
N0100433
R2 PIN STATION DOWN
SQ188
R2 PIN UP
N0100432
R2 PIN STATION UP
F1 PIN ST
R2 PIN STATION(Option)
F1 PIN DOWN
F1 PIN UP
SQ187
N0100437
R1 PIN STATION DOWN
R1 PIN DOWN
SQ186
N0100436
R1 PIN STATION UP
R1 PIN UP
F2 PIN ST
R1 PIN STATION(Option)
F2 PIN DOWN
F2 PIN UP
See Page 14
See Page 12
See Page 12
See Page 18-21
See Page 10
See Page 14
F1 UNCLAMP
F2 UNCLAMP
R1 UNCLAMP
R2 UNCLAMP
F1 CLAMP
F2 CLAMP
R2 CLAMP
R1 CLAMP
CC.V0
8
I/O CONVEYOR -1-
YSM20R-1

Confidential & Proprietary
PAGE
CN23 J0316
CN24 J0317
R2 CLAMP
F2 CLAMP
HL12
COMPONENT SUPPLY INDICATOR LAMP
T0100092
HL12
FRONT ERROR LAMP(WHITE)
F2 FES CLAMP SW
J0238
SB08
N0100484/T0100091
FES32 FEEDER STRUCTURE Spec.
SEL SW
HL13
COMPONENT SUPPLY INDICATOR LAMP
T01000A3
HL13
REAR ERROR LAMP(WHITE)
I/O CONVEYOR -5-
I/O CONVEYOR -5-
R BLOW
R BLOW POW
R SIDE BLOW
BLOW STATION
I/O CONVEYOR BOARD ASSY P021
CN1724E OUT1
24E OUT2 CN18
CN19SIG.TOWER
J0102CN20
COM CN20
CN21FES/CART
CN22DI14,15
CN23F.OPE.PANEL
CN24R.OPE.PANEL
R.RESET(WHITE)
R.ACTIVE(WHITE)
SB11
SB12
SB13
SB14
SB15
SB16
R.READY(WHITE)
R.START(GREEN)
R.STOP(RED/WHITE)
R.ERROR CLEAR(YELLOW/BLUE)
R.OPERATION PANEL
J0241
J0242
J0243
J0244
J0245
J0246
R2 FES CLAMP SW
J0248
SB18
N0100491/T0100094
N0100492/T0100095
N0100493/T0100096
N0100495/T01000A0
N0100494/T0100097
N0100496/T01000A1
N0100497/T01000A2
FES32 FEEDER STRUCTURE Spec.
SEL SW
F.ACTIVE(WHITE)
F.RESET(WHITE)
J0231
J0232
J0233
J0234
J0235
J0236
SB01
SB02
SB03
SB04
SB05
SB06
F.READY(WHITE)
F.START(GREEN)
F.STOP(RED/WHITE)
F.ERROR CLEAR(YELLOW/BLUE)
F.OPERATION PANEL
N0100476/T0100073
N0100477/T0100074
N0100480/T0100075
N0100481/T0100076
N0100482/T0100077
N0100483/T0100090
F1 CUT OP
F1 CUT CL
F1 CUTTER
F1 CUT OP
F1 CUT CL
F2 CUT CL
F2 CUT OP
F2 CUTTER
F2 CUT OP
F2 CUT CL
OPEN CLOSE
F1 TAPE CUTTER YV031
T0100046/T0100047
COVER SW
F1 TAPE CUTTER
TAPE CUTTER F1 OPEN
TAPE CUTTER F1 CLOSE
N0100440
N0100441
F2 TAPE CUTTER(Only for FES32)
TAPE CUTTER F2 CLOSE
TAPE CUTTER F2 OPEN
COVER SW
F2 TAPE CUTTER
OPEN CLOSE
T0100080/T0100081
F2 TAPE CUTTER YV032
N0100450
N0100451
F1 TAPE CUTTER
R1 CUT CL
R1 CUTTER
R1 CUT OP
R1 CUT OP
R1 CUT CL
R2 CUT CL
R2 CUT OP
R2 CUTTER
F2 CUT OP
F2 CUT CL
TAPE CUTTER R1 CLOSE
COVER SW
R1 TAPE CUTTER
TAPE CUTTER R1 OPEN
OPEN CLOSE
R1 TAPE CUTTER YV033
T0100050/T0100051
N0100444
N0100445
R1 TAPE CUTTER
TAPE CUTTER R2 CLOSE
TAPE CUTTER R2 OPEN
COVER SW
R2 TAPE CUTTER
N0100452
N0100453
OPEN CLOSE
F2 TAPE CUTTER YV032
T0100084/T0100085
R2 TAPE CUTTER(Only for FES32)
TAPE CUTTER
MAINTENANCE LIGHT(Option)
REAR MAINTENANCE LIGHT
HL32
FRONT MAINTENANCE LIGHT
HL31
LIGHT R
LIGHT F
T0100093
T01000A4
DI18,DO9 CN25
J0237
J0247
F1 CLAMP SEL SW
R1 CLAMP SEL SW
F1 FES CLAMP SW
SB17
R1 FES CLAMP SW
N01004A4/T01000A5
N01004A5/T01000A6
SB07
FES32 FEEDER STRUCTURE Spec.
CN26DI19
I/O A
CONTROL BOX -3-
J0313CN18
J0312CN17
J0291
J0292
J0293
J0294
J0353CN19
J0314CN21
CN22 J0315
J0318CN25
YV051
FORNT BLOW STATION SIDE BLOW
T01000B1
F SIDE BLOW
CN27ANC-1
CN27
J0363
CAMERA STAND
CAM FM
J0362
CAMERA STAND
CAM HM
SPEC
STANDARDCAM NON
J0361
J0368
CAMERA STAND
CAM FM
J0367
CAMERA STAND
CAM HM
SPEC
STANDARDCAM NON
J0366
F CAM DI
R CAM DI
J0319
SQ127
SQ128
SQ125
SQ126
SQ123
SQ124
SQ122
SQ121
SQ111
SQ112
SQ113
SQ114
RESET
ERR.CLR
STOP
START
READY
ACTIVE
ACTIVE
READY
START
STOP
ERCLR
RESET
HM HEAD REAR CAMERA(Option)
FM HEAD REAR CAMERA(Option)
HM HEAD FRONT CAMERA(Option)
FM HEAD FRONT CAMERA(Option)
FRONT BLOW NOZZLE
N01004B6
F BLOW POW
F BLOW
SQ191A
SQ191B
See Page 12
See Page 6
See Page 12
F1/R1 LOCK
I/O CONVEYOR -3-
See Page 10
CC.V0
9
I/O CONVEYOR -2-
YSM20R-1