YSM20R_KMK-100_cwd - 第16页
Confidential & P roprietary P A G E CN14 24E C N14 CN10 DO1,2 C N10 DI8 CN9 CN4 DI3,4 DI19 C N26 EMG1 C N38 CN38 I/O CONVEYOR BOARD ASSY P021 J0309 J0352 S11 KM11 A1 +24B K M11 A 2 0V KM11 54 KMO N KM11 53 +24V KM11 …

Confidential & Proprietary
PAGE
NEXT/PREV
J0338J0336(R>L) or J0337(L>R)
CN12
CN11
E21
CLAMP2
CN19 J0353
CV ST7
CV ST6
CV ST8
J0315CN22
DI14,15 CN22
CN10DO1,2
J0305
DI7,8 CN8
DI4,5,6 CN5
CN8
SIG.TOWER CN19
CN12PREVIOUS
CN11NEXT
I/O CONVEYOR BOARD ASSY P021
CV ST5
J0303CN5
SQ050
CV ST5EXIT ST EXIT ST
(R>L,Ext.Conv.op.)
J0445 CONVEYOR1 STOPPER UP5
N01003D4
CONVEYOR1 STOPPER UP4
N01003D3
N01003D2
CONVEYOR1 STOPPER UP3
CONVEYOR1 STOPPER UP2
N01003D1
N01003D0
CONVEYOR1 STOPPER UP1
CV ST4
SQ049
CV ST3
SQ048
CV ST2
SQ047
CV ST1
SQ046
CV ST1EXIT ST EXIT ST
(L>R,Ext.Conv.op.)
J0445
(L510/L810 Conv.op.)
(L510/L810 Conv.op.)
NEXT/PREV L
NEXT/PREV R
J0673
W1-AXIS L
J0326
J0329CV PUSH
CV PUSH
W1-AXIS R
CV PUSH1/2
CV PUSH3/4
CV PUSH5/6
CV PUSH7/8
LE OUT :T0100036
BUSY OUT:T0100035 / LR OUT:T0100034
BA OUT :T0100031 / UR OUT:T0100030
BA IN :N0100416 / UR IN :N0100417
BUSY IN:N0100410 / LR IN :N0100411
LE IN :N0100412
PCB's transportation L>R
NEXT INTERFACE
PREVIOUS INTERFACE
1TURN
1TURN
E26
E25
NEXT
A-GATE2
INTERFACE PANEL
INTERFACE PANEL
J0341
J0342 PREV
A-GATE2
BUSY OUT:T0100035 / LR OUT:T0100034
LE OUT :T0100036
BA OUT :T0100031 / UR OUT:T0100030
LE IN :N0100412
BUSY IN:N0100410 / LR IN :N0100411
BA IN :N0100416 / UR IN :N0100417
PCB's transportation R>L
PREVIOUS INTERFACE
NEXT INTERFACE
1TURN
1TURN
E25
E26
A-GATE2
PREV
INTERFACE PANEL
INTERFACE PANEL
J0342
J0341
A-GATE2
NEXT
CV ST8
CV ST7
CV ST6
N0100475
FAN 18
NPN CN1CN2 PNP
PNP CHANGER BRD ASSY
P025
FAN18 R2 TOP FAN18 R2 TOP
TOP REAR LEFT
PUSH2-2
PUSH2-1
PUSH1-2
PUSH1-1
PUSH2
PUSH1
PUSH2
PUSH1
CONVEYOR1 PUSH SAFETY CLAMP2-2
CONVEYOR1 PUSH SAFETY CLAMP2-1
N01003F7
N01003F6
N01003F3
CONVEYOR1 PUSH SAFETY CLAMP1-2
N01003F2
CONVEYOR1 PUSH SAFETY CLAMP1-1
SQ066
SQ065
SQ062
SQ061
N0100474
NPN CN1CN2 PNP
PNP CHANGER BRD ASSY
FAN17 F2 TOP
P024
FAN17 F2 TOP
TOP FRONT RIGHT
FAN 17
PU-AXIS ORIGIN
PUB ORG
N0100473
SQ008
PUA ORG
UB ORG
UA ORG
Y-AXIS ORIGINJ0371
Y ORG2
N0100467
SQ002
Y ORG2
Y ORG1
HA AIR
J0382
HEAD AIR PRESSURE
N0100465
SP12
P
HB AIR
SIGNAL TOWER
HL11
EMERGENCY STOP(RED/WHITE)
T0100052
ERROR(YELLOW/BLUE)
T0100053
RUN(GREEN)
T0100054
HL11
BUZZER
T0100060
L1 PREV
L1 NEXT L1 PREV
L1 NEXT
CN10 J0352
CLAMP3
YV007
T0100023
CONVEYOR1 CLAMP3
(R>L Standard)
F SHUT.DO
R1 SHUT.DO
R2 SHUT.DO
(L>R L510/L810 Convop.)
CONVEYOR1 STOPPER5
T0100021
T0100022
CONVEYOR1 CLAMP1
(L>R Standard)
CV ST5
YV005
CLAMP1
YV006
(R>L L510/L810 Conv.op.)
T0100017
CONVEYOR1 STOPPER3
CV ST3
YV003
CONVEYOR1 STOPPER4
T0100020
CV ST4
YV004
(R>L L810 Conv.op.)
(L>R L510/L810 Conv.op)
CONVEYOR1 STOPPER2
T0100016
(R>L L510/L810 Conv.op.)
(L>R L810 Conv.op.)
CV ST2
YV002
CV ST1
YV001
T0100015
CONVEYOR1 STOPPER1
CC.V0
12
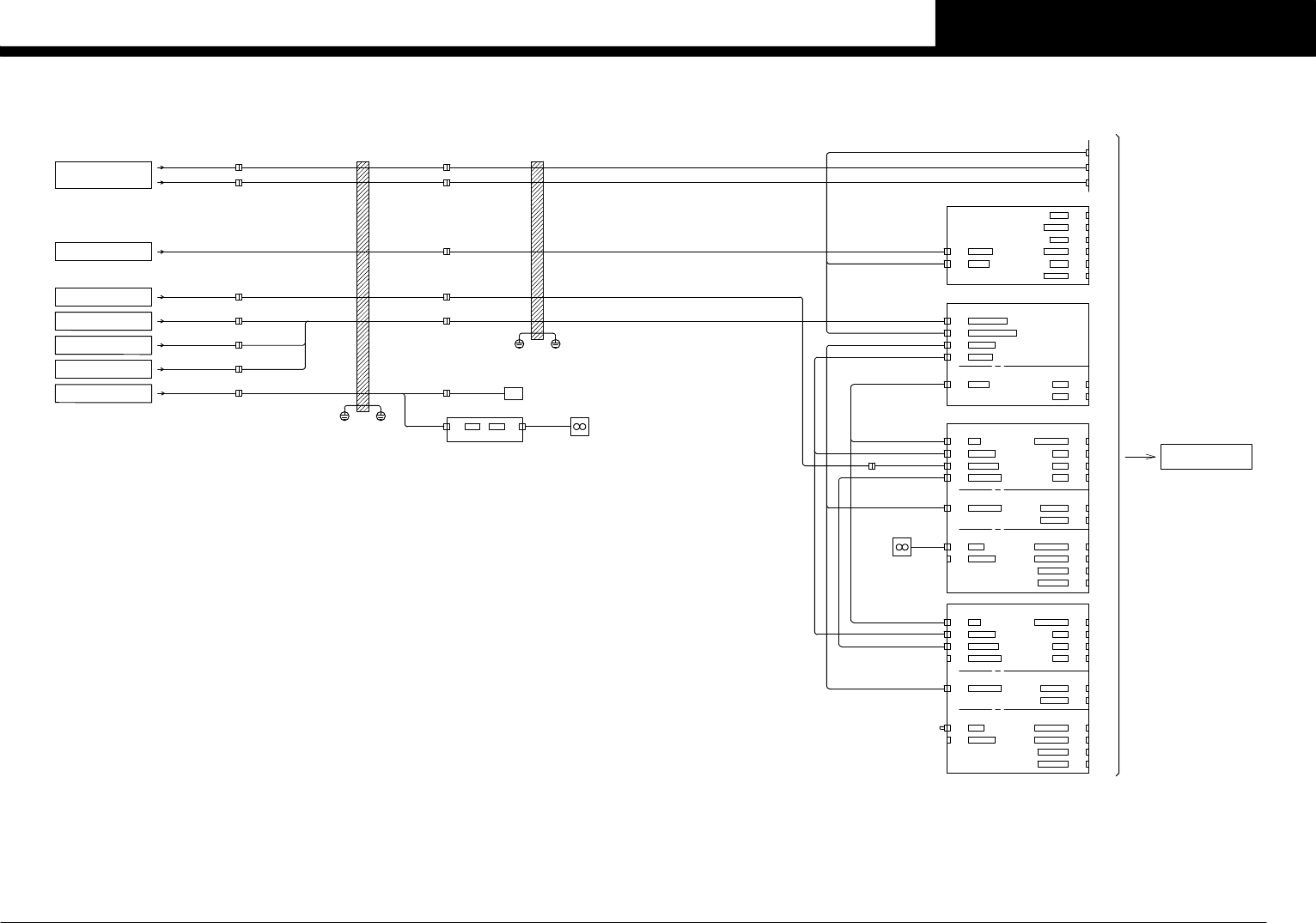
I/O CONVEYOR -5-
YSM20R-1

Confidential & Proprietary
PAGE
CN14
24E CN14
CN10
DO1,2 CN10
DI8 CN9
CN4DI3,4
DI19 CN26
EMG1 CN38
CN38
I/O CONVEYOR BOARD ASSY P021
J0309
J0352
S11
KM11 A1 +24B KM11 A2 0V
KM11 54 KMONKM11 53 +24V
KM11 21 FB1
KM11 61 FB1
KM11 73 +24V
KM11/KM11A
W54
V54
U54
W52
V52
U52
21 22
73 74
83 84
53 54
A1 A2
1/L1
3/L2
5/L3
2/T1
4/T2
6/T3
61 62
KM12 54 KMONKM12 53 +24V
KM12 21 FB2
KM12 61 FB2
KM12 A2 0VKM12 A1 +24C
21 22
73 74
83 84
53 54
A1 A2
1/L1
3/L2
5/L3
2/T1
4/T2
6/T3
61 62
+48VB
S12
+48V
KM10 A1 +24V
KM10 A2 0V
KM10T11 SAFE0
KM10T12 SAFE1
KM10 T31 FB0
KM10 T32 FB3
KM10T23 SAFE1
KM10 13 +24V
KM10 23 +24V
KM10 43 +24V
KM10 14 +24B
KM10 24 SRVON
KM10 44 +24C
Control
Circuit
13
23
33
43
53
61
14
24
34
44
54
Off
Delay
Timer
K1K2
K3K4
62
*OFF-delay time setting switch
Set time 0.5sec
DC
LOGIC
AC
A1
A2
T11
T12
KM10
B
PE
A
T21
T22
T23
T31
T32
1
2
3
4
5
6
7
NF11
POWER CIRCUIT
See Page 2
J0014
GS31
POWER CIRCUIT
See Page 2
J0072
KM12 22 FB3
KM12 62 FB3
KM11 22 FB2
KM11 62 FB2
J0257
J0255
J0256
J0258
QF52
QF51
QF53
POWER CIRCUIT
See Page 2
J0073
KM11 74 +24E
AC230V
CONTROL BOX POWER CIRCUIT
See Page 2
J0015
F SHUT.DO
R1 SHUT.DO
R2 SHUT.DO
I/O CONVEYOR -5-
See Page 12
KM12/KM12A
CC.V0
13
SAFETY UNIT(Standard Spec.)
YSM20R-1

Confidential & Proprietary
PAGE
X FAN
J0357
J0670
N01003F1
SQ004
N01003F0
X FAN
FAN 22
P060
PNP CHANGER BRD ASSY
PNPCN2 CN1NPN
X ORGXB DI
I/O CONVEYOR -1-
CN7
J0304
J0077
See Page 2
POWER CIRCUIT
HB+48V
QF52/XT31
SCPJ0116 J0131 J0132
J0162 J0174J0173
I/O CONVEYOR -4-
J0251I/O CONVEYOR -3-
HB+24V
CN43
J0057
HB EMG
HB LAN
J0188J0187J0186
I/F LAN2
LAN
CONTROL BOX -3-
HE CN5
FAN
HEAD SELECT
HB CAM
SCBP
SCBM
J0461
FM HEAD
HM HEAD
I/O BOARD ASSY P053
SRV BOARD ASSY P054
DRV BOARD ASSY P055
ENC BOARD ASSY P056
SRV BOARD ASSY P057
DRV BOARD ASSY P058
ENC BOARD ASSY P059
POW BOARD ASSY P052
FAN 43
LAN
J0465
J0464
J0463
J0462
HPB CN3
HSB2 CN6
HSB1 CN6
J0190
J0189
J0079
J0704
J0078
J0671
J0703
VIS1 CAM4
SERVO3 ENCODER2
SERVO3 M3
FLEXIBLEFLEXIBLE
SCP
SCM
CONTROL BOX -1-
SC+24V
SCM
CONTROL BOX -2-
CN10
CN8
LIGHT3
CAM3
LIGHT2 CN9
CAM2 CN6
LIGHT1 CN7
CAM1 CN4
CAMOUTCN5
CAMOUT
CSEL CN11
DC24VCN11
CN5
VAC CN2
DI1 CN3
DI2
H POW/EMG
CN31
CN1
CN2
CN5
CN3
CN1
CN1
CN2
CN3
CN4
CN4
CN1
CN1
CN2
CN3
CN4
CN4
HD1 CN5
FANCN5
SER ENC2
SER ENC1
CN5
CN8 BATTERY INC ENC 2
INC ENC 1
MOTOR 2
MOTOR POW MOTOR 1
HS1 CN7
CN8B ETHER OUT
CN8A ETHER IN
OPTION IF CN1
S-POWERCN6
DOCN7
HD2 CN5
HS2 CN7
FANCN5
SER ENC2
SER ENC1
CN5
CN8 BATTERY
INC ENC 2
INC ENC 1
MOTOR 2
MOTOR POW MOTOR 1
DI1
DI2
VAC
CN8B ETHER OUT
CN8A ETHER IN
OPTION IF
S-POWERCN6
DOCN7
DO0
DO1 CN8
CN7
HI CN6
DO INCN6
CN3
CN1
IC POW
48V POW
HP CN1
HP CN2
CAMERA SEL POW
HP CN4
CN4
48V/24V/EMGCN2
DUCT Y DUCT X
H PANEL
HEAD I/O UNIT ASSY
HEAD SERVO UNIT ASSY-1
HEAD SERVO UNIT ASSY-2
HEAD CAMERA SELECTOR P051
HEAD FAN
X-AXIS ORIGIN
X MOTOR
See Page 15
See Page 16
See Page 4
See Page 5
See Page 6
See Page 10
See Page 11
See Page 8
CC.V0
14
HEAD
YSM20R-1