00197470-03_Serviceanleitung Intern WPC5_6, DE_01-2019 - 第125页
Interne Serviceanleitun g WPC5 / WPC6 Seite 4-125 4.2 Zuführachse kalibri eren Entnehmen Sie vor d er Kalibrierun g alle Flächenm agazinträger (FMT ) aus dem WPC. Die Kalibrierung der Z uführ achse umf asst f olgende F…

Interne Serviceanleitung WPC5 / WPC6
Seite 4-124
➢ Befolgen Sie den angezeigten Hinweis und bestätigen Sie die vorgenommenen Änderungen
mit
Fertig stellen
.

Interne Serviceanleitung WPC5 / WPC6
Seite 4-125
4.2 Zuführachse kalibrieren
Entnehmen Sie vor der Kalibrierung alle Flächenmagazinträger (FMT) aus dem WPC.
Die Kalibrierung der Zuführachse umfasst folgende Funktionen
• "4.2.2 Nullpunktposition teachen" [
➙
4-126]
• "4.2.3 Referenzbero" [
➙
4-128]
• "4.2.4 Endschalter kalibrieren" [
➙
4-130]
• "4.2.5 Offsetposition der Ladeachse teachen" [
➙
4-132]
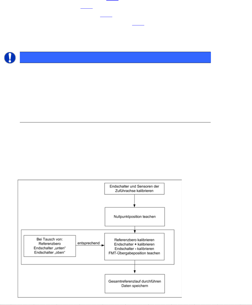
4.2.1 Voraussetzungen bei den Einstellungen
Zuführachse – Reihenfolge der Einstellungen
Werden Endschalter oder Sensoren getauscht, müssen diese wieder entsprechend kalibriert bzw.
eingestellt werden.
Eine komplette Kalibrierung ist nur nötig, wenn die Nullpunktposition verändert wurde.
Die Funktion der in der Software bezeichneten
Endschalter +
und
Endschalter –
übernehmen der
maschinenseitige und der turmseitige Endanschlag (Puffer).
HINWEIS
Crash-Lichtschranken BE-Höhe
Crashlichtschranken zur Höhenkontrolle dürfen beim Kalibrieren nicht auslösen
Während der Kalibrierung der Referenzsensoren und Endschalter dürfen die
Crashlichtschranken nicht unbegründet auslösen. Der Kalibriervorgang wird dadurch
gestoppt und es werden keine bzw. ungültige Werte ermittelt.
➢
Stellen Sie sicher, dass während dem Kalibriervorgang keine Gegenstände oder sonstiges
den Lichtstrahl der Crashlichtschranken unterbrechen können.

Interne Serviceanleitung WPC5 / WPC6
Seite 4-126
4.2.2 Nullpunktposition teachen
Die Nullpunktposition muss nach dem Austausch des Antriebsmotors kalibriert werden.
➢ Entnehmen Sie alle Flächenmagazinträger (FMT) aus dem WPC.
➢ Wählen Sie die Zuführachse aus (1).
➢ Wählen Sie die Funktion
Nullpunktposition teachen
aus (2).
➢ Wählen Sie
Weiter
(3).
➢ Befolgen Sie den angezeigten Hinweis und fahren Sie fort mit
Anwenden
(1).