00197470-03_Serviceanleitung Intern WPC5_6, DE_01-2019 - 第133页
Interne Serviceanleitun g WPC5 / WPC6 Seite 4-133 ➢ Setzen Sie den Kalibriers tif t ein (siehe o ben) und fahren S ie fort mit Anwenden (1). ➢ Entfernen Sie den Ka libiers tift und best ä tig en Sie die neue Ü bergabep…

Interne Serviceanleitung WPC5 / WPC6
Seite 4-132
4.2.5 FMT-Übergabeposition teachen
➢ Wählen Sie die Zuführachse aus (1).
➢ Wählen Sie die Funktion
FMT-Übergabeposition teachen
aus (2).
➢ Wählen Sie
Weiter
(3).
Setzen Sie die „Einstelllehre klein“ [03052363-02] am vorderen Ende der Zuführachse ein (1).
Einstelllehre klein [03052363-02]

Interne Serviceanleitung WPC5 / WPC6
Seite 4-133
➢ Setzen Sie den Kalibrierstift ein (siehe oben) und fahren Sie fort mit
Anwenden
(1).
➢ Entfernen Sie den Kalibierstift und bestätigen Sie die neue Übergabeposition mit
Fertig
stellen
(1).

Interne Serviceanleitung WPC5 / WPC6
Seite 4-134
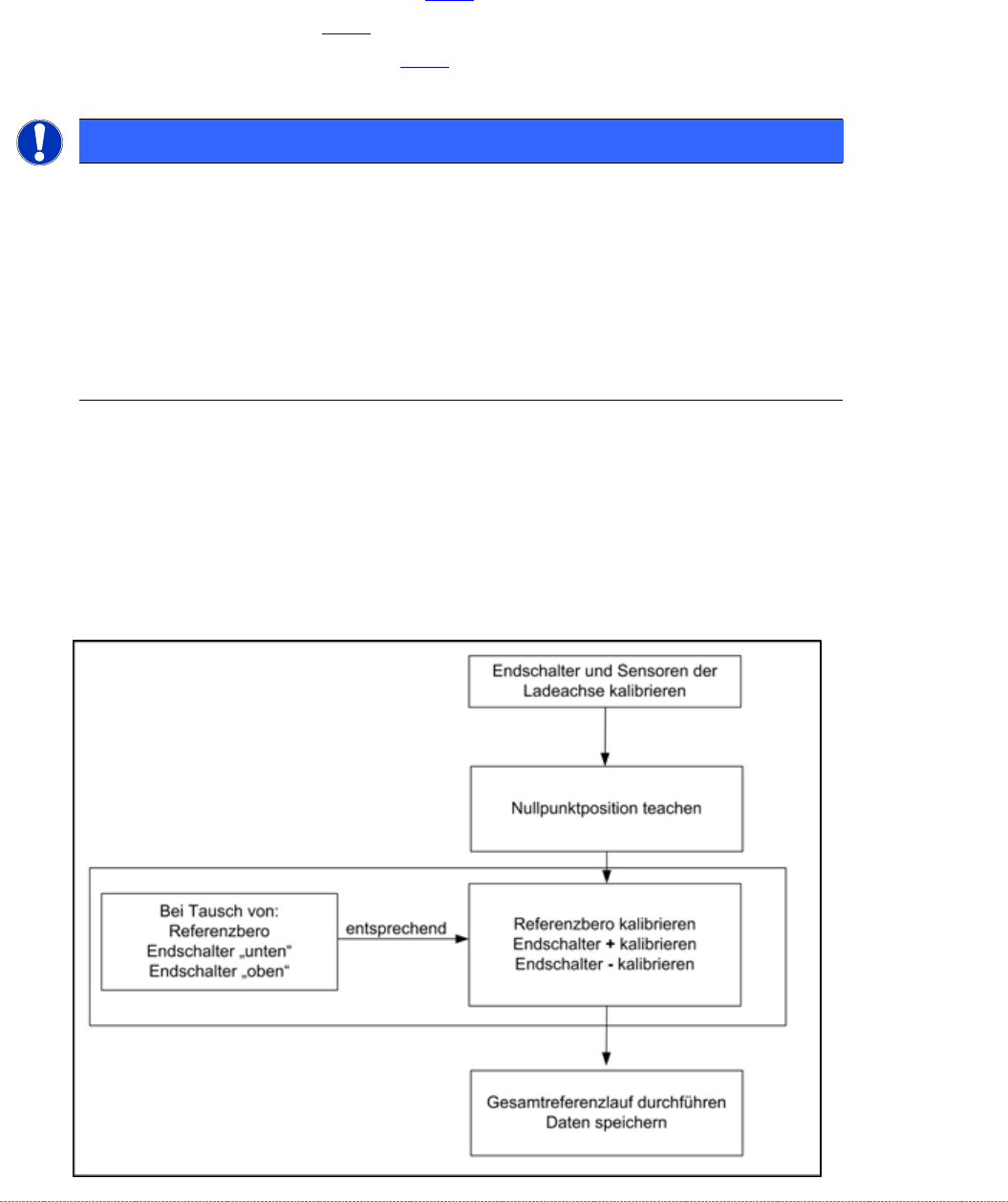
4.3 Ladeachse kalibrieren (nur WPC6)
Entnehmen Sie vor der Kalibrierung alle Flächenmagazinträger (FMT) aus dem WPC. Die
Kalibrierung der Ladeachse umfasst folgende Funktionen:
• "4.3.1 Nullpunktposition teachen" [
➙
4-135]
• "4.3.2 Referenzbero" [
➙
4-137]
• "4.3.3 Endschalter kalibrieren" [
➙
4-139]
Zuführachse – Reihenfolge der Einstellungen
Werden Endschalter oder Sensoren getauscht, müssen diese wieder entsprechend kalibriert bzw.
eingestellt werden.
Eine komplette Kalibrierung ist nur nötig, wenn die Nullpunktposition verändert wurde.
Die Funktion der in der Software bezeichneten Endschalter + und Endschalter – übernehmen der
maschinenseitige und der turmseitige Endanschlag (Puffer).
HINWEIS
Crash-Lichtschranken BE-Höhe
Crashlichtschranken zur Höhenkontrolle dürfen beim Kalibrieren nicht auslösen
Während der Kalibrierung der Referenzsensoren und Endschalter dürfen die
Crashlichtschranken nicht unbegründet auslösen. Der Kalibriervorgang wird dadurch
gestoppt und es werden keine bzw. ungültige Werte ermittelt.
➢
Stellen Sie sicher, dass während dem Kalibriervorgang keine Gegenstände oder sonstiges
den Lichtstrahl der Crashlichtschranken unterbrechen können.