00198228-02_IM-MaterialSetupAssistant_DE_EN - 第39页
Konfiguration Konfigurationseinstellungen in ASM OIB SIPLACE Material Setup Assistant 2.2 SIPLACE Material Set up Ass istant 2.2 39 SIPLACE Pro Deployment Szenario - Übersicht SIPLACE Pro Deployment Szenario - Übersicht …

Konfiguration
Konfigurationseinstellungen in ASM OIB
38 SIPLACE Material Setup Assistant 2.2 SIPLACE Material Setup Assistant 2.2
3.1.10
3.1.10 Konfiguration von EDM
Konfiguration von EDM
3.1.10.1
3.1.10.1 EDM Szenarien festlegen
EDM Szenarien festlegen
Mit dieser Einstellung wählen Sie das EDM Szenario in Ihrer Fertigung.
Anwendungseinstellungen – SIPLACE Pro Adapter - EDM
► Wählen Sie Zentrale Einstellungen.
⇨ Wurde der ASM Material Manager – Vollversion oder ASM Material Manager für MSA installiert, ste
-
hen in OIB die Anwendungseinstellungen=> SIPLACE Pro zur Verfügung.
► Wählen Sie unter Anwendungseinstellungen => SIPLACE Pro => Allgemein (1).
► Wählen Sie unter Eigenschaften => SIPLACE Pro Deployment Szenario aus:
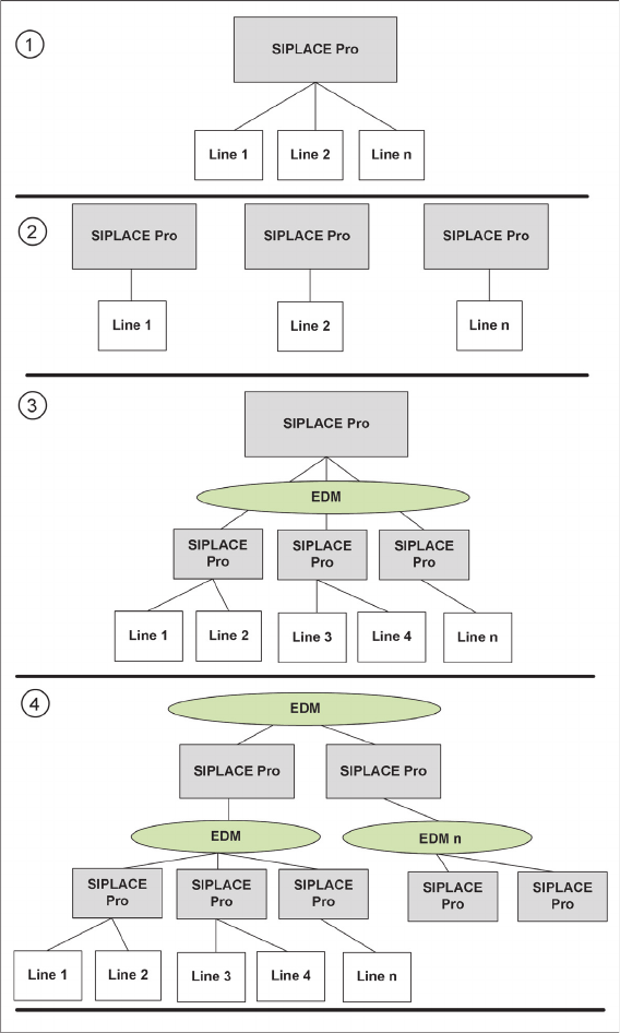
Parameter Funktion
Zentral Es gibt nur eine SIPLACE Pro Applikation in der Fabrik. Dieses ist die
Standardkonfiguration ohne EDM.
Insel Es gibt eine SIPLACE Pro Applikation pro Produktionslinie und keinen
gemeinsamen Master.
EDM Es gibt ein EDM-Kind-SIPLACE Pro Applikation pro Produktionslinie
und einen gemeinsamen Master in der Fabrik.
EDMn Es gibt ein EDM-Kind-SIPLACE Pro Applikation pro Produktionslinie
und mehrere Master in der Fabrik. Jeder Master ist einer Area zuge
-
wiesen. Jede Area enthält eine oder mehrere Produktionslinien, wel
-
che diesem Master zugeordnet sind.

Konfiguration
Konfigurationseinstellungen in ASM OIB
SIPLACE Material Setup Assistant 2.2 SIPLACE Material Setup Assistant 2.2 39
SIPLACE Pro Deployment Szenario - Übersicht
SIPLACE Pro Deployment Szenario - Übersicht
1. Zentral
2. Insel
3. EDM
4. EDMn

Konfiguration
Konfigurationseinstellungen in ASM Setup Center
40 SIPLACE Material Setup Assistant 2.2 SIPLACE Material Setup Assistant 2.2
3.1.10.2
3.1.10.2 EDM Einstellungen
EDM Einstellungen
Anwendungseinstellungen: Produktionslinie – EDM Eigenschaften
► Wählen Sie unter Anwendungseinstellungen => Material Setup Assistant in der Baumstruktur Pro
-
duktionslinie (1).
► Wählen Sie unter Fabrikaufbau (2) die Produktionslinie aus.
► Wählen Sie unter Eigenschaften (3) => EDM dieentsprechenden EDM-Eigenschaften.
3.2
3.2 Konfigurationseinstellungen in ASM Setup Center
Konfigurationseinstellungen in ASM Setup Center
Die Workflow Lösung des SIPLACE Material Setup Assistant (MSA) benötigt ASM Setup Center für die
Rüstungsvorbereitung. Damit SIPLACE Material Setup Assistant mit ASM Setup Center kommunizieren
und arbeiten kann, müssen Sie die folgenden Konfigurationen in ASM Setup Center vornehmen:
▪ "3.2.1 Kommunikation mit ASM Setup Center konfigurieren" [ ➙ 41]
▪ "3.2.2 ASM Setup Center Applikation konfigurieren" [ ➙ 43]
▪ "3.2.4 ASM Setup Center Server konfigurieren" [ ➙ 46]
Parameter Funktion
Lostemplate Tragen Sie hier das EDM-Template ein das verwendet werden
soll. Für detaillierte Informationen zu EDM und Templates se
-
hen Sie bitte das aktuelle User Manual von ASM Engineering
Data Manager.
Benutzerbestätigung anfordern Vor dem Daten-Push durch EDM wird eine Bestätigung der
EDM-Datenaktualisierung angefordert. Es erscheint ein Dialog
den der Benutzer bestätigen muss, bevor der Daten-Push aus
-
geführt wird.