CP-642ME-06 - 第128页
CP-642ME P ARTS LIST ver06 2 2 - 2 - 1 2 2 . 2 . 防音カバー( W A F ) 2 2 . 2 . N o i s e r e d u c t i o n c o v e r ( W A F ) 2 2 . 2 . 防音カバー( W A F ) 2 2 . 2 . N o i s e r e d u c t i o n c o v e r ( W A F ) タ テ x 1 7 3 …

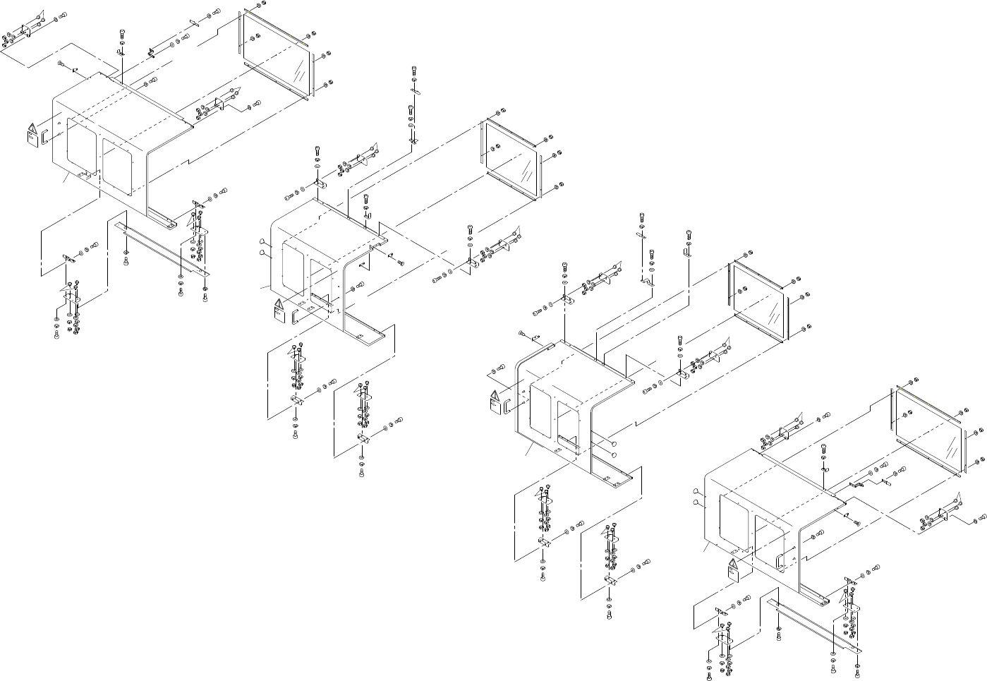
22.1.防音カバー(WAF)
22.1.Noise reduction cover(WAF)
番号 図番 & コード番号 個数 品名 規格 備考 材質
No. Drg.No. & Code No. QTY Description Rating Remarks Materials
189 WAF6320 1 SEAL シール PL
190 WAF6330 1 SEAL シール PL
CP-642ME PARTS LIST ver06
22 - 1 - 4
22.1.防音カバー(WAF)
22.1.Noise reduction cover(WAF)

CP-642ME PARTS LIST ver06
22 - 2 - 1
22.2.防音カバー(WAF)
22.2.Noise reduction cover(WAF)
22.2.防音カバー(WAF)
22.2.Noise reduction cover(WAF)
タテx173.205
Ref.31-1
Ref.31-1
Ref.31-1
Ref.33-7
Ref.19-4
208
176
165
175
161
175
161
175
161
183
162
176
167
175
161
13
13
B
A
139
26
A
x2
138
123
139
155
6
142
145
121
124
151
109
132
138
156
133
110
137
160
33
111
141
74
120
137
151
127
141
137
133
19
139
160
79
137
152
47
47
45
46
124
137
133
120
145
151
120
139
160
74
127
141
137
133
141
137
151
121
121
120
121
154
138
142
154
138
142
135
139
139
135
161
162
46
133
151
137
141
141
141
125
137
71
151
137
137
133
73
137
137
120
141
141
137
111
156
110
138
32
137
84
151
80
123
142
138
155
132
139
160
109
139
48
47
135
139
121
135
48
137
141
151
71
141
137
151
125
137
133
120
126
141
151
141
141
137
133
73
151
121
120
121
137
151
34
47
151
121
120
126
162
161
120
151
121
126
137
120
132
109
125
71
151
137
141
141
133
137
151
34
48
47
48
47
138
110
156
84
9
151
137
87
142
138
155
123
139
160
31
111
135
139
141
151
137
137
141
151
71
125
120
137
133
141
137
133
73
141
137
151
141
137
139
135
121
121
141
137
133
73
141
137
151
141
137
151
121
120
126
161
162
138
142
124
123
6
86
152
137
29
138
156
132
121
110
137
133
151
155
145
139
160
109
124
145
151
121
133
137
120
120
74
141
137
151
120
127
141
137
133
19
139
160
121
154
138
142
120
127
141
137
133
74
141
137
151
121
154
138
142
139
160
45
47
139
135
46
47
46
139
135
161
162

22.2.防音カバー(WAF)
22.2.Noise reduction cover(WAF)
番号 図番 & コード番号 個数 品名 規格 備考 材質
No. Drg.No. & Code No. QTY Description Rating Remarks Materials
6 WAF4920 2 BKT BKT FE
9 WAF6271 1 PLATE プレート FE
19 WAF3400 2 COVER カバー FE
29 WAF3010 1 DOOR 扉 FE
31 WAF3020 1 DOOR 扉 FE
32 WAF3030 1 DOOR 扉 FE
33 WAF3040 1 DOOR 扉 FE
34 AWAF8670 2 WINDOW 窓 OT
45 AWAF8660 2 WINDOW 窓 OT
46 WAF3200 4 HOLDER ホルダ FE
47 WAF4202 8 HOLDER ホルダ FE
48 WAF3210 4 HOLDER ホルダ FE
71 WAF4582 4 BKT BKT FE
73 WAF4601 4 BKT BKT FE
74 WAF4632 4 BKT BKT FE
79 WAF4693 1 STOPPER ストッパ FE
80 WAF4703 1 BKT BKT FE
84 WAF4721 2 STOPPER ストッパ FE
86 WAF4773 1 STOPPER ストッパ FE
87 WAF4783 1 BKT BKT FE
109 H5069C 4 BALL CATCH ボール キャッチ TL-91-1 OT
110 T5004T 4 HANDLE 取手 THA-211 OT
111 H3133T 6 PLUG プラグ TM-90-9 OT
120 WAF6350 16 PULLEY プーリ OT
121 WAF6340 32 PULLEY プーリ OT
123 S31971 4
SW, LIMIT
SW リミット ZCK-Y07 OT
124 WAF4562 4 BKT BKT FE
125 WAF4572 4 BKT BKT FE
126 WAF4612 4 BKT BKT FE
127 WAF4623 4 BKT BKT FE
132 K5359E
SCREW,HEX SOCKET COUNTERSUNK
小ネジ 六角穴皿
M4X8L FE
133 N1085A
NUT, HEX
ナット 六角
M6 FE
135 N1079A
NUT, HEX
ナット 六角
M4 FE
137 W1024A
WASHER, LOCK
ワッシャ スプリング 6M/M FE
138 W1023A
WASHER, LOCK
ワッシャ スプリング 5M/M FE
CP-642ME PARTS LIST ver06
22 - 2 - 2
22.2.防音カバー(WAF)
22.2.Noise reduction cover(WAF)