CP-642ME-06 - 第148页
25.カムボックス 1(WPA) 25.Cam box 1(WPA) 番号 図番 & コード番号 個数 品名 規格 備考 材質 No. Drg.No. & Code No. QTY Description Rating Remarks Materials Note.1 : Used only when the noise reduction cover is attached. Note.2 : Used only w…

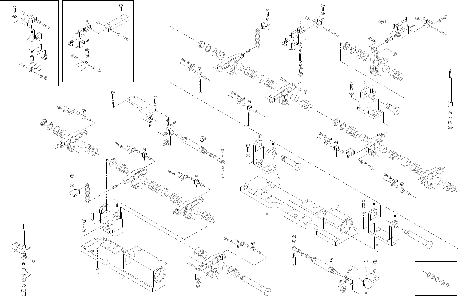
25.カムボックス 1(WPA)
25.Cam box 1(WPA)
番号 図番 & コード番号 個数 品名 規格 備考 材質
No. Drg.No. & Code No. QTY Description Rating Remarks Materials
117 S4040X 2 SENSOR, PHOTO センサ フォト EE-SPX306-W2A OT
120 H5360A BOLT, HEX SOCKET ボルト 六角穴 M10X25L FE
121 WPA0073 1 BKT BKT FE
122 WPA0351 1 WASHER ワッシャ FE
123 WPA1021 2 WASHER ワッシャ FE
124 H5301A BOLT, HEX SOCKET ボルト 六角穴 M5X18L FE
134 WPA0824 1 SCALE 目盛り AL
135 WPA1732 1 GUIDE ガイド FE
136 WPA1740 1 PLATE プレート FE
137 WPA1750 1 PLATE プレート FE
138 WPA1760 1 BKT BKT FE
139 WPA1681 1 BKT BKT FE
140 WPA1671 1 BASE ベース FE
141 WPA1771 2 SPRING , PLATE スプリング 板 FE
142 S31970 1 SW, LIMIT SW リミット XCK-J5970 OT
143 S31971 1 SW, LIMIT SW リミット ZCK-Y07 OT
144 H5286A BOLT, HEX SOCKET ボルト 六角穴 M4X6L FE
145 H5289A BOLT, HEX SOCKET ボルト 六角穴 M4X12L FE
146 H5307A BOLT, HEX SOCKET ボルト 六角穴 M5X40L FE
147 H5326A BOLT, HEX SOCKET ボルト 六角穴 M6X25L FE
148 . BOLT, HEX SOCKET ボルト 六角穴 M10X12L FE
152 N1096A NUT, HEX ナット六角 M12 FE
153 WPA4050 1 STOPPER ストッパ 注1. Note.1 FE
154 WPA4040 1 SPRING スプリング 注1. Note.1 FE
155 WPA4010 1 HOUSING ハウジング 注1. Note.1 FE
156 WPA4071 1 SHAFT シャフト 注1. Note.1 FE
157 WPA1081 1 SHAFT シャフト 注2. Note.2 FE
158 WPA1001 1 HOUSING ハウジング 注2. Note.2 FE
159 WPA0410 1 SPRING スプリング 注2. Note.2 FE
160 WPA1240 1 COVER カバー 注2. Note.2 FE
161 WPA4060 1 COLLAR カラー 注1. Note.1 FE
162 WPA1820 4 WASHER ワッシャ FE
注1.防音カバー取付時のみ使用
注2.防音カバーが付かない時に使用
CP-642ME PARTS LIST ver06
25 - 6
25.カムボックス 1(WPA)
25.Cam box 1(WPA)

25.カムボックス 1(WPA)
25.Cam box 1(WPA)
番号 図番 & コード番号 個数 品名 規格 備考 材質
No. Drg.No. & Code No. QTY Description Rating Remarks Materials
Note.1 : Used only when the noise reduction cover is attached.
Note.2 : Used only when the noise reduction cover is not attached.
CP-642ME PARTS LIST ver06
25 - 7
25.カムボックス 1(WPA)
25.Cam box 1(WPA)

CP-642ME PARTS LIST ver06
26 - 1
26.カムボックス2(WPA)
26.Cam box 2(WPA)
26.カムボックス2(WPA)
26.Cam box 2(WPA)
タテx173.205
Ref.31-1
Ref.31-1
Ref.31-1
Ref.33-7
Ref.19-4
0672
208
176
165
175
161
175
161
175
161
183
162
176
167
175
161
13
13
B
A
139
26
A
x2
99
100
102
101
98
103
97
96
94
93
95
3,10,12,13st
22
70
62
25
25
24
60
19
92
23
20
62
61
70
25
76
23
24
25
60
19
61
20
62
92
1,11st
106
91
64
82
84
58
57
58
56
57
59
15
71
62
47
50
51
51
81
62
49
15
53
62
61
55
52
17
86
11
8
61
75
86
7
6
86
8
86
62
61
20
19
64
14
15
15
16
1
80
46
21
72
66
62
45
71
18
105
2
86
8
5
86
7
86
8
86
10
86
8
86
7
4
64
14
61
15
15
16
17
75
61
86
8
86
9
64
75
14
15
15
16
17
16
3
7
86
8
86
86
8
104
13
12
15
14
61
15
17
64
75
49
53
54
62
61
62
81
51
51
59
50
15
52
48
15
62
71
21
21
36
105
105
38
34
80
66
72
66
26
72
79
105
105
86
8
65
86
28
32
86
8
86
35
86
8
86
7
31
63
73
40
15
17
15
14
61
16
64
75
7
86
8
104
13
12
75
64
16
15
15
14
61
17
23
20
7
86
8
86
62
61
30
86
8
86
37
86
8
86
7
29
18
44
43
62
69
15
15
14
61
88
78
17
75
64
92
61
62
77
62
19
64
86
8
104
13
12
15
15
87
14
61
16
75
17
68
66
41
25
25
24
60
25
25
24
67
42
27
74
60
23
92
19
20
62
61
21
33
12
13
104
8
86
7
86
8
86
39
72
66
105
105
A
Z
F
C
A
F
Y
F
F
F
B
Y
C
F
F
Z
Y
F
F
F
C
B
B
Z
B
Y
Y