CP-642ME-06 - 第178页
33.インコンベア(逆流れ)(オプション)(WQC) 33.In conveyor(Right to left board flow)(Option)(WQC) 番号 図番 & コード番号 個数 品名 規格 備考 材質 No. Drg.No. & Code No. QTY Description Rating Remarks Materials 37 W1022A WASHER, LOCK ワッシャ スプリング 4…

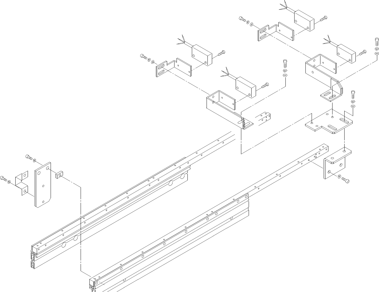
33.インコンベア(逆流れ)(オプション)(WQC)
33.In conveyor(Right to left board flow)(Option)(WQC)
番号 図番 & コード番号 個数 品名 規格 備考 材質
No. Drg.No. & Code No. QTY Description Rating Remarks Materials
1 H5298A BOLT, HEX SOCKET ボルト 六角穴 M5X10L (HELPS) FE
2 W1023A WASHER, LOCK ワッシャ スプリング 5M/M (HELPS) FE
3 W1044A WASHER, FLAT ワッシャ ヒラ 4W-5 (HELPS) FE
4 IQC6072 2 NUT ナット (HELPS) FE
5 S4040X 2 SENSOR, PHOTO センサ フォト EE-SPX306-W2A (HELPS) OT
6 MQC5101 1 BKT, SENSOR BKT センサ (HELPS) FE
7 GVC4070 1 SPACER スペーサ (HELPS) FE
9 H5298A BOLT, HEX SOCKET ボルト 六角穴 M5X10L FE
10 W1023A WASHER, LOCK ワッシャ スプリング 5M/M FE
11 MQC4092 1 BKT, SENSOR BKT センサ FE
12 IQC6072 2 NUT ナット FE
13 H5286A BOLT, HEX SOCKET ボルト 六角穴 M4X6L FE
14 W1022A WASHER, LOCK ワッシャ スプリング 4M/M FE
15 W1043A WASHER, FLAT ワッシャ 平 4W-4 FE
16 GVC2182 1 BKT, SENSOR BKT センサ FE
17 S3122A 1 SW, PHOTOELECTRIC SW 光電 E3S-LS3C1D OT
18 H5286A BOLT, HEX SOCKET ボルト 六角穴 M4X6L FE
19 W1022A WASHER, LOCK ワッシャ スプリング 4M/M FE
20 W1043A WASHER, FLAT ワッシャ 平 4W-4 FE
21 MQC5010 1 BKT, SENSOR BKT センサ FE
22 S3122A 1 SW, PHOTOELECTRIC SW 光電 E3S-LS3C1D OT
23 H5297A BOLT, HEX SOCKET ボルト 六角穴 M5X8L FE
24 W1023A WASHER, LOCK ワッシャ スプリング 5M/M FE
25 W1044A WASHER, FLAT ワッシャ 平 4W-5 FE
26 MQC5040 1 PLATE プレート FE
27 H5297A BOLT, HEX SOCKET ボルト 六角穴 M5X8L FE
28 W1023A WASHER, LOCK ワッシャ スプリング 5M/M FE
29 W1044A WASHER, FLAT ワッシャ 平 4W-5 FE
30 MQC5050 1 BKT BKT FE
31 H5286A BOLT, HEX SOCKET ボルト 六角穴 M4X6L FE
32 W1022A WASHER, LOCK ワッシャ スプリング 4M/M FE
33 W1043A WASHER, FLAT ワッシャ 平 4W-4 FE
34 MQC5020 1 BKT, SENSOR BKT センサ FE
35 S3122A 1 SW, PHOTOELECTRIC SW 光電 E3S-LS3C1D OT
36 H5286A BOLT, HEX SOCKET ボルト 六角穴 M4X6L FE
CP-642ME PARTS LIST ver06
33 - 2
33.インコンベア(逆流れ)(オプション)(WQC)
33.In conveyor(Right to left board flow)(Option)(WQC)

33.インコンベア(逆流れ)(オプション)(WQC)
33.In conveyor(Right to left board flow)(Option)(WQC)
番号 図番 & コード番号 個数 品名 規格 備考 材質
No. Drg.No. & Code No. QTY Description Rating Remarks Materials
37 W1022A WASHER, LOCK ワッシャ スプリング 4M/M FE
38 W1043A WASHER, FLAT ワッシャ 平 4W-4 FE
39 MQC5120 1 BKT, SENSOR BKT センサ FE
40 S3122Z 1 SW, PHOTOELECTRIC SW 光電 E3S-LS3RC4 OT
41 H5297A BOLT, HEX SOCKET ボルト 六角穴 M5X8L FE
42 W1023A WASHER, LOCK ワッシャ スプリング 5M/M FE
43 W1044A WASHER, FLAT ワッシャ 平 4W-5 FE
44 MQC5040 1 PLATE プレート FE
45 H5297A BOLT, HEX SOCKET ボルト 六角穴 M5X8L FE
46 W1023A WASHER, LOCK ワッシャ スプリング 5M/M FE
47 W1044A WASHER, FLAT ワッシャ 平 4W-5 FE
48 MQC5050 1 BKT BKT FE
49 . SCREW, C/R PAN 小ネジ 十穴鍋 M3X15L FE
50 W1021A WASHER, LOCK ワッシャ スプリング 3M/M FE
51 K5177A SCREW, C/R PAN 小ネジ 十穴鍋 M2.5X14L FE
52 K5177A SCREW, C/R PAN 小ネジ 十穴鍋 M2.5X14L FE
CP-642ME PARTS LIST ver06
33 - 3
33.インコンベア(逆流れ)(オプション)(WQC)
33.In conveyor(Right to left board flow)(Option)(WQC)

CP-642ME PARTS LIST ver06
34 - 1
34.インコンベア(正逆流れ)(オプション)(WQC)
34.In conveyor(Board flow changeover manual)(Option)(WQC)
34.インコンベア(正逆流れ)(オプション)(WQC)
34.In conveyor(Board flow changeover manual)(Option)(WQC)
タテx173.205
Ref.31-1
Ref.31-1
Ref.31-1
Ref.33-7
Ref.19-4
208
176
165
175
161
175
161
175
161
183
162
176
167
175
161
13
13
B
A
139
26
A
x2
8
9
4
5
9
15
10
13
7
6
9
13
7
3
9
15
14
11
1
2
12
14
15
10
13
16
10
7
15
13
10
21
20
19
17
22
13
18