CP-642ME-06 - 第29页
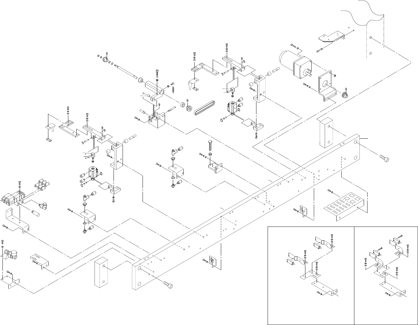
CP-642ME P ARTS LIST ver06 5 - 1 5 . ローダユニット( W Q L , G V L ) 5 . L o a d i n g u n i t ( W Q L , G V L ) 5 . ローダユニット( W Q L , G V L ) 5 . L o a d i n g u n i t ( W Q L , G V L ) タ テ x 1 7 3 . 2 0 5 R e f . 3 1 - 1 R e…

4.アウトコンベア(WQC)
4.Out conveyor(WQC)
番号 図番 & コード番号 個数 品名 規格 備考 材質
No. Drg.No. & Code No. QTY Description Rating Remarks Materials
160 H5321A BOLT, HEX SOCKET ボルト 六角穴 M6X12L FE
161 IQC6291 4 NUT ナット FE
162 WQC4330 1 BRIDGE ブリッジ FE
163 WQC4120 1 BKT BKT FE
164 WQC4180 1 BKT BKT FE
165 WQC4430 1 BKT BKT FE
166 S3130T 1 SW, PHOTOELECTRIC SW 光電 PS-49 OT
167 . SCREW, C/R PAN 小ネジ 十穴鍋 M3X15L FE
168 H5279A BOLT, HEX SOCKET ボルト 六角穴 M3X20L FE
169 A1040H 1 AMPLIFIER アンプ PS2-61 OT
170 WQC4830 1 COVER, CHAIN カバー チェーン FE
171 H5324A BOLT, HEX SOCKET ボルト 六角穴 M6X20L FE
172 M5017H 2 MOTOR, INDUCTION モータ インダンション 2IK6RGN-A-K1 注1.Note.1 OT
173 MQC1300 1 SEAL シール English PL
174 MQC1310 1 SEAL シール French PL
175 MQC1073 1 SEAL シール English PL
176 MQC1141 1 SEAL シール French PL
177 MQC5600 1 SEAL シール English PL
178 MQC5620 1 SEAL シール French PL
注1. 正逆流れ
Note.1 : For board flow changeover manual.
CP-642ME PARTS LIST ver06
4 - 6
4.アウトコンベア(WQC)
4.Out conveyor(WQC)

CP-642ME PARTS LIST ver06
5 - 1
5.ローダユニット(WQL,GVL)
5.Loading unit(WQL,GVL)
5.ローダユニット(WQL,GVL)
5.Loading unit(WQL,GVL)
タテx173.205
Ref.31-1
Ref.31-1
Ref.31-1
Ref.33-7
Ref.19-4
208
176
165
175
161
175
161
175
161
183
162
176
167
175
161
13
13
B
B
B
A
A
A
139
26
A
x2
64
58
51
68
70
53
52
61
55
74
54
69
70
73
74
64
53
55
54
52
51
58
69
73
61
54
92
64
70
74
68
Option
92
70
74
64
54
38
8
7
57
68
72
29
28
101
103
102
1
97
98
78
61
63
80
67
70
69
60
39
73
76
25
50
47
26
5
60
69
73
22
38
26
27
3
27
21
24
67
60
2
56
68
12
20
70
13
30
76
37
11
23
14
56
49
38
15
75
66
77
17
37
38
9
68
10
16
31
73
58
68
47
46
45
45
42
47
60
69
96
44
75
100
26
73
69
50
5
76
47
22
56
68
27
3
25
21
27
67
24
60
60
60
69
73
2
39
26
38
47
58
44
47
42
45
45
68
46
69
57
68
6
35
59
48
36
34
63
70
79
64
70
88
68
70
87
98
97
63
70
95
40
4
4
41
Left-to-right board frow,
Board frow changeover manual
正流れ,正逆流れ
Right-to-left board frow,
Board frow changeover manual
逆流れ,正逆流れ

5.ローダユニット(WQL,GVL)
5.Loading unit(WQL,GVL)
番号 図番 & コード番号 個数 品名 規格 備考 材質
No. Drg.No. & Code No. QTY Description Rating Remarks Materials
1 WQL4013 1 PLATE プレート FE
2 GVL2140 2 PIN ピン FE
3 MQL6140 2 PIN ピン FE
4 WQL1240 2 PLATE プレート FE
5 WQL1230 2 JOINT ジョイント FE
6 WQL4091 1 BKT BKT FE
7 GVL3020 1 BKT BKT FE
8 GVL3030 1 PULLEY, TIMING プーリ タイミング OT
9 GVL3040 1 PULLEY, TIMING プーリ タイミング OT
10 WQL1220 1 BKT BKT FE
11 WQL4030 1 LEVER レバー FE
12 WQL4040 1 SHAFT シャフト FE
13 GVL3080 1 COLLAR カラー FE
14 GVL3090 1 PIN, PIVOT ピン 支点 FE
15 GVL3100 1 BOLT, STOPPER ボルト ストッパ FE
16 GVL3110 1 HOOK, SPRING フック スプリング FE
17 WQL4130 1 SPRING スプリング FE
20 GVL3150 1 GEAR ギヤ OT
21 WQL1250 2 BKT BKT FE
22 WQL1261 2 LEVER レバー AL
23 N4014A 1 SCREW, HEX SOCKET SET ネジ 六角穴止め M3X4L FE
24 WQL1212 2 BKT BKT FE
25 S2113H 2 CYLINDER, AIR シリンダ エアー CDQ2D16-10D-F7BV OT
26 S1022A 4 CIR-CLIP, E-TYPE サークリッ プ E形 ST-EW-4 OT
27 H4384A 4 BEARING, NEEDLE ベアリング ニードル TA0810Z OT
28 M5021H 1 MOTOR, INDUCTION モータ インダクション 3IK15RGN-A-K1 OT
29 H4008A 1 HEAD, GEAR ヘッド ギヤ 3GN-3.6K OT
30 S1024A 1 CIR-CLIP, E-TYPE サークリップ E形 ST-EW-6 OT
31 H4517A 1 BELT, TIMING ベルト タイミング B160MXL6.4 OT
34 WQL4080 1 MANIFOLD UNIT マニホールドユニット OT
35 Y3079S 1 UNION, ELBOW ユニオン エルボ KQ2L08-01S OT
36 S1056A 1 SILENCER サイレンサ AN101-01 OT
37 H4135A 2 BEARING ベアリング F698ZZ OT
38 N4027A 5 SCREW, HEX SOCKET SET ネジ 六角穴止め M4X5L P=0.7 FE
39 WQL4020 2 PLATE プレート AL
CP-642ME PARTS LIST ver06
5 - 2
5.ローダユニット(WQL,GVL)
5.Loading unit(WQL,GVL)