D3Wiring Diagram__N7205A106B - 第292页
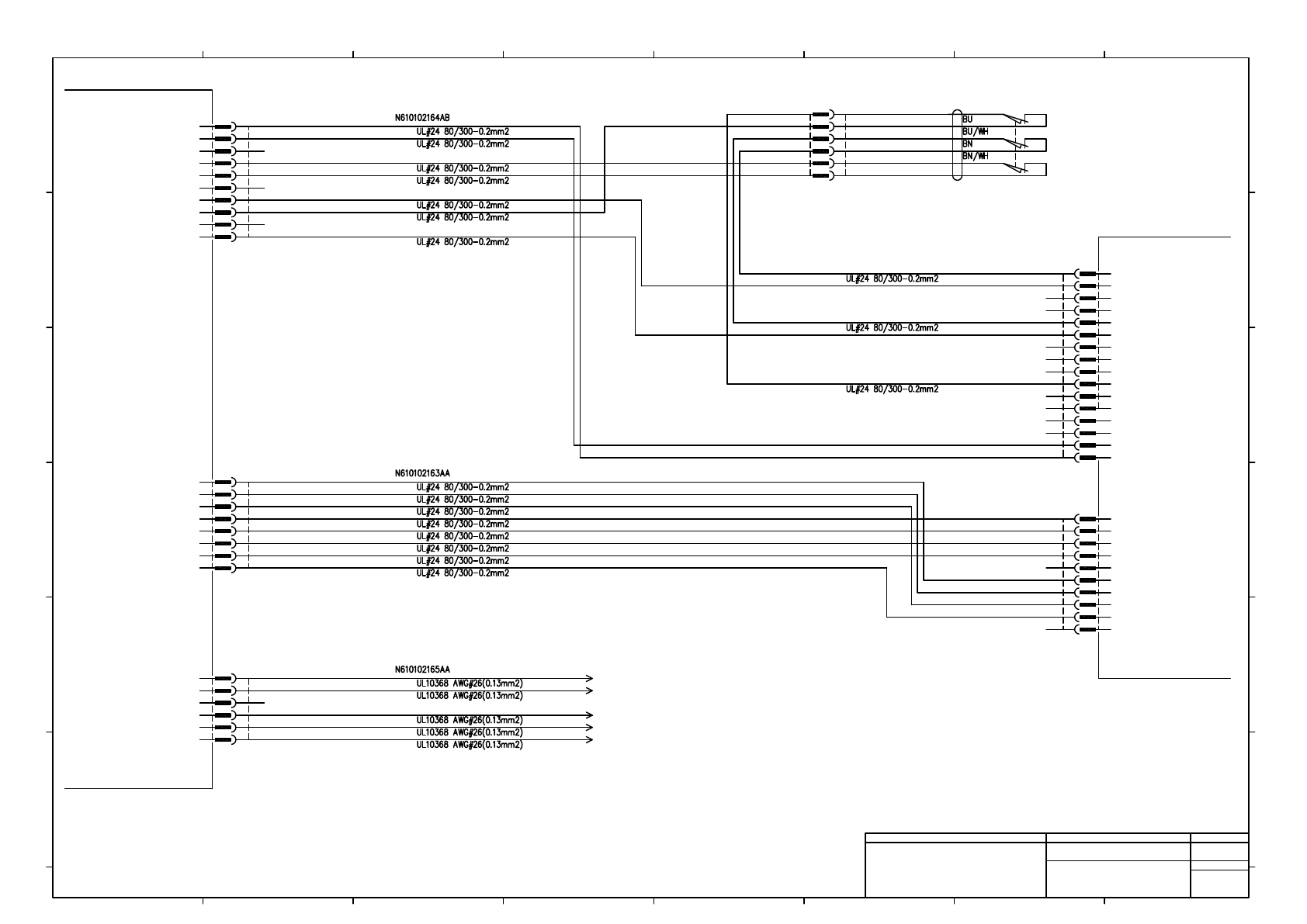
MC02CX CN13 1 2 3 CN2 2 7 8 1 3 9 4 10 6 12 5 11 +24V CLYLOW1 CLYLOW2 CLYLOW3 CLYLOW4 CLYLOW5 CLYLOW6 GND CN14 1 2 3 4 5 6 7 8 AU AV AW FG AA /AA AB /AB AMR AMRR VDD GND +24V PIN N.C CN3 2 7 8 1 3 9 4 10 6 12 5 11 BU BV …

WH
WH
WH
WH
CN2
1
2
3
4
5
6
7
8
9
10
+24V
+24V
+24V
RLY-ON+
N.C
+24V-OUT
+24V-OUT
+24V-OUT
RLY-ON-
N.C
G9SC-400-CNP4E
WH
WH
WH
WH
WH
WH
WH
WH
WH
CN1
1
2
3
4
5
6
7
8
9
10
11
12
13
14
15
16
T22
T12/T31
N.C
N.C
T21
T32
N.C
N.C
COM
T11
POWER
CH1
CH2
OUTPUT
A2(GND)
A1(+24V)
PNF0AL-AA
CN11
1
2
3
4
5
6
CN9
1
2
3
4
5
6
7
8
9
10
+24V-OUT
+24V-OUT
+24V-OUT
+24V
+24V
+24V
RLY-ON+
RLY-ON-
CN10
1
2
3
4
5
6
7
8
+24V
GND
N.C
CVR+
CVR-
N.C
RES+
RES+1
RES+2
RES-
+24V
SF-RES
N.C
CVR-ON
RLY-ON
GND
WH
WH
BU
BU
WH
BU
WH
-S301
HS6B-03B01-TK2227-600
N610055818AB
OG
OG/WH
IDEC
177901-1
S301R
AMP
6
5
4
3
2
1
177909-1
S301P
AMP
1
2
3
4
5
6
9
5
6
7
8
1
2
3
4
XHP-10
CN9PNF
JST
5
6
7
8
1
2
3
4
XHP-8
CN10PNF
JST
6
5
51021-0600
CN11PNF
MOLEX
4
3
2
1
10
10
9
8
7
6
5
4
3
2
XHP-10
CN2G9S
JST
1
15
16
11
12
13
14
PS-D4C16-CA3-10
CN1G9S
JAE
1
2
3
4
5
6
7
8
9
10
BU
BU
BU
N610102174+006AA-7D +24V
N610102174+006AA-7D SF-RES
N610102174+006AA-7E CVR-ON
N610102174+006AA-7E RLY-ON
N610102174+006AA-7E GND
Safety cover SW
1
1 1
Panasonic Factory Solutions Co.,Ltd. パナソニック ファクトリーソリューションズ株式会社
Name
Drawing No.
Loc. No.
F4K1020-05A
1
2 3 4 5 6 7 8
A
B
C
D
E
F
1 2 3 4 5 6 7 8
A
B
C
D
E
F
Page. No.
MULTIFUNCTIONAL TRANSFER UNIT
(DOORSW,SFRELAY wiring)
N610102174+004AB
P004

MC02CX
CN13
1
2
3
CN2
2
7
8
1
3
9
4
10
6
12
5
11
+24V
CLYLOW1
CLYLOW2
CLYLOW3
CLYLOW4
CLYLOW5
CLYLOW6
GND
CN14
1
2
3
4
5
6
7
8
AU
AV
AW
FG
AA
/AA
AB
/AB
AMR
AMRR
VDD
GND
+24V
PIN
N.C
CN3
2
7
8
1
3
9
4
10
6
12
5
11
BU
BV
BW
FG
BA
/BA
BB
/BB
BMR
BMRR
VDD
GND
1
2
3
4
5
6
5557-12R-210
CN2MC0
MOLEX
7
8
9
10
11
12
1
2
3
4
5
6
5557-12R-210
CN3MC0
MOLEX
7
8
9
10
11
12
3
2
IL-GM-3S-S3C2
CN13MC0
JAE
1
3
2
IL-GM-8S-S3C2
CN14MC0
JAE
1
4
5
6
7
8
WH
WH
WH
WH
WH
WH
WH
WH
WH
WH
WH
WH
WH
WH
WH
WH
WH
WH
WH
WH
WH
WH
WH
WH
BK/WH (0.2mm2-1P)
BK
N610102168AB
U-TKVV AWG24-1P
3
4
6
5
2
8
7
1
12
11
10
9
43020-1200
M401P
MOLEX
4
3
2
1
43025-1200
M401R
MOLEX
11
12
5
6
7
8
9
10
3
4
6
5
2
8
7
1
12
11
10
9
43020-1200
M402P
MOLEX
4
3
2
1
43025-1200
M402R
MOLEX
11
12
5
6
7
8
9
10
SY100-29-1
R301
SMC
+
-
A
A
B
B
Z
Z
VDD
GND
U
V
W
FG
SM
SSG
-M401
TS4602N1520(DC24V)
RD
WH
BK
GY
BU
BU/BK
GN
GN/BK
YE
YE/BK
RD
BK
TAMAGAWA
A
A
B
B
Z
Z
VDD
GND
U
V
W
FG
SM
SSG
-M402
TS4602N1520(DC24V)
RD
WH
BK
GY
BU
BU/BK
GN
GN/BK
YE
YE/BK
RD
BK
TAMAGAWA
TY-axis
motor
TS-axis
motor
溢れ検出
Overflow detection
自動供給
Auto supply
1
1
2
2
2
2
2
2
2
2
2
+V
OUT
0V
1
3
2
-B001
FX-301P
SUNX
1
3
2
BN
BK
BU
N610051211AB
2
Panasonic Factory Solutions Co.,Ltd. パナソニック ファクトリーソリューションズ株式会社
Name
Drawing No.
Loc. No.
F4K1020-05A
1
2 3 4 5 6 7 8
A
B
C
D
E
F
1 2 3 4 5 6 7 8
A
B
C
D
E
F
Page. No.
MULTIFUNCTIONAL TRANSFER UNIT
(MTY,MTS wiring)
N610102174+005AC
P005

51021-0400
MOLEX
4
3
2
1
51021-0300
MOLEX
3
2
1
6
5
4
1
2
3
CN1A
54984-0619
MOLEX
WH
WH
WH
WH
WH
WH
1
2
3
4
5
6
51021-0700
CN5PMC
MOLEX
7
CN5
1
2
3
4
5
6
7
+24V
+24V
COMREQ
GND
RS485+
RS485-
FDSEL
PMC0AC
TP
SW2
TP
SW4
TP
LED1
LED3
GND
CN4
1
2
3
4
5
6
7
8
CN1
1
2
+24V
SF-RES
CN2
1
2
3
4
VDD
CVR-ON
RLY-ON
GND
1
2
3
4
51021-0400
CN2PMC
MOLEX
1
2
51021-0200
CN1PMC
MOLEX
8
7
6
5
51021-0800
CN4PMC
MOLEX
4
3
2
1
WH
WH
WH
WH
WH
WH
WH
WH
SK-P-QMSF2
OPERATING-SW
N610102174+004AA-4E +24V
N610102174+004AA-4E SF-RES
N610102174+004AA-4F CVR-ON
N610102174+004AA-4F RLY-ON
N610102174+004AA-4F GND
Panasonic Factory Solutions Co.,Ltd. パナソニック ファクトリーソリューションズ株式会社
Name
Drawing No.
Loc. No.
F4K1020-05A
1
2 3 4 5 6 7 8
A
B
C
D
E
F
1 2 3 4 5 6 7 8
A
B
C
D
E
F
Page. No.
MULTIFUNCTIONAL TRANSFER UNIT
(PMC0AC wiring)
N610102174+006AA
P006