D3Wiring Diagram__N7205A106B - 第53页
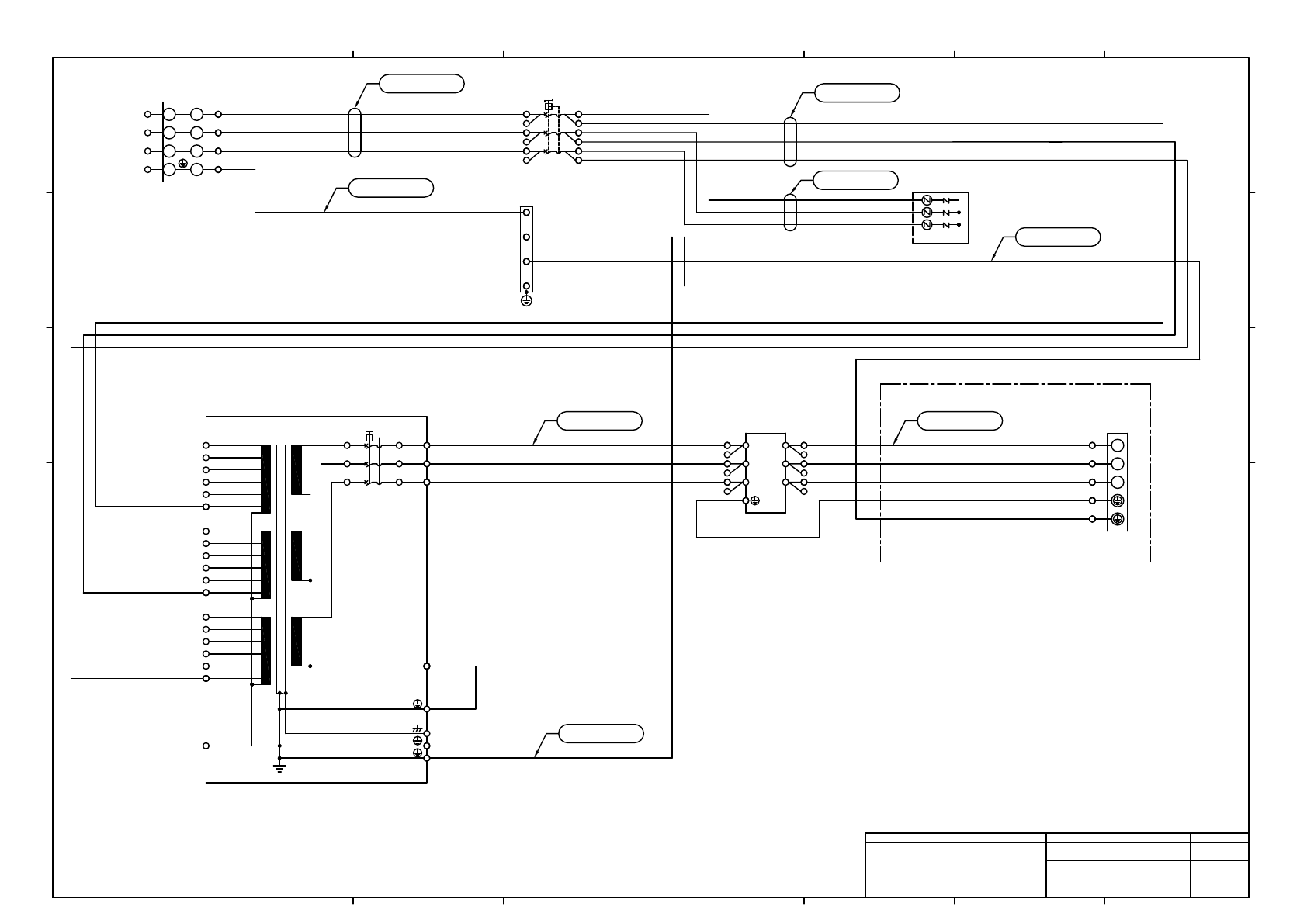
-A01 CPU Box -A02 Power Unit 1 -R5001 AC30X-03-X2655 SMC Main Air Valve 1R AI1-6RD PHOENIX CONTACT 2R For Option For Inspection Box (Front) A2 (1.0mm2-3C) 1 W CPUAC KS-31A GTCE 3×1.0sq 4m BN BU GN/YE KAWASAKI DENSEN N610…

-X001
N510013513AA
Asada Metal Industry
1aF101
FK5.5-5
JST
3aF101
5aF101
-F101
NF100-SRU 3P 15A
(15A)
1
2
3
4
5
6
Mitsubishi Electric
UaT001
AI4-10GY
PHOENIX CONTACT
VaT001
AI4-10GY
PHOENIX CONTACT
WaT001
AI4-10GY
PHOENIX CONTACT
CPTUT001
AI4-10GY
PHOENIX CONTACT
CPTVT001
CPTWT001
-A02
Power Unit 1
L11b1X1
AI4-10GY
PHOENIX CONTACT
L21b1X1
L31b1X1
L1
L2
L3
PE
L1
L2
L3
-X101
TB-X101(F000035)
1 1
2 2
3 3
4 4
PHOENIX CONTACT
L1bX101
AI4-12GY
PHOENIX CONTACT
L2bX101
L3bX101
EX101
ET001
AI4-10GY
PHOENIX CONTACT
EV01
R5.5-4
JST
2 5
4
FK5.5-S4
JST
1
FK5.5-S4
JST
3 6
E2X001
R1.25-4
JST
-V01
NF3020C-SVB
1
2
3
4
5
6
SOSHIN ELECTRIC
CPT
CP1(15A)
TB-A
TB-A
TB-A
PRI
SEC
CPT
TB-A
TB-A
TB-A
-T001
TE3N-4.8K-GR/TD-16672-1-A
U1 480V
U2 420V
U3 400V
U4 380V
U5 220V
U6 200V
V1 480V
V2 420V
V3 400V
V4 380V
V5 220V
V6 200V
W1 480V
W2 420V
W3 400V
W4 380V
W5 220V
W6 200V
N1
CPTU
CPTV
CPTW
N1
TAISEI DENKI
E1X001
5.5-S4
JST
E3X001
5.5-S4
JST
E4X001
5.5-S4
JST
AH-6 ORANGE AWG6/16in
N610159665AC
N610159666AC
N610159583AD N610159667AB
N610159581AD
UL#12 105/600-3.5mm2
BK
UL#12 105/600-3.5mm2
BK
UL#12 105/600-3.5mm2
BK
UL#12 105/600-3.5mm2
GN/YE
UL#12 105/600-3.5mm2
BK
UL#12 105/600-3.5mm2
BK
UL#12 105/600-3.5mm2
BK
UL#12 105/600-3.5mm2 GN/YE
UL#12 105/600-3.5mm2
BK
BK
BK
GN/YE
-F201
LV550DI-U4(250)
BK
BK
BK
GN/YE
Okaya Electric Industries
AH-6 BLACK AWG6/16in
AH-6 BLACK AWG5/16in
N610159581AD
N610161405AB
UL#12 105/600-3.5mm2 BK
UL#12 105/600-3.5mm2
BK
UL#12 105/600-3.5mm2
BK
Ea5X1
Ea6X1
N610159581AC
2aF101
FK5.5-5
JST
2bF101
4bF101
6bF101
4aF101
6aF101
GN/YE
-X111
L11
L21
L31
L31a1X1
L21a1X1
L11a1X1
Ea1X1
Ea2X1
1
1
1
1
1
1
1
1
1
1
1
1
1
1
1
R5.5-S4
2
3
UL#12 105/600-3.5mm2
UL#12 105/600-3.5mm2
UL#12 105/600-3.5mm2
UL#12 105/600-3.5mm2
4
2 4
2
2 4
4
4
Panasonic Smart Factory Solutions Co.,Ltd. パナソニック スマートファクトリーソリューションズ株式会社
Name
Drawing No.
Loc. No.
F4K1020-05A
1
2 3 4 5 6 7 8
A
B
C
D
E
F
1 2 3 4 5 6 7 8
A
B
C
D
E
F
Page. No.
Main Body Wiring : NPM-D3
(AC200V Input)
N610159580+003AE
P003

-A01
CPU Box
-A02
Power Unit 1
-R5001
AC30X-03-X2655
SMC
Main Air Valve
1R
AI1-6RD
PHOENIX CONTACT
2R
For
Option
For
Inspection Box (Front)
A2
(1.0mm2-3C)
1
W
CPUAC
KS-31A GTCE 3×1.0sq 4m
BN
BU
GN/YE
KAWASAKI DENSEN
N610159615AB
N610159618AB
N610159616AC
L21
L31
L21b4X1
L31b2X1
L21c2X1
L31c2X1
L21a4X1
L31a4X1
L11a4X1
L21b2X1
L11b2X1
1
W
2
1
3
4
MOLEX
A1
51300-0414
B2
B1
A2
A1
STO(A)/TC LF 2×18AWG
BK
WH
ER5001
UL#18 105/600-0.75mm2
GN/YE
BK2
BK1
GN/YE
UE/2501E-SBX(N)[Y/G] Black LF 3×16AWG
R2-4
JST
FGA1
R2-4
JST
FG1A1
1
1
1
1
Panasonic Factory Solutions Co.,Ltd. パナソニック ファクトリーソリューションズ株式会社
Name
Drawing No.
Loc. No.
F4K1020-05A
1
2 3 4 5 6 7 8
A
B
C
D
E
F
1 2 3 4 5 6 7 8
A
B
C
D
E
F
Page. No.
Main Body Wiring : NPM-D3
(Cpu Box, Main Air Valve)
N610159580+004AB
P004
L21
L31
L21
L11
L21
L31
1
1
1
Eb1X1
Ec3X1
Eb2X1
L21
L31
L11
1
Ea4X1

-A02
Power Unit 1
FAN3
Roof Cooling Fan
N610160758** : Whole Cover : NPM-D3
M
-
n
-G103
9GL1224J1J01
RD
YE
BK
SANYO DENKI
I/O Board
For
Tray Unit
(-A51)
(Rear)
N610159653AD
N610159619AC
24VOUT
IN220
1
2
24GND
3
L21c3X1
L31c3X1
FG1TRAY.PR
AMP
FAN3R
177899-1
3
2
1
AMP
G103R
177899-1
3
2
1
AMP
G103P
177907-1
3
2
1
MOLEX
TRAY.PR
51300-0414
B2
B1
A2
A1
R2-4
JST
FGTRAY.PR
BK/WH
BK
RD/WH
RD
UL2464 (SPV840) 2P×24AWG(11/0.16TA) LF BK
BK2
BK1
GN/YE
UE/2501E-SBX(N)[Y/G] Black LF 3×16AWG
-K322
PNF0B3
1
1
N610160757** : Y-Axis : NPM-D3
1
L21
L31
FG
Ec1X1
1
2464C(BPF)VVP AWG#24×2P-B
2
3
3
2464-1061/ⅡA(PF) LF 2P×24AWG
2
Panasonic Smart Factory Solutions Co.,Ltd. パナソニック スマートファクトリーソリューションズ株式会社
Name
Drawing No.
Loc. No.
F4K1020-05A
1
2 3 4 5 6 7 8
A
B
C
D
E
F
1 2 3 4 5 6 7 8
A
B
C
D
E
F
Page. No.
Main Body Wiring : NPM-D3
(Roof Cooling Fan Wiring)
N610159580+005AD
P005