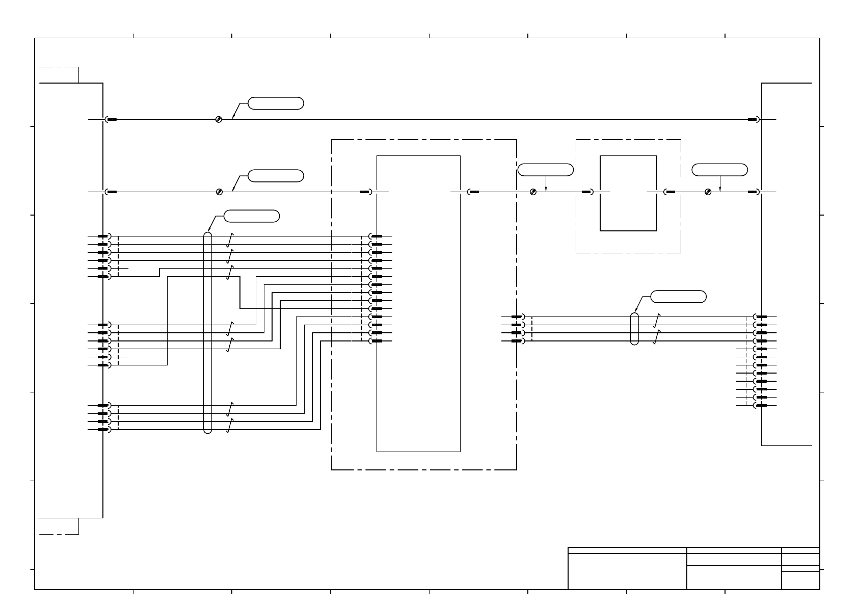
D3Wiring Diagram__N7205A106B - 第70页
FX-Axis Motor Driver X4 CN3 -A45 -K501 MCDHT3520NL3 Panasonic (Motor) -K502 MEDHT7364NL3 Panasonic (Motor) Driver Cooling Fan1 (Front) -K321 PNF0B4 CN-FANB ILK Board #1 -A02 Power Unit 1 M - n -G101 109L0624H4J03 RD YE B…

NCIO Board
-K321
PNF0B4
-K302
PNFCAC
T05×2-PJS-2100-A
T05×2-PJS-1300-A
-A01
CPU Box
CN6K302
CN7K302
ILK Board #1
-K322
PNF0B3
CN6
CN7 OPT1
RX
-A02
Power Unit 1
CN3K322
OPT1K321
CN11
CN12
I/O Board
CN3
TX
OPT2
TX
CN8
OPT2K321 CN4
RX
T05×2-PJS-1000-A
LCVLIO
LCVL
Cart (Front)
Cart (Rear)
CN4K322 OPT1K331 OPT1
RX
OPT2
TX
OPT2K331
-K331
PNF0B4
ILK Board #2
-A06
Power Unit 2
T05×2-PJS-2100-A
N510055185AA
N510048093AA
N610159589AE
N610159590AE
N510040330AA N510055185AA
RING IN
RING OUT
TXD+
TXD-
RXD+
1
4
2
RXD-
EMG
GND
5
3
6
TXD+
TXD-
RXD+
1
4
2
RXD-
EMG
GND
5
3
6
1
2
3
4
P24
G24
P24
1
2
3
G24
4
24V
24GND
24V
1
2
7
24GND
OT220
OT221
8
3
9
OT224
OT225
24VOUT
4
10
5
24VOUT
N.C
N.C
11
6
12
GY/WH
GY
BU/WH
BU
BN/WH
BN
YE/WH
YE
GN/WH
GN
BK/WH
BK
RD/WH
RD
MOLEX
CN11K302
43025-0600
6
3
5
2
4
1
MOLEX
CN8K302
43025-0400
4
3
2
1
MOLEX
LCVLIOK322
43025-1200
12
6
11
5
10
4
9
3
8
7
2
1
MOLEX
CN12K302
43025-0600
6
3
5
2
4
1
MOLEX
LCVLR
5557-04R-210
4
3
2
1
BK/WH
BK
RD/WH
RD
UL2464 (SPV840) 2P×24AWG(11/0.16TA) LF BK
EMG_IN
EMG_OUT
RETURN
FAIL IN
UL2464 (SPV840) 7P×24AWG(11/0.16TA) LF BK
CN1
1
3
2
4
5
6
8
7
9
10
11
12
13
14
RXD1+
RXD1-
TXD1+
TXD1-
GND
RXD2+
RXD2-
TXD2+
TXD2-
GND
EMGCOM
EMG
24VOUT
24GND
Note1) Connector Pin arrangement is not sequential.
Note1)
Note1)
Note1)
Note1)
MOLEX
CN1K321
43025-1400
14
13
12
11
10
9
7
8
6
5
4
2
3
1
2
2
2464C(BPF)VVP AWG#24×2P-B
3
4
2464C(BPF)VVP AWG#24×7P-B
4
3 4
4
2464-1061/ⅡA(PF) LF 7P×24AWG
2
2464-1061/ⅡA(PF) LF 2P×24AWG
2
Panasonic Smart Factory Solutions Co.,Ltd. パナソニック スマートファクトリーソリューションズ株式会社
Name
Drawing No.
Loc. No.
F4K1020-05A
1
2 3 4 5 6 7 8
A
B
C
D
E
F
1 2 3 4 5 6 7 8
A
B
C
D
E
F
Page. No.
Main Body Wiring : NPM-D3
(Board Wiring)
N610159580+020AE
P020

FX-Axis
Motor Driver
X4
CN3
-A45
-K501
MCDHT3520NL3
Panasonic (Motor)
-K502
MEDHT7364NL3
Panasonic (Motor)
Driver
Cooling
Fan1
(Front)
-K321
PNF0B4
CN-FANB
ILK Board #1
-A02
Power Unit 1
M
-
n
-G101
109L0624H4J03
RD
YE
BK
SANYO DENKI
N610157835AE
24VOUT
N.C
1
2
3
24GND
ENC_A1_P
ENC_A1_N
1
8
3
10
2
9
ENC_B1_P
ENC_B1_N
GND
NC
GND
ENC_A2_P
4
11
5
12
7
14
ENC_A2_N
ENC_B2_P
ENC_B2_N
GND
NC
6
13
RESERVED
RESERVED
GND
17
20
21
22
16
18
19
I-COM
6
9
SHELL : FG
X4
RESERVED
RESERVED
GND
17
20
21
22
16
18
19
I-COM
6
9
SHELL : FG
BK
BK/WH
UL2464 (SPV840) 1P×24AWG(11/0.16TA) LF BK
2464C(BPF)VSVP AWG#24×3P-B
GN/WH
GN
BK/WH
BK
RD/WH
RD
OA+
OB+
OA-
OB-
OA+
OB+
OA-
OB-
SI-MON1
SI-MON1
NC
UL2464 (SPV840) 1P×24AWG(11/0.16TA) LF BK
BK
BK/WH
10314-52A0-008
JST
CNFANB
PAP-03V-S
3
2
1
AMP
G101R
177899-1
3
2
1
Sumitomo 3M
CN3A45
10114-3000PE
1
8
3
10
2
9
4
11
5
12
7
14
6
13
AMP
G101P
177907-1
3
2
1
Sumitomo 3M
X4K501
10126-3000PE
16
22
21
19
20
18
17
9
6
Multi Recognition Camera
(Front)
FY-Axis
Motor Driver
Note1) Connector Pin arrangement is not sequential.
Note1)
Note1)
2464C(BPF)VVP AWG#24×1P-B
4
6
2464C(BPF)VVP AWG#24×1P-B
6
2464-1061/ⅡA-SBX(PF) LF 3P×24AWG
4
4
5
5
2464-1061/ⅡA(PF) LF 1P×24AWG
4
6
2464-1061/ⅡA(PF) LF 1P×24AWG
4
Panasonic Smart Factory Solutions Co.,Ltd. パナソニック スマートファクトリーソリューションズ株式会社
Name
Drawing No.
Loc. No.
F4K1020-05A
1
2 3 4 5 6 7 8
A
B
C
D
E
F
1 2 3 4 5 6 7 8
A
B
C
D
E
F
Page. No.
Main Body Wiring : NPM-D3
(Encoder Connection FX,FY Axis)
N610159580+021AG
P021

X4
CN3
-A46
-K503
MCDHT3520NL3
Panasonic (Motor)
-K504
MEDHT7364NL3
Panasonic (Motor)
Driver
Cooling
Fan2
(Rear)
-K321
PNF0B4
CN-FANC
ILK Board #1
-A02
Power Unit 1
M
-
n
-G102
109L0624H4J04
RD
YE
BK
SANYO DENKI
N610157836AE
24VOUT
N.C
1
2
3
24GND
ENC_A1_P
ENC_A1_N
1
8
3
10
2
9
ENC_B1_P
ENC_B1_N
GND
NC
GND
ENC_A2_P
4
11
5
12
7
14
ENC_A2_N
ENC_B2_P
ENC_B2_N
GND
NC
6
13
RESERVED
RESERVED
GND
17
20
21
22
16
18
19
I-COM
6
9
SHELL : FG
X4
RESERVED
RESERVED
GND
17
20
21
22
16
18
19
I-COM
6
9
SHELL : FG
BK
BK/WH
UL2464 (SPV840) 1P×24AWG(11/0.16TA) LF BK
2464C(BPF)VSVP AWG#24×3P-B
GN/WH
GN
BK/WH
BK
RD/WH
RD
OA+
OB+
OA-
OB-
OA+
OB+
OA-
OB-
SI-MON1
SI-MON1
NC
UL2464 (SPV840) 1P×24AWG(11/0.16TA) LF BK
BK
BK/WH
10314-52A0-008
JST
CNFANC
PAP-03V-S
3
2
1
AMP
G102R
177899-1
3
2
1
Sumitomo 3M
CN3A46
10114-3000PE
1
8
3
10
2
9
4
11
5
12
7
14
6
13
AMP
G102P
177907-1
3
2
1
Sumitomo 3M
X4K503
10126-3000PE
16
22
21
19
20
18
17
9
6
RX-Axis
Motor Driver
Multi Recognition Camera
(Rear)
RY-Axis
Motor Driver
Note1) Connector Pin arrangement is not sequential.
Note1)
Note1)
4
2464C(BPF)VVP AWG#24×1P-B
6
2464C(BPF)VVP AWG#24×1P-B
6
2464-1061/ⅡA-SBX(PF) LF 3P×24AWG
4
4
5
5
2464-1061/ⅡA(PF) LF 1P×24AWG
4
2464-1061/ⅡA(PF) LF 1P×24AWG
4
6
Panasonic Smart Factory Solutions Co.,Ltd. パナソニック スマートファクトリーソリューションズ株式会社
Name
Drawing No.
Loc. No.
F4K1020-05A
1
2 3 4 5 6 7 8
A
B
C
D
E
F
1 2 3 4 5 6 7 8
A
B
C
D
E
F
Page. No.
Main Body Wiring : NPM-D3
(Encoder Connection RX,RY Axis)
N610159580+022AG
P022