yg100_KGS_e - 第5页
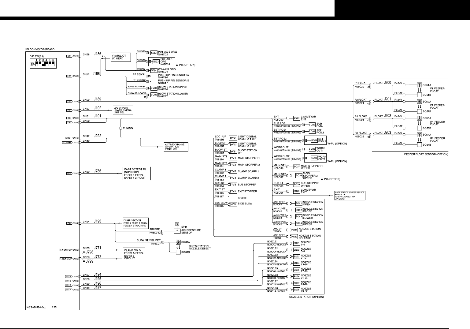
PA G E 3 YG100 (KGS) Con fi dential & Proprietary KGS-000-CCV2 I/O conveyor board -1- See d-YTF,S-ATS,W-ATS See d-YTF,S-ATS,W-ATS INTERCONNECTION DIAGRAM INTERCONNECTION DIAGRAM CONVEYOR 1 J81 R.RESET (WHITE) SB12 J21…

PAGE
2
YG100 (KGS)
Confi dential & Proprietary
KGS-000-CCV2
Control box
See S-ATS,W-ATS
See S-ATS,W-ATS
See d-YTF
See d-YTF
POWER CIRCUIT
AC100/220V
POWER CIRCUIT
UPS
DRIVER 3
MO5
MO6
MO3
MO4
DRIVER 2
MO2
MO1
(X1,PU1,Y1,Y2)DRIVER 1
(W1,LW1,PU2)
SERVO 1
SERVO 2
SERVO 3
BRAKE
PI5
PI6
PI4
PI3
BRAKE
+24V IN
+24V IN
+24V IN
CD-ROM
AC IN
PE
BRAKE
PI2
(Y1,Y2,PU2)
PI1
(X1,PU1,W1,LW1)
CONTROL BOX A1
UPS
EXT.PWR
SERIAL2
PARALLEL
SRVA
CUnetC I/OC
INTERFACE
CUnetB I/OB
GOOD,CUnetA I/OA
KGK-M4100-xxx
ACIN
J5
INTERCONNECTION DIGRAM
MO3
MO4
INTERCONNECTION DIGRAM
MO5
MO6
PI3
PI4
SRV2 BRAKE
INTERCONNECTION
DIGRAM
See Page 5
I/O CONVEYOR BOARD
CN46
J51
+24V IN
+24V IN
+24V IN
INTERCONNECTION
DIGRAM
SRV3 BRAKE
I/O HEAD BOARD
See Page 6
I/O HEAD BOARD
See Page 6
I/O C
I/O CONVEYOR BOARD
See Page 3
CN16
J103
CN51
J41
UPS
J751
MO2
J142
LW1M
MO1
J141
J125
PI2
LW1P
J124
PI1
SRVA
J121
J102
I/O B
I/O B
J101
GOOD
E+24V
I/O A
J71
J61
SRV1 BRAKE
BUZZER
EXT.PWR
J28
d-YTF (OPTION)
S-ATS,W-ATS
(OPTION)
S-ATS,W-ATS(OPTION)
d-YTF(OPTION)
CLI FEEDER or FEEDER
INDICATOR (OPTION)
See Page 18-20 or 22,23
PI5
PI6
(DZ1,DY1,DS1,DX1)
(DS2,DX2,DY2,DZ2)
(AZ1,AH1)
(AH2,AZ2)
(DY1,DX1,DX2,DZ2)
(DZ1,DS1,DS2,DY2)
(AZ1,AH2)
(AH1,AZ2)
J830
or
J906
J109
HA1
WIN BUZZER
P.GAUGE PANEL
M6
W1 BK
W1P
W1M
M4
PU1 BK
PU1P
PU1M
PU1-AXIS 200W
54 MAX 1500rpm
86 MAX 4500rpm
86 MAX 4500rpm
42 MAX 500rpm
Y2-AXIS 1KW
Y1-AXIS 1KW
W1-AXIS 100W
J131
Y2P
J130
Y1P
J129
PU1P
PU2P
J128
W1P
J126
X1P
Y2P
Y1P
Y2M
M3
Y1M
M2
PU2P
PU2M
PU2 BK
M5
PU2-AXIS 200W
54 MAX 1500rpm
W-PU (OPTION)
USB4
USB3
USB2
USB1
KEY/MS
LAN
SERIAL1
SYSTEM
VGA
OPERATION
MONITOR SEL
See Page 8
KY/MS
J245
or
J233
VGA
J232
or
J236
SERIAL1
J240
or
J231
E10
USB3
J110
USB4
J111
USB4
J112
USB4
USB
MEMORY
FDD E15
1.44MB
A14
FDD
FRONT PANEL
FDD (OPTION)
J234,J235
L.CTL1
D_CAM1
D_CAM2
D_CAM3
D_CAM4
VISION 1
A_CAM1
DCAM3
J505
L.CTL1
J506
J504
DCAM2
DCAM1
J503
V1ACAM1
J501
DUCT X
FLEXIBLE
SIDE VIEW CAMERA
A-CAM2
A-CAM1
FIDUCIAL CAMERA
A CAM1
J510
J143
X1M
X1M
X1P
J127
X1P
J79
J73
J74
J72
M1
X-AXIS 750W
86 MAX 4500rpm
CAMERA UNIT
SEL.
See Page 7
A_CAM1
VISION 2
(SIDE VIEW OP.)
V2ACAM1
DUCT Y
FLEXIBLE
J551
E.COM BOARD
E.COM1-4
BARCODE READER
See Page 21
IT OPTION
(IT OPTION)
See Page 26
See Page 26

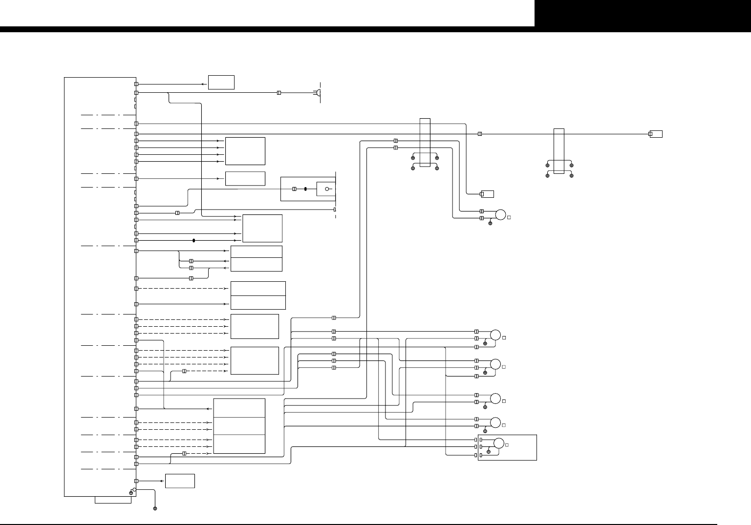
PAGE
3
YG100 (KGS)
Confi dential & Proprietary
KGS-000-CCV2
I/O conveyor board -1-
See d-YTF,S-ATS,W-ATS
See d-YTF,S-ATS,W-ATS
INTERCONNECTION DIAGRAM
INTERCONNECTION DIAGRAM
CONVEYOR 1
J81
R.RESET (WHITE)
SB12
J218
N08CA3/T080D6
R.READY (WHITE)
SB11
J217
N08CA2/T080D5
SB10
J216
N08CA1/T080D4
SB9
J215
N08CA0/T080D3
R.START (GREEN)
SB8
J214
N08C97/T080D2
R.ACTIVE (WHITE)
SB7
J213
N08C96/T080D1
R.STOP (RED)
R.ERROR CLEAR (YELLOW)
CN8
J182
R.STOP
R.START
R.ACTIVE
R.ERR.CLR
R.READY
R.RESET
CN8
R.O.PANEL
DO29
CN14
CN13
DO25
CN11
DO23
PCB's Transportation: R L
COUNT RESET
BA OUT/UR OUT
BUSY IN/LR IN
NEXT INTERFACE
BUSY OUT/LR OUT
BA IN/UR IN
PREVIOUS INTERFACE
J225
J226
INTERFACE PANEL RIGHT
INTERFACE PANEL LEFT
PCB's Transportation: L R
COUNT RESET
BA OUT/UR OUT
BUSY IN/LR IN
NEXT INTERFACE
BUSY OUT/LR OUT
BA IN/UR IN
PREVIOUS INTERFACE
J225
J226
INTERFACE PANEL RIGHT
INTERFACE PANEL LEFT
J187
NEXT L
J199
J198
INTERCONNECTION DIAGRAM
CONVEYOR MOTOR POWER
CN23
d-YTF
See d-YTF
KM10A
POWER CIRCUIT
KM10A
POWER CIRCUIT
DCN1
DCN1
J47
J47
CN2 CN3
CONVEYOR MOTOR DRIVER
CN1
P11
CN2 CN3
CONVEYOR MOTOR DRIVER
CN1
P12
42 MAX 750rpm
42 MAX 750rpm
CONVEYOR
MOTOR 1 30W
CONVEYOR MOTOR 2 30W
M17
M18
CN18
C/V MOTOR2
CN17
C/V MOTOR1
CV2
CV1
J65
J64
CV1 CN3
CV2 CN3
CN18
J63
CN17
J62
CV1 CN2
CV2 CN2
CN24
C/V MOTOR4
CN23
C/V MOTOR3
FRONT OPERATION PANEL
COVER EARTH
SAFETY CIRCUIT
FES20&24
FEEDER VALVE
FEEDER STRUCTURE
See Page 9 - 11
CN6
J767
FIX20 & FES20 & FES24
See Page 12-17
J704
CN4
CN3
J703
CN2
J702
CN1
J701
XOT
See Page 6
I/O HEAD BOARD
TF I/O BOARD POWER
I/O A
See Page 2
CONTROL BOX
INTERFACE BOARD
I/O B
GS21
POWER CIRCUIT
TF I/O BOARD
I/O+24V
I/O B
J102
J101
F.RESET (WHITE)
SB6
J212
N08C95/T080D0
F.READY (WHITE)
SB5
J211
N08C94/T080C7
SB4
J210
N08C93/T080C6
F.ERROR CLEAR (YELLOW)
SB3
J209
N08C92/T080C5
F.STOP (RED)
F.START (GREEN)
SB2
J208
N08C91/T080C4
F.ACTIVE (WHITE)
SB1
J207
N08C90/T080C3
J198
J199
NEXT B
NEXT A
PREV B
PREV A
PREV L
NEXT B
NEXT A
PREV B
PREV A
NEXT L
PREV L
PREV B
PREV A
NEXT B
NEXT A
NEXT R
PREV R
J187
PREV B
PREV A
NEXT B
NEXT A
PREV R
NEXT R
J93
TRANS COVERREAR RIGHT
J96
REAR LEFT
FRONT CENTER
REAR CENTER
FRONT CENTER
FRONT LEFT
J82 J83
I/O
J84 J85
FRONT RIGHT
I/O BOARD PANEL
J86
J87 J88
BUZZER
RUN(GREEN)
HL11
T080A1
T080A0
T080A2
T080A6
HL11
ALARM(RED)
ERROR(YELLOW)
P25
IO/FPGA
CN27
KGT-M4580-0xx
DO28
CN26
CN21
CN15
CN25
CN19
CN20
BRAKE
GATE
SIG.TOWER
AMF
3 5 6
ON
OFF
12
DIP SW(S1)
4
DC24V IN
I/O CONVEYOR BOARD
CN16
COM1
CN51
DC24VCN
FEEDER5
CN5
CN6
DO14,15
CN7
F.O.PANEL
CN22
FEEDER4
FEEDER3
FEEDER2
FEEDER1
COM2
CN1
CN4
CN3
CN2
CN5
J705
CN19
AMF1
AMF2
CN25
J221
CN15
F.SRVC
R.SEVC
PREV
NEXT
J185
NEXT
PREV
F.ACTIVE
F.START
F.STOP
F.ERR.CLR
F.READY
F.RESET
CN7
J181
CN22
J162
I/O B
CN16
J103
GOOD
CN20
J45
I/O+24V
E+24V
J41
CN51
FES20&24
CLAMP SW LAMP
SAFETY CIRCUIT
See Page 12-17
CN9
DO16
CN9
J787
J788
HA21
HA22
FES BUZZER F
FES BUZZER R
HL12
HL13
FRONT
REAR
ERROR LAMP (YELLOW)
ERROR LAMP (YELLOW)
REAR OPERATION PANEL (OPTION)
ERROR LAMP (OPTION)
NONSTOP FEEDER WARNING BUZZER (OPTION)
T08104
T08104
T08107
T08106
HL13
HL12
F BUZZER2
R BUZZER2
J225
J204
J204
J226
See Page 26
See Page 26
See Page 26

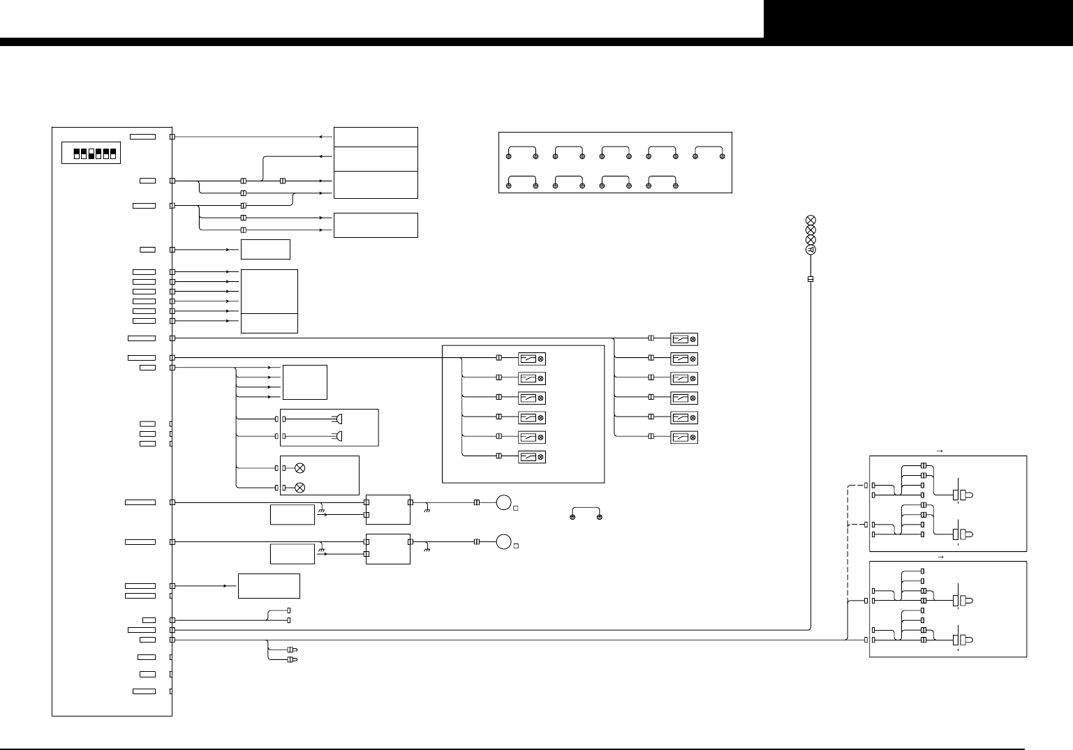
PAGE
4
YG100 (KGS)
Confi dential & Proprietary
KGS-000-CCV1
I/O conveyor board -2-