SIPLACE Machine de placement 80 S FG - 第295页
Notice d’exploitation SIPLACE 80 S/F/G 7 Systèmes V ision Edition 07/97 Version du logiciel à partir de SR.010.xx 7.7 Manuel de description de formes de boîtier 7 - 103 7.7.5 Paramètre s des méthodes de mesure Séquenc es…

7 Systèmes Vision Notice d’exploitation SIPLACE 80 S/F/G
7.7 Manuel de description de formes de boîtier Edition 07/97 Version du logiciel à partir de SR.010.xx
7 - 102
–
Dans le menu ’ Tester compos. ’, le centrage optique des composants est effectué par l‘intermédiaire de la
fonction ’ Examiner compos. ’ dans les différentes étapes de mesure, sans émission des résultats de la
mesure.
–
Dans le menu ’ Tester compos. ’, le centrage optique des composants est effectué par l‘intermédiaire de la
fonction ’ Mesurer compos. ’ dans toutes les étapes de mesure, avec émission de résultats de mesure.
–
Si les composants sont d‘une dimension supérieure à 32mm x 32mm, une mesure multiple sera automati-
quement effectuée dans le système Vision.
7.7.4 Réglage de l‘éclairage des composants sur la caméra de la tête
revolver
Dans le menu ’ Tester composant ’, un composant, pris dans sa position 0°, est amené vers la caméra et pro-
jeté. Sur la tête revolver de la S-15/F3, le composant est représenté par référence à l‘angle de report.
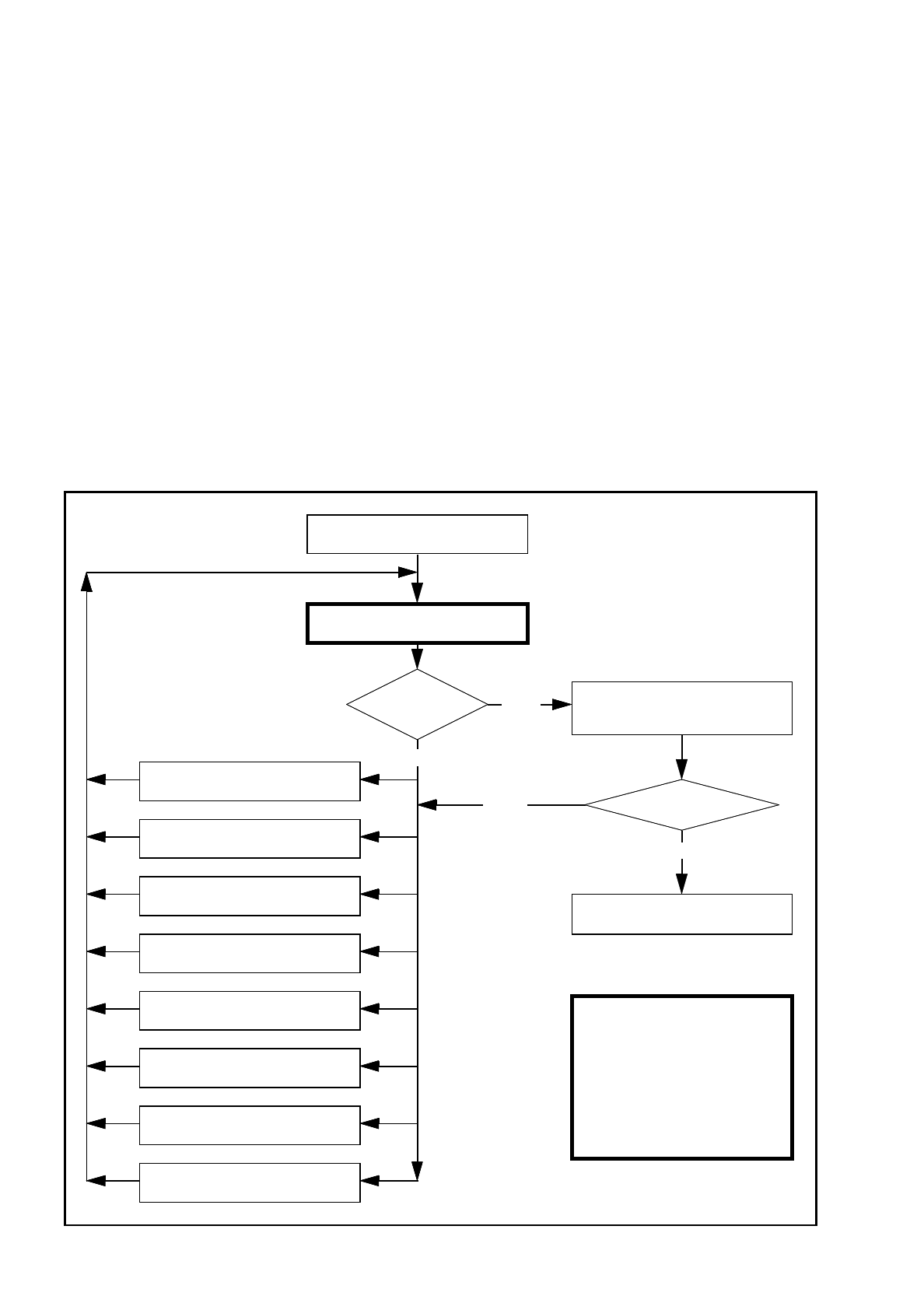
Fig. 7.7.5 Ordre dans lequel les formes de boîtiers sont programmées sur la station
Non
Mesurer (compos.)
Erreur
Oui
Reprise de la mesure et tenir
compte des résultats
de la mesure
Résultats constants
?
Oui
Reporter plusieurs fois !
Remarque importante :
la manipulation de composants
sur la station doit impérative-
ment demeurer une exception.
En règle générale, seul un petit
nombre de composants
doit être modifié.
8. Modifier sensibilité du contraste
(programmer transformation)
7. Modifier dimensions Pin / Ball
6. Modifier contraste Pin / Ball
5. Modifier dimension composant
4. Modifier modes et paramètres
de mesure
3. Modifier éclairage
2. Afficher composant
1. Erreur manipulation: angle prise,
type pipette, comp. sur pipette, etc.
Non
BE messen
„RETURN“ nächste Messung

Notice d’exploitation SIPLACE 80 S/F/G 7 Systèmes Vision
Edition 07/97 Version du logiciel à partir de SR.010.xx 7.7 Manuel de description de formes de boîtier
7 - 103
7.7.5 Paramètres des méthodes de mesure
Séquences possibles de méthodes de mesure
Il est possible de programmer aussi d‘autres séquences, comme, par exemple, Corner, suivie par Lead, ou
Lead seulement. De telles combinaisons sont, cependant, très inhabituelles. Si le composant est défini dans
l‘éditeur FB, les méthodes de mesure sont alors déjà préallouées. Cependant, il peut s‘avérer nécessaire,
dans certains cas, de changer les méthodes de mesure sur la station afin de pouvoir effectuer le centrage
optique du composant.
Les résultats de la dernière mesure sont toujours enregistrés. La mesure, précédemment exécutée, est une
étape de centrage grossier pour la mesure suivante et sert donc de réduction des fenêtres de mesure.
Plus on emploie de méthodes de mesure, plus l‘ensemble du processus de mesure dure longtemps. Un grand
nombre de méthodes de mesure pour un composant peut aboutir à un retardement du cycle de la tête. C‘est
particulièrement le cas pour la tête revolver des automates SIPLACE 80S-15 et F3.
PDC/
FDC
FDC FDC FDC FDC FDC
Flip-
Chips
S15
Flip-
Chips
F3
Ball
Grid
Array
Size Size Size Size Row Row Size Size Size
Lead Corner Corner Corner Corner Grid Grid
Lead Lead Ball Ball
T
ab. 7.7.2 Séquences possibles de méthodes de mesure

7 Systèmes Vision Notice d’exploitation SIPLACE 80 S/F/G
7.7 Manuel de description de formes de boîtier Edition 07/97 Version du logiciel à partir de SR.010.xx
7 - 104
Fig. 7.7.6 Méthodes de mesure typiques pour des composants standards
7.7.6 Réglage de l`éclairage des composants sur la caméra de la tête
revolver
7.7.6.1 Généralité sur la technique de l`éclairage
Le but du réglage de l`éclairage est de représenter les petites pattes d`un composant avec un contraste le
plus fort possible. On arrive, en même temps, à atténuer la représentation du corps du composant.
Ces instructions doivent vous aider à déterminer les paramètres d`éclairage les meilleurs possibles. A ce
sujet, les paramètres par défaut, portés dans ces instructions, ne doivent pas être entendus comme une règle
stricte. Bien au contraire, procédez, dans un premier temps, d`après les instructions et modifiez ensuite vous-
même les paramètres, au cas où cela s’avérerait nécessaire. Il se trouvera probablement l`un ou l’autre des
composants dont les petites pattes seront mieux représentées avec d`autres valeurs qu`avec celles qui sont
proposées dans ces instructions.
Le système d`éclairage se compose de deux niveaux d`éclairage différents, dont les intensités peuvent être
programmées individuellement. L`éclairage d`un spectre de composants large s`adaptera de manière opti-
male grâce au choix d`un niveau ou à la combinaison des niveaux d`éclairage individuels.
Chip
IC
Melf
BGA
Flip Chip
Flip Chip
0402,
0603, etc.
SIZE
haute
résolution
petite
petite
BGA
SIZE
LEAD
bouts ext.
SIZE
LEAD
bouts ext.
SIZE
(est fonction
de la taille
de compos.)
SIZE
CORNER
bouts ext.
LEAD
bouts ext.
SOJ, PLCC
SIZE
CORNER
milieu de
la patte
LEAD
milieu patte
grande
grande
SO,
QFP
ROW
bouts ext.
CORNER
bouts ext.
LEAD
bouts ext.
PLCC
CORNER
milieu de
la patte
LEAD
milieu patte
ROW
milieu patte
GRID
BALL
GRID
BALL
SO, SOT
QFP
Condensateur
au tantale
Général
SIZE
(est fonction
de la taille
de compos.)