SIPLACE Machine de placement 80 S FG - 第548页
Notice d’exploitation SIPLACE 80 S /F/G 11 Extensions de la station Edition 07/97 Version du logiciel à partir d e SR.010.xx 11.5 Module de vision flip-chip 11 - 23 11.5 Module de vis ion flip -chip 11.5.1 Vue d'ens…

11 Extensions de la station Notice d’exploitation SIPLACE 80 S/F/G
11.4 Code-barres composants Edition 07/97 Version du logiciel à partir de SR.010.xx
11 - 22
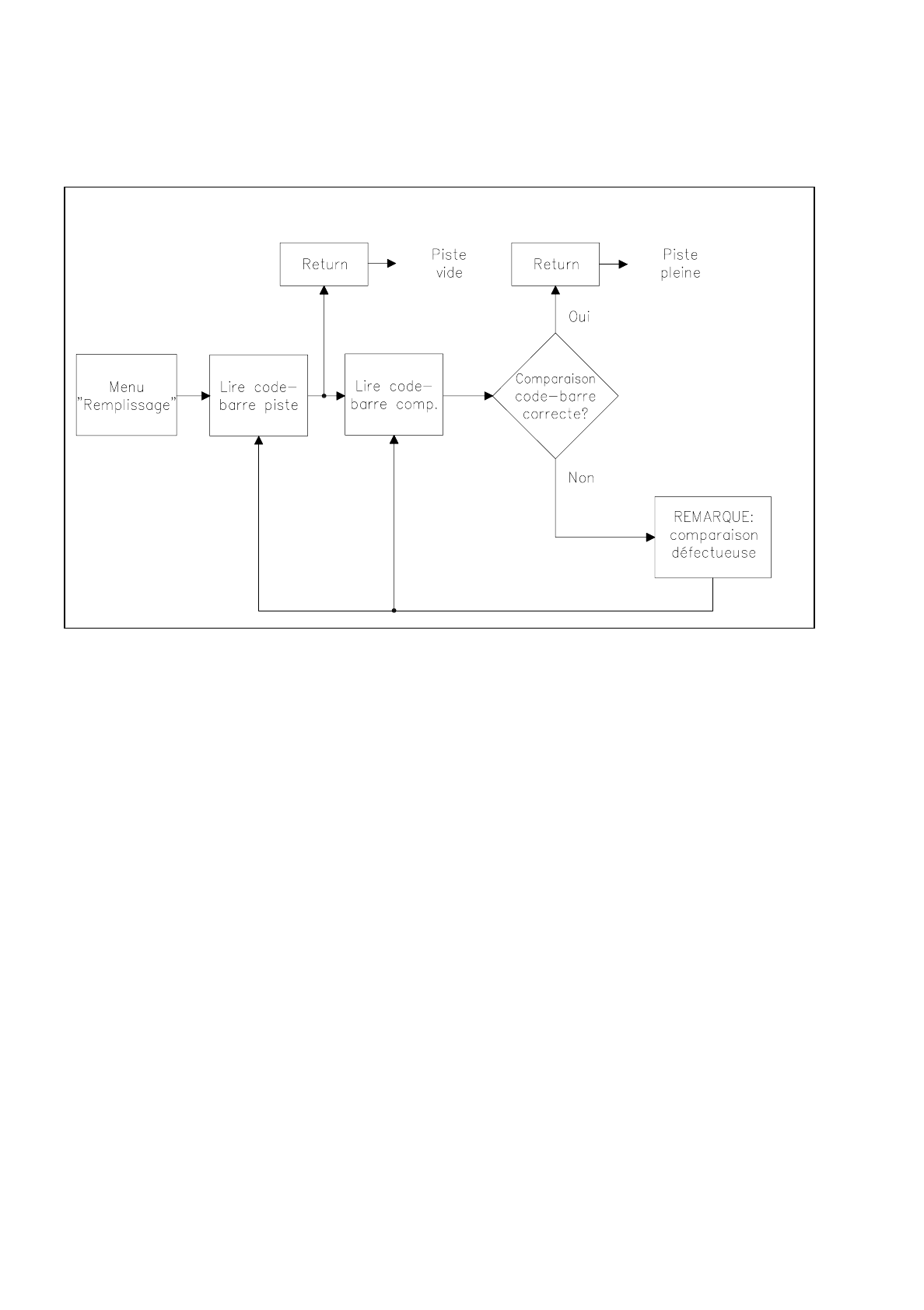
11.4.3.1 Schéma fonctionnel série de manipulations code-barres composants
Fig. 11.4.2 Schéma fonctionnel de la série de commandes du code-barres composants

Notice d’exploitation SIPLACE 80 S/F/G 11 Extensions de la station
Edition 07/97 Version du logiciel à partir de SR.010.xx 11.5 Module de vision flip-chip
11 - 23
11.5 Module de vision flip-chip
11.5.1 Vue d'ensemble
Le module de vision flip-chip se fonde sur le concept du système de vision fine-pitch.
Les différences se situent au niveau de la résolution plus fine et d'un éclairage modifié. Deux niveaux d'éclai-
rage, pour un angle de radiation plat et moyen, sont disponibles.
Pour la programmation des structures de raccordement matricielles et partiellement irrégulières, l'éditeur de
forme de boîtier a été étendu.
Fig. 11.5.1 Lieu de montage module de vision flip-chip
Vous trouverez la description et des indications relatives à la manipulation au chapitre 7 "Systèmes Vision".

11 Extensions de la station Notice d’exploitation SIPLACE 80 S/F/G
11.5 Module de vision flip-chip Edition 07/97 Version du logiciel à partir de SR.010.xx
11 - 24
11.5.2 Remarques portant sur la sécurité et concernant les systèmes
de vision des composants sur l'automate 80F
DANGER
∆
!
∆
!
∆
!
Aucune modification ou manipulation ne doit être entreprise sur les dispositifs de sécurité de l'automate 80F
ou sur le module IC ou flip-chip !
Le rayonnement optique du capteur IC ou flip-chip correspond à la catégorie laser 1 tant que les capteurs sont
solidement installés dans l'automate (N.E. 60.825-1 ou C.I.E. 825).
Fig. 11.5.2 Caractérisation de la catégorie laser 1
Catégorie laser 1