YG200L_khm_Eg - 第17页
PA G E 14 YG200L (KHM) Con fi dential & Proprietary KHM-000-CCV0 AREA RECIEVE AREA LIGHT FORWARD UPPER CARTF1 +24V LEFT SB21 SWITCH AREA LIGHT AREA RECIEVE UPPER FORWARD SWITCH LIGHT AREA +24V AREA EMG/F1 UPPER FORWAR…

PAG E
13
YG200L (KHM)
Confi dential & Proprietary
KHM-000-CCV0
FES20 feeder structure
VALVES
4567823
VALVES
VALVES VALVES
91011121314151617181920 456782 3 9 1011121314151617181920
1234567891011121314151617181920 1234567891011121314151617181920
1 1
DUMP1
DUMP4
DUMP2
DUMP3
1
1
9
9
17
17DUMP
+24V
1
+24V
17
+24V
9 DUMP
DUMP
1917
DUMP
+24V
1
+24V
17
+24V
9 DUMP
DUMP
FDR FDR FDR FDR
1
1
9
9
17
17
1
1
9
9
17
17
+24V
1
+24V
9
+24V
17
DUMP
DUMP
FDR FDR
DUMP DUMP
+24V
1
+24V
9
+24V
17
DUMP
DUMP
FDR FDR
CN1
CN2
CN3
CN4
CN34
J811
J812
J813
J814
J271
See Page 3 & 4
DI/DO
I/O CONVEYOR
BOARD
J821 J822 J825 J826
J829 J830J833 J834
N00683 N00682
N00681N00680
1917
YV121 YV140
FDR
(OPTION)
CLI FES20
(FDR)
J861
FDR
J832
J831
FDR
(OPTION)
CLI FES20
(FDR)
FDR
J856
J828
J827
FDR
CLI FES20
(FDR)
(OPTION)
J846
FDR
J820
J819
FDR
CLI FES20
(FDR)
(OPTION)
J851
FDR
J823
J824
YV151 YV170
FES20 FRONT-1 FEEDER FES20 FRONT-2 FEEDER
YV181YV200
FES20 REAR-1 FEEDERFES20 REAR-2 FEEDER
See Page 18
See Page 18
See Page18See Page18
YV211YV230

PAG E
14
YG200L (KHM)
Confi dential & Proprietary
KHM-000-CCV0
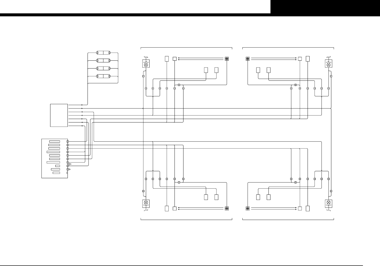
AREA
RECIEVE
AREA
LIGHT
FORWARD UPPER
CARTF1 +24V
LEFT
SB21
SWITCH
AREA
LIGHT
AREA
RECIEVE
UPPER FORWARD
SWITCH
LIGHT
AREA
+24VAREA
EMG/F1
UPPERFORWARD
SWITCHLEFT
LIGHT
AREA
RECIEVE
AREA
RECIEVE
AREA
UPPER FORWARD
+24V
EMG/F1
AREA
CARTF2EMG/F1
AREA
+24V
EMG/F1
AREA
EMG
SEN.PWR.IN
FRONT1 SEN.
FRONT2 SEN.
I/O CONV A DI
REAR1 SEN.
REAR2 SEN.
I/O CONV B DI
NON STOP
NORMAL
< CASE: 4 Carriages >
KGA-M4540-xxx
FES BOARD
UP/DOWN
UP/DOWN
SWITCH
UP/DOWN
UP/DOWN
J815
J816
J817
CN35
T00403
DI/DO
I/O CONVEYOR
BOARD
UP
UP
UP
UP
DOWN
DOWN
DOWN
DOWN
T001E0 T001E1
T001E4 T001E5
T001F0 T001F1
T001F4 T001F5
T00200
N006A4 N006A5 N006A6 N006B0N006B1
T00201
T00202
N006B2N006B3N006B4
CARTR1CARTR2
N006B7N006B6N006B5
CN6
CN9
See Page 3 - 5
SQ149
CART
SQ153B SQ153A
SQ141 SQ142
SQ154A
SQ144 SQ143
SQ154B
SQ150
SB22
CART
RIGHT
SB23SQ151
SQ155B
CART
SQ155A
SQ146 SQ145
SQ156A
SQ148SQ147
SQ156B
SQ152
CART
RIGHT
SB24
N006A6 N006A5
N006B0 N006B1
N006B3 N006B4N006B6N006B7
N006A7
FCN4
CN37
J93
FCN7
J43
FCN1
CN51
P71
CN41
J841
CN9
CN8
CN6
CN5
CN3
CN2
J272
J840
J839
J838
J837
CN36
J818
CN10
CN9
CN8
CN7
CN6
CN5
CN4
CN3
CN2
CN1
FEEDER FRONT-1 FEEDER FRONT-2
FEEDER REAR-1FEEDER REAR-2
FRONT-1
FRONT-2
REAR-1
REAR-2
YV241
YV242
YV243
YV244
FES20&24 safety circuit (non stop)

PAG E
15
YG200L (KHM)
Confi dential & Proprietary
KHM-000-CCV0
FES20&24 safety circuit (normal)
CN4
CN5
CN6
CN7
CN8
CN9
CN10
FORWARD UPPER
SB21
SWITCH
UPPER FORWARD
SWITCH
UPPERFORWARD
SWITCH
UPPER FORWARD
EMG
I/O CONV A DI
REAR1 SEN.
REAR2 SEN.
I/O CONV B DI
NON STOP
NORMAL
< CASE: 4 Carriages >
KGA-M4540-xxx
FES BOARD
UP/DOWN UP/DOWN
SWITCH
UP/DOWN
UP/DOWN
J815
J816
T00403
UP
UP
UP
UP
DOWN
DOWN
DOWN
DOWN
CN5
CN6
T001E0 T001E1
T001E4 T001E5
T001F0 T001F1
T001F4 T001F5
T00200
N006A4 N006A5
N006A6
N006B0
N006B1
T00201
T00202
N006B2N006B3
N006B4N006B7
N006B6N006B5
CN6
CN9
CN10
J850
J848
J849
CN8
CN4
CN7
P71
SB24
SB23
SB22
SQ141 SQ142
N006A6 N006A5
SQ144 SQ143
N006B0 N006B1
SQ146 SQ145
N006B4N006B3
SQ147 SQ148
N006B7 N006B6
N006A7
J43
FCN1
CN51
See Page 3 - 5
J852
J851
J847
J846
CN41
CN3
CN2
I/O CONVEYOR
BOARD
DI/DO
J272
CN36
CN35
FRONT2 SEN.
FRONT1 SEN.
SEN.PWR.IN
CN3
CN2
CN1
FEEDER FRONT-1 FEEDER FRONT-2
FEEDER REAR-1FEEDER REAR-2
FRONT-1
FRONT-2
REAR-1
REAR-2
YV241
YV242
YV243
YV244