CP-743ME-04 - 第131页
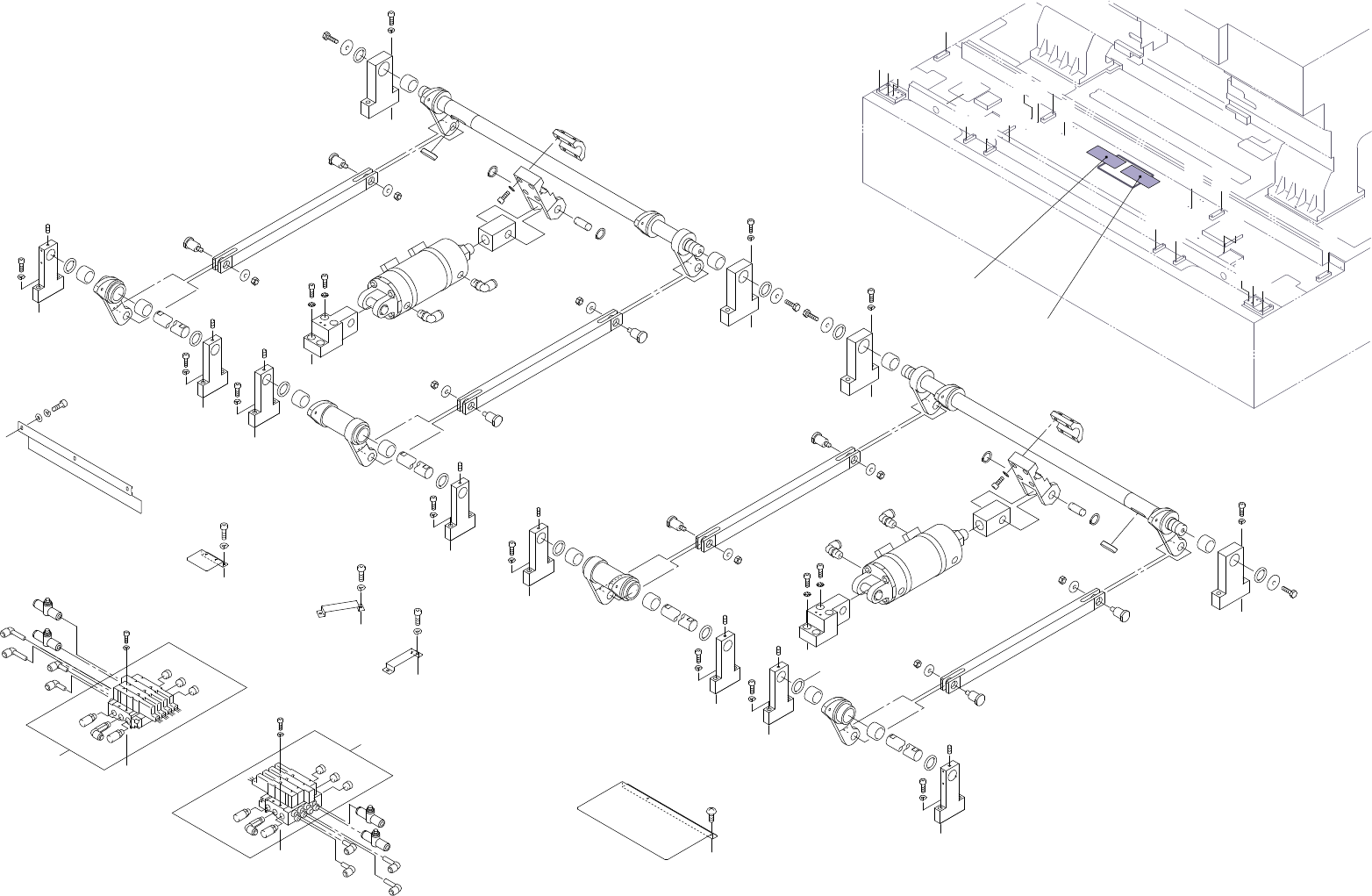
23.1.デバイステーブル(DGSD) 23.1.Device table(DGSD) 番号 図番 & コード番号 個数 品名 規格 備考 材質 No. Drg.No. & Code No. QTY Description Rating Remarks Materials 46 H5362A BOLT, HEX SOCKET ボルト 六角穴 M10X35L FE 47 H5367A BOLT, HEX SOCK…

23.1.デバイステーブル(DGSD)
23.1.Device table(DGSD)
番号 図番 & コード番号 個数 品名 規格 備考 材質
No. Drg.No. & Code No. QTY Description Rating Remarks Materials
1 DGSD0120 2 BALL SCREW ボールネジ OT
2 DGSD0180 1 BEARING, SLIDE ベアリング スライド OT
3 DGSD0190 1 BEARING, SLIDE ベアリング スライド OT
4 DGSD0031 2 BKT, MOTOR BKT モータ FE
5 DGSD0131 2 HOLDER, BEARING ホルダ ベアリング FE
6 DGSD0200 2 RETAINER, BEARING 押え ベアリング FE
7 DGSD0210 2 RETAINER, BEARING 押え ベアリング FE
8 DGSD0460 2 RETAINER, BEARING 押え ベアリング FE
9 DGSD0470 2 PIN 押え ベアリング FE
10 DGSD0481 2 STOPPER ストッパ PL
11 DGSD0490 8 COLLAR カラー FE
12 DGSD0500 4 COLLAR カラー FE
13 DGSD0510 2 COLLAR カラー FE
14 DGSD0520 2 COLLAR カラー FE
15 DGSD1460 1 GUIDE ガイド FE
16 DGSD1451 1 GUIDE ガイド FE
17 DGSD0720 2 COVER カバー FE
18 DGSD0930 2 GUIDE 蓋 FE
19 DGSD0761 2 RETAINER, RAIL 押え レール FE
20 SAM1730 2 MOTOR, AC SERVO モータ ACサーボ OT
21 DCSD0481 2 STOPPER ストッパ PL
22 DCSD0490 4 COLLAR カラー FE
23 DCSD0510 8 COLLAR カラー FE
24 WSD4030 37 RETAINER, RAIL 押え レール FE
25 GPT0792 43 RETAINER 押え FE
26 DGSD0770 8 SPACER スペーサ t=1.0 注1.Note.1 FE
27 K10017 2 COUPLING カップリング LCS-65B 20X22 OT
28 H4159A 2 BEARING ベアリング 20TAC47BDB FE
29 H4161A 2 BEARING ベアリング 25TAC62BDB FE
30 N1126A 2 NUT, LOCK ナット ロック MR20 FE
31 N10216 2 NUT, LOCK ナット ロック MR25 FE
32 H2087A 8 PIN, TAPER ピン テーパ ゚8X50 タップトウシ OT
33 DGSX0260 4 BOLT ボルト FE
34 K4150B 1 FLEXIBLE TRACK ケーブルベア TKP0130-06R20 65L OT
35 H5269A BOLT, HEX SOCKET ボルト 六角穴 M2.6X5L FE
36 K5208A SCREW, TRUSS 小ネジ トラス M4X6L FE
37 H5287A BOLT, HEX SOCKET ボルト 六角穴 M4X8L FE
38 H5297A BOLT, HEX SOCKET ボルト 六角穴 M5X8L FE
39 H5263E BOLT, HEX SOCKET ボルト 六角穴 M5X15L FE
40 H5304A BOLT, HEX SOCKET ボルト 六角穴 M5X25L FE
41 H5320A BOLT, HEX SOCKET ボルト 六角穴 M6X10L FE
42 H5322A BOLT, HEX SOCKET ボルト 六角穴 M6X15L FE
43 H5332T BOLT, HEX SOCKET ボルト 六角穴 M6X55L FE
44 H5342A BOLT, HEX SOCKET ボルト 六角穴 M8X25L FE
45 H5361A BOLT, HEX SOCKET ボルト 六角穴 M10X30L FE
CP-743ME,CP-742ME PARTS LIST
23 - 3
23.1.デバイステーブル(DGSD)
23.1.Device table(DGSD)

23.1.デバイステーブル(DGSD)
23.1.Device table(DGSD)
番号 図番 & コード番号 個数 品名 規格 備考 材質
No. Drg.No. & Code No. QTY Description Rating Remarks Materials
46 H5362A BOLT, HEX SOCKET ボルト 六角穴 M10X35L FE
47 H5367A BOLT, HEX SOCKET ボルト 六角穴 M10X60L FE
48 W1022A
WASHER, LOCK
ワッシャ スプリング 4M/M FE
49 W1023A
WASHER, LOCK
ワッシャ スプリング 5M/M FE
50 W1025A
WASHER, LOCK
ワッシャ スプリング 8M/M FE
51 W1026A
WASHER, LOCK
ワッシャ スプリング 10M/M FE
52 W1043A WASHER, FLAT ワッシャ 平 4W-4 FE
53 W1012A
WASHER, CONICAL
ワッシャ 皿
M-5-L FE
54 W1013A
WASHER, CONICAL
ワッシャ 皿
M-6-H FE
55 W1015A
WASHER, CONICAL
ワッシャ 皿
M-10-H FE
56 W1050A WASHER, FLAT ワッシャ 平 5M/MX1.0X10(1W-5) FE
57 DGSD0940 2 COVER 蓋 FE
58 H5289A BOLT, HEX SOCKET ボルト 六角穴 M4X12L FE
59 H5298A BOLT, HEX SOCKET ボルト 六角穴 M5X10L FE
60 W1020T
WASHER, LOCK
ワッシャ スプリング 2.6M/M . FE
注1.(仕様選択部品)DGSD0780(t=0.95),DGSD0790(t=1.05),DGSD0800(t=1.1),DGSD0810(t=0.975),DGSD0820(t=1.025)
Note.1:(Specified parts selection)DGSD0780(t=0.95),DGSD0790(t=1.05),DGSD0800(t=1.1),DGSD0810(t=0.975),DGSD0820(t=1.025)
CP-743ME,CP-742ME PARTS LIST
23 - 4
23.1.デバイステーブル(DGSD)
23.1.Device table(DGSD)

Ref.33-7
x10
31
31
31
31
37
54
55
56
57
58
59
43
46
36
44
45
39
45
38
43
37
40
46
46
41
37
43
41
41
43
37
43
37
46
43
37
41
46
46
46
46
43
37
40
40
43
37
40
44
36
45
45
39
38
41
43
37
41
41
43
37
43
37
43
37
41
42
35
42
35
17
16
15
27
7
12
14
17
13
17
14
22
26
26
21
18
10
28
25
28
11
17
14
13
14
2
7
27
15
16
17
14
13
14
17
16
15
7
27
1
26
26
9
21
18
28
25
10
11
28
12
16
15
27
7
17
14
13
17
14
8
15
20
27
6
27
15
47
47
15
19
27
4
27
15
47
47
15
19
27
3
27
15
47
47
15
20
27
5
27
15
8
33
33
32
32
31
29
30
29
24
23
29
30
29
31
32
32
33
33
N
M
L
K
J
V
H
G
F
E
D
B
C
C
A
D
V
J
A
B
W
G
M
N
H
F
P
E
L
K
W
P
48
48
49
62
Q
R
S
Q
R
S
T
T
50
U
U
51
61
42
60
208
176
165
175
161
175
161
175
161
183
162
176
167
175
161
13
13
B
A
139
26
0.5 1 2
42
53
42
53
42
53
52
52
52
52
23.2.デバイステーブル(DGSD)
23.2.Device table(DGSD)
23.2.デバイステーブル(DGSD)
23.2.Device table(DGSD)
23 - 5
CP-743ME,CP-742ME PARTS LIST