CP-743ME-04 - 第212页
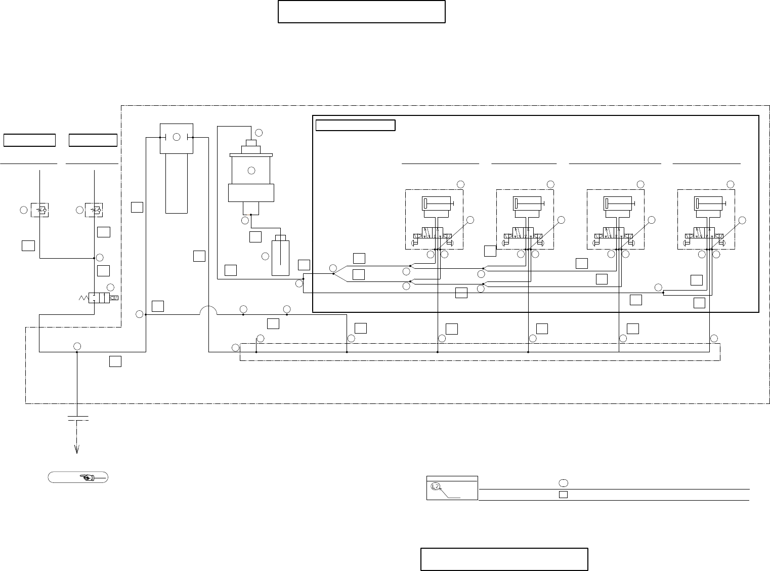
34.2.エアー配管図(DGPI)[日本語版] 番号 図番 & コード番号 個数 品名 規格 備考 材質 1 DCPI0510 1 バルブ QUBEエアルブリケータ L55-02-Z OT 2 Y3071T 2 ユニオン KQ2T08-06 OT 3 Y3082Z 2 ユニオン ハーフ KQ2H04-06 OT 4 DCPI0520 1 サイレンサ CM-03-B+F6-02ML OT 5 Y3081A 1 ユニオン エ…

配管No.
Ref.33-7
φ6
φ4
φ6
1/81/81/81/81/81/8
φ6
φ6
φ6
9st(DGPH)13st(DGPU)
13st真空破壊 9st真空破壊
カムBOX(DGPA)
(φ25x12)(φ25x12) (φ28x12)
1stノズル上下1st送り上下 14stノズル切替前後
ストッパON時ストッパON時 ストッパON時
WPI0020
配管タ−ミナル
φ6
φ6
φ6
φ6
ストッパON時
9stノズル上下
(φ25x12)
A B A B A B A B
Bでシリンダ引込
Aでシリンダ押出(カムに追従)
メータ イン メータ イン
φ6
φ8
φ8
φ8
φ8
φ8
φ8
φ8
φ8
φ8
φ8
φ8
φ8
φ8
φ8
φ10
φ6
φ8
Ref.34-1
C
60%
0.5 1 2
17 18
1
5
11
9
9
9
9
9
15
15
15 15
16 16
15 15
10
16
15 15
232323232321
33
22
16
13 12 14
4
6
7
19
20
2
2
34.2.エアー配管図(DGPI)
34.2.エアー配管図(DGPI)
34 - 7
日本語版
日本語版
配管NO.を で囲んだものは配管にマーカーを1個組み付け
配管NO.を で囲んだものは配管の両端にマーカーをそれぞれ1個組み付け
B1
B1
B1
B1
B1
B1
B1
B1
B1
B1
B1
B1
B1
B1
B1
B1
B1
B1B1
B1
B1
A1
A1
A1
CP-743ME,CP-742ME PARTS LIST

34.2.エアー配管図(DGPI)[日本語版]
番号 図番 & コード番号 個数 品名 規格 備考 材質
1 DCPI0510 1 バルブ QUBEエアルブリケータ L55-02-Z OT
2 Y3071T 2 ユニオン KQ2T08-06 OT
3 Y3082Z 2 ユニオン ハーフ KQ2H04-06 OT
4 DCPI0520 1 サイレンサ CM-03-B+F6-02ML OT
5 Y3081A 1 ユニオン エルボ KQ2L10-03S OT
6 . 1 エルボ F6-02ML OT
7 T10137 1 タンク PP2044A OT
8 Y3071Z 1 ユニオン KQ2T08-10 OT
9 K5586A 5 コネクタ KQ2U08-00 OT
10 Y3071H 1 ユニオン KQ2T08-00 OT
11 ADCPA8111 1 シリンダ エアー OT
12 ADCPA8141 1 シリンダ エアー OT
13 ADCPA8121 1 シリンダ エアー OT
14 ADCPA8131 1 シリンダ エアー OT
15 . (8) ユニオン エルボ 3109 08 10JP OT
16 Y3049W 4 ユニオン エルボ KJL06-01S(シロ) OT
17 K5339W 1 コントローラ スピード AS1311F-M5-06(シロ) OT
18 K5338D 1 コントローラ スピード AS1211F-M5-06(シロ) OT
19 Y3075A 1 ユニオン KQ2U06-00 OT
20 H1068C 1 バルブ SOL PCC235-M5-D24SP-FJK OT
21 A3034A 1 プラグ PT1/8 OT
22 A4146A 1 ユニオン エルボ EL8-PT1/4 OT
23 A4037A 5 ユニオン エルボ EL6-PT1/8 OT
CP-743ME,CP-742ME PARTS LIST
34 - 8 34.2.エアー配管図(DGPI)[日本語版]

No.
Ref.33-7
φ6
φ4
φ6
1/81/81/81/81/81/8
φ6
φ6
φ6
9st(DGPH)
13st(DGPU)
(φ25x12)(φ25x12) (φ28x12)
WPI0020
φ6
φ6
φ6
φ6
(φ25x12)
A B A B A B A B
IN IN
φ6
φ8
φ8
φ8
φ8
φ8
φ8
φ8
φ8
φ8
φ8
φ8
φ8
φ8
φ8
φ10
φ6
φ8
Ref.34-4
C
60%
Conduct terminal
0.5 1 2
Numbers enclosed by are attached with a marker.
Numbers enclosed by are attached with a marker at both ends.
17 18
1
5
11
9
8
9
9
9
9
15
15
15 15
16 16
15 15
10
16
15 15
232323232321
33
22
16
13 12 14
4
6
7
19
20
2
2
1st feed lever up/down 14st nozzle change fwd/bwd1st nozzle up/down 9st nozzle up/down
Stopper on Stopper on Stopper on Stopper on
Cam box(DGPA)
13st vacuum cut off 9st vacuum cut off
34.2.Pneumatic circuit diagram(DGPI)
34.2.Pneumatic circuit diagram(DGPI)
34 - 9
English Edition
English Edition
B1
B1
B1
B1
B1
B1
B1
B1
B1
B1
B1
B1
B1
B1
B1
B1
B1
B1B1
B1
B1
A1
A1
A1
CP-743ME,CP-742ME PARTS LIST