CP-743ME-04 - 第35页
4.2.アウトコンベア(DGQC) 4.2.Out conveyor(DGQC) p 図番 & コード番号 個数 品名 規格 備考 材質 No. Drg.No. & Code No. QTY Description Rating Remarks Materials 228 K5200A SCREW, C/R TRUSS 小ネジ 十穴トラス M2X3L ユニクロメッキ FE 229 DGQC0560 1 GUIDE …

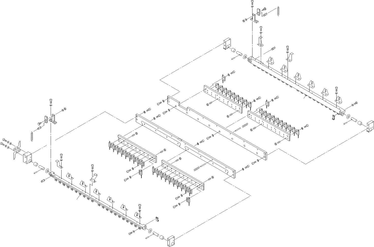
4.2.アウトコンベア(DGQC)
4.2.Out conveyor(DGQC)
p 図番 & コード番号 個数 品名 規格 備考 材質
No. Drg.No. & Code No. QTY Description Rating Remarks Materials
144 DGQC0390 2 BKT BKT FE
145 DGQC0400 1 PLATE プレート FE
147 DGQC0430 2 LOCATOR 当金 FE
148 DGQC0440 2 LOCATOR 当金 FE
149 DGQC0461 1 BKT BKT FE
150 DGQC0470 1 BKT BKT FE
151 DGQC0730 1 PLATE, SENSOR プレート センサ FE
152 DGQC0210 1 CYLINDER シリンダ OT
155 DGQC0240 1 BKT BKT FE
156 DGQC0550 3 SW, PHOTOELECTRIC SW 光電 OT
168 DGQC0370 1 BKT BKT FE
169 DGQC3320 1 PLATE, LOCATING プレート 位置決め FE
170 H5264T
BOLT, HEX SOCKET
ボルト 六角穴
M2X4L FE
171 H5274A
BOLT, HEX SOCKET
ボルト 六角穴
M3X6L FE
172 H5276A
BOLT, HEX SOCKET
ボルト 六角穴
M3X10L FE
174 H5287A
BOLT, HEX SOCKET
ボルト 六角穴
M4X8L FE
175 H5288A
BOLT, HEX SOCKET
ボルト 六角穴
M4X10L FE
176 H5289A
BOLT, HEX SOCKET
ボルト 六角穴
M4X12L FE
177 H5291A
BOLT, HEX SOCKET
ボルト 六角穴
M4X18L FE
178 H5292T
BOLT, HEX SOCKET
ボルト 六角穴
M4X22L FE
180 H5296H
BOLT, HEX SOCKET
ボルト 六角穴
M4X55L FE
181 H5298A
BOLT, HEX SOCKET
ボルト 六角穴
M5X10L FE
182 H5299A
BOLT, HEX SOCKET
ボルト 六角穴
M5X12L FE
183 H5263E BOLT, HEX SOCKET ボルト 六角穴 M5X15L FE
194 W1020A
WASHER, LOCK
ワッシャ スプリング 2M/M FE
195 W1021A
WASHER, LOCK
ワッシャ スプリング 3M/M FE
196 W1022A
WASHER, LOCK
ワッシャ スプリング 4M/M FE
197 W1023A
WASHER, LOCK
ワッシャ スプリング 5M/M FE
200 W1042A WASHER, FLAT ワッシャ 平 4W-3 FE
201 W1043A WASHER, FLAT ワッシャ 平 4W-4 FE
204 W1010A
WASHER, CONICAL
ワッシャ 皿
M-3-L FE
205 W1011A
WASHER, CONICAL
ワッシャ 皿
M-4-L FE
206 W1012A
WASHER, CONICAL
ワッシャ 皿
M-5-L FE
208 K5357H
SCREW, HEX SOCKET COUNTERSUNK
小ネジ 六角穴皿
M3X5L ユニクロメッキ FE
209 K5357M
SCREW, HEX SOCKET COUNTERSUNK
小ネジ 六角穴皿
M3X6L FE
213 K51721 SCREW, C/R TRUSS 小ネジ 十穴トラス M3X5L ユニクロメッキ FE
214 K5230A SCREW, C/R PAN 小ネジ 十穴鍋 M3X25L FE
215 K5255T
SCREW, HEX SOCKET BUTTON
小ネジ六角穴ボタン M3X6L FE
216 K5228A SCREW, C/R PAN 小ネジ 十穴鍋 M3X15L FE
220 N1080A
NUT, HEX
ナット 六角
M4 P=0.7 FE
222 N1085A
NUT, HEX
ナット 六角
M6 P=1.0 FE
223 N1089A
NUT, HEX
ナット 六角
M8 P=1.25 FE
225 N1080A NUT, HEX ナット 六角 M4 P=0.7 3シュ FE
226 H5297A
BOLT, HEX SOCKET
ボルト 六角穴
M5X8L FE
227 H5275A
BOLT, HEX SOCKET
ボルト 六角穴
M3X8L FE
CP-743ME,CP-742ME PARTS LIST
4 - 10
4.2.アウトコンベア(DGQC)
4.2.Out conveyor(DGQC)

4.2.アウトコンベア(DGQC)
4.2.Out conveyor(DGQC)
p 図番 & コード番号 個数 品名 規格 備考 材質
No. Drg.No. & Code No. QTY Description Rating Remarks Materials
228 K5200A SCREW, C/R TRUSS 小ネジ 十穴トラス M2X3L ユニクロメッキ FE
229 DGQC0560 1 GUIDE ガイド FE
231 ADGQC8010 1 BKT ASSY BKT ASSY OT
232 W1041A WASHER, FLAT ワッシャ 平 4M/MX0.8X9(1W-4) FE
233 N4021A SCREW, HEX SOCKET SET ネジ 六角穴止め M3X6L FE
CP-743ME,CP-742ME PARTS LIST
4 - 11
4.2.アウトコンベア(DGQC)
4.2.Out conveyor(DGQC)

208
176
165
175
161
175
161
175
161
183
162
176
167
175
161
13
13
B
A
139
26
X5
50
50
50
50
50
50
50
50
44
68
138
121
104
121
121
134
108
122
104
121
104
121
129
103
129
103
129
103
130
107
138
133
138
133
133
138
133
138
133
138
133
138
138
133
129
104
104
129
129
104
104
129
130
107
103
129
107
130
133
138
129
103
129
103
130
107
129
103
129
103
121
134
121
104
121
104
121
104
105
121
125
125
121
105
138
121
122
108
70
71
71
71
70
70
70
71
84
83
84
83
145
5
145
5
4
3
85
85
34
87
35
86
48
47
50
50
68
2
88
43
44
42
41
86
35
87
34
61
61
43
88
44
44
42
41
49
47
60
50
85
87
35
86
34
85
87
35
86
50
1
5 - 1
5.1.In carrier(DGQK)
5.1.インキャリア(DGQK)
5.1.In carrier(DGQK)
5.1.インキャリア(DGQK)
CP-743ME,CP-742ME PARTS LIST