CP-743ME-04 - 第41页
5.2.インキャリア(DGQK) 5.2.In carrier(DGQK) 番号 図番 & コード番号 個数 品名 規格 備考 材質 No. Drg.No. & Code No. QTY Description Rating Remarks Materials 122 W1022A WASHER, LOCK ワッシャ スプリング 4M/M FE 123 W1023A WASHER, LOCK ワッシャ スプリンク…

5.2.インキャリア(DGQK)
5.2.In carrier(DGQK)
番号 図番 & コード番号 個数 品名 規格 備考 材質
No. Drg.No. & Code No. QTY Description Rating Remarks Materials
59 CSQC4810 8 WASHER ワッシャ FE
62 CSQC4950 1 RETAINER 押え FE
63 DCQK0480 2 BKT, CYLINDER BKT シリンダ FE
64 CSQC4970 1 BKT, CYLINDER BKT シリンダ FE
65 DCQK0520 1 BKT, CYLINDER BKT シリンダ FE
66 DGQK0270 1 JOINT ジョイント FE
67 DCQK0350 1 JOINT ジョイント FE
69 CSQC6340 1 RETAINER 押え FE
72 CSQC5190 2 SPACER スペーサ t=0.1 FE
73 CSQC5200 2 SPACER スペーサ t=0.2 FE
74 CSQC5210 2 SPACER スペーサ t=0.3 FE
75 CSQC5220 2 SPACER スペーサ t=0.4 FE
76 CSQC5230 2 SPACER スペーサ t=0.5 FE
77 A1039X 1 AMPLIFIER アンプ FS-V1 OT
78 S3141B 2 SW, PHOTOELECTRIC SW 光電 DL-S3R OT
79 S31207 3 SENSOR, PHOTO センサ フォト EE-SX771A OT
80 Y3079N 8
UNION, ELBOW
ユニオン エルボ KQ2L06-M5 OT
81 S2209A 4 CYLINDER, AIR シリンダ エアー CDAS16X15-ZE202B1 OT
82 S31208 3 SENSOR, PHOTO センサ フォト EE-SX772A OT
92 DCQK0310 1 BKT BKT FE
93 DCQK0360 1 BKT BKT FE
94 DCQK0370 1 BKT BKT FE
95 DCQK0320 1
BOLT, ADJUSTING
ボルト セリ FE
96 CSQC5311 1
BOLT, ADJUSTING
ボルト セリ FE
97 CSQC5340 1 BKT BKT AL
99 DCQK0330 1 BKT, SENSOR BKT センサ FE
101 CSQC5381 2 FIBER, UNIT ファイバ ユニット OT
104 H5274A BOLT, HEX SOCKET ボルト 六角穴 M3X6L FE
105 H5275A BOLT, HEX SOCKET ボルト 六角穴 M3X8L FE
106 H5276A BOLT, HEX SOCKET ボルト 六角穴 M3X10L FE
107 H5287A BOLT, HEX SOCKET ボルト 六角穴 M4X8L FE
108 H5288A BOLT, HEX SOCKET ボルト 六角穴 M4X10L FE
109 H5289A BOLT, HEX SOCKET ボルト 六角穴 M4X12L FE
110 H5291A BOLT, HEX SOCKET ボルト 六角穴 M4X18L FE
111 H5292A BOLT, HEX SOCKET ボルト 六角穴 M4X20L FE
112 H5294A BOLT, HEX SOCKET ボルト 六角穴 M4X30L FE
113 H5297A BOLT, HEX SOCKET ボルト 六角穴 M5X8L FE
114 H5299A BOLT, HEX SOCKET ボルト 六角穴 M5X12L FE
115 H5263E BOLT, HEX SOCKET ボルト 六角穴 M5X15L FE
116 H5301A BOLT, HEX SOCKET ボルト 六角穴 M5X18L FE
117 H5302A BOLT, HEX SOCKET ボルト 六角穴 M5X20L FE
118 H5304A BOLT, HEX SOCKET ボルト 六角穴 M5X25L FE
119 H5324A BOLT, HEX SOCKET ボルト 六角穴 M6X20L FE
120 H5331A BOLT, HEX SOCKET ボルト 六角穴 M6X45L FE
121 W1021A
WASHER, LOCK
ワッシャ スプリング 3M/M FE
CP-743ME,CP-742ME PARTS LIST
5 - 5
5.2.インキャリア(DGQK)
5.2.In carrier(DGQK)

5.2.インキャリア(DGQK)
5.2.In carrier(DGQK)
番号 図番 & コード番号 個数 品名 規格 備考 材質
No. Drg.No. & Code No. QTY Description Rating Remarks Materials
122 W1022A
WASHER, LOCK
ワッシャ スプリング 4M/M FE
123 W1023A
WASHER, LOCK
ワッシャ スプリング 5M/M FE
124 W1024A
WASHER, LOCK
ワッシャ スプリング 6M/M FE
125 W1042A WASHER, FLAT ワッシャ 平 4W-3 FE
126 W1043A WASHER, FLAT ワッシャ 平 4W-4 FE
127 W1044A WASHER, FLAT ワッシャ 平 4W-5 FE
128 W1045A WASHER, FLAT ワッシャ 平 4W-6 FE
129 W1010A
WASHER, CONICAL
ワッシャ 皿
M-3-L FE
130 W1011A
WASHER, CONICAL
ワッシャ 皿
M-4-L FE
131 W1012A
WASHER, CONICAL
ワッシャ 皿
M-5-L FE
132 N4021A
SCREW, HEX SOCKET SET
ネジ 六角穴止め
M3X6L FE
135 K5255T
SCREW, HEX SOCKET BUTTON
小ネジ六角穴ボタン M3X6L FE
136 K5256A
SCREW, HEX SOCKET BUTTON
小ネジ六角穴ボタン M3X8L FE
137 K5257A
SCREW, HEX SOCKET BUTTON
小ネジ六角穴ボタン M4X8L FE
138 N1076A
NUT, HEX
ナット 六角
M3 P=0.5 FE
139 N1080A
NUT, HEX
ナット 六角
M4 P=0.7 FE
140 N1077H NUT, HEX ナット 六角 M3 P=0.5 3シュ FE
141 K5178Z SCREW, C/R PAN 小ネジ十穴鍋 M3X16L FE
142 K5256H
SCREW, HEX SOCKET BUTTON
小ネジ六角穴ボタン M3X12L FE
143 DCQK0410 1 COVER カバー FE
144 W1002R 2 WASHER ワッシャ THA-271-1 FE
146 DCQK0430 1 COVER, WIRING カバー 配線 FE
147 H5286A BOLT, HEX SOCKET ボルト 六角穴 M4X6L FE
148 DCWM0350 1 SEAL シール Japanese(Ref.32-7) OT
149 DCWM0550 1 SEAL シール English(Ref.32-9) OT
150 DCWM0750 1 SEAL シール French(Ref.32-11) OT
151 H5175A BOLT, HEX SOCKET ボルト 六角穴 M5X10 FE
CP-743ME,CP-742ME PARTS LIST
5 - 6
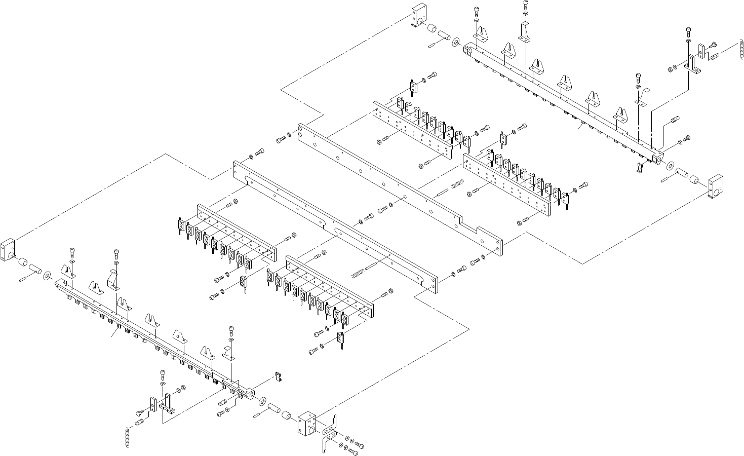
5.2.インキャリア(DGQK)
5.2.In carrier(DGQK)

X5
129
103
129
103
129
103
130
107
138
133
138
133
133
138
133
138
133
138
133
138
138
133
129
103
103
129
130
107
103
129
133
138
129
103
129
103
129
103
129
103
60
61
61
61
60
60
60
61
79
78
79
78
145
5
145
5
36
36
36
36
36
36
36
36
36
32
83
32
121
104
121
104
35
54
36
125
121
105
105
121
125
51
121
104
121
121
134
122
105
121
104
121
107
130
130
107
121
134
121
104
138
121
122
146
138
146
3
4
80
80
23
82
24
81
35
34
36
51
1
83
31
32
30
29
81
24
82
23
46
46
31
32
30
29
56
36
80
82
24
81
23
80
82
24
81
2
6.1.アウトキャリア(DGQK)
6.1.Out carrier(DGQK)
6.1.アウトキャリア(DGQK)
6.1.Out carrier(DGQK)
6 - 1
CP-743ME,CP-742ME PARTS LIST