JM-100-Rev06PDF - 第124页
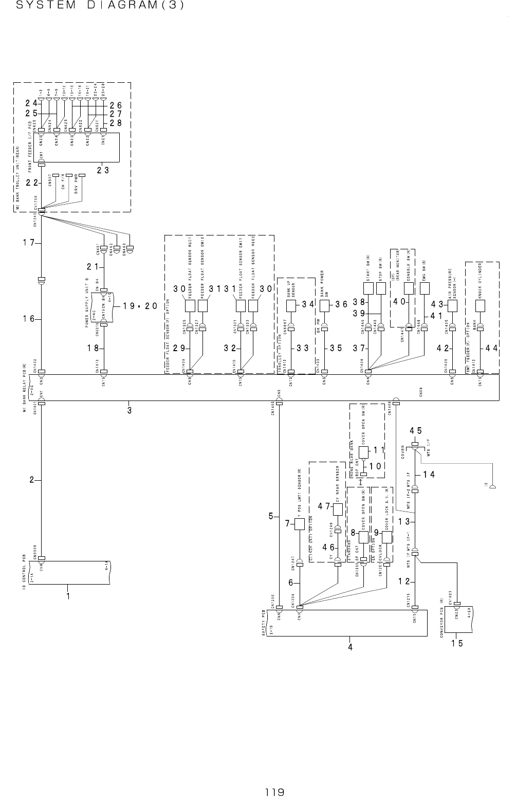
- - 60. SYSTEMDIAGRA M(3)

- -
REF.NO NOTE PARTNO DESCRIPTION Qty
1 401-28871 IOCONTROLPCBASM 1
2 401-82247 IO-FBKRSERIALCABLEASM 1
3 401-29320 IO-SFSERIALCABLEASM 1
4 402-09949 SAFETYPCBASM 1
5 401-86309 FBKR-SFCABLEASM 1
6 402-06696 ASM_JM100_POWER_SUPPLY_UNIT_B 1
7
#01
402-06708 ASM_JM100_POWER_SPLY_UNIT_B_EN 1
8 402-05730 EUCLISFPWRCABLEASM 1
9 402-06695 ASM_JM100_ELECTRICAL_UNIT_A 1
10
#01
402-06707 ASM_JM100_ELECTRICAL_UNIT_A_EN 1
11 401-88157 EUBOTTOM-SFENCABLEASM 1
12 401-96265 POSITIONBOARD 1
13 402-05732 SF-XYCAMPRELAYCABLEASM 1
14 401-29652 XAXISDRIVER 1
15 401-33006 SFRELAY-FXAMPCABLEASM 1
16 401-29654 YAXISDRIVER 1
17 401-82823 SFRELAY-FYLAMPCABLEASM 1
18 401-29654 YAXISDRIVER 1
19 401-35433 8-PORTCOMBOARD 1
20 402-05726 HODCOMCABLEASM 1
21 402-05734 SF-OPSWRELAYWIREASM 1
22 401-29025 EMGSWCABLEASM 1
23
#02
402-05714 CONSOLESWCABLEASM 1
24 401-90603 KEYSWCABLEASM 1
25 401-82244 SF-YFTOPSENSORRELAYCABLEASM 1
26 401-65028 XYLMTSENSORASM 1
27 401-29002 NEARSENSORCABLEASM 1
28 400-02254 COVEROPENSWCABLEASM 1
29
#01
401-46405 COVERLOCKSVASM 1
30 401-29009 SIGNALTOWERCABLEASM 1
31 401-82249 SF-FXYBEARCABLEASM 1
32 401-82273 YBEARCABLE 1
33 401-29001 XLMTRELAYCABLEASM 1
34 401-29002 NEARSENSORCABLEASM 1
35 401-82223 CN1202SHORTWIREASM 1
36 402-05727 HODIFCABLEASM 1
37 402-05728 HODFGCABLEASM 1
38 E9649-729-000 HODASM. 1
39
#03
E9662-729-000 HOD(EN) 1
40 402-06240 MIBANKRELAYPCBASM 1
41 402-05748 BKR-FDRIFCABLEASM 1
42 401-36610 MIBANKRLYCABLEASM 1
43 401-29073 FBKR-EUTOPPWRCABLEASM 1
44 402-05749 CONNECTORBKTPWRCABLEASM 1
45 401-36611 MIBANKCABLEASM 1
46 401-30360 FEEDERI/FPCBASM 1
47 402-05750 RADIALCBCABLE1ASM 1
48 402-05751 RADIALCBCABLE2ASM 1
49 402-05752 RADIALCBCABLE3ASM 1
50 402-05753 RADIALCBCABLE4ASM 1
51 402-05754 RADIALCBCABLE5ASM 1
52
#02
402-05745 FDFLOATLCABLEASM 1
53
#02
401-81501 SEPARATESENSORRECEIVERASM 1
54
#02
401-81502 SEPARATESENSOREMISSIONASM 1
55
#02
402-05744 FDFLOATRCABLEASM 1
56
#02
402-05746 BANKUPSENSORCABLEASM 1
57
#02
401-29042 AWC/BUORGSENSORCABLEASM 1
58 402-05747 BANKPWRSWCABLEASM 1
59 401-37307 BANKPOWERSWF/RASM 1
60 401-82260 FBKR-AIR(P)RELAYCABLEASM 1
61 401-29071 AIR(P)SENSORCABLEASM 1
62
#02
402-05755 BANKCABLEASM 1
63 402-05721 YLMOTORCABLEASM 1
64 402-06240 MIBANKRELAYPCBASM 1
65 402-13939 ELECTRICAL_UNIT_C_ASM_ST 1
66
#01
402-13940 ELECTRICAL_UNIT_C_ASM_EN 1
67 402-13475 CLISVONPWRRELAYCABLEASM 1
68 401-96265 POSITIONBOARD 1
69 402-13478 POSICEMGCABLEASM 1
70 402-13462 SERVOAMP 1
71 402-13476 SFRELAY-CXAMPCABLEASM 1
72 402-13463 SERVOAMP 1
73 402-13477 SFRELAY-CYAMPCABLEASM 1
74 402-13473 SF-CXSENSORRELAYCABLEASM 1
75 402-13491 CXYPWRCABLEASM 1
76 402-13492 CXYCTRPWRCABLEASM 1
77 400-92447 OPTICALFIBERCABLE2.4M 1
78 402-13487 CYENCCABLEASM 1
79 402-13488 CYMOTORCABLEASM 1
80 402-13461 SERVOMOTOR 1
81 402-13493 CXYFGCABLEASM 1
82 401-29628 OPTICALFIBERCABLE0.15M 1
83 402-13485 CXENCCABLEASM 1
84 400-44545 XMOTORENCODERCABLE 1
85 402-13486 CXMOTORCABLEASM 1
86 400-44546 XMTRPWRCABLE 1
87 402-13460 SERVOMOTOR 1
88 401-29627 OPTICALFIBERCABLE1M 1
89 402-06696 ASM_JM100_POWER_SUPPLY_UNIT_B 1
90
#01
402-06708 ASM_JM100_POWER_SPLY_UNIT_B_EN 1
91 402-13494 CTZPOWERCABLEASM 1
92 EZ-1492148-11 AMPLIFIERSERVO 1
93 402-13490 CTZENCCABLEASM 1
94 402-13489 CTZMOTORCABLEASM 1
95 402-13466 SERVOMOTOR 1

- -
60.SYSTEMDIAGRAM(3)

- -
REF.NO NOTE PARTNO DESCRIPTION Qty
1 401-28871 IOCONTROLPCBASM 1
2 401-29323 IO-RBKRSERIALCABLEASM 1
3 402-06240 MIBANKRELAYPCBASM 1
4 402-09949 SAFETYPCBASM 1
5 401-82246 RBKR-SFCABLEASM 1
6 402-05729 SF-YCTOPSENSRELAYCABLEASM 1
7 401-65028 XYLMTSENSORASM 1
8
#02
400-02254 COVEROPENSWCABLEASM 1
9
#01
401-46405 COVERLOCKSVASM 1
10 402-05769 COOPSWREARCABLEASM 1
11 HD-0028100-00 SENSOR 1
12 401-82268 MTSI/FCABLEASM 1
13 402-05733 MTSI/FCABLE2ASM 1
14 401-29336 MTSI/FBRCABLEASM 1
15 401-28875 CONVEYORPCBASM 1
16 402-05748 BKR-FDRIFCABLEASM 1
17 401-36610 MIBANKRLYCABLEASM 1
18 401-29073 FBKR-EUTOPPWRCABLEASM 1
19 402-06696 ASM_JM100_POWER_SUPPLY_UNIT_B 1
20
#01
402-06708 ASM_JM100_POWER_SPLY_UNIT_B_EN 1
21 402-05749 CONNECTORBKTPWRCABLEASM 1
22 401-36611 MIBANKCABLEASM 1
23 401-30360 FEEDERI/FPCBASM 1
24 402-05750 RADIALCBCABLE1ASM 1
25 402-05751 RADIALCBCABLE2ASM 1
26 402-05752 RADIALCBCABLE3ASM 1
27 402-05753 RADIALCBCABLE4ASM 1
28 402-05754 RADIALCBCABLE5ASM 1
29
#02
402-05745 FDFLOATLCABLEASM 1
30
#02
401-81501 SEPARATESENSORRECEIVERASM 1
31
#02
401-81502 SEPARATESENSOREMISSIONASM 1
32
#02
402-05744 FDFLOATRCABLEASM 1
33
#02
402-05746 BANKUPSENSORCABLEASM 1
34
#02
401-29042 AWC/BUORGSENSORCABLEASM 1
35 402-05747 BANKPWRSWCABLEASM 1
36 401-37307 BANKPOWERSWF/RASM 1
37 401-29082 RBKR-OPSWRELAYCABLEASM 1
38 401-90601 STARTSWCABLEASM 1
39 401-90602 STOPSWCABLEASM 1
40
#02
402-05714 CONSOLESWCABLEASM 1
41 401-29025 EMGSWCABLEASM 1
42 401-29151 RBKR-AIR(N)RELAYCABLEASM 1
43 401-29080 AIR(N)SENSORCABLEASM 1
44
#02
402-05755 BANKCABLEASM 1
45 401-84382 MTSI/FJUMPERCABLEASM 1
46 402-13474 CYNEARSENSRELAYCABLEASM 1
47 401-29002 NEARSENSORCABLEASM 1