JM-100-Rev06PDF - 第51页
- - REF.NO NOTE PARTNO D ESCRIPTION Qty 1 401- 37176 CONVEYOR_RAIL_R_ASM 1 2 SL-6 041092-TN SCREWM4L=10 (10) 3 SL-6 041292-TN SCREWM4L=12 (4) 4 401 -37178 RAIL_PLATE_RL_ASM (1) 5 401 -37179 SUPPORT…

- -
23.PWBCONVEYORCOMPONENTS(2)

- -
REF.NO NOTE PARTNO DESCRIPTION Qty
1 401-37176 CONVEYOR_RAIL_R_ASM 1
2 SL-6041092-TN SCREWM4L=10 (10)
3 SL-6041292-TN SCREWM4L=12 (4)
4 401-37178 RAIL_PLATE_RL_ASM (1)
5 401-37179 SUPPORTPLATERLASM (1)
6 401-36815 SUPPORT_PLATE_RL (1)
7 E2111-715-0A0 CONVEYORPULLEYASM. (3)
8 WP-0430800-SC WASHERM4 (3)
9 SM-4040855-SC SCREW (3)
10 SM-4040855-SC SCREW (2)
11 E2089-721-0A0 CONVEYORPULLEYBASM. (1)
12 E2055-721-000 PULLEYSPACER (1)
13 SM-4042501-SC SCREWM4X0.7L=25 (1)
14 WP-0430801-SC WASHERM4 (1)
15 WS-0410002-KN SPRINGWASHERM4 (1)
16 NM-6040001-SC NUTM4X0.7TYPE1 (1)
17 400-00839 DRIVEPULLEYRASM (1)
18 400-00840 DRIVEPULLEYR (1)
19 E2160-721-000 PULLEYFLANGE (1)
20 SL-6030892-TN SCREWM3L=8 (3)
21 E3931-750-000 PULLEYWASHER (2)
22 E2160-721-000 PULLEYFLANGE (1)
23 SL-6030892-TN SCREWM3L=8 (3)
24 SB-8200001-00 BEARING (2)
25 401-36813 RAIL_PLATE_RL (1)
26 401-38183 CONVEYOR_RAIL (1)
27 SL-6031492-TN SCREWM3L=14 (4)
28 SM-6051002-TN SCREW (8)
29 SL-6041092-TN SCREWM4L=10 (2)
30 E2111-715-0A0 CONVEYORPULLEYASM. (2)
31 WP-0430800-SC WASHERM4 (2)
32 401-38303 RESIST_LIGHTEN_ROLLER_ASM (2)
33 WP-0430800-SC WASHERM4 (2)
34 SM-4041601-SC SCREWM4X0.7L=16 (2)
35 401-37177 CONVEYOR_RAIL_RC_ASM (1)
36 401-38179 CONVEYOR_RAIL_FC (1)
37 SL-6041092-TN SCREWM4L=10 (4)
38 400-00812 RAILGUIDESHAFT (2)
39 SM-8040602-TP SCREWM4X0.7L=6 (2)
40 401-10109 SAFETYBAR (2)
41 SL-6040892-TN SCREWM4L=8
(4)
42 E2123-721-000 PWBGUIDEPLATEF (4)
43 SL-6030892-TN SCREWM3L=8 (12)
44 E2111-715-0A0 CONVEYORPULLEYASM. (4)
45 WP-0430800-SC WASHERM4 (4)
46 SM-4040855-SC SCREW (4)
47 401-36825 RAIL_GUIDE_R (1)
48 E4105-729-0A0 SHAFTSUPPORTBASM. (2)
49 SM-8030302-TP SCREWM3X3 (2)
50 401-38303 RESIST_LIGHTEN_ROLLER_ASM (2)
51 401-38182 ROLLER_SPACER (2)
52 SM-4041601-SC SCREWM4X0.7L=16 (2)
53 401-37180 RAIL_PLATE_RR_ASM (1)
54 E3931-750-000 PULLEYWASHER (4)
55 401-38183 CONVEYOR_RAIL (1)
56 SB-8200001-00 BEARING (2)
57 SM-4040855-SC SCREW (2)
58 E2089-721-0A0 CONVEYORPULLEYBASM. (1)
59 E2055-721-000 PULLEYSPACER (1)
60 SM-4042501-SC SCREWM4X0.7L=25 (2)
61 WP-0430801-SC WASHERM4 (2)
62 WS-0410002-KN SPRINGWASHERM4 (2)
63 NM-6040001-SC NUTM4X0.7TYPE1 (2)
64 SM-6051002-TN SCREW (8)
65 400-00839 DRIVEPULLEYRASM (2)
66 400-00840 DRIVEPULLEYR (1)
67 E2160-721-000 PULLEYFLANGE (1)
68 SL-6030892-TN SCREWM3L=8 (3)
69 SL-6030892-TN SCREWM3L=8 (6)
70 E2160-721-000 PULLEYFLANGE (2)
71 SL-6031492-TN SCREWM3L=14 (4)
72 SL-6041092-TN SCREWM4L=10 (2)
73 E2111-715-0A0 CONVEYORPULLEYASM. (2)
74 WP-0430800-SC WASHERM4 (2)
75 401-37181 SUPPORTPLATERRASM (1)
76 E2111-715-0A0 CONVEYORPULLEYASM. (6)
77 WP-0430800-SC WASHERM4 (6)
78 SM-4040855-SC SCREW (6)
79 401-36816 SUPPORT_PLATE_RR (1)
80 E2111-715-0A0 CONVEYORPULLEYASM. (1)
81 WP-0430800-SC WASHERM4 (1)
82 401-36814 RAIL_PLATE_RR (1)
83 401-38303 RESIST_LIGHTEN_ROLLER_ASM (2)
84 SM-4041201-SC SCREWM4X0.7L=12 (2)
85 WP-0430800-SC WASHERM4 (2)
86 SL-6052092-TN SCREWM5L=20 (2)
87 401-36817 RAIL_STAND_RL (1)
88 SL-6052092-TN SCREWM5L=20 (2)
89 401-37167 GUIDE_SHAFT_ASM_L (4)
90 SL-6052042-TN SCREW (1)
91 WP-0501046-SC WASHER5X14X1 (2)
92 401-36819 GUIDE_SHAFT_L (1)
93 SL-6051292-TN SCREWM5L=12 (1)
94 SL-6041292-TN SCREWM4L=12 (4)
95 401-46998 CONVEYOR_SUPPORT_PLATE (1)
96 401-36818 RAIL_STAND_RR (1)

- -
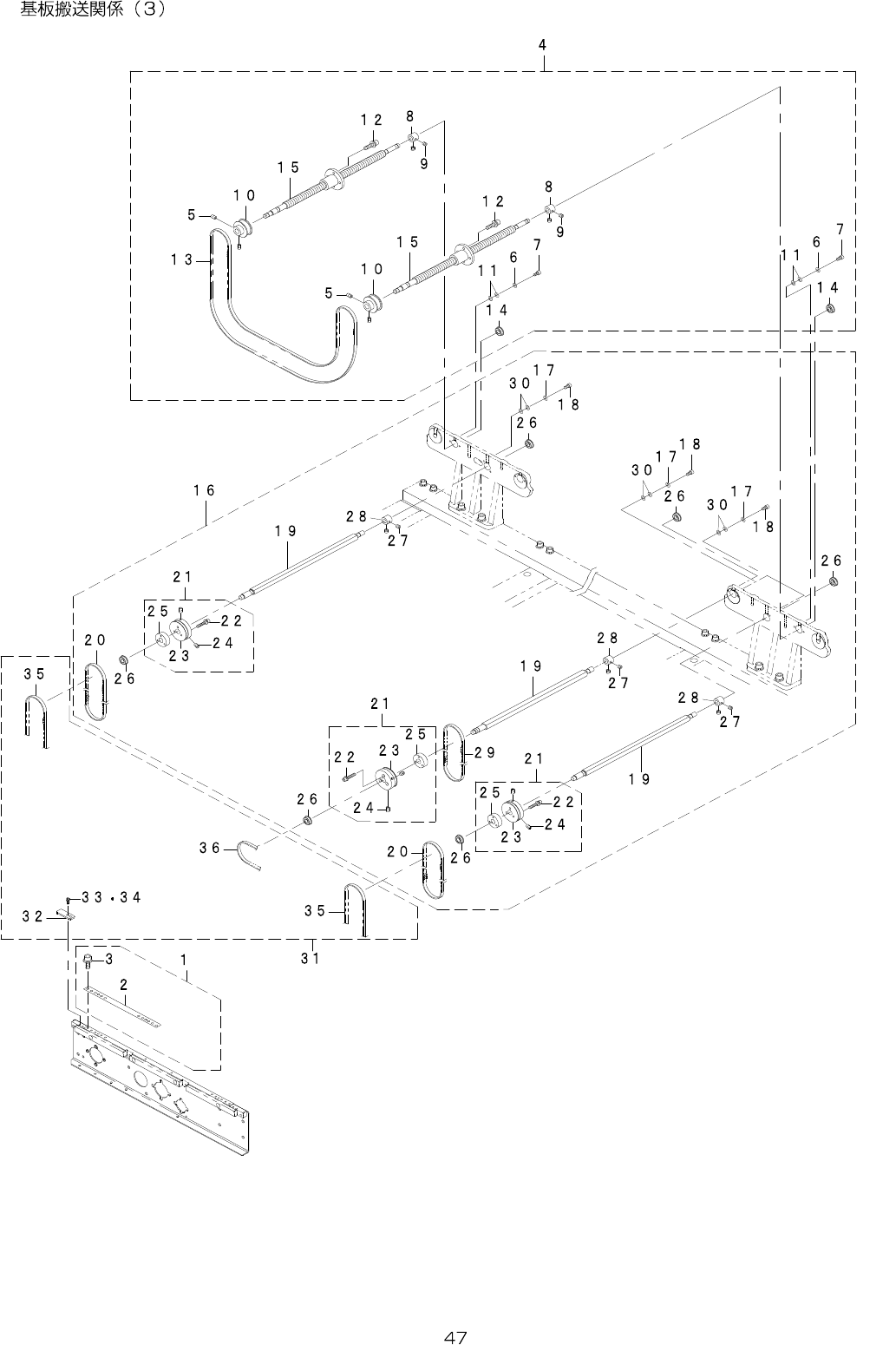
24.PWBCONVEYORCOMPONENTS(3)