KE-2070_KE-2080_KE-2080R-Rev14PDFA - 第164页
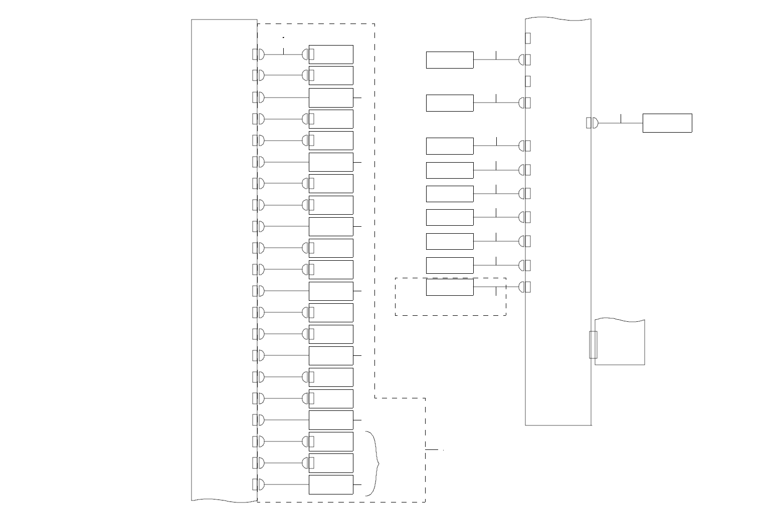
- 15 7 - 79 . SY ST E M DI AG RA M (H EA D UN IT 2) SYSTEM DIAGRAM(HEAD UNIT 2) 80P 7 -3D HEAD MAIN PCB(2/2) CN3 4 CN 23 8- 2D 8-4 A Z2 VAC S V Z1 VA C SE NSO R VAC UU M CA BL E AS M 7 0 VAC UU M CA BL E AS M 8 0 ONLY KE…

- 156 -
NOTE( 注記 ) #01....FOR 2080,2080R 2080,2080 R 用
#02....FOR 2070E,2080E,2080RE 2070 E,2080 E,2080 RE 用
#03....FOR 2070,2080 2070,2080用
#04....FOR 2080R 2080 R 用
#05....REFER TO THE LAST PAGE 最終ページのマシン Rev 管理表を参照下さい。
M/C REV CHART.
#06....FOR 2080,2080R 2080,2080 R 用
(REFER TO THE LAST PAGE (最終ページのマシン Rev 管理表を参照下さい。)
M/C REV CHART.)
REF.NO NOTE PART NO D E S C R I P T I O N
品 名
Qty
1 400-01904 LIGHT CTRL PCB ASM.(60)
ライトコントロール基板組(60)
1
2 400-01943 I/O CTRL PCB ASM. I / O コントロール基板組 1
3
#05
401-36685 SAFETY PCB ASM
セーフティ基板組
1
4 400-02151 OCC CAMERA CABLE ASM
OCC カメラケーブル組
1
5 400-02140 OCC LIGHT CABLE ASM
OCC ライトケーブル組
1
6 400-45452 HEAD SP CABLE ASM
ヘッド SP ケーブル組
1
7 400-45435 HEAD MAIN PWR CABLE ASM ヘッドメインパワーケーブル組 1
8 400-58385 XY BEAR CABLES ASM
XY ベアケーブル組
1
9
#02
400-59779 XY BEAR CABLES ASM(E)
XY ベアケーブル組(E)
1
10 400-02267 BAD MARK SENSOR ASM
バッドマークセンサ組
1
11
#03
400-45484 NOZZLE SENSOR AMP ASM
ノズルセンサアンプ組
1
12 400-90481 HEAD MAIN PCB ASM ヘッドメイン基板組 1
13 400-45453 OCC L CABLE ASM
OCC L ケーブル組
1
14 400-45454 OCC R CABLE ASM
OCC R ケーブル組
1
15 400-45456 OCC LIGHT L CABLE ASM
OCC ライト L ケーブル組
1
16 400-45457 OCC LIGHT R CABLE ASM
OCC ライト R ケーブル組
1
17 E9617-725-000 CCD CAMERA CCD カメラ 1
18 400-01979 OCC C LIGHT P.C.B ASM
OCC 同軸照明基板組
1
19 400-01959 OCC A LIGHT PCB ASM.
OCC A ライト基板組
1
20 400-52359 IP-X3R ASM A
IP−X3R基板A組
1
21
#01
400-52360 IP-X3R ASM B
IP−X3R基板B組
1
22 400-02185 HMS CABLE ASM HMS ケーブル組 1
23
#04
400-80204 OCC LIGHT LR CABLE ASM
OCC ライト LR ケーブル組
1
24 E9617-725-000 CCD CAMERA
CCD カメラ
1
25 400-58385 XY BEAR CABLES ASM
XY ベアケーブル組
1
26
#02
400-59779 XY BEAR CABLES ASM(E)
XY ベアケーブル組(E)
1
27 400-58385 XY BEAR CABLES ASM XY ベアケーブル組 1
28
#02
400-59779 XY BEAR CABLES ASM(E)
XY ベアケーブル組(E)
1
29 400-58385 XY BEAR CABLES ASM
XY ベアケーブル組
1
30
#02
400-59779 XY BEAR CABLES ASM(E)
XY ベアケーブル組(E)
1
31 401-55379 Z ORG DI CABLE ASM
Z ORG DI ケーブル組
1
32 #05 401-55289 4AXIS SERVO AMP 4軸一体型サーボアンプ 1
33
#05
401-55289 4AXIS SERVO AMP
4軸一体型サーボアンプ
1
34
#05
401-55289 4AXIS SERVO AMP
4軸一体型サーボアンプ
1
35
#06
401-55289 4AXIS SERVO AMP
4軸一体型サーボアンプ
1
36
#01
401-55380 Z7 ORG DI CABLE ASM
Z 7 ORG DI ケーブル組
1
37
#04
400-80210 T7 SLOW DOWN SENSOR ASM
T 7減速センサ組
1
38 #04 401-55387 T7 ORG DI CABLE ASM T 7 ORG DI ケーブル組 1
39 401-55382 HEAD FAN CABLE ASM
ヘッド冷却ファンケーブル組
1
40
#04
401-55388 OCC LIGHT L(OP)/T7 ORG DI CABLE ASM
OCC ライト L(OP)/ T 7 ORG ケーブル組
1

- 157 -
79. SYSTEM DIAGRAM (HEAD UNIT 2)
SYSTEM DIAGRAM(HEAD UNIT 2)
80P
7-3D
HEAD MAIN
PCB(2/2)
CN34 CN 23
8-2D
8-4A
Z2 VAC SV
Z1 VA C
SENSO R
VACUUM CABLE ASM 70
VACUUM CABLE ASM 80
ONLY KE-2 080
ONLY KE-2 080
Z7 V AC
SENS OR
CN7
Z7 BLW SV
CN7
Z7 VAC SV
CN14CN14
CN33CN33
CN26
CN25
CN23
CN22
CN21
CN20
CN18
CN16
CN17
CN15
E2S-W23
E2S-W23
E2S-W23
E2S-W23
E2S-W23
E2S-W23
E2S-W23
D-M9NL
D-M9NL
HEAD R ELAY
PCB(2 /2)
CN19
NOZZLE UP SV
CN19
CN18
NOZZ LE DOWN
SENS OR R
CN16
NOZZ LE DOWN
SENS OR L
CN26
CN25
CN24
CN23
CN22
CN21
Z7 SLOW DOWN
SENS OR
Z6 SLOW DOWN
SENS OR
Z5 SLOW DOWN
SENS OR
Z4 SLOW DOWN
SENS OR
Z3 SLOW DOWN
SENS OR
Z2 SLOW DOWN
SENS OR
CN20
Z1 SLOW DOWN
SENS OR
Z6 V AC
SENS OR
CN6
Z6 BLW SV
CN6
Z6 VAC SV
CN13CN13
CN32CN32
Z5 V AC
SENS OR
CN5
Z5 BLW SV
CN5
Z5 VAC SV
CN12CN12
CN31CN31
Z4 V AC
SENS OR
CN4
Z4 BLW SV
CN4
Z4 VAC SV
CN11CN11
CN30CN30
Z3 V AC
SENS OR
CN3
Z3 BLW SV
CN3
Z3 VAC SV
CN10CN10
CN29CN29
Z2 V AC
SENS OR
CN2
Z2 BLW SV
CN2
CN9CN9
CN28CN28
CN1
Z1 BLW SV
CN1
Z1 VAC SV
CN8CN8
CN27CN27
HEAD RELAY
PCB (1/2)
(VACUUM PUMP OPTION)
1 2
3 4
101156789
20 21
12
13 14 15 16 17 18
19

- 158 -
NOTE( 注記 ) #01....FOR OPTIONAL PARTS(2070) オプション部品(2070)
#02....FOR OPTIONAL PARTS(2080,2080R) オプション部品(2080,2080 R)
REF.NO NOTE PART NO D E S C R I P T I O N
品 名
Qty
1
#01
400-61126 VACUUM C ABLE ASM 70
バキュームケーブル組70
1
2
#02
400-61127 VACUUM C ABLE ASM 80
バキュームケーブル組80
1
3
#01
400-45481 VACCUM SV CAVLE 70 ASM
バキューム SV ケーブル70組
(1 )
4
#02
400-45483 VACCUM SV CAVLE 80 ASM
バキューム SV ケーブル80組
(1 )
5 400-45473 Z3 EJECTOR ASM
Z 3エジェクタ組
(1 )
6 400-45474 Z4 EJECTOR ASM Z 4エジェクタ組 (1)
7 400-45475 Z5 EJECTOR ASM
Z 5エジェクタ組
(1 )
8 400-45476 Z6 EJECTOR ASM
Z 6エジェクタ組
(1 )
9
#02
400-45477 Z7 EJECTOR ASM
Z 7エジェクタ組
(1 )
10 400-45471 Z1 EJECTOR ASM
Z 1エジェクタ組
(1 )
11 400-45472 Z2 EJECTOR ASM
Z 2エジェクタ組
(1 )
12 400-45462 Z1 SLOW DOWN SENSOR ASM
Z 1スローダウンセンサ組
1
13 400-45464 Z2 SLOW DOWN SENSOR ASM
Z 2スローダウンセンサ組
1
14 400-45465 Z3 SLOW DOWN SENSOR ASM Z 3スローダウンセンサ組 1
15 400-45466 Z4 SLOW DOWN SENSOR ASM
Z 4スローダウンセンサ組
1
16 400-45468 Z5 SLOW DOWN SENSOR ASM
Z 5スローダウンセンサ組
1
17 400-45469 Z6 SLOW DOWN SENSOR ASM
Z 6スローダウンセンサ組
1
18
#02
400-45470 Z7 SLOW DOWN SENSOR ASM
Z 7スローダウンセンサ組
1
19 400-45461 NOZZLE UP SV ASM
ノズルアップ SV 組
1
20 400-45458 NOZZLE DOWN SENSOR L ASM
ノズルダウンセンサ L 組
1
21 400-45460 NOZZLE DOWN SENSOR R ASM
ノズルダウンセンサ R 組
1