KE-2070_KE-2080_KE-2080R-Rev14PDFA - 第182页
- 17 5 - 88 . SY ST E M DI AG RA M (V CS ) SYSTEM DIAGRAM(VCS) 6P CN6 C N 6 LS 5 - 2 C N 2 LS 5 - 5 LS2-2 13 - 4 D VCS(OCS) MONITOR IN CN2 V CS(L) CN5 LS 5-1 CN1 VCS(L) VCS SEN SOR_OP VCS SEN SOR_ST VCS CHA NGE SV CN47 0…

- 174 -
NOTE( 注記 ) #01....FOR 2080,2080R 2080,2080 R 用
#02....REFER TO THE LAST PAGE 最終ページのマシン Rev 管理表を参照下さい。
M/C REV CHART.
REF.NO NOTE PART NO D E S C R I P T I O N
品 名
Qty
1 400-45443 CDD/FDD PWR CABLE ASM
CDD / FDD パワーケーブル組
1
2
#02
401-32223 ENV SYS ASM(132 MES)
システム組(132 MES)
1
3 400-47492 HDD I/F CABLE ASM
HDD インターフェイスケーブル組
1
4
#02
401-07372 CPU BOARD
CPU ボード
1
5 400-44522 USB RELAY CABLE
USB 延長ケーブル
1
6 400-44522 USB RELAY CABLE USB 延長ケーブル 1
7 400-02311 PRINTER I F CABLE ASM
プリンタ I / F ケーブル組
1
8 E9619-729-000 FDD
FDD
1
9 400-02321 FDD I F CABLE ASM
FDDI / F ケーブル組
1
10 L835E-221-0A0 HDD ACCESS LAMP ASM
HDD アクセスランプ組
1
11
#01
400-73931 KE-2080-ST(RFID)
KE −2080− ST(RFID)
1
12 400-73780 FX1R RFID LAN CABLE (1.65M) ASM
RFID LAN ケーブル(1.65 M)組
(1)
13 400-73779 FX1R RFID LAN CABLE (2.15M) ASM
RFID LAN ケーブル(2.15 M)組
(1)
14 400-73033 SWITCHING HUB
スイッチングハブ
1

- 175 -
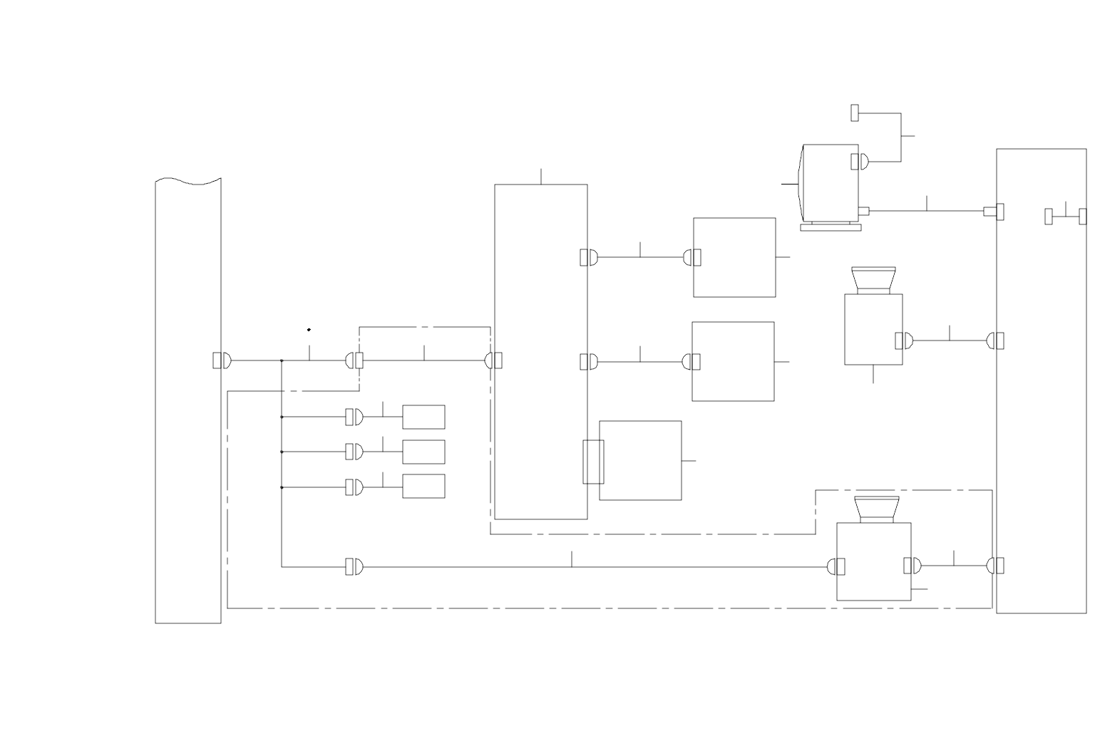
88. SYSTEM DIAGRAM (VCS)
SYSTEM DIAGRAM(VCS)
6P
CN6 C N6
LS 5 -2 C N 2
LS 5 -5
LS2-2
13 - 4D
VCS(OCS)
MONITOR
IN
CN2
VCS(L) CN5
LS5-1 CN1VCS(L)
VCS SENSOR_OP
VCS SENSOR_ST
VCS CHANGE SV
CN470
CN475
CN474
CN476
CN477
CN471
CN472 CN481
CN491CN473
HIGH-RESOLUTION CAMERA OPTION
VCS OP
VCS OP PWR
VCS ST
7-1A
LIGHT CTR L
PCB(3/3)
BOTTOM LIGHT PCB
B ACK
L IGHT
PCB
SIDE
LIGHT
UNIT
COAXIAL
LIGHT PCB
VCS CAMERA
(STANDSRD)
VCS CAMERA
(HIGH RESOLUTION)
IP-X3R B PCB
2 3
4
56 7
11
12
13
8
1
19
21
10
17
14
15
20
9
16
18
MONI PWR
VCS(OCS) MONITOR PWR
1-5D

- 176 -
NOTE( 注記 ) #01....FOR EN EN 用
#02....OPTIONAL PARTS オプション部品
#03....REFER TO THE LAST PAGE 最終ページのマシン Rev 管理表を参照下さい。
M/C REV CHART.
REF.NO NOTE PART NO D E S C R I P T I O N
品 名
Qty
1 400-02152 VCS CAMERA CABLE ASM
VCS カメラケーブル組
1
2 400-02141 VCS LIGHT CABLE ASM
VCS ライトケーブル組
1
3
#01
400-02144 VCS LIGHT(OP)CABLE ASM
VCS ライト(OP)ケーブル組
1
4
#02
400-02145 VCS LIGHT RELAY CABLE ASM
VCS ライト中継ケーブル組
1
5
#02
400-02147 VCS OP SENS ASM
VCS ST センサ組
1
6 #02 400-02146 VCS ST SENS ASM VCS ST センサ組 1
7
#02
400-02148 VCS SV CABLE ASM
VCS SV ケーブル組
1
8
#02
400-02149 VCS HR CCD POWER CABLE ASM
VCS HR CCD カメラ電源ケーブル組
1
9
#02
400-03293 HR CCD CAMERA
HR CCD カメラ
1
10
#02
400-03294 HR CCD CAMERA CABLE ASM
HR CCD カメラケーブル組
1
11 400-01917 BOTTOM LIGHT PCB ASM
ボトムライト基板組
1
12 400-02142 BACKLIGHT WIRE ASM
バックライトケーブル組
1
13 400-02143 SIDELIGHT WIREASM ASM
サイドライトケーブル組
1
14 400-01911 BACK LIGHT PCB ASM.
バックライト基板組
1
15 400-01939 SIDE LIGHT PCB UNIT ASM
サイドライトユニット組
1
16 400-01915 COAXIAL LIGHT PCB ASM
コアキシャルライト基板組
1
17
#03
401-02599 8.4 LCD MONITOR(CE)
8.4 LCD モニター(CE)
1
18
#03
400-99344 F-LCD/VCS MONITOR PWR CABLE ASM
F − LCD / VCS モニター PWR ケーブル組
1
19 E9623-721-000 PORTRAIT MONITOR CABLE
画像モニタケーブル
1
20 E9617-725-000 CCD CAMERA
CCD カメラ
1
21 E9580-729-0A0 IMG-CPU 232C CABLE ASM.
IMG − CPU 232 C ケーブル組
1