KE-2070_KE-2080_KE-2080R-Rev14PDFA - 第184页
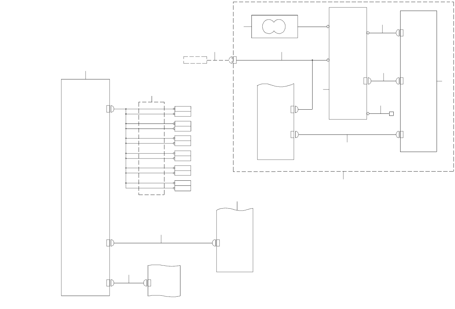
- 17 7 - 89 . SY ST E M DI AG RA M (V ER F Y) SYSTEM DIAGRAM(VERFY) LOAD SELL ASM LOA D SEL L AM PLIFE R P OWER UNIT (13/1 3) 18-2 D 18-3 B 17-3 A CN 10 C N010 H OURM ETER CN010 B CN 010A SI MP LE G AI N WE IG HT U NI T …

- 176 -
NOTE( 注記 ) #01....FOR EN EN 用
#02....OPTIONAL PARTS オプション部品
#03....REFER TO THE LAST PAGE 最終ページのマシン Rev 管理表を参照下さい。
M/C REV CHART.
REF.NO NOTE PART NO D E S C R I P T I O N
品 名
Qty
1 400-02152 VCS CAMERA CABLE ASM
VCS カメラケーブル組
1
2 400-02141 VCS LIGHT CABLE ASM
VCS ライトケーブル組
1
3
#01
400-02144 VCS LIGHT(OP)CABLE ASM
VCS ライト(OP)ケーブル組
1
4
#02
400-02145 VCS LIGHT RELAY CABLE ASM
VCS ライト中継ケーブル組
1
5
#02
400-02147 VCS OP SENS ASM
VCS ST センサ組
1
6 #02 400-02146 VCS ST SENS ASM VCS ST センサ組 1
7
#02
400-02148 VCS SV CABLE ASM
VCS SV ケーブル組
1
8
#02
400-02149 VCS HR CCD POWER CABLE ASM
VCS HR CCD カメラ電源ケーブル組
1
9
#02
400-03293 HR CCD CAMERA
HR CCD カメラ
1
10
#02
400-03294 HR CCD CAMERA CABLE ASM
HR CCD カメラケーブル組
1
11 400-01917 BOTTOM LIGHT PCB ASM
ボトムライト基板組
1
12 400-02142 BACKLIGHT WIRE ASM
バックライトケーブル組
1
13 400-02143 SIDELIGHT WIREASM ASM
サイドライトケーブル組
1
14 400-01911 BACK LIGHT PCB ASM.
バックライト基板組
1
15 400-01939 SIDE LIGHT PCB UNIT ASM
サイドライトユニット組
1
16 400-01915 COAXIAL LIGHT PCB ASM
コアキシャルライト基板組
1
17
#03
401-02599 8.4 LCD MONITOR(CE)
8.4 LCD モニター(CE)
1
18
#03
400-99344 F-LCD/VCS MONITOR PWR CABLE ASM
F − LCD / VCS モニター PWR ケーブル組
1
19 E9623-721-000 PORTRAIT MONITOR CABLE
画像モニタケーブル
1
20 E9617-725-000 CCD CAMERA
CCD カメラ
1
21 E9580-729-0A0 IMG-CPU 232C CABLE ASM.
IMG − CPU 232 C ケーブル組
1

- 177 -
89. SYSTEM DIAGRAM (VERFY)
SYSTEM DIAGRAM(VERFY)
LOAD SELL ASM
LOAD SELL
AMPLIFER
POWER UNIT(13/13)
18-2D
18-3B
17-3A
CN10
CN010
HOURMETER
CN010B
CN010A
SIMP LE GAI N WE IGHT
UNIT OPTION
CN17CN17 ICX-5
CN2ICX-2
CN5
LOAD-19
FG-TAP
FRONT
CN1 ICX-1
LDCL CTRL
I-CX
PCB
CN029
EXT2 S102
CN1
CN3
CN2 CVS02
CVS PCB
POWER UNIT(12/13)
1
4
3
6
10
13
15
14
8
9
12
11
7
CVS01
CVS03
8-PORT COM BOARD
4-1C
PROBE6(+)
PROBE6(-)
PROBE5(-)
PROBE5(+)
PROBE4(+)
PROBE4(-)
PROBE3(+)
PROBE3(-)
PROBE2(+)
PROBE2(-)
PROBE1(-)
PROBE1(+)
2
5

- 178 -
NOTE( 注記 ) #01....OPTIONAL PARTS オプション部品
REF.NO NOTE PART NO D E S C R I P T I O N
品 名
Qty
1 400-95117 CVS PCB ASM
CVS 基板組
1
2 401-11229 CVS PROBE CABLE ASM
CVS プローブケーブル組
1
3 401-11228 CVS COMM CABLE ASM
CVS 通信ケーブル組
1
4 401-11227 CVS POWER CABLE ASM
CVS 電源ケーブル組
1
5 401-35433 8-PORT COM BOARD
8− PORT COM ボード
1
6 400-02115 HOURMETER ASM
アワーメータ組
1
7
#01
400-61128 SIMPLE GAIN WEIGHT UNIT
簡易荷重ユニット
1
8 400-21156 LOAD CELL FG WIRE ASM
ロードセル FG ケーブル組
(1)
9 400-31620 LOAD CELL ASM
ロードセル組
(1)
10 400-60998 LOAD CELL AMP PWR CABLE ASM
ロードセルアンプ電源ケーブル組
(1)
11 400-31754 I-CX PCB
ICX 基板組
(1)
12 400-32128 LOAD CELL AMPLIFIER
ロードセルアンプ
(1)
13 400-60997 I-CXPCB PWR CABLE ASM
I − CXPCB PWR ケーブル組
(1)
14 400-32125 LOAD CELL ANAROG CABLE ASM
ロードセルアナログケーブル組
(1)
15 400-32126 LOAD CELL CONTROL CABLE ASM
ロードセルコントロールケーブル組
(1)