KE-2070_KE-2080_KE-2080R-Rev14PDFA - 第187页
- 18 0 - RE F.NO NO T E PA RT NO D E S C R I P T I O N 品 名 Q ty 1 400 - 033 18 KEY BOAR D キーボード 1 2 400 - 261 96 ADD OP R S 232C C A B LE ASM 追加 RS 232 C ケーブル組 1 3 E 9646 - 729 -000 T RUCK B ALL トラックボール 1 4 400 - 023 02 …

- 179 -
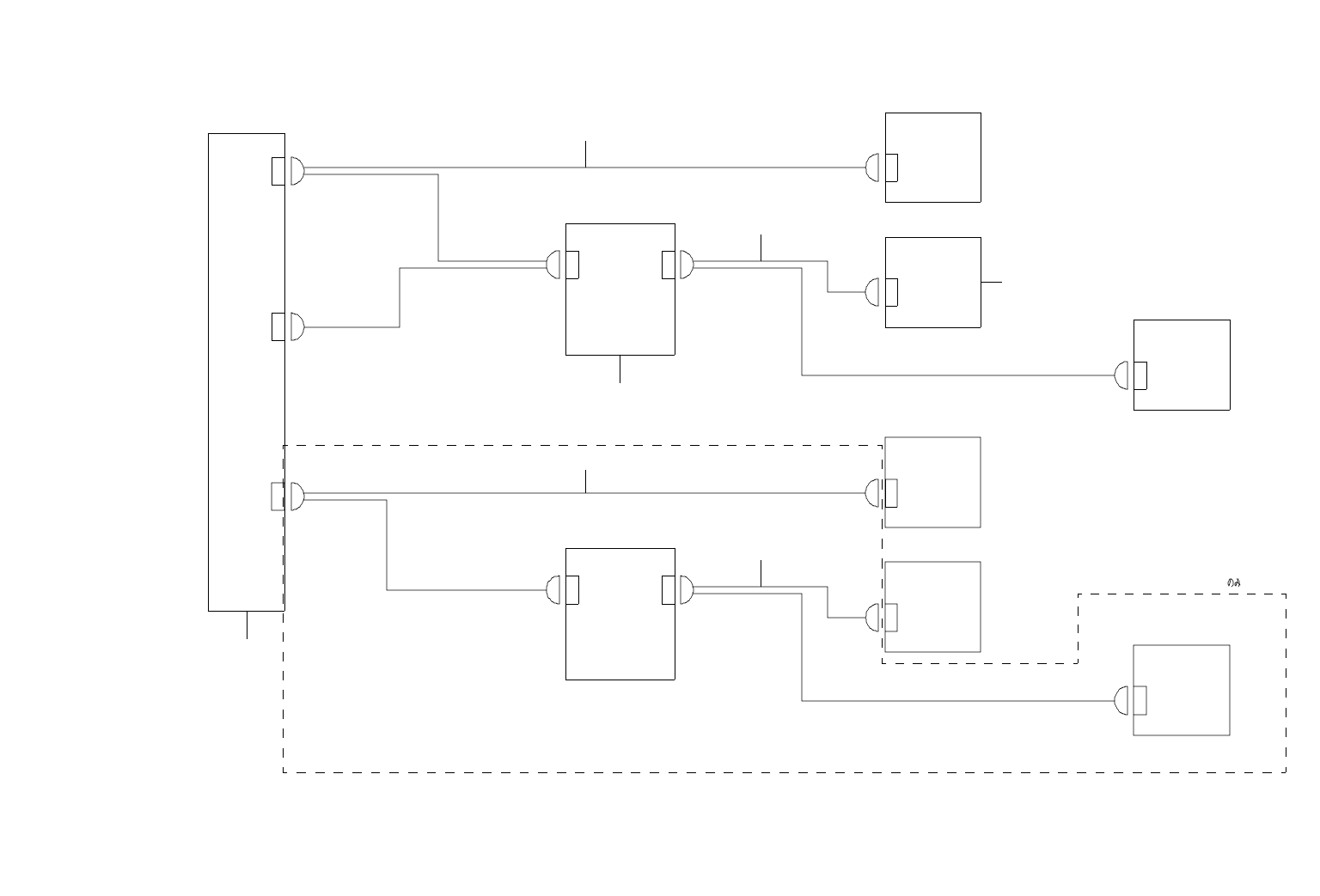
90. SYSTEM DIAGRAM (MONITOR)
SYSTEM DIAGRAM(MONITOR)
KEYBOARD
/MOU SE
SWIT CH
1-5D
1-5C
16-3D
RS2
RS1RS232C
MOUSE
(FRONT)
KB1
MS1
(REA R)
DVI1
VIDE O
RS232C
VIDE ODVI2
15-3D
CN720
KB2
MS2
EX
KB
KB/MS PC
RS PC
19-5A
KEY BOARD
TRACK BALL
KEY BOARD
TRACK BALL
CPU
BOARD(3/3)
FRONT
MONITOR(2/2)
REAR
MONITOR(2/2)
OPE RATION
PCB(3 /3)
KEYB OARD
/MOUS E
SWITCH
19-2D
COM2
VHG-4P-A
RS-CN5
CN1
CN2
CN3
CN4
RS PC CPU COM2
RS-B
RS-C N2
RS-A
EXT2
RS-CN5
VHG-4P-B
RS-2
FLCD
RS232 C
NOTE1
RS232C CHANGE
PCB ASM
9
45 6 7
1
32223
8
10
11
12
15 16
17
2
21
20
18
19
13
14

- 180 -
REF.NO NOTE PART NO D E S C R I P T I O N
品 名
Qty
1 400-03318 KEY BOARD
キーボード
1
2 400-26196 ADD OP RS232C CABLE ASM
追加 RS 232 C ケーブル組
1
3 E9646-729-000 TRUCK BALL
トラックボール
1
4 400-02302 KEYBOARD CABLE ASM
キーボードケーブル組
1
5 400-02301 MOUSE CABLE ASM
マウスケーブル組
1
6 400-02304 R-KEYBOARD CABLE ASM リアキーボードケーブル組 1
7 400-02303 R-MOUSE CABLE ASM
リアマウスケーブル組
1
8 400-03281 MOUSE/KEYBOARD SELECTOR
マウス/キーボード切換器
1
9 400-03282 MOUSE/KEYBOARD SELECTOR CABLE ASM
マウス/キーボード切換器ケーブル組
1
10 400-27815 F-232C CABLE ASM
F −232 C ケーブル組
1
11 400-28017 PANEL-LINK F CABLE
パネルリンク F ケーブル
1
12 400-28018 PANEL-LINK R CABLE
パネルリンク R ケーブル
1
13 400-25669 LCD DSP
LCD ディスプレイ(パネルリンク)
1
14 400-25669 LCD DSP
LCD ディスプレイ(パネルリンク)
1
15 400-02260 F 232C CABLE ASM
F 232 C ケーブル組
1
16 400-02263 OP-232C CABLE(R)ASM
リアパネル232 C ケーブル組
1
17 400-26382 RS232C CHANGE PCB ASM
RS 232 C 切換基板組
1
18 400-02253 CHANGE BOX CABLE ASM
キーボード切換制御ケーブル組
1
19 400-26197 ADD CHANGE BOX CABLE ASM
追加切換ケーブル組
1
20 400-03281 MOUSE/KEYBOARD SELECTOR
マウス/キーボード切換器
1
21 400-26414 ADD OP RS232C CABLE 2 ASM
追加 RS 232 C ケーブル2組
1
22 400-03318 KEY BOARD
キーボード
1
23 E9646-729-000 TRUCK BALL
トラックボール
1

- 181 -
91. SYSTEM DIAGRAM (SOLDER REC OPTION)
SYSTEM DIAGRAM(SOLDER REC OPTION)
CN1
OCC-A LIGHT PCB
ASM(OPASS_R)
CN1
OCC-C LIGHT
PCB ASM
CN1
OPASS(R)
OCC2(R)
OCC-A LIGHT P CB
ASM(STD)
OCC1(R)
H/S-36 H/S-38CN38CN36
CN1
OCC-A LIGHT PCB
ASM(OPASS_L)
CN1
OCC-C LIGHT
PCB ASM
CN1
GX-6 2080(E)
CN824CN4
HEAD RELAY PCB
ASM(2/2)
H/S-35
OPASS(L)
OCC2(L)
OCC-A LIGHT P CB
ASM(STD)
H/S-37CN37CN35
HEAD RELAY PCB
ASM(1/2)
OCC1(L)
CN811
CN823
HEAD MAIN
PCB ASM
CN11
CN3
5
1
36
2
7
4