RL132电路图N7205A093E.pdf - 第116页
ZFO-R I L UL1007 AWG22 RD UL1007 AWG22 OG| UL1007 AWG22 GN UL1007 AWG22 BU UL1007 AWG22 VT UL1007 AWG22 GY UL1007 AWG22 WH| UL1007 AWG22 BK 藕一 I iLLr UL1007 AWG22 GN| 芯 I LEFT SIDE CONNECTOR BRACKET ZR 制 品交换 中出力 ZR PARTS…

1
2
3
4
7
8
A
A
然也3
一】
6
I
8
B
B
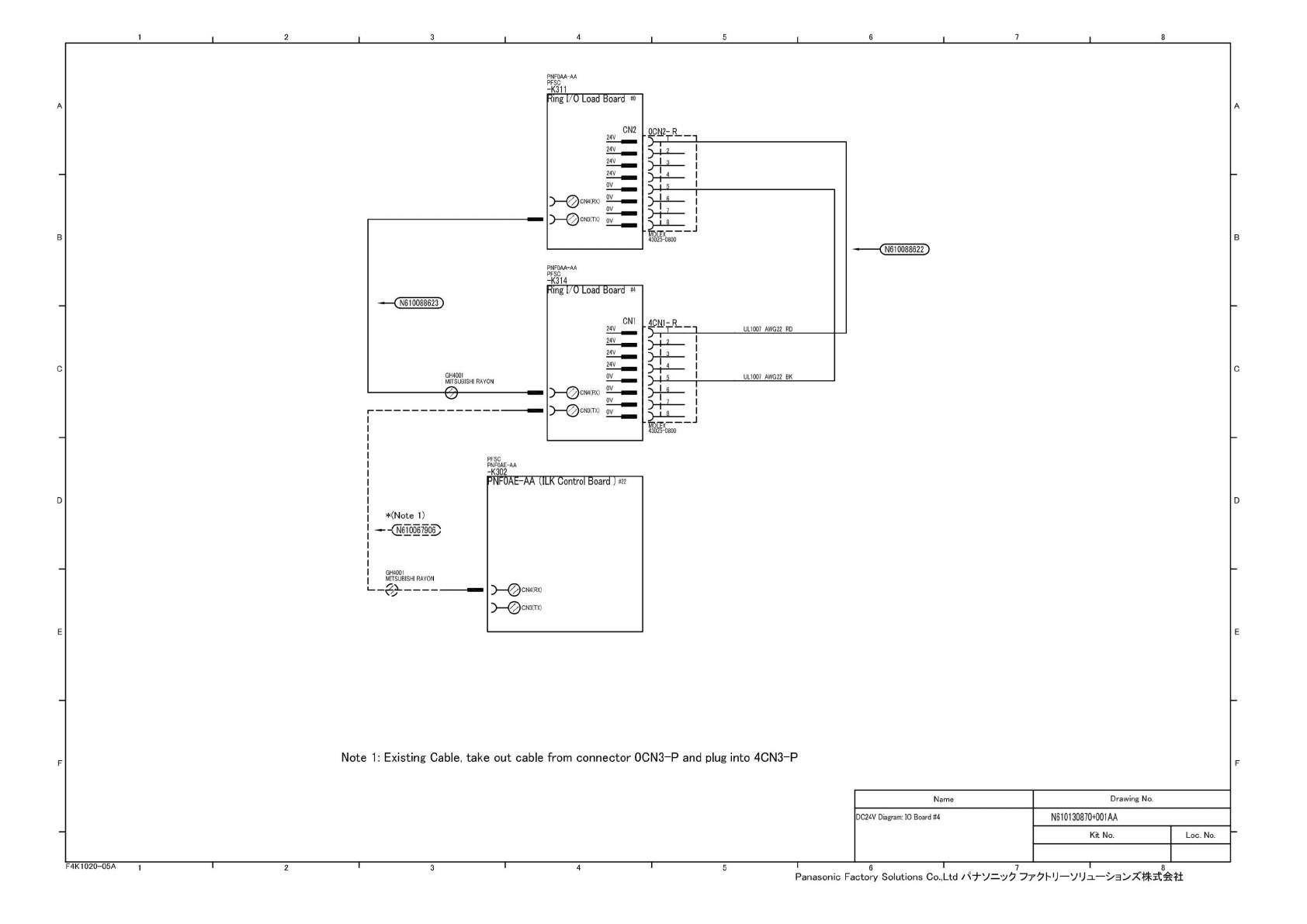
(N610088622)
^ing
I/O
Load
Board
—
CN61008862Q
华
旦早上一】
UL1007
AWG22
RD
24V
24V
24V
OV
UL1007
AWG22
BK
PNFOAE-AA
ULK
Control
Board
)
#22
D
D
*(Note
1)
、
w
/
E
E
Note
1:
Existing
Cable,
take
out
cable
from
connector
0CN3-P
and
plug
into
4CN3-P
F
F
2
4
7
8
Panasonic
Factory
Solutions
Co.,
Ltd
二
、力
77^
卜
U
—
VUn-
—
株
式会社
GH4001
MITSUBISHI
RAYON
Ring
I/O
Load
Board
F4K
1020-05
A
1
PFSC
PNFOAE-AA
-K302
CN1
24V
GH4001
MITSUBISHI
RAYON
@
——
CN2
24V
PNFOAA-AA
PFSC
-K311
PNFOAA-AA
PFSC
-K314
)
~
QcN4
很
X)
)
—
QcN3(TX)
>-©
)
©CN3CTX)
24V
24V
24V
OV
OV
OV
OV
V-
f^CN4(RX)
—
OV
)—
@CN3(TX)
查
Name
Drawing
No.
DC2^V
Diagram:
10
Board
#4
N610130870+001AA
Kit
No.
Loc.
No.

ZFO-R
I
L
UL1007
AWG22
RD
UL1007
AWG22
OG|
UL1007
AWG22
GN
UL1007
AWG22
BU
UL1007
AWG22
VT
UL1007
AWG22
GY
UL1007
AWG22
WH|
UL1007
AWG22
BK
藕一
I
iLLr
UL1007
AWG22
GN|
芯
I
LEFT
SIDE
CONNECTOR
BRACKET
ZR
制
品交换
中出力
ZR
PARTS
EXCHANGING
OUTPUT
2
斗7
•夕:
/八
4
•横出
ZL
pUS
STANDBY
DETECTION
ZR
轴;;
夕
八
彳检出
ZR
AXIS
STANDBY
DETECTION
ZLm
品交换
可入力
~
ZL
tARTS
EXCHANGE
ENABLING
INPUT
工成
品交福
可入分
ZL0ARTS
EXCHANGE
ENABLING
INPUT
ZR
部
品交换
可入力
ZRfARTS
EXCHANGE
ENABLING
INPUT
ZR
出
品交换
可入力
ZR
ARTS
EXCHANGE
ENABLING
INPUT
UL1007
AWG22
VT
UL1007
AWG22
WH
M6
10094238
1375P
+24V
14
Name
Drawing
No.
CVT
SPEC
UNIT
CONNECTION
DIAGRAM
N610130871+001AA
Kit
No.
Loc.
No.
Refer
to
N61
01
30871
+003
Refer
to
N61
01
30871
+002
F4K1020-05A
j
2
।
6
।
7
।
、
8
Panasonic
Factory
Solutions
Co.,
Ltd
十、/
二^夕
77
U
—
VUn.
—
株
式会社
1
I
2
1
3
1
4
1
5
7
I
8

Refer
to
N610130821+001
AA
7
UL1007
AWG22
BN
|
UL1007
AWG22
OG
|
UL1007
AWG22
GY
I
UL1007
AWG22
RD
UL1OO7
AWG22
BN
REFER
TO
N61
01
30822+001
FOR
RADIAL
SPEC
N6
10094243
ULI
007
AWG22
OG
UL1007
AWG22
RD
Refer
to
N61
01
30871
+001
Name
Drawing
No.
CVT
SPEC
FEEDER
PART
N610130871+002AA
Kit
No.
Loc.
No.
N6
10094245
Refer
to
N61
01
3081
8+001
AA
REFER
TO
N610130819+001
FOR
RADIAL
SPEC
Refer
to
N6101
30871
+001
F4K1020-05A
j
2
।
6
।
7
।
、
8
Panasonic
Factory
Solutions
Co.,
Ltd
/^7—
'7^
77
U
—
VUn.
—
株
式会社
1
I
2
I
3
I
4
I
5
I
6
I
7
I
8