RL132电路图N7205A093E.pdf - 第125页
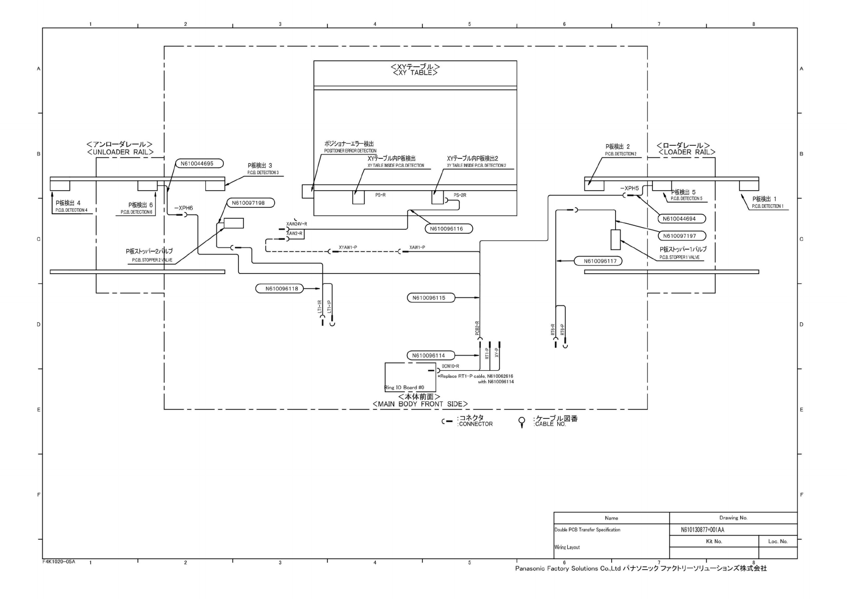
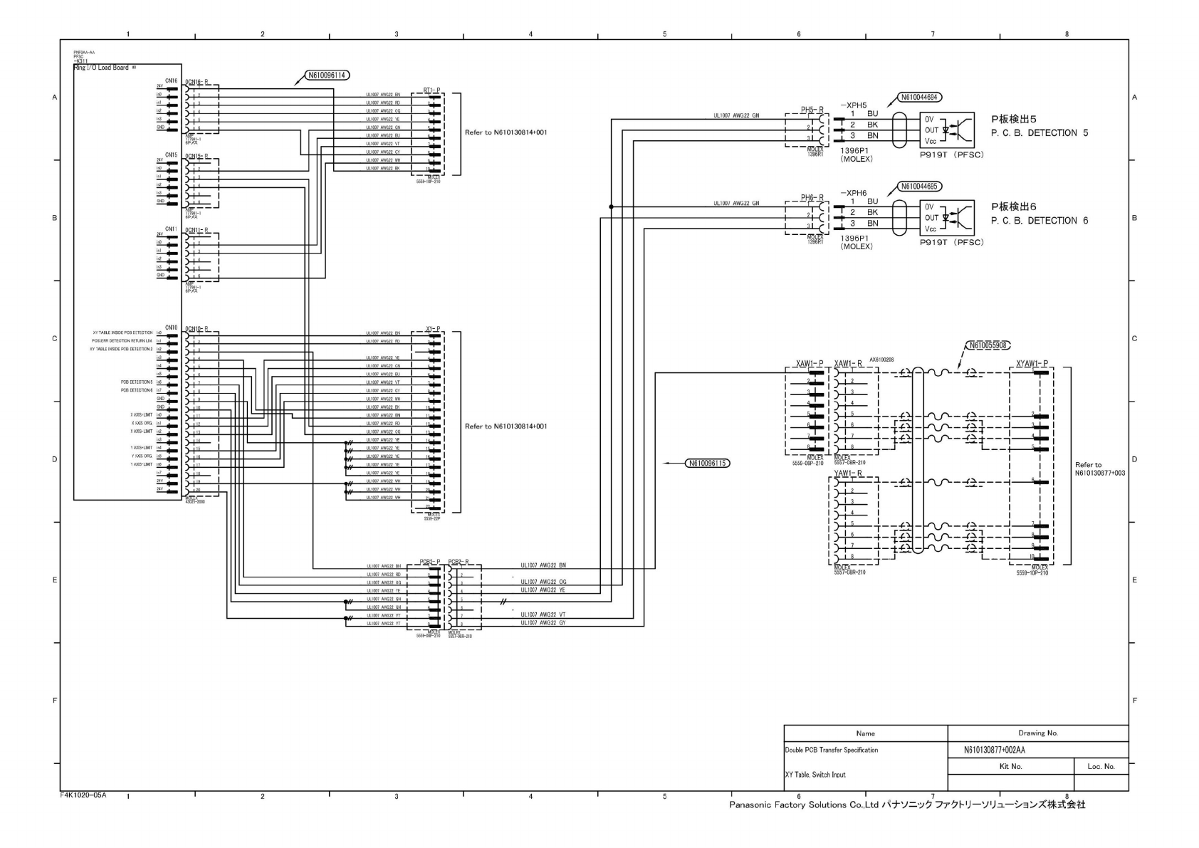
( N61 00961 15 ) ( N610096114 ) ) 0CN10-R ★ Replace RT1-P cable, N61 006261 6 with N61 00961 14 〈本体 前面〉 <MAIN BODY FRONT SIDE〉 Ring IO Board #0 ( N6 100961 18) <? 念/? Z 明 番 激怒。 R P 板黜 2 P.CB. DETECTION 2 c 口一夕 &apo…

M610117204
5559-O8P-21O
5557-O8R-21O
XAW24V-
P
!
工
1
I
™J
-0-
AX6
100208
5559-O2P-21O
YAW24V-
P
UL1007
AWG22
BK
|
父^"1
UL1007
AWG22
BK
I
力一
I
I
™J
5559-02P-210
XHP-3
±
°V
'
「工
56ut、t—
』
HTUcc
J—
¥
X
AXIS-LIMIT
I
—
I
L
«■■■
」
P921SA1
(PFSC)
XHP-3
』
X
牵
由原点
HWUcc
,4—
¥
X
AXIS
ORG.
I
—
—
I
P92TsT"(PFSCF
I
1
OV
I
I
x
轴
+
D
卜
HTNcc
J—
¥
X
AXIS+LIMIT
I
—
I
«■■■»
P921SA1
(PFSC)
L
华名
5559-06P-210
5557-O4R-210
5559-O4P-21O
UL1007
AWG22
BK
UL1007
AWG22
VT
UL1007
AWG22
RD
UL1007
AWG22
BK
UL1007
AWG22
GY
UL1007
AWG22
RO
UL1007
AWG22
BK
UL1007
AWG22
WH
UL1007
AWG22
RD
N61
01
23603
AX6100208
XY51—
7
4
内
P
板检出
XY
TABLE
INSIDE
PCB
DETECTION
EE-SX911
(OMRON)
r
7
vat-17-^
th
POSI.ERR
DETECTION
RETURN
LIM.
EE-SX911
(OMRON)
EE-SX911
(OMRON)
大型
PCB
位置
BIG
PCB
POSITION
XSN2]-
R
>4^-
)
I
12
5557-12R-210
XYAW1-R
Refer
to
N61
01
30875+002
>
)
)
on
4^—
5557-10R-210
STO4X18AWG/
_
r?u—
-
LS-11S/RL
_co
io
一
」
生父
12
卓
二型
z
-L
1
1
1
I
216-223 216-223
;
BK
G/Y3
RD
WH
5559-O6P-21O
X
本由土
才一八
一
^^
X
AXIS
±
OVERRUN
LIMIT
SWITCH
5557-04R-210
Name
Drawing
No.
RIGHT
SIDE
RALXY
TABLECARRY
ARM
PARTS
Option
:
Large
PCB
Board
(
650
x
381
)
N610130876+001AA
Kit
No.
Loc.
No.
+
24V
LON
(OUTI)
D.ON
(OJT2)
OV
+
24V
LON
(OUT1)
D.ON
(OUT2)
OV
F4K1020-05A
j
7
8
Panasonic
Factory
Solutions
Co.,
Ltd
十、/
二^夕
77
U
—
VUn.
—
株
式会社
1
I
2
I
3
I
4
I
5
I
6
I
7
I
8
TS21
WXW;

(
N61
00961
15
)
(
N610096114
)
)
0CN10-R
★
Replace
RT1-P
cable,
N61
006261
6
with
N61
00961
14
〈本体
前面〉
<MAIN
BODY
FRONT
SIDE〉
Ring
IO
Board
#0
(
N6
100961
18)
<?
念/?
Z
明
番
激怒。
R
P
板黜
2
P.CB.
DETECTION
2
c
口一夕
'L一
儿〉
<
LOADER
RAIL〉
PS-R
哈
2R
-XPH6
XAW24V-R
L
XAW1-P
XY
〒一力
1/
内
P
板检出
2
XY
TABLE
INSIDE
P.CB.
DETECTION
2
<7>n—
<UNLOADER
RAIL〉
P
板检出
3
P.CB.
DETECTION
3
P
板检出
4
P.CB.
DETECTION
4
P
板检出
6
P.CB.
DETECTION
6
XY
宁
一力讷
P
板检出
XY
TABLE
INSIDE
P.CB.
DETECTION
十一工
^一
检出
P0STT10NER
ERROR
DETECTION
P
板
久卜沙
J2
八
以
P.CB
STOPPER
2
VIVE
N61
004469^)
N610097198
)
AW2-R
一
)
——
\
(
N6
100961
16
}
,
XYAW1-P
Y
-
Name
Drawing
No.
Double
PCB
Transfer
Specification
Wiring
Layout
N610130877+001AA
Kit
No.
Loc.
No.
F4K1020-05A
j
।
6
।
7
।
、
8
Panasonic
Factory
Solutions
Co.,
Ltd
十、/
二^夕
77
U
—
VUn.
—
株
式会社
1
I
2
I
3
I
4
7
I
8
Tl
zgod
(
H
(I
Q-I
a

XAVV1-R
AX61
00208
.1007
AWG22
BN
ULI
007
AWG22
RD
J
।
-
>+^-
-
>H
-
177901-1
6P/A
(N610096115)
1
AWG22
BN
UL10O7
AWG22
RD
UU007
AWG22
YE
ULI
007
AWG22
GN
ULI
007
AWG22
BU
UL1Q07
AWG22
VT
@6
100559
5559-1
OP-2
10
D
ULI
007
AWG22
GY
UL1007
AWG22
WH
UL1007
AWG22
BK
07
AWG22
BN
UL1007
AWG22
RD
UL1007
AWG22
OG
“
UL1007
AWG22
YE
〃
UL1007
AWG22
YE
〃
UL1007
AWG22
YE
“
UL1007
AWG22
YE
UL1007
AWG22
YE
“
UL1007
AWG22
WH
J.
UL1007
AWG22
WH
|
UL1007
AWG22
WH
24^
wcm」
^XN610096114)
UU007
AWG22
BN
JU
007
AWG22
RD
JU
007
AWG22
OG
ULI007
AWG22
YE
UL1007
AWG22
GN
ULI007
AWG22
BU
ULI
007
AWG22
VT
ULI007
AWG22
GY
ULI
007
AWG22
WH
UL1007
AWG22
BK
Refer
to
N61
01
30877+003
UL1007
AWG22
GN
-XPH5
1396P1
(MOLEX)
被而
1396R1
P919T
(PFSC)
P
板横出
5
P.
C.
B.
DETECTION
5
ULI
00/
AWG22
GN
1396P1
(MOLEX)
—
也面
1396R1
-XPH6
1
BU
2
BK
3
~
BN
^XN6
10044695)
P919T
(PFSC)
P
板检出
6
P.
C.
B.
DETECTION
6
UU007
AWG22
GN
ULI
007
AWG22
GN
ULI
007
AWG22
YE
UI
1007
AWG22
OG
:ing
1/u
Load
board
利
XY
TABLE
INSIDE
PCB
DETECTION
POSLERR
DETECTION
RETURN
UM.
XY
TABLE
INSIDE
PCB
DETECTION
2
PCB
DETECTION
5
PCB
DETECTION
6
X^IS*
LIMIT
X
AXIS
ORG,
X
AXIS-LIMIT
Y
ARS+LIMH
Y
AXIS
ORG.
Y
AXIS-LIMIT
Name
Drawing
No.
Double
PCB
Transfer
Specification
XY
Table,
Switch
Input
N610130877+002AA
Kit
No.
Loc.
No.
UL1O07
AWG22
BN
ULIO07
AWG22
OG
riot?
文
5559~O8P~21O
UL1007
AWG22
VT
七
UL1007
AWG22
VT
1
I
2
I
3
।
4
।
5
7
I
8
PNF0AA-AA
PFSC
-K311
Refer
to
N6
101
308
14+001
A
」
A」
A」
L'C
三
5557-WR-2I0
UL1O07
AWG22
YE
UL1O07
AWG22
VT
UL1O07
AWG22
GY
Refer
to
N610130814+001
2
BK
3
BN
I
F4K1020-05A
j
2
1
6
।
7
।
、
8
Panasonic
Factory
Solutions
Co.,
Ltd
十、/
二^夕
77
U
—
VUn.
—
株
式会社
I
J
L
--
7
3
4
s
±
-
>+-
>+-
>+-
1