RL132电路图N7205A093E.pdf - 第61页
N61 00981 73) -M1O2 j UL1015 AWG16 RD । UL1015 AWG16 WH I UL1O15 AWG16 BK VACUUM PUMP MOTOR KRF15A-V-01 (ORION) -XVAC RD 1 1r 「 WH 2 匚 J BK 3 工 "J3191-03P-201 (MOLEX) Refer to N61 01 30795+001 TO MAIN BODY TO MAIN B…

^/N61
00641
97)
ULI007
AWG22
BN
ULI007
AWG22
RD
UL1007
AWG22
OG
ULI
007
AWG22
YE
ULI007
AWG22
GN
ULI007
AWG22
BU
ULI007
AWG22
VT
UL1007
AWG22
GY
ULI007
AWG22
WH
ULI007
AWG22
BK
Refer
to
N61
01
30825+001
OV
SD
o
M610132377
STF-
T201
STF
O
STR-
T201
STR
O
UL10I5
AWG12
G/Y3
O
RH-
T201
RH
RM-
T201
RL
MRS
RUN
O
SE-
T201
COM
SE
O
7610047231
A-
T201
A
COM
C
N61013246Q
IWH
BRAKE
O
集中了
一入板
PROTECTIVE
EARTH
PLATE
o
o
o
o
o
o
o
o
求
i
而
3191-03R1-201
3191-03P-201
(MOLEX)
3191
-02P-201
(MOLEX)
d)八一
夕巽
常信号
INVERTER
ABNORMAL
SIGNAL
d
:z
八
一夕行
利言号
INVERTER
FORWARD
SIGNAL
drz
八
一夕戾
信号
INVERTER
REVERSE
SIGNAL
d^八一
夕速
度指令
1
INVERTER
SPEED
COMMAND
1
八一
夕速
度指令
2
INVERTER
SPEED
COMMAND
2
八
一夕速
度指令
3
INVERTER
SPEED
COMMAND
3
d^八一
夕昊常
Ut、3/
卜
INVERTER
ABNORMAL
RESET
八一
夕信号
INVERTER
RUN
SIGNAL
搬送
干一夕
TRANSFER
MOTOR
M8MA40GB4Y1
(M
日)
-M005
T
2
队
NICHIFU
虺
"MEE5.5-4N
-XTBR
1
YE
工
2
"""
YE
Refer
to
N61
01
3081
2+002
匚
o
o
o
o
o
°
FR-E720-0.1K
MITSUBISHI
-T201
INVERTER
1-11
NIUHIHJ
~
TMEE5.5-4
u-
T201
V-T20I
W-
T201
Nicrifu
TMEE1.25-4M
C-
T201
RL-
T201
MRS-
T201
""WEiDwunrn
HO.34/12
RUN-
T201
UL1015
AWG12
G
ZY3
2~
6
NlbHIhU
TMEE5.5-4
TDK
ZCAT3O35-133O
-V106
n
SD-
T201
M
3
3083
-XHSM
1
WH
2
3
BK
Name
Drawing
No.
INVERTER
DUST-COLLECTOR
VACUUM-PUMP
PARTS
N610130825+002AA
Kit
No.
Log.
No.
F4K1020-05A
1
2
4
।
6
।
7
।
、
8
Panasonic
Factory
Solutions
Co.,
Ltd
二
、力
77
U
—
VUzl
—
株
式会社
1
I
2
I
3
I
4
I
5
I
6
I
7
I
8
p-
r
L

N61
00981
73)
-M1O2
j
UL1015
AWG16
RD
।
UL1015
AWG16
WH
I
UL1O15
AWG16
BK
VACUUM
PUMP
MOTOR
KRF15A-V-01
(ORION)
-XVAC
RD
1
1r
「
WH
2
匚
J
BK
3
工
"J3191-03P-201
(MOLEX)
Refer
to
N61
01
30795+001
TO
MAIN
BODY
TO
MAIN
BODY
NICH1FU
TMEE1.25-3.5
-K206
1-K206|
3
-
K206|
5-
K206
FOR
VACUUM
PUMP
SMvtb
心
4
」
照
西
3.5
Current
Setting
at
2.3A
for
200V
@
50Hz
Current
Setting
at
2.0A
for
200V
@
60Hz
-XRE6
UL1OO7
AWG22
GN
正
LAY
TM
-XRE2
-XRE4
30871?
STO-SB
4
x
1
6AWG
(GREEN
NOT
USE)
H
—
1—
I
_
TH
3CRE-50500
(OKAYA)
Refer
to
N61
01
30795+001
Refer
to
N610130825
/CN61
00641
98)
UL1007
AWG22
BN
UL1007
AWG22
RD
UL1007
AWG22
OG
UL1007
AWG22
YE
集中
7
-入板
PROTECTIVE
EARTH
PLATE
Name
Drawing
No.
INEVERTER
VACUUM-PUMP
PARTS
N610130825+003AA
Kit
No.
Loc.
No.
2
4
7
8
Panasonic
Factory
Solutions
Co.,
Ltd
十、/
二^夕
77
U
—
VUn.
—
株
式会社
F4K1020-05A
j
1
I
2
I
3
I
4
I
5
I
6
I
7
I
8
2

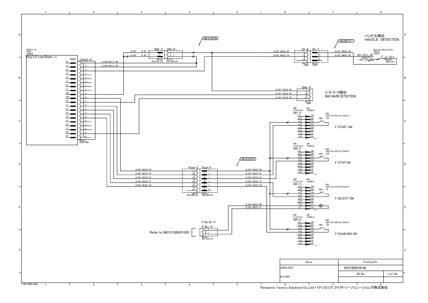
M610126707
UL1007
AWG22
BN
UL1007
AWG22
RD
UL1007
AWG22
OG
UL1007
AWG22
YE
UL1007
AWG22
GN
UL1007
AWG22
BN
UL1007
AWG22
RD
UL1007
AWG22
OG
UL1007
AWG22
YE
UL1007
AWG22
GN
J1
1007
AWG22
BN
Refer
to
N61
01
30832+001
F-Sel
Sw-
R
血以
5557-02R-210
43025-2000
UL1007
AWG22
VL
Load
Board
#13
J
1
2
3
4
5
6
"V
7
8
万
x_
9
"V
10
11
12
13
万
V-
14
15
16
17
18
19
20
PNFOAA-AA
PFSC
-K323
13CN10-R
N61012670C
UL1007
22
BK
GND-P
GND-R
//
、
・
1
,
〃
UL1007
22
BK
L>i-2
——
1
//
UL1007AWG
22
BN
E—
」
MOLEX
5559-02P-210
而
自
5557-02R-210
J
UL1007AWG
22
BN
八
检出
UL1007
AWG22
BK
UL1007
AWG22
OG
UL1007
AWG22
BK
UL1007
AWG22
BN
UL1007
AWG22
WH
八
R
卜
7
一
夕棣出
BAD
MARK
DETECTION
A4
B4
A3
B3
B3
F
START
SW
A2
B2
Al
B1l
AMP
1376009-2
AMP
2-1318119-4
S601-R
A4
1DEC
LW6L-M
IC
1
0VG-BC-TK2504-A
E
-S*
A3
,,
B3
F
STOP
SW
A1
R1l
B3
F
SELECT
SW
A2
B2
Al
RI
AMP
1376009-2
IDEC
LW6L-M
I
C
1
0VB-BC-TK2504-E
IDEC
LW6L-M
1
C
14VW-BC-TK2504-G
AMP
2-1318119-4
S603-
R
A4
B1
SMTC”
AMP
AMP
2-1318119-4
1376009-2
S602-
R
A4
rp
~S
.
ZJ
A2
二!
B2
A2
—J
B1
B4
A3
A2
B2
AMP
AMP
1376009-2
B4
A3
R3
F
ENABLING
SW
A2
B2
Al
Bit
2-1318119-4
S604-R
A4
IDEC
A4
LW6L-M
1C1
0VW-BC-TK2504-F
rn
-S*
Name
UPPER
PART
#13-CN10
Drawing
No.
N610130826+001AB
Kit
No.
F4K1020-05A
j
।
6
।
7
।
、
8
Panasonic
Factory
Solutions
Co.,
Ltd
十、/
二^夕
77
U
—
VUn.
—
株
式会社