RL132电路图N7205A093E.pdf - 第68页

Load Board 那 PNFOAA-AA PFSC -K323 N61 0068960 UL1007 AWG26 RD UL1007 AWG26 BK YV1O ~~ I VQZ3121-5L-C6(SMC) UL1007 AWG26 RD UL1007 AWG26 BK UL1007 AWG26 RD ULI 007 AWG26 BK VQZ3321-5L-C6(SMC) 移替 Transfer Swing CYL 移替 /2、:…

100%1 / 130
1
2
3
4
7
8
A
A
B
B
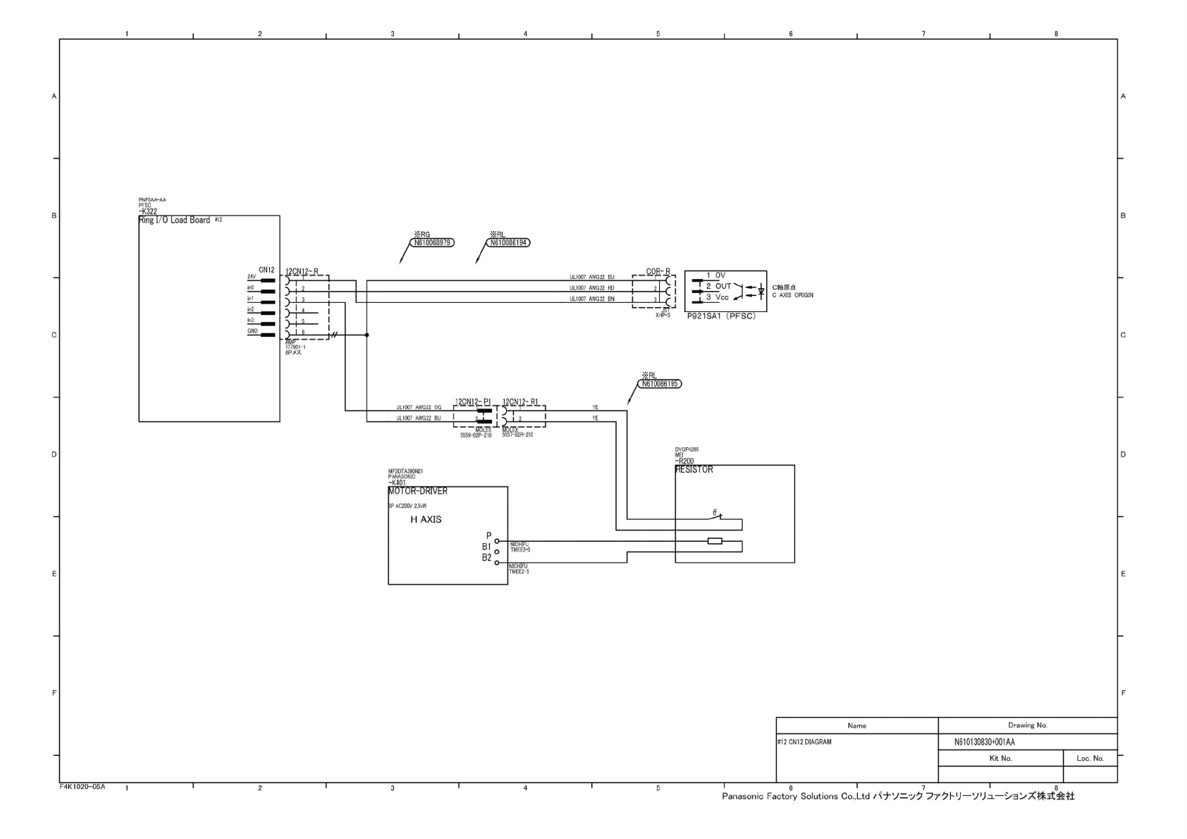
Ring
I/O
Load
Board
#12
N61
0068979
N610086194
1
OV
ULI007
AWG22
BU
2
OUT
inO
UL1007
AWG22
RD
3
Vcc
in1
UL1007
AWG22
BN
in2
P921SA1
(PFSC)
in3
GND
N610086195
ULI007
AWG22
OG
YE
ULI007
AWG22
BU
YE
D
D
JP
AC200V
2.5kW
A
H
AXIS
E
E
F
F
F4K1020-05A
2
4
7
8
1
Panasonic
Factory
Solutions
Co.,
Ltd
)工十、)
、力
夕卜
U
VUn.
式会社
177901-1
6P
NICHIFU
TMEE2-5
NICHIFU
TMEE2-5
PNFOAA-AA
PFSC
-K322
c
轴原点
C
AXIS
ORIGIN
12CN12-P1
12CN12-R1
CN12
24V
>1-2—
HUE
4
前g
-一
5559-O2P-2
1
0
5557-02R-21
0
COR-R
L
p
DVOP4285
M
-R200
RESISTOR
MFDDTA390N21
PANASONIC
-K401
MOTOR-DRIVER
Name
Drawing
No.
#12
CN
12
DIAGRAM
N610130830+001AA
Kit
No.
Loc.
No.
Load
Board
PNFOAA-AA
PFSC
-K323
N61
0068960
UL1007
AWG26
RD
UL1007
AWG26
BK
YV1O
~~
I
VQZ3121-5L-C6(SMC)
UL1007
AWG26
RD
UL1007
AWG26
BK
UL1007
AWG26
RD
ULI
007
AWG26
BK
VQZ3321-5L-C6(SMC)
移替
Transfer
Swing
CYL
移替
/2、:/
^CYL
Transfer
Palette
OPEN
CYL
移替
2
F
CYL
Transfer
HEAD
TRAVERCE
CYL
移替
2
CYL
Transfer
HEAD
RETURN
CYL
移替
卜^朗
Transfer
Palette
OPEN/CLOSE
LOCK
Name
Drawing
No.
#13
CN8
DIAGRAM
for
RL
N610130831+001AA
Kit
No.
Loc.
No.
F4K1020-05A
j
2
7
8
Panasonic
Factory
Solutions
Co.,
Ltd
十、/
二^夕
77
U
VUn.
式会社
1
I
2
I
3
I
4
I
5
I
6
I
7
I
8
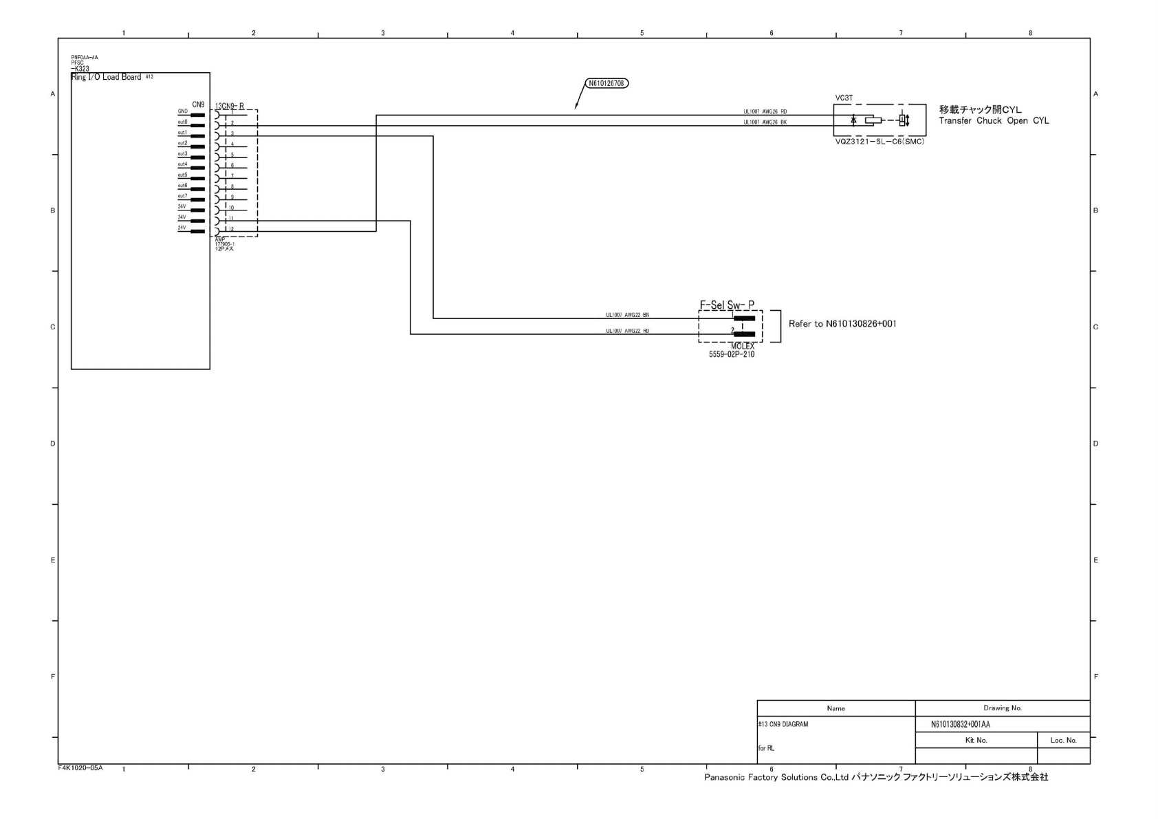
7610126708
移载千
书;/
<7^CYL
Transfer
Chuck
Open
CYL
UL1007
AWG22
BN
UL1007
AWG22
RD
派任产
5559-02P-210
F-Sel
Sw-
P
1
I
1
_■
Refer
to
N61
01
30826+001
Name
Drawing
No.
#13
CN9
DIAGRAM
for
RL
N610130832+001AA
Kit
No.
Log.
No.
F4K1020-05A
1
1
6
1
7
8
Panasonic
Factory
Solutions
Co.,
Ltd
/^'7—
'7^
VU
J-
式会社