RL132电路图N7205A093E.pdf - 第80页
CN61Q133120>— N6 10078449) 」听 斤耳 4 号 UU007 AWG22 8K UU007 AWG22 BK ULI007 AWG22 BN UL1007 AWG22 OG ULI007 AWG22 YE UL1007 AWG22 GN ULI007 AWG22 BU ULI007 AWG22 VT UL1007 AWC22 CY UL1007 AWG22 WH UU007 AWG22 BN UL1007 …

A
CD
FND1-
R
儿
1UU,'
AWG22
RD
r
端棣出
1
JL1007
AWG22
BN
END
DETECTION
1
JL1007
AWG22
BK
JL1007
AWG22
RO
「
"1
8F
•
24V
K
端检出
2
I1
1007
AWfi??
Ofi
L.ON
(OUTI)
D.ON
(0UT2)
END
DETECTION
2
JL1QQ7
AWGZZ
BK
OV
ND3-
R
+
24V
K
端检出
3
JLI0Q7
AWG22
YE
L.ON
(0UT1)
D.ON
(0UT2)
END
DETECTION
3
JL10Q7
AWG22
BK
OV
END4-
R
JL1007
AWG22
RD
+
24V
K
端检出
4
JL1007
AWG22
GN
L.ON
(OUTI)
D.ON
(0UT2)
END
DETECTION
4
JL1007
AWG22
BK
OV
END5-R
+
24V
K
端棣出
5
LON
(0UT1)
D.ON
(0UT2)
END
DETECTION
5
ov
CN16
END6-
P
END6-
R
t
24V
K
端检出
6
L.ON
(0UT1)
D.ON
(OUT?)
END
DETECTION
6
ov
7-
R
•
24V
权
端检出
7
JL1007
AWG22
GY
L.ON
(0UT1)
D.ON
(0UT2)
END
DETECTION
7
JL1007
AWG22
BK
OV
CN610125795)—
CN15
•
24V
N6
1007844])
^端
检出
8
JL1007
AWG22
WH
L.ON
(OUTI)
D.ON
(0UT2)
」
5*
千尚
平卫
END
DETECTION
8
JL1007
AWG22
BK
OV
GND
UU007
AWG22
BK
UL1007
AWG22
BN
ULI007
AWG22
OG
JL10Q7
AWG22
RO
厂
+
24V
UL1007
AWG22
YE
端横出
9
JL1007
AWG22
BN
BK
LON
(0UT1)
ULI
007
AWG22
GN
D.ON
(0UT2)
END
DETECTION
9
UL1007
AWG22
BU
JLI007
AWG22
BK
OV
UL1007
AWG22
VT
4
ULI
007
AWG22
GY
UL1007
AWG22
V/H
「邦
喈
、要平
工
!
:
工!
—
工任
JL1007
AWG22
RD
一
I
BR
ULI007
AWG22
BN
+
24V
K
端检出
10
ULI007
AWG22
OG
JL1007
AWG22
OG
BK
L.ON
(0UT1)
UL1007
AWG22
YE
D.ON
(OUT?)
END
DETECTION
10
UL1007
AWG22
GN
JL1007
AWG22
BK
BU
OV
UU007
AWG22
BU
ULI
007
AWG22
VT
END11-P
END11-R
UL1007
AWG22
GY
+
24V
ULI007
AWG22
V/H
K
端检出
11
L.ON
(0UT1)
UU007
AWG22
BN
D.ON
(0UT2)
END
DETECTION
11
UL1007
AWG22
OG
OV
UU007
AWG22
YE
UL1007
AWG22
GN
ULI
007
AWG22
RD
-4^
iM
UL1007
AWG22
RD
T
,
24V
K
端检出
12
2
5
.11.1007
AWC
力
GN
LON
(OUTI)
333/-Z4H-Z1C
iM
D.ON
(OUT2)
END
DETECTION
12
」
l
W
AWGZZ
BR
BU
OV
GND
儿
1007
AWG22
RD
厂
—
1
BR
•24V
端检出
13
JL1007
AWG22
BU
L.ON
(0UT1)
D.ON
(OUT?)
END
DETECTION
13
JL1007
AWG22
BN
OV
14-
R
inO
JL1007
AWG22
RD
L
24V
K
端检出
14
II
1007
AWG?2
VT
I
.ON
(OUTI)
i
「2
D.ON
(0UT2)
END
DETECTION
14
In3
JLIOO7
AWG22
BK
GND
6
JL10Q7
AWG22
RD
厂
*24V
K
端横出
15
JLI007
AWG22
GY
L.ON
(0UT1)
D.ON
(0UT2)
END
DETECTION
15
JL1007
AWG22
BK
OV
*24V
K
端棣出
16
J1
1007
AWG22
WH
L.ON
(OUT1)
D.ON
(OUT2)
END
DETECTION
16
JLW
AWGZZ
BK
0V
端横出
17
END
DETECTION
17
JL1007
AWG22
RD
「
3F
,
24V
K
端检出
18
JL1007
AWG22
OG
L.ON
(OUTI)
D.ON
(0UT2)
END
DETECTION
18
JL10Q7
AWG22
BK
0V
END'
BR
厂\
+
24V
K
端横出
19
II
1(X)7
AWG??
YF
L.ON
(OUT1)
D.ON
(OUTS
END
DETECTION
19
JL1W7
AWGZ2
BK
OV
端棣出
20
JL1007
AWG22
GN
END
DETECTION
JLI007
AWG22
BK
A
03
JL1007
AWG22
RD
JL1007
AWG22
RD
BR
JL1007
AWG22
RD
JL1007
AWG22
RD
EE-SX913
(OMRON)
EE-SX913
(OMRON;
EE-SX913
(OMRON;
EE-SX913
(OMRON;
AMP
177900-1
EE-SX913
(OMRON;
EE-SX913
(OMRON;
AMP
177900-1
bb-SX913
(OMRON;
EE-SX913
(OMRON;
EE-SX913
(OMRON;
EE-SX913
(OMRON)
EE-SX913
(OMRON)
=E-SX913
(OMRON;
EE-SX913
(OMRON)
EE-SX913
(OMRON;
EE-SX913
(OMRON;
AML
177908-1
二
E-SX913
(OMRON)
EE-SX913
(OMRON;
AMP
177908-1
吐
-S*913
(OMRON)
EE-SX913
(OMRON:
EE-SX913
(OMRON;
UL1007
AWG22
BK
「
CN13
24V
CN12
24V
CN14
24V
P
_
END1
工一
DO
I
UN
AMP
177901-1
I
//908-1
177900-1
P
END9-
R
177908-1
177900-1
>+^—
>+^—
•\”p
177901-1
GND
_
h7
J
t
>+^-
—
e
—
177901-1
——
J
>P
_
.市
177901-1
>H
——
>h
——
r
痛;
D
AMP
177908-1
177900-1
AMP
I
/7908-1
177900-1
AMP
AMP
177908-1
177900-1
AMP AMP
177908-1
>77900-1
nml
AMP
77908-1
17)900-1
GND
_
=
ARP
AMP
177908-1
I
779OO-I
77908-1
AMP AMP
177908-1
1779007
AMP
AMf
177908-1
1/7900-1
儿
w
AWG22
前
「弱专
3M
r
眄丝
平
毕
工
|
不
—
A」
177908-1
177900-1
AMP AMP
177908-1
177900-1
JL1007
AWG22
RO
'
177908-1
177900-1
AMP AMP
177908-1
1779007
AMH
177908-1
1/7900-1
AMP AMP
1
77908-1
177900-1
JLW07AWG
22
Po
「金
AMW
AMP
177908-1
177900-1
I
BK
I
WH
0
空
u
牛
B
PNF0AA-AA
PFSC
型
5
^ing
I/O
Load
Board
='
一
丁
一
一
1
BR
2
1
BK
一
1
4
1
BU
'
24V
L.ON
(0UT1)
J
/
DON
(0UI»
干
、
OV
工
2
I
BK
L
A
一
1
4
1
BU
1
BR
2
1
BK
1
L
1
BU
kJ
“
UL1007
AWG22
RD
1
1
BR
UL1007
AWG22
BU
|
J
2
1
BK
〃
ULI
007
AWG22
BK
1
、
一
I
4
1
BU
#
ULI
007
AWG22
RD
L
一
1
1
BR
UL10QC
AWG22
VT
I
3
I
工
2
1
BK
I
」
十
I
>
1
—
I
A
〃
UL1007
AWG22
BK
|
4
,
1
、
一
1
4
1
BU
〃
L
1 1
J
」
AMP
a
邮
~S7"
1
1
BR
O
2
1
BK
*
>
J
—
1
4
1
BU
1
2
1
BK
L
1
h—
一
I
4
1
BU
-
J
k
T
—
1
BR
L
J
2
1
BK
L
3
1
L
J
4
1
BU
UL1007
AWG22
YE
“
UL1007
AWG22
BK
J
2
1
BK
L
卜
1
一
1
BU
1
一
丁
—
—
1
BR
2
1
BK
一
1
4
1
BU
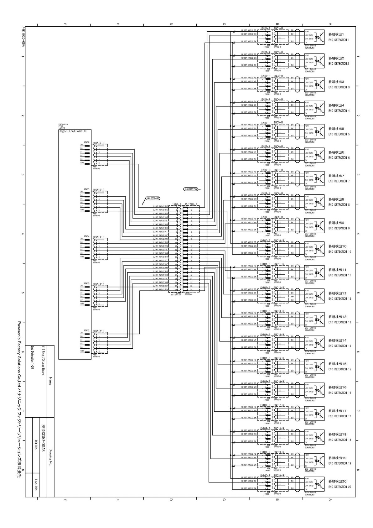
#15
Ring
I/O
Load
Board
End
Detection
1-20
i
Kit
No.
N610130842+001AB
Drawing
No.
Loc.
No.
J
1
BR
L
2
1
BK
L
A
一
1
4
1
BU
1
BR
2
BK
1
-i
-
4
BU
UL1007
AWG22
RD
厂
.什二
十
u-r
BR
94V
UL
1007
AWG22
BM
1
;
1
、
z
L
ON
(OUT1)
工
D.ON
(OUT?)
T^L
AV
l_
UL1007
AWG22
BK
I
-*!>—
!
.
£
.
1
、
4
1
,,
1
I
J
2
I
BK
一
1
4
1
BU
1
1
BR
+
24V
2
1
BK
L.ON
(OUT1)
」
尸
D.ON
(OUT2)
〒、卜
AV
4
1
BU
1
F4K1020I05A
Panasonic
Factory
so-uf-ons
Oo.-E
-4
C
U3
<
I
ww
v
x

CN61Q133120>—
N6
10078449)
」听
斤耳
4
号
UU007
AWG22
8K
UU007
AWG22
BK
ULI007
AWG22
BN
UL1007
AWG22
OG
ULI007
AWG22
YE
UL1007
AWG22
GN
ULI007
AWG22
BU
ULI007
AWG22
VT
UL1007
AWC22
CY
UL1007
AWG22
WH
UU007
AWG22
BN
UL1007
AWG22
OG
ULI007
AWG22
YE
UL1007
AWG22
GN
ULI007
AWG22
BU
UL1007
AWG22
VT
UL1007
AWG22
GY
UL1007
AWG22
WH
UU007
AWG22
BN
UL1007
AWG22
OG
UU007
AWG22
YE
ULI007
AWG22
GN
UU007
AWG22
RD
ULI007
AWG22
RD
MOLEX
43025-2000
PNFOAA-AA
PF$C
-K325
*
*
]5CNJ0-
R
*
*
W
W
X
X
X
5557-24R-210
5559-24P
#15
Ring
I/O
Load
Board
End
Detection
21-40
i
Kit
No.
N610130843+001AB
Drawing
No.
Loc.
No.
―
—
a
一
二
—
UL1007
AWG22
RD
「
r
BR
•24V
K
UU007
AWG22
8N
BK
L0N(0(JT1)
D.ON
(0UT2)
ULI
007
AWG22
BK
BU
ov
ULI
007
AWG22
RD
•24V
UL1007
AV/G22
OG
LOMtOUTO
D.ON
9UT2)
ULI007
AWG22
BK
OV
rW
I
、
2
•24V
R
UL10O7
AV/G22
YE
BK
i>
L0NW1)
D.ON
(OU
1
2)
UL1007
AWG22
BK
BU
OV
RI
雌
f
BR
♦24V
UL1007
AWG22
GN
RK
LO.M{(XJT1)
D.ON
(OUT2)
OV
END25-
R
•24V
ULI
007
AWG22
BU
LON
(OUT
I)
D.ON
(OUT2)
UL1007
AWG22
BK
OV
-24V
ULI007
AWG22
VT
LON(OUTI)
O.ON(OUT2)
ULI007
AWG22
BK
OV
ULI
007
AWG22
RD
•24V
R
UL1007
AWG22
GY
>OM;OUTD
1ON(OUT2)
UL1007
AWG22
BK
3V
•24V
UL1007
AWG22
WH
-ON
;
OUT1)
J.0NC0UI2)
UL1007
AWG22
BK
W
ND29-R
•
24V
R
3K
LON
(OUT!)
ION
(OUT2)
ULI
007
AWG22
BK
RI
I
W
R
UL1007
AWG22
OG
3K
iON(OUT1)
)ON(OUT2)
UL10O7
AWG22
BK
3U
W
UL10O7
AWG22
RD
「
J
R
ULI007
AWG22
YE
3K
-ON
'OUT1)
ION
(OUT2)
ULI
007
AWG22
BK
DV
-24V
III
1007
AWG22
GN
-ONIOUTO
).ON
(OUT2)
ULI0O7
AWG22
BK
DV
•24V
UL10O7
AV/G22
BU
-ONtOUTD
),0N(0UT2)
ULI007
AWG22
BK
W
MD34-
R
UL1007
AWG22
VT
BK
-ON
(OUTI)
).ON
9UT2)
UL1007
AWG22
BK
BU
W
—
I
BR
UL10O7
AWG22
RD
•24V
UL1007
AWG22
GY
RK
LON
(OUTI)
).0N
(OUT2)
UL1007
AWG22
BK
YU;
W
「
BR
•24V
UL10O7
AWG22
AH
.ON(OUT1)
J.ON
:
OUT2)
UL10O7
AWG22
BK
3V
UL1007
AWG22
RD
「
-24V
ULI
007
AWG22
BN
_OM(OUT1)
ION
(OUT2)
UL1007
AWG22
BK
3V
UL10O7
AWG22
RD
•24V
K
UL1007
AWG22
OG
*
-OM(OUT1)
10N(OUT2)
ULI007
AWG22
BK
MH
3V
1779U8-
—
1
BR
•24V
UL10O7
AWG22
YE
_OM!OUT1)
).ON〈OUT2)
UL10O7
AWG22
BK
-
3V
ULI
007
AWG22
RD
「
BR
•24V
UL10O7
AWG22
GN
BK
-OM(OUT1)
10N
(OUT2)
UL10O7
AWG22
BK
3V
177908-
ULI007
AWG22
RD
ULI
007
AWG22
RD
ULI
007
AWG22
RD
A
ULI0O7
AWG22
RD
BR
EE-SX913
(OMRON)
EE-SX913
(OMRON)
EE-SX913
(OMRON)
EE—
SX913
(OMRON)
AMP
177900-1
EE-SX913
(OMRON)
二
E-SX913
(OMRON)
EE-SX913
:
OMRON)
EE—
SX91
3
{OMRON)
=E-SX913
(OMRON)
二
E-SX913
(OMRON)
EE-SX913
(OMRON)
=E—
SX913
(OMRON)
二
E—
SX913
(OMRON)
EE—
SX91
3
(OMRON)
EE-SX913
(OMRON)
二
E—
SX913
(OMRON)
AMP
1779OR-
纪飞
X9T3
(OMRON)
—加
177908-1
END37-
P
END37-
R
END31-
P
ENDT-R
177908-1
8R
V
、
二
E-SX913
(OMRON)
177908-1
1779QU-1
UL1007
AWG22
BK
L
1
8R
EE-SX913
(OMRON)
177908-1
177908-1
177900-1
177908-1
177900-1
..KF
177908-1
I//900-I
FND33-
P
FNFW-
R
UL1007
AWG22
RD
「
¥
177900-1
-F—
SXQ13
(OMRON)
1
BR
AMP AMP
177908-1
177900-1
—3
—而
177908-1
3
尴山
『
旦吗
?』例
华上」
BH
AMP
AhjP
177908-1
17/900-1
AMP
AMP
177908-1
I
//900-1
AMP
AMP
-
177908-1
I//90G-1
UL1007
AWG22
BM
I
_
।
、
AMP
177908-1
I//900-I
UL1«)7
AWG22
RD
P
R
KML
ARir
177908-1
I//900-I
RID27R
END27-
R
SB
UL1W7
AWG22
RD
P
R
U-
RO
匚到性
Y
业牛山
j
一
।
>
_Z
i
-
:二
I
<
2
=
J
AMP
AMP
177908-1
1/
/900-1
州
MF
177908-1
I
/7900-1
UL3AWG22
即
「圆近
—
I
、
2
I
A
端棣出
21
END
DETECT10N21
端检出
22
END
DETECTION22
端检出
23
END
DETECTION23
端检出
24
END
DETECTION24
2
端检出
25
END
DETECT1ON25
端检出
26
END
DETECT1ON26
端横出
27
END
DETECT1ON27
端检出
28
END
DETECT1ON28
端检出
29
END
DETECT1ON29
4
端检出
30
END
DETECT10N30
端棣出
31
END
DETECTIONS!
端检出
32
END
DETECTION32
端棣出
33
END
DETECTION33
端检出
34
END
DETECTION34
6
端棣出
35
END
DETECTION35
端棣出
36
END
DETECTION36
端检出
37
END
DETECTION
端检出
38
END
DETECTION38
端棣出
39
END
DETECT1ON39
端检出
40
END
DETECTION40
A
F4K1020I05A
Panasonic
Factory
so-uf-ons
Oo.-E
-4
C
U3
<
I
ww
v
x

L
四华
PM-R24(SUNX)
N610068640J
PART
饪
P
部
品有瓢
45
t
PART
PRESENCE45
JST
PM-R24(SUNX)
N61
0068640)
J21
SPM-03V-KX
J2
1
SF-03V-KX
JST
芯厂
J21
SPM-O3V-KX
J21
SF-03V-KX
T
1
0U
;
2
!
BK
、
1
3
1
BN
1
BU
Vcc
」
、
!
2
'
BK
1
3
1
BN
L
1
OV
OUT
Vcc
部
品有瓢
44
PART
PRESENCE44
部品有
^48
PART
PRESENCE48
PM-R24(SUNX)
JST
黑
)
i
J2
1SPM-03V-KX
J21SF-03V-KX
1
J5T
J21SPM-03V-KX
J21SF-03V-KX
部
品有辗
47
PART
PRESENCE47
PM
-
R24(SUNX)
,一
一、
乂
N610068640)
部
品有辗
46
PART
PRESENCE46
PM-R24(SUNX)
N61
0068640)
——
「
一
一
一
JST
'
J21SPM-O3V-KX
J21SF-03V-KX
r
—
1
1
BU
;
2
1
BK
'
3
1
BN
t
—
1
BU
c
BK
BN
部
品有瓢
43
PART
PRESENCE43
PM-R24(SUNX)
N6
10068640)
J21SPM-O3V-KX
J21SF-03V-KX
PART42-
P
BU
C
BK
BN
部
品有辗
42
PART
PRESENCE42
PM
—
R24(SUNX)
-
一、
^XN61
0068640)
禹父州
丁
JST
g
J21SPM-03V-KX
J21SF-03V-KX
部
品有瓢
41
PART
PRESENCE41
PM-R24(SUNX)
N61
0068640)
1
I
2
I
3
I
4
7
I
8
N61
0068640)
加值
5559-1
6P-210
Name
Drawing
No.
#16
Ring
I/O
Load
Board
Parts
Presence
41-48
N610130844+001AB
Kit
No.
Loc.
No.
UL1007
AWG22
BK
UL1007
AWG22
BK
UL1007
AWG22
BN
UL100/
AWG22
OG
UL1007
AWG22
YE
UL1007
AWG22
GN
UL1007
AWG22
BU
UL1007
AWG22
VT
UL1007
AWG22
GY
U1
1007
AWG22
WH
ULI
007
AWG22
RD
UL1007
AWG22
RD
UL1007
AWG22
RD
UL1007
AWG22
RD
N61
01
33048
24
OG/BK1
24
OG/RD1
24
GY/BK1
/
24
GY/RD1
24
WH
BK1
24
WH/RD1
24
YE/BK1
24
YE/RDI
24
PK/BK1
24
PK/RD1
24
OG/BK2
24
OG/RD2
24
GY/BK2
24
GY/RD2
24
mi/BK2
24
WH/RD2
24
YE/BK2
24
YE/RD2
24
PK/BK2
24
PK/RD2
24
OG/BK3
24
OG/RD3
24
GY/BK3
24
GY/RD3
TAIYO
CABLE
2464To
61/
HA-SB
LF
12Px
24AWG
八
7
16IN-
1R
5=P=
i
>p-
i
>k-
।
>?-
>p—
।
।
)
I
16
MOLEX
5557-16R-210
PNFOAA-AA
PFSC
-K326
Ring
I/O
Load
Board
郴
CN16
CN15
24V
GND
F4K1020-05A
j
7
8
Panasonic
Factory
Solutions
Co.,
Ltd
十、/
二^夕
77
U
—
VUn.
—
株
式会社